Или шума, громкости. Вариант с микрофоном.
Плата продавалась на Али, сейчас можно поискать на той же Радиоточке. .
Сойдет как светомузыка, лампочки разноцветные и моргают.
Можно прицепить исполнительное устройство – например – на лай собаки срабатывает брызгалка,
или там просыыпается робот полицейский и говорит КТО ТАМ?
Второй вариант – подать сигнал, например – музыку с усилителя или радиоприемника там, через маленький конденсатор на вход.
По- английски это называется – визуализация сигнала, а в светомузыке еще делается разделение по частоте – бас там например и комариный писк зажгут разные лампочки.
если повтор - не страшно, может есть в теме Ардуино.
схема и фото платы.



можно не ждать из Китая, а вытравить плату за 15 минут – нарисовать проводнички рейсфедером и лаком, вытравить хлорным железом. Так раньше и делали. Ну а за пару дней сделают в Зеленограде, но – не одну штуку, конечно. (10 плат вроде от 800р, у Китайцев даже подороже).

схема выполнена с помощью запоминающего устройства – бумаги, и инструмента для рисования – стержень от шариковой ручки. В лесу все есть. Конечно, лучше набрать в какой – нибудь программке – splan к примеру.

пояснение к схеме. Выполнена на smd компонентах, лучше игрушку купить готовую. Но можно и собрать, тогда еще покупать паяльник и пинцет. И лупу.
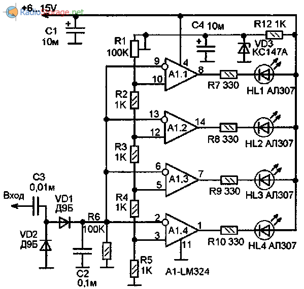
Диод по питанию – 12 вольт – ну очень желательный, в китайских произведениях , даже если они очень шедевр, нет защиты от переполюсовки. А у нас обязательно включат адаптер, распаяный наоборот. От включения в розетку без блока питания на 9 или 12 вольт – нет защиты.



переполюсовку не выдержит, поэтому добавлен диодик в схему.
по этой причине хороший совет – заказывать по 5 штук, ну или хотя бы каждой твари по паре.. пока придет другая вместо задымившей.
На схеме отсутствуют еще две детальки , а то и четыре – они вроде мелкие, но – без них не заработает. Подсказка на картинках. Сейчас то все блоки питания импульсные, да еще для более мощных устройств. А когда делались эти схемы – блоки питания были на трансформаторах, да еще и с фильтрами..

2 конденсатора 104 или 0.1 мкф до и после диода, по питанию. Кондер на 3300 и 104 в параллель – на проводе блока питания, он корейский samhwa.. одна из компаний, не перепутавших электролит, и эти кондеры лет 30 поработают. Уровень пульсаций смотреть осциллографом – там есть режим постоянного тока при измерении и переменного – сначала на постоянном – изначально были пульсации 4 вольта при питании в 12, и включились ВСЕ светодиоды, вместо одного нижнего. Потом, по мере добавления конденсаторов – на пределе 0.1 вольт на деление переменного тока. Пульсации не должны превышать 1 деление.
Настройка схемы ( для тех, кто не первую самоделку делает ). Если опыта маловато – проще отнести на радиорынок или в ремонтную мастерскую, и посмотреть – как эту штуку починят. Самая распространенная ошибка при монтаже – перепутаные номиналы деталей и переполюсовка компонентов – в этой схее относится к светодиодам и к диодикам – защитному и для выпрямления усиленного напряжения.
При настройке – микросхемы компаратора сначала не припаивать. Проверить светодиоды – подав напряжение 12 вольт , подключив разъем, проверить плюс питания на всех резисторах, подключенных к светодиодам. Если на всех +12 вольт есть – измерять, конечно, от общего провода, например, от площадки рядом с общим выводом lm358 – это у 4 лапы.
Взять проводок, не очень длинный и тонкий, и соединить его к земляному проводу – просто прижать пальцем, и по очереди – к каждому катоду светодиода. Они, соответственно, зажигаются.
Взяв осциллограф – посмотреть сигнал на выходе усилителя. Дотронуться щупом до 1 лапы и щелкнуть пальцами, или постучать по столу. На экране будут резкие всплески сигнала от 0 до 12 вольт, если они есть – то большая часть схемы собрана правильно. И даже микрофон работает. Если нет – проверить напряжение питания операционника – ноль на 4 лапе – общий и =12 вольт на 8 лапке.
Можно посмотреть сигнал на входах. На 3 лапке – она соединена к микрофону через емкость – будут всплески около 100 милливольт. Предел измерения у осциллографа переключить, выбрав максимальное напряжение 1 вольт , например . (Первое измерение делать на 12 – 20 вольтах то есть 3-5 вольт на деление. ) На 2 лапке -если резистор припаян и исправный – такие же, но чуть меньше, он работает – как вход обратной связи, регулирующий усиление.
Если нет осциллографа – при сильных щелчках будет загораться второй светодиод. Первый горит все время, при подаче питания. Если не загорается -надо покрутить подстроечный резистор – попробовать в сторону увеличения сопротивления, сначала. Он многооборотный, может, понадобится сделать оборотов 10. Замерить его тестером, на пределе 100 -200 килоом, у него примерно сопротивление должно быть 20 – и до 50 килоом, если полностью выкручен.
Если сигнал все еще не виден, светодиод не загорается , можно сделать так – дотронуться щупом осциллографа до выхода 1, и одновременно – дотронуться пальцем до металической части щупа, например от тестера, прикоснувшись им ко входу 3., туда, где входной сигнал от микрофона. Можно и ко входу 2, но тогда сигнал будет намного слабее. При этой пробе – не надо дотрагиваться ни до каких проводящих предметов, сесть на табуретку деревянную, и сухую конечно, и приподнять ноги, не прикасаясь ни к чему. На входе будет так называемая наводка , в основном от сети переменного тока, человек становится антенной. Усилитель должен выдержать, там есть защитный элемент, диодик, только – он не рассчитан на большой ток, а так напряжение помехи выдержит.
Если не работает – проверить еще раз монтаж и прозвонить компоненты. Удобно поставить щуп тестера на ноль – общий провод, и проверять все точки по отношению к нулевому проводу. И точно так же можно – с шиной питания. Правильнее – шину питания проверить перед первым включением, прозвонить все ножки микросхем, не соединяются ли они с питанием. Нужно – что бы + 12 вольт приходило только на 8 вывод усилителя, и на вывод 3 у компараторов. И на резисторы 300 ом у светодиодов, на R 13 по схеме, и больше никуда не замыкало. Так же проверить и земляную шину.
Только, если все проверено, а не работает – перепаять микросхему. Она очень редко, если не рабочая, особенно – если новая . (И партия не бракованая, так тоже бывает). Не выдерживает питание плюс на минус, поэтому в схему добавлен второй диодик.
Работает второй светодиод ? Если работает – проверить на всякий случай делитель из 10 резисторов – на нем должно быть напряжение от 12 вольт на R13 и до 0 вольт. Правильно 12, 6.2 5.9 5.2 4.4 3.7 2.9 и.т.д. до 0.7 на первом резисторе R22. Это и есть основной элемент для измерения напряжения сигнала. Каждый выход компаратора переключается, как только напряжение входного сигнала превысит это измерительное. ( его еже называют опорное напряжение или сравниваемое – смотря какая схема ).
Осталось запаять микросхемы сравнения напряжений – компараторы и проверить все как работает.
Пайка деталек такого размера не сложная, есть и еще меньше , с шагом выводов 0.6 мм . Нужен обычный паяльник с тонким жалом, и – если замкнули соседние выводы – снять лишний припой, нанеся обычную канифоль. Температура пайки не больше 200 градусов, припой свинцовый, ПОС-60. Можно Китайского производства, он нормальный., есть и пол-миллиметра проволочка и сразу с канифолью. Канифоль надо обязательно кусочками. использовать жидкости, какие – либо флюсы для пайки – нельзя. (Для навесного монтажа -нужно и можно). Спиртом промывать не надо, зачистить тоненьким шилом лучше, у меня иголочка, припаяная к щупу, или вставленая в кусочек деревяшки.
Работает, даже можно уменьшить чувствительность – загораются все лампочки от не очень громкого звука.
есть еще варианты – даже из журнала Радио.


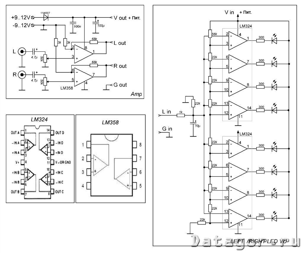
эта схема – на два канала, усилитель стерео. Она почти не отличается, только вторая микросхема тоже усилитель и всего на 4 уровня а не 9.
Первая схемка есть в наборах для сборки, и как готовая плата.
еще вариант – любителям навесного монтажа. Не так сложно, как кажется.
Ищем здесь еще светодиодный куб 4 на 4 – – с ардуинкой.
📅 The 2026 Circuit Sculpture Calendar is now available — order here!
Mohit BhoiteSculpturesTutorialsBlogAboutFAQStore
- 2018
- LM3915 VU Meter
LM3915 VU Meter











PreviousHex Matrix R1NextOctagon Led Flower
Site
Community
More
Copyright © 2025 Mohit Bhoite, Inc. Built with Docusaurus.
https://www.ozon.ru/category/lm-3915-sef специальная микросхемка – найти можно.
https://www.youtube.com/watch?v=1OI2RgtO65k
