Фонарь требуется надежный. И не только для спелеолога или туриста, но и в любом случае почти.
На даче нет света, в подвале или кладовке ничего не видно, в машине что то посмотреть. Пройти по лесной тропинке а тут стемнело.
Сейчас все на светодиодах, и то есть ненадежные или быстро сажают батарейку. Или светят плохо
Здесь простой фонарик с минимальным количеством деталек и поэтому надежный и долго работает. 2 батарейки это 30 40 часов работы. И можно литиевую батарею присоединить 18650 или со старого мобильника аккумулятор, тогда не надо часто батарейки покупать но нужна зарядка. ! ! Внимание – аккумуляторы проработают долго если их заряжать на зарядном устройстве придуманном специально для этого, например для никелевых и никель -металлгидридных это устройство Ansmann, для литиевых есть защитные платы а лучше доставать и ставить на зарядку – где каждый элемент отдельно зарядится. Ток зарядки для лития – емкость поделить пополам, например 2200 пополам это 1100 миллиампер, а разряжать только током не больше 1-часового разряда, то есть если аккумулятор 2200 то не больше 2 ампер, в совсем крайнем случае 4 ампера разряд за 30 минут, но это 1-2 раза а потом перестанет работать, если ток не превышать то выдерживают 500-1000 заряд-разрядов и больше. Напряжение на аккумуляторе одном никак не больше 4.2 вольта при заряде. Проверяйте если аккумуляторы с Али – конечно они подписаны 9900 а лучшие LG Sanyo Sony 3200 стоят под 500 рублей штука а вот китайские 90 всего – только они реально 1700 – и то хорошо если так а не 1200. Замерить по времени разряда током в 1 а и подписать маркером правильно.
питание светодиода от 1.5 вольт – первый вариант фонаря. От одной батарейки.
Дальше схемотехника как устроено. Брать паяльник не обязательно, есть Декатлон или Митинский рынок если Москва. И в 3 раза дешевле чем petzl tikkina, разве что чуть побольше. Получился обзор всех самодельных фонарей и еще зарядки в машину и от солнечной батареи в походе, телек в машине , еще будет усилитель 200 ватт .. от батареек – опять же на природу выезжать. Все на мотороловской микросхеме в основном.
Там не транзистор а микросхемка с катушечкой дросселем step up pwm что означает импульсный повышающий преобразователь напряжения на 3.6 вольт. Еще 3 детальки конденсаторы электролитические – выходной советуют американцы танталовый, на входе обычный алюминиевый, и еще диод шоттки. У него отличие что теряется меньше чем 0.3 вольта всего. На осциллограмме не очень понятно , но видно что светодиод горит почти с полной яркостью а на входе чуть больше 0.6 вольта как будто батарейки совсем сели. Ступенька импульсов ровная и ее высота 5 вольт , на светодиоде почти 3 вольта. Микросхемка которая с 3 ножками как транзистор рассчитана на 3.6 вольта ее маркировка E36K .
Я предполагаю что это либо xc6372 Torex но скорее всего другая- фонарику уже лет 7, а это более новый вариант, наверно xc9110 либо ее аналог с маркировкой 3.6 вольта. Она сделана сразу на это напряжение и не регулируется и впоглне дает больше 90 процентов от мощности светодиода, если подать 3.75 вольта он конечно еще ярче загорится но скоро перегорит что и происходит в дешевых фонариках. Китайская как вариант uc8383 или s8355 ablic на 3 вольта тоже есть, сейчас вариантов еще штуки 3 и с теми же выводами в том же корпусе. Zxld381 Zetex 2010 года но у нее маркировка 381 и корпус sot23 .Elm92 то же sot89-3 корпус и так же выводы . От 0.7 вольта работает еще https://datasheets.maximintegrated.com/en/ds/MAX756-MAX757.pdf только корпус с 8 выводами.* bl8530 https://aliexpress.ru/item/32813249360.html/ Shenzen? только по ссылке 5в вариант а не 3.6 – табличке их можно заказать от 1.8 до 6 вольт разные, для светодиодов 3.1 или 3.6.
* что то эти фонарики не продаются больше ну так есть замена. Удобно что именно этот запустится от одной батарейки и даже не новой, вместо второй гвоздик проволочку и будет работать. конечно поработает не 20 часов а меньше. От 2 щелочных батареек AA часов 18 – 20. Geonaute.





Фонарик с преобразователем без микросхем
Еще очень простой вариант – схема та же что и выше, но без микросхемы, вместо нее 2 транзистора обычных и 1 полевой. Может тоже давать повышение напряжения – через светодиод протекает ток, который накапливается в катушке, после закрытия полевика возникает напряжение на катушке – индукция, открывается диод шоттки и ток идет через светодиод. Отличие от схемы выше – регулирующий элемент до катушечки, то есть понижение напряжения. На практике для запуска схемы надо чтобы ток пошел через светодиоды, поэтому с повышением напряжения она не заработает, запуск при 14.6 вольтах а вот стабилизацию тока делает, при 15 вольтах ток потребления 0.3 ампера а при 20 вольтах 0.22 ампера, ток через светодиоды 0.3А . (это без микросхемы, ниже еще будет вариант на mc34063.)
схема вот отсюда http://www.qrz.ru/schemes/contribute/constr/light2.shtml

перевернул нормально – набрано в екселе а точнее libre office calc за 3 минуты потому что не винда на компьютере. И библиотеку компонентов покупать не надо . micro Henri . мотать надо витков 20 – 30 а не 10 тысяч. Напряжение на транзисторе полевом проверить – осциллографом. Теперь визуально на перерисованной схеме кде плюс питания вверху – то есть просто на взгляд, отсоединяем катушечку индуктор и разворачиваем полевик, вместе с припаяным диодом шоттки а катушку ставим в разрыв плюсового провода верхнего на схеме, только от точки соединения стока полевика и диода на плюс питания, где к нему припаян резистор 2к7. Получится схема повышения напряжения – step up , только он не запустится – катод светодиодов надо на корпус, а чтобы запустилась надо задающий генератор, сам ток не пойдет при низком напряжении. (рабочий вариант ниже – запуск светодиода от 1 батарейки).
поправочка . 421 микрогенри. 90 витков многожильного с фторпластовой изоляцией, примерно 0.5 мм. 0.82 ома. Почти % литцендрат % – специально придуман высокочастотный провод для радио в основном. Уронили в советское время растяпы Миг 25 он в Белоруссии на кусты свалился и почти не погорел, и так и бросили, там у летчиков в загашнике много чего валялось, советские детали они из золота были, а провода этого катушечки 3 разных. Данные с прибора . Измеритель L. C. R Цифровой Е7-8. Тоже антиквариат, приборов Елена 7-8 сделано в Минске всего сотню может полторы, стоил больше 30000 советских рублей. Применяется совсем необычно, например в Институте Курчатова говорят или в геологии, электронная лоза прямо, проводок к какому то не поляризующемуся электроду и ученый сразу говорит – а здесь вода просачивается, через глину и песок на глубине примерно 15 метров , колодец копайте а вот строить лучше не здесь, а вот там, там домик не ляжет набок как в Республике Китай 16-этажка, а будет стоять крепко.
Катушка на 3 вольта от разобранного источника ATX, обмотка считается так – по напряжению линейная зависимость, было 20 витков, это 3 вольта, стало 90, это 13 с половиной. Падение на 4 светодиодах 13 вольт, еще не учитывается внутреннее сопротивление (0.8) и внешнее для регулятора по току (2 ома), при токе 200 миллиампер надо прибавить пол вольта. На светодиодах 13 вольт – почти максимальный режим (3.3 v). Индуктивность от числа витков по другому зависит – омега в квадрате, 20 витков это 17 микрогенри примерно а 90 это 421. Еще очень важен материал сердечника катушки, порошковое железо по – видимому, работает до 300 килогерц и не нужен немагнитный зазор, если катушку мотать на феррите то зазор нужен, витков будет меньше раза в полтора, а передаваемая мощность больше , но частота только до 40 килогерц. Проверено с 3-вольтовыми диодами, а если 13 вольт то номиналы немножко надо будет поменять – в основном обмотку и может транзистор . Проверка – замкнуть нагрузку и смотреть ток на ограничительном резисторе (можно по напряжению на нем).






Попытка установить синхронизацию – видно но плохо, срабатывает именно регулировка по ширине импульсов.
Подбор катушечки из готовых – подходит от лампы замены трубочки Т4 – там 36 вольт около сотни светодиодов тех же и контроллер viper22dip. 1 миллигенри 1.4 ома, чуть меньше будет кпд. Катушка на стерженьке из феррита витков 100 примерно, проводок тонковатый 0.3 вроде но подойдет (такая же лампа работает на кухне года с 2009, электролиты танталовые заменил. Контроллер надежный, вот только высокочастотный разряд в подходящих проводках – дает эффект очереди из автомата Калашникова и моргание света наверно во всем доме, но это секунду при включении, чтобы народ не пугать надо ставить проходной конденсатор и дроссель – можно фильтр из сгоревшего компьютерного блока).
не подходит 15 вольт а стабилизация не запускается – нет генерации, видно частота получаться должна была с такой катушечкой сильно ниже. Ток уже пол ампера все перегревается, дальше прибавлять нельзя, светодиоды погорят. С намотанной по правильному катушечкой запускается, ток 200 миллиампер, 2 вольта дополнительно требуется, то есть входное напряжение 14 вольт, с 14 и больше до 20 проверял запускается стабилизация. Частота как то не понятно устанавливается – меньше стала при большей нагрузке.
Еще одна проверка – светодиоды чуть чуть светятся, на входе 14 вольт, поставлен резистор в сумме 15 ом, он ограничивает ток. в случае К. З. ток через светодиоды при 20 вольтах на входе пойдет = 20-13 поделить на 15 ом = меньше пол ампера, они не сгорят, переплавится за полсекунды 15 омный резистор на 2 ватта и все выключится.В рабочем режиме вставка плавкая пол ампера, а резистор будет 2.5 ома 4 ватта, что соответствует стабилизации тока 0.3 ампера. 300 миллиампер максимальный рабочий ток, при этом излучатель лампы надо установить на более мощный радиатор, тот что из разобранной лампочки слабоват. ( применена лампа за 490 рублей идущая как замена галогенки 12 вольт 50 ватт, в излучателе 48 диодов типоразмера 3014 по 0.1 ватта, они на алюминиевой пластинке. Перепаяно, из них живых осталось 40, теплоотвод инженеры не рассчитали, включены 10 группами в параллель по 4 диода, напряжение диода 3.3 вольта при максимальном токе 30 миллиампер, весь излучатель соответственно 300 миллиампер при 13.2 вольтах, 4 ватта. 40 по 11 примерно 440 люмен, люминофор тепло-белый, желтоватый немножко оттенок. Чуть не дотягивает по яркости до лампочки 220 вольт 60 ватт . Свет прямо как у карбидки 🙂 только это изделие заменить на светодиоды непросто – огонь равномерно освещает все вокруг если не на 360 то на 240 градусов, а направление света светодиодов очень даже 10- 30 градусов, чуть помогает рассеиватель, но все равно это лучик света а не живой огонь освещающий весь объем ).
Вот так ведет себя устройство если поставить катушку другую – выравнивающий трансформатор от ATX рассчитанный на 12 вольт и полкиловатта. 8.3 микрогенри – очень маленькая индуктивность, сопротивление нескольких витков всего 0.02 ома. На картинке видно что очень острые импульсы – в катушке энергии много меньше, и она отдает ее запас быстрее, но схема работает, стабилизация тока начинается с 14.7 вольт и до 20 вольт работает, с небольшим увеличением частоты до 200 килогерц почти. Видно что КПД хуже – накладываются более высокочастотные колебания – затухающие после каждого закрытия транзистора, и для материала сердечника 200 килогерц многовато.
После установки намотанной по правилам катушечки – стабилизация запускается так же с 14.5 вольт, частота работы установилась меньше – за счет большой индуктивности конечно (420 микрогенри) . Около 20 килогерц – чуть больше, в предыдущей проверке от 150 до 200 килогерц. Меньше точно не надо – будет свистеть и даже моргать. Мотаю еще одну катушку, не на броневом сердечнике он ватт на 100 а скорее всего возьму металлопорошковое кольцо чуть поменьше, индуктивность примерно 150 чтобы получилась, тогда частота установится около 40 килогерц, как в IBM блоке питания. ( зачем большой трансформатор, если на светодиодах всего 5 ватт, провод 0.6 только для уменьшения потерь). Сердечник передает больше 20 ватт, по его сечению считается приблизительно, вообще есть – видел – номограмма по рассчету вч трансформаторов, в советском справочнике была . Найду будет здесь. ( В американской аннотации есть – по применению 34063) .По элементам питания – 5 штук последовательно 18650. 10 часов работы.
Russian КТ315 = 2sc633 or 2sc945 npn , КП812 = irfz644 (50n04) 140W 0.05 Ohm at 30A , КТ361 = 2n3905 pnp , diode Shottky 3-40A
Проверку фонарик прошел – лет 5 работает. Монтаж можно навесной, транзистор полевой с небольшим радиатором.
3.7 вольта питание (литий полимер) и все светодиоды в параллель 18 штук они на 2.9 вольта. Это фонарь 1.6 ватта на светодиодах 2009 года.
А для 5-6 ваттной лампочки ниже схема и запуск от лития, там сделал на 34063, на излучателе лампы 13.6 вольт чтобы его не перепаивать, 50 штук 3044 smd яркость как у 60 ваттной лампы – угол освещения широкий, 2.6 ампера от 3 вольт (2 часа на максимуме от 2 в параллель 18650 или одного плоского литий полимер 11 ваттчасов). Рабочая лампа настольная или налобник или на стену – освещает всю комнату или гараж, можно и по пещерам лазить – лампа ближнего света и большой яркости.
та же схема только перевернутая вверхъ ногами

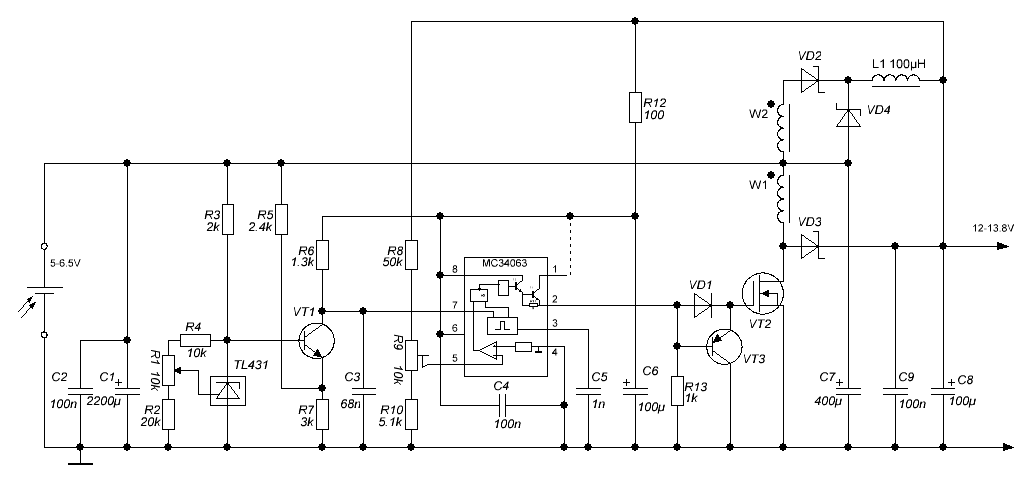
Используя же давно известную в радиолюбительских кругах схему (рис. 1) импульсного стабилизатора тока с применением современных доступных радиодеталей можно собрать очень неплохой светодиодный фонарь. Автором для доработки и переделки был приобретен беспородный фонарь с аккумулятором 6 В 4 Ач, с «прожектором» на лампе 4,8 В 0,75 А и источником рассеянного света на ЛДС 4 Вт. «Родная» накальная лампочка почти сразу почернела ввиду работы на завышенном напряжении и вышла из строя после нескольких часов работы. Полной зарядки аккумулятора при этом хватало на 4-4,5 часа работы. Включение ЛДС вообще нагружало аккумулятор током около 2,5 А, что приводило к его разряду через 1-1,5 часа. Для усовершенствования фонаря на радиорынке были приобретены белые светодиоды неизвестной марки: один с лучом расходимостью 30o и рабочим током 100 мА для «прожектора» а также десяток матовых с рабочим током 20 мА для замены ЛДС. По схеме (рис.1) был собран генератор стабильного тока, имеющий КПД порядка 90%. Схемотехника стабилизатора позволила использовать для переключения светодиодов штатный переключатель. Указанный на схеме светодиод LED2 представляет собой батарею из 10 параллельно соединенных одинаковых белых светодиодов, расчитаных на силу тока 20 мА каждый. Параллельное соединение светодиодов кажется не совсем целесообразным в виду нелинейности и крутизны их ВАХ, но как показал опыт, разброс параметров светодиодов настолько мал, что даже при таком включении их рабочие токи практически одинаковы. Важно только полная идентичность светодиодов, по возможности их надо купить «из одной заводской упаковки». После доработки «прожектор» конечно стал немного послабее, но вполне достаточен, режим рассеянного света визуально не изменился. Но теперь благодаря высокому КПД стабилизатора тока при использовании направленного режима от аккумулятора потребляется ток 70 мА, а в режиме рассеянного света -- 140 мА, то есть фонарь может работать без подзарядки примерно 50 или 25 часов соответственно. Яркость от степени разряженности аккумулятора не зависит благодаря стабилизации тока. Схема стабилизатора тока работает следующим образом: При подаче питания на схему транзисторы Т1 и Т2 заперты, Т3 открыт, потому как на его затвор подано отпирающее напряжение через резистор R3 . Благодаря наличию в цепи светодиода катушки индуктивности L1 ток нарастает плавно. По мере возрастания тока в цепи светодиода возрастает падение напряжения на цепочке R5- R4, как только оно достигнет примерно 0,4 В, откроется транзистор Т2, а вслед за ним и Т1, который в свою очередь закроет токовый ключ Т3. Нарастание тока прекращается, в катушке индуктивности возникает ток самоиндукции, который через диод D1 начинает протекать через светодиод и цепочку резисторов R5- R4. Как только ток уменьшиться ниже определенного порога, транзисторы Т1 И Т2 закроются, Т3 -- откроется, что приведет к новому циклу накопления энергии в катушке индуктивности. В нормальном режиме колебательный процесс происходит на частоте порядка десятков килогерц. О деталях: особых требований к деталям не предъявляется, можно использовать любые малогабаритные резисторы и конденсаторы. Вместо транзистора IRF510 можно применить IRF530, или любой n-канальный полевой ключевой транзистор на ток более 3 А и напряжение более 30 В. Диод D1 должен быть обязательно с барьером Шоттки на ток более 1 А, если поставить обычный даже высокочастотный типа КД212, КПД снизится до 75-80%. Катушка индуктивности может быть самодельная, мотают ее проводом не тоньше 0,6 мм, лучше - жгутом из нескольких более тонких проводов. Около 20-30 витков провода на броневой сердечник Б16-Б18 обязательно с немагнитным зазором 0,1-0,2 мм или близкий из феррита 2000НМ. При возможности толщину немагнитного зазора подбирают экспериментально по максимальному КПД устройства. Неплохие результаты можно получить с ферритами от импортных катушек индуктивности, устанавливаемых в импульсных блоках питания а также в энергосберегающих лампах. Такие сердечники имеют вид катушки для ниток, не требуют каркаса и немагнитного зазора. Очень хорошо работают катушки на тороидальных сердечниках из прессованного железного порошка, которые можно найти в компьютерных блоках питания (на них намотаны катушки индуктивности выходных фильтров). Немагнитный зазор в таких сердечниках равномерно распределен в объеме благодаря технологии производства. Эту же схему стабилизатора можно использовать и совместно с другими аккумуляторами и батареями гальванических элементов напряжением 9 или 12 вольт без какого-либо изменения схемы или номиналов элементов. Чем выше будет напряжение питания, тем меньший ток будет потреблять фонарик от источника, его КПД будет оставаться неизменным. Рабочий ток стабилизации задают резисторы R4 и R5. При необходимости ток может быть увеличен до 1 А без применения теплооотводов на деталях, только подбором сопротивления задающих резисторов.
еще одна экономичная схема – не проверял но должна расходовать еще меньше энергии. В предыдущей падение напряжения на датчике тока 0.7 вольта и 13 на светодиодах, то есть КПД больше 80 процентов, есть потери еще в катушке и за счет прямого напряжения на диоде, если он Шоттки то 0.4 вольта вот только нужно входное напряжение от 15 до 20 вольт, если на светодиодах 13, если светодиод на 3 вольта то достаточно 4.5 и подходит 6 вольтовый аккумулятор. (можно перепаять излучатель соединив в параллель все 50 светодиодов но это уйдет метров 15 обмоточного провода и надежность снизится, ручная работа на часа 3, можно проще – поднять напряжение – ниже)
А вот в этом варианте использована микросхемка компаратор, там измерительный резистор заменен на плавкую вставку. На проволочке теряется еще меньше напряжения, примерно 0.2 вольта.
Стабилизатор тока для светодиодного фонаря
Категория: Источники питания | Просмотров: 127 Опубликованно: 10 августа 2011 – 12:40
Д. МЕДУХОВСКИЙ, г. Красноармейск Московской обл.
В статье предложен простой оригинальный импульсный стабилизатор тока светодиодов. В качестве датчика тока использована плавкая вставка.
Большое распространение сегодня получили светодиодные фонари, использующие в качестве источника энергии гелевую свинцовую аккумуляторную батарею емкостью 4 А ч и номинальным напряжением 6,3 В. Несмотря на то что такие фонари выпускают многие производители под разными названиями, по схемам эти изделия незначительно отличаются друг от друга. Светодиоды (обычно их 19) подключены к батарее через балластные резисторы, задающие ток. В некоторых моделях каждый светодиод подключен через отдельный резистор, но чаще они собраны в 2—4 группы. В каждой группе, подключенной к батарее через свой резистор, они соединены параллельно. Встречаются и фонари, где все светодиоды соединены параллельно и подключены к батарее через общий балластный резистор. В любом случае около половины энергии батареи бесполезно расходуется на нагревание балластных резисторов. В самом деле: при токе 10…15 мА напряжение на одном светодиоде белого свечения — около 3,2 В, а напряжение аккумулятора — 6,3 В. Следовательно, напряжение, а значит, и мощность почти пополам поделены между светодиодами и резисторами.
ЕслиСущественно увеличить экономичность таких фонарей можно, если вместо балластных резисторов использовать электронный балласт — импульсный стабилизатор тока. В этом случае все светодиоды следует соединить параллельно, т. е. замкнуть все балластные резисторы перемычками. Схема предлагаемого электронного балласта показана на рис. 1. Это — преобразователь “релейного типа”, описанный в книге (Ромаш Э. М. Источники вторичного электропитания радиоэлектронной аппаратуры. — М.: Радио и связь, 1981). Основа преобразователя — компаратор с гистерезисом (триггер Шмитта) на элементе DA1.1 микросхемы. Этот компаратор сравнивает падение напряжения на плавкой вставке FU1 с образцовым напряжением на выходе резистивного делителя R1—R3. Через FU1 течет ток всех параллельно соединенных светодиодов фонаря, обозначенных как один светоизлучающий элемент EL1.

Плавкая вставка ВП1-1 (0,5 А) имеет сопротивление около 0,3 Ом. Она использована не только по прямому назначению (для защиты светодиодов от чрезмерного тока при выходе балласта из строя), но и как датчик тока. Для фонарей данного вида типовой ток через светодиоды — 300 мА. падение напряжения на вставке — около 90 мВ. Элемент DA1.2 инвертирует импульсы с выхода компаратора DA1.1. Транзистор VT1 открывается в паузах между импульсами напряжения на затворе коммутирующего транзистора VT2, обеспечивая быструю разрядку емкости затвора и форсированное закрывание VT2. Необходимость использования для этой цели отдельного транзистора обусловлена тем, что компаратор DA1.2 имеет выход с открытым коллектором. Транзистор VT2, работая в импульсном режиме, не нагревается, поэтому теплоотвод для него не нужен. Подстроечный резистор R1 позволяет регулировать ток через светодиоды фонаря в пределах 40…400 мА. При желании его можно использовать как плавный регулятор яркости фонаря и, соответственно, тока, потребляемого от батареи.

Электронный балласт, показанный на фото (рис. 2), выполнен на макетной плате размерами 86×56 мм. Плата размещена внутри корпуса фонаря под аккумуляторной батареей. Ее размеры и форма могут быть другими. Это определяется конструкцией корпуса фонаря и местом установки электронного балласта. Дроссель L1 выполнен на магнитопроводе типоразмера 430 из феррита М2000 НМ. Магнитопровод собран с зазором 0,2 мм. Обмотка намотана проводом ПЭВ-2 диаметром 0,51 мм до заполнения каркаса — всего около 100 витков. Индуктивность дросселя — приблизительно 4 мГн. При выборе оксидных конденсаторов, используемых в электронном балласте, необходимо учитывать интервал температуры, в котором будет эксплуатироваться фонарь. Конденсатор С4 желательно использовать танталовый.
Автор применил К52-1. Не следует выбирать конденсатор С4 большей емкости, чем указано на схеме, так как это может привести к насыщению магнитопровода дросселя L1. Налаживание устройства сводится к установке желаемого тока через светодиоды перемещением движка подстроечного резистора R1.
Поскольку образцовое напряжение пропорционально напряжению аккумуляторной батареи, фонарь с электронным балластом ведет себя так же, как и с резисторным. По мере разрядки батареи его яркость уменьшается, что указывает на необходимость зарядить ее. При токе через светодиоды 300 мА потребляемый от батареи ток не превышает 200 мА. Учитывая, что эффективная емкость аккумулятора с уменьшением разрядного тока возрастает, это обеспечивает почти двукратное увеличение времени работы фонаря от одной зарядки.
При самостоятельном конструировании светодиодного фонаря с предлагаемым электронным балластом, а также при замене вышедших из строя светодиодов необязательно применять множество параллельно соединенных маломощных светодиодов. Их можно заменить одним мощным, например, из серии ASMT-MW22. Похожие материалы из категории “Источники питания”:
- Стабилизатор напряжения на К174УН7
- Индикатор тока заряда
- Повышающий стабилизатор переменного напряжения
- Стабилизатор температуры жала паяльника
- Стабилизатор напряжения с двойной защитой
Еще вариант – схема с увеличением напряжения. на 34063.
этот и предыдущий вариант – используется готовая лампочка из 40 (50) светодиодов с бело – желтым люминофором, это не свечка а нормальная замена 60-ваттной лампочки на 220 вольт.
Есть вариант повышающего драйвера на 2 транзисторах и катушечке. https://vrtp.ru/index.php?showtopic=30225 http://rfanat.qrz.ru/s24/pit_rc01.htm

кт837к p-n-p ставится как усилитель для микросхемы mc34063 если сигнал с 1 вывода а 2 на землю, с ним мощность преобразователя от 3 вольт до 7-8 ватт.
Светодиодный фонарь на мощных светодиодах со стабилизатором тока
Опубликовано Rico в 10 Март, 2011 – 17:23
Как известно светодиод (LED – light emitting diode) это полупроводниковый прибор, излучающий свет при прохождении через него электрического тока. Его вольт-амперная характеристика имеет нелинейный характер и зависит от конкретного экземпляра светодиода а также от его температуры. При питании светодиода постоянным напряжением невозможно обеспечить ток через него в допустимых пределах. Поэтому питать светодиод постоянным напряжением нельзя. Самым оптимальным вариантом питания светодиода является стабилизация тока проходящего через него.

, По рассчету емкости. До 620 пф не запускается. (зависимость от материала катушечки скорее всего). 620пф – ток при 10 вольтах 700 мА = много! 1000пф – ток 500 мА, 1200 пф – 490 мА. C2 ! 470 mkf 16v low esr from PC power FSP (China) .Зависимость от индуктивности – 22uH – на осциллографе ступенька большая – все измерения точка соединения катушки и выпрямительного диода, синхронизация по 3 лапе где пила для ШИМ. Что 22 что 460 uH ток почти одинаковый, меньше импульсный ток катушки если 460 микрогенри. Попытка синхронизации т.к. срабатывает регулировка по 5 лапе. Резистор измерительный это 4 штуки по 1 ом 2 ватта можно и 0.5 ватта. (1==1 1) 1 = 0.75 1 = 1.75 ома. На эмиттерном переходе 0.7 вольта, ток ровно 300 (304)мА. Защитный резистор 0.2 ома 0.5 ватта, нужен очень, плюс питания к 6 лапе а через резистор к 1 , 8, 7 – по схеме правильно К 8 ножке через 180 ом – это коллектор транзистора перед выходным. Емкости керамические 1.0 мкф в параллель электролитам, надо бы танталовые к53-14, нашел только на 10 вольт а хотя бы 16 надо. Пульсации чуть меньше полвольта, огромные, это 2 емкости 470 мкф, поставил второй на входе к 8 и 1 лапе – снизились до 0.3 вольта примерно. Смотреть осциллографом – если ступенька у выходного сигнала микросхемы то срабатывает токовая защита по – видимому, резистор защиты должен быть 0.2 ома, если входное напряжение 3 вольта то 0.08 ома и катушечка на 10 ампер. Про запуск от 3 вольт ниже.

кт854а на 600 вольт. Запускается схема – начинает работу от 3 вольт а не от 7, экономичность чуть хуже (не было резистора в цепи базы – внимательнее надо смотреть на схемы! Б… если собрать прямо так – по этой схеме не исправляя то 12 вольт пойдет без ограничения тока через открывшиеся транзисторы в микросхеме на б- э переход кт819 кт854а – он не сгорит сразу но нагреется все докрасна , а ток схемы со снятым коллектором силового транзистора превысит 1 ампер и уйдет в защиту по перегреву либо по r2 .
DC-DC 12v 19v 3A из журнала Радиохобби 23.03.2009 ноутбук в машине от 12 вольт

еще одна проверка этой схемы – только биполярные транзисторы и не слабые. КТ854 подходит, он очень высоковольтный и на 15 ампер запросто в импульсе.
вот что выяснилось – катушку надо не больше 12 микрогенри и больше сечение материала –
Дальше рассчет его индукции по длине средней линии кольца и не входит ли в насыщение, рассчет выдает 0.19 Тл что допустимо и для феррита. на самом деле круто перебор ошибка больше чем на порядок и кольцо можно чуть большее из сендаста или такое но из МП 50 или Cool Mu , 2.1 Теслы у советского материала хватит. Это сердечник не подходящий для фонаря из за веса, смотри страничку по фонарику. И при индуктивности 180 сможет (с полевиком) работать только от 4 до 5 вольт – IRFZ44N а для КП812А1 7вольт вообще нет безопасного промежутка напряжений. При 12 вольтах оба пробьются из за недопустимой энергии, индуктивность максимум 15 при большем кольце, а лучше 9 микрогенри. С обычным транзистором от 12 вольт заработает но вне диапазона регулировки – с вероятностью большой срыва и поломки (взры ва). На типа”гармонике” колебания по регулировке. Все зависит от рассчета.
2 секунды проверка (не испытываю дольше чтобы не было повреждений от перегрева элементов) 4r7 100 w на выходе вызывает просадку напряжения 18 в это 4 ампера примерно – по входу 12 вольт 12 с половиной ампер. Сопротивление база эмиттер 6 ом у КТ854 – у него коэффициент усиления больше 15. Основное исправление 10 микрогенри 12 витков на большом сердечнике из альсифера 5 на 3 почти и сантиметр толщина мю около 50. Не 180 микрогенри. И потерянная точка в номинале резистора R5 6r8. 6 Ом а не 70. Без взрывных эффектов тогда.

Пиковый ток Iпик. транзистора VT1: 10* 1.58 чуть меньше 16 ампер это с запасом если почти 100 ватт мощность. При рассчете на step up калькуляторе учитывается 300 процентов изменения тока через катушку как для mc34063 тогда допустимая индуктивность 9 микрогенри (если считать неправильно то 180 а это приведет к самовозбуждению и неправильной работе, у микросхемы сорвется генерация сигнала)
Все это так но КТ854А совсем без запаса по току (а надо бы процентов 30) и при проверке от БП 500 ватт пробился б-к переход, при переходном процессе. Подключал 4 ампера в виде 4r7 резистора из белой керамики 50 ватт . Осциллограмма соответствует верхней правой картинке по испытанию фонаря, то есть гармоника 2 -3 мегагерца при отключении по защите – 7 лапа. А там резистор 0.028 то есть на ток 18 ампер! По замеру на осциллографе меньше намного но видно при включении транзистора больше или все таки выброс напряжения ?? нет его на осциллографе . Напрашивается MC34163 и IRL2505PBF, либо с драйвером на 2 транзисторах перед полевиком – кт815 кт816, как по схеме Майкла Шона, только вот есть модуль на Али – за 600 рублей и плата на ладошке, катушка SMD большая правда сантиметра 3 на 3 феррит и тонкая, там если фото увеличить стоит UC3843 и резистор 10 ом на полевик. (ну там может и на 50 ватт быть а не на 100). Ток потребления подсказывает что не совсем что то как надо – срыв генерации возможно на доли секунды с открытием транзистора на сквозной ток (12 вольт 12.8 ампер а на выходе 17 вольт а не 19, меньше 4 ампер) Транзистор не нагревался – больше похоже на импульс какой то , если было бы превышение 18 ампер то падение напряжения на открытом 2 вольта это 36 ватт, он был бы 120 градусов вместе с радиатором.
немножко обновленный вариант –https://yahobby.ru/%d0%bd%d0%be%d1%83%d1%82%d0%b1%d1%83%d0%ba-%d0%b2-%d0%bc%d0%b0%d1%88%d0%b8%d0%bd%d0%b5-12-%d0%b2%d0%be%d0%bb%d1%8c%d1%82-19%d0%b2%d0%be%d0%bb%d1%8c%d1%82/
Технические характеристики устройства Входное напряжение, В ……………………12…14 Выходное напряжение, В ……………..18 В ±1% Максимальный выходной ток, А……………….3,2 Максимальная выходная мощность, Вт……57,6 КПД, %…………………………………………………85 Частота преобразования, кГц…………………….40 Пульсации выходного напряжения, В……….0,18 Габаритные размеры, мм ……………….115x90x55 Масса, кг ……………………………………………..0,6 Для выбора номиналов, типов элементов и их конструктивного исполнения была использована методика, изложенная далее. Сначала определяют сопротивления резисторов R1 R3, емкость конденсаторов СЗ—С5 и индуктивность дросселя L1 [3, 4]. Расчет проводят в следующей последовательности. Рассчитывают соотношение

где tвкл, tвыкл — интервалы времени, в течение которых транзистор VT1 открыт и закрыт соответственно; Uвх, — входное напряжение (12 В); Uвых — выходное напряжение (18 В); Uд — падение напряжения на выпрямительном диоде VD2 (0,6 В); Uнас — напряжение насыщения транзистора VT1 (0,3 В).
Пиковый ток Iпик. транзистора VT1:

где Iвых— выходной ток (3,2 А). Полученное значение следует учитывать при выборе типа транзистора VT1.

Далее находят сопротивление резистора R1: Резистор такого сопротивления можно изготовить из отрезка нихромовой проволоки диаметром 2 и длиной 95 мм. Для расчета индуктивности дросселя L1 можно воспользоваться он-лайн калькулятором “Boost Converter” [5]. Выбрав частоту преобразования F = 40 кГц, в соответствии с рекомендациями [3], и подставив значения входного напряжения и выходных тока и напряжения, получим L1 = 172 мкГн, что близко к рекомендованному значению (180мкГн) [4]. Был выбран тороидальный альси-феровый магнитопровод К45х28х20 с начальной магнитной проницаемостью µ = 35. Длина средней магнитной линии магнитопровода


где Dвнеш, Dвнутр — внешний и внутренний диаметры магнитопровода. Расчет числа витков выполнен с помощью программы “LFerrum v2.2” , полученное значение N = 51 виток. Для намотки применен провод ПЭВ-2 0,8. витки следует равномерно распределить по магнитопроводу — это рекомендуется делать для снижения потерь. Далее следует найти максимальную магнитную индукцию Вмакс в магнито-проводе, чтобы определить, не будет ли он входить в насыщение:



где µо — абсолютная магнитная проницаемость вакуума Bмакс должна быть менее 0,3 Тл для ферритовых магнитопроводов и менее 1 Тл для магнитопроводов из альсифера [3]. Полученное значение удовлетворяет этим требованиям. Сопротивления резисторов R2, R3 определяют из соотношения Приняв R3 = 30 кОм, получим R2=2,2kOm. Конденсаторами СЗ и С4 устанавливают частоту преобразования, их емкость (пФ) находят из соотношений


В заключение расчетов находят емкость конденсатора С5: где Un.вых — амплитуда пульсаций выходного напряжения. Приняв амплитуду пульсаций 1 % от выходного напряжения, получим С5 = 160 мкФ и выбираем 220 мкФ. Светодиод HL1 индицирует включение преобразователя напряжения, диод VD1 защищает светодиод от обратного напряжения. Большинство деталей монтируют на печатной плате из односторонне фольгированного стеклотекстолита, чертеж которой показан на рис. 2. Транзистор VT1 и диод VD2 через теплопроводящие изолирующие прокладки устанавливают на ребристом теплоотводе размерами 55x20x30 мм, который затем крепят на плате.


Рис.2
Применены постоянные резисторы МЛТ, С2-23, оксидные конденсаторы К50-35 или импортные, подстроечный TZ03R121E169 фирмы Murata, конденсаторе! — К73-17, СЗ — К10-17. Транзистор КТ854АМ можно заменить на КТ854БМ, КТ819БМ с коэффициентом передачи по току не менее 15. Диодную сборку SBL2040CT — на сборку MBR1535CT-MBR1560CT, КД270ВС-КД270ЕС. Светодиод может быть любой из серий АЛ307, КИПД21, КИПД24, диод VD1 — любой маломощный выпрямительный. Налаживание сводится к установке частоты преобразования, соответствующей максимальному КПД. Для этого вход преобразователя через амперметр подключают к источнику постоянного напряжения 12 В и мощностью не менее 100 Вт, в качестве которого можно применить импульсный блок питания от компьютера. К выходу преобразователя подключают нагрузочный резистор сопротивлением 5,1 Ом и мощностью 50 Вт (например. ПЭВ-50) и параллельно ему — вольтметр постоянного тока. Плавно изменяя конденсатором С4 частоту преобразования, добиваются минимального значения входного тока при неизменном выходном напряжении. Если не требуется получить максимальный КПД преобразователя, конденсатор С4 можно не устанавливать, но емкость конденсатора СЗ должна быть 360 пф.

Печатную плату размещают в литом алюминиевом корпусе (наименование G113. производитель — фирма Gainta) размерами 115x90x55 мм (рис. 3). Для подключения к бортовой сети автомобиля применена вилка прикуривателя с внутренним предохранителем, для подключения к ноутбуку — вилка NP-117A, ее центральный контакт соединяют с ” ” конденсатора С5. Для соединения использован медный многожильный провод в ПХВ изоляции сечением не менее 2,5 мм2. Эксплуатация преобразователя в шестнадцатидневном автомобильном путешествии показала его высокую надежность и подтвердила правильность приведенных расчетов.
фонарь от 2 аккумуляторов (дальше)
Ct=851 pF Ipk=13400 mA Rsc=0.022 Ohm Lmin=3 uH Co=638 uF R=180 Ohm R1=1k R2=10k (13.75V)
Это данные рассчета при 3 вольтах на входе и 14 вольт 1 ампер в нагрузке. Непонятно, учитывает ли калькулятор падение напряжения на ключевом транзисторе. По времени включения у меня непонятки, какое соотношение импульсов накопления энергии в катушке – то есть открытого ключа и передачи энергии в нагрузку – при отключении транзистора. При 15 амперах на транзисторе потеряется 7 ватт, учитывая время 50 процентов, ему придется ставить радиатор большущий и даже вентилятор, и ток почти предельный. С полевиком чуть полегче режим работы.
1 ампер это в 3 раза больше чем нужно для этого фонаря, получается ток потребления не 7 ампер от источника а 3 примерно, так и получается при проверке схемы с увеличением напряжения – вольтодобавкой и с полевиком. Падение напряжения на ключевом транзисторе надо учитывать отдельно и на катушке если она не очень толстым проводом. На проверочной катушке 15 ампер, от 3 вольт работает на пределе но с полной мощностью, на 3.1 уже включается регулировка, если снизить напряжение до 2 вольт то все работает, на диодах 12.9 , от источника 2 ампера а не 3 как при 3 вольтах. Ток в катушке 4.. 5, все как по рассчету. выход 13.7 вольт 10 цепочек параллельно по 4 светодиода 310 мА. Время накопления энергии в катушке не меняется от входного напряжения, на осциллограмме импульсы удлинняются от 2 вольт до 3.2 когда включается стабилизация . 12:3 примерно и напряжения так же соответствуют только наоборот. Стабилизация – непрерывный сигнал превращается в пачки импульсов , при 13 вольтах на входе выдаются 2 -3 импульса и промежуток 10 по времени, это совсем не шим.
а вот если на входе 12 вольт а на выходе 19 и 3.5 ампера (обычный ноутбук Asus 17 дюймов с видеоплатой Radeon).
Ct=402 pF Ipk=11709 mA Rsc=0.026 Ohm Lmin=9 uH Co=1056 uF R=180 Ohm R1=3.6k R2=51k (18.96V)
Катушку минимум в 3 провода 1 мм диаметром и на самом большом выравнивающем кольце от ATX 550 которое 40 миллиметров почти и 12 примерно толщиной. Технически возможно но сложно. 12 витков влезет примерно, 35-40 uH . http://www.gmsystems.com/switching-reg-calculator-for-mc-34063-or-mc33063.html рассчет. Катушка на 80 ватт почти. (на феррите как то считал – 300 ватт это 1.5 см кв. если частота 40 кгц феррит 2500, здесь материал другой у него меньше магнитная проницаемость но не насыщается почти и повыше частота и есть еще пермаллой, он на такие токи не подойдет.* кроме МП 50 -молибденовый пермаллой, с невысокой проницаемостью можно намного больше ток и индукцию. вот пример трансформатор на 100 ватт – http://www.ws.zut.edu.pl/dc_dc_convertes/images/dc_dc_convertes11_1_large.gif ). Номограммы пока не нашел а вот по ферритам таблица – https://yahobby.ru/сердечник-импульсного-трансформатор/
Вот например схема зарядки ноутбука от автомобильного аккумулятора: минимум внешних компонентов. Конечно вместо КТ819ГМ стоит что-то более современное поставить, хотя бы 2N3055. // ошибся в схеме которая выше – здесь правильное подключение r2 r1 (и ошибка здесь r5 ! развернуть от базы к 2 и добавить 1к на землю).Экономичность по этой схеме похуже конечно, пробовал КТ854А. 12 вольт на входе – ток потребления 0.65, в нагрузке 0.3 при 13.6 вольтах, получается 55 процентов… исправлено – 90 процентов!!! Для светодиодного фонаря на 5 ватт, на ноутбуке не проверял, там 19 вольт 2 ампера. (может лучше uc3842 и полевик?) Ну так хорошая схема если исправить. И от 3 вольт запускается 89 процентов эффективность как только козу по току убрал. Резистор в цепи базы подобрать по осциллографу – какой ток достаточен чтобы открыть транзистор , для кт854 достаточно 220 ом .. фронт сигнала на коллекторе пологий но работает. * исправляю можно 2 ома – даже меньше греется. 2sc2335 из комьютерного блока 300 ватт, он на 700 вольт если что а кт854а на 600 вольт. Здесь столько не надо , если надо то катушку с отводом надо сделать – как в заводском описании – datasheet. (Починеный блок на 494 и двух кт854а отработал при нагрузке 450 ватт с блоком майнинг ригом из 2-х видюх не выключаясь 2 года без вентилятора и со снятой крышкой – транзисторы чуть теплые, выпрямитель был удвоен 2 по 40 ампер и то горячий.)

Попробую не на полевике а на КТ819 – по средней схеме. Уменьшит до 4 вольт необходимое напряжение, есть ли смысл, понадобится все равно 2 литиевых аккумулятора а не 3. Попробовал – КТ854А . Работает только от 7 вольт а не от 7.5, запускается с трудом , катушку и емкость опять подбирать, … Запустил от 3 вольт – работает микросхема, источник давал просадку значит пусковой ток большой. КТ 854 без радиатора немножко греется. Стабилизация начинается от 10 вольт а не от 7.5 но.. экономичность сильно ухудшилась, при 12 вольтах 0.6 ампер, при 7 вольтах если завелась схема 2 ампера, то есть всего 40 процентов эффективность.Осциллограмма красивая – после импульса если питание 12-13 вольт идут затухающие колебания ок. 1500 кгц. С полевиком 65-90 процентов кпд. Исправил.. в схеме забыли что надо ток базы силового транзистора ограничить. Запускается от 3 вольт, со всеми 3 катушками и на феррите с зазором (от адаптера ноутбука ) и на металлопорошковом кольце от БП – 60 микрогенри. Стабилизация от 4.5 вольт и выше, это самая удачная схема если исправить = лучший вариант 1 с коллектором внешнего транзистора, с резистором чуть хуже – фронт импульса пологий. (при 3 вольтах меньше чем вполнакала, при 5 на максимум.)
Все таки полевик – только вольтодобавка нужна. (Питание от литиевой 3.7 – 4вольта 2 ампера а не 7 вольт 2 ампера – вот такая экономия.) А полевик запускается от 6 вольт нормально. 1 вывод коллектор внутреннего транзистора отсоединить от катушки и стока полевика, а то он раньше будет пытаться раскачать катушку и скорее всего сгорит, на 1.5 ампера рассчитан а не на 6, на питание с вольтодобавкой его. 6 и 7 через 2к ,8 через резистор 180 ом и 1 напрямую на цепь вольтодобавки – от отчки соединения катушки и стока полевика еще один диод Шоттки – и после него танталовый 68 микрофарад на землю. Если схема запустилась – 6 вольт – то можно понизить входное напряжение до 3 вольт, на микросхеме и на затворе полевика 15 вольт – все холодное кроме светодиодного излучателя, от источника – 4 вольта 2.5 ампера максимально то есть 10 ватт . 50 процентов эффективность но только один элемент питания (с биполярным – тоже от 4 вольт работает НО вполнакала , не хватает яркости в 2 раза, при той же катушке на выходе еле еле 12.6 вольт, потери и сопротивление канала у полевика меньше). Запуск придется городить – чтобы запитать микросхему от 3 вольт подав на нее ( через диодик на кондер ) 6 -7 вольт.. Катушка 40 микрогенри 0.8 мм 9 витков на броневом сердечнике внешний диаметр 30мм примерно, собран с зазором 0.2 – листик бумаги (от сломаного адаптера ноутбука). Если катушечка 530 миллигенри самодельная – то для такого режима перемотать в 2 провода – импульсный ток 5 ампер и сильно проводок 0.6 греется . Для запуска схемы при 3 вольтах применяется биполярный транзистор в параллель полевику с резистором в базе 100 ом и на землю от базы 1к и кнопка, прямо от вывода 2 по черной схеме на резистор . Запуск долго не нажимать – при работе в параллель ключевого транзистора с полевиком фронт импульса совсем пологий – один транзистор не в ключевом режиме а второй не может открыться , ток от 5 вольт возрастает до 3 ампер . С емкостью 620 запускается от 3 вольт с катушкой 43 а с емкостью 1500 только с катушкой 490 .Режим работы лучше если индуктивность малая и толстый провод, емкость по 3 выводу 620, 1000 отсоединена. Если катушка большой индуктивности то легче запускается при низком напряжении, но надо в 2 провода намотать. По осциллограмме 6 – ток катушки а точнее напряжение на шунте из железной проволочки 0.1 ома доходит до 6 ампер (0.6 вольт). Вторичная обмотка не нужна. * Взял трансформатор от вспышки по схеме В Шимански, вторичная обмотка заизолирована, н а ней почти 800 вольт прямо катушка Теслы, первичная там 1 мм 6 витков 37 микрогенри, сердечник на феррите с зазором 0.2 , ток в первичной импульсный 7 ампер ай квадрат эл пополам – энергия в катушке порядочная, такой транс нужен только при работе от 3 вольтового аккумулятора. Емкость по 3 лапе 620.Катушка выравнивающая от АТХ работает так же – 57 uH используя обмотку на 12 вольт 0.8 мм в 2 провода от 500 – ваттника – не нагреется. КПД конечно – 18650 1 штука минут на 50, ток больше часового разряда что плоховато. Свинцовый на 6 вольт или в параллель несколько литиевых – опять к тому же вернулся – надо 2 .. 3 аккумулятора. При 7 вольтах ток 1 ампер, КПД 75 процентов. Если питание больше 7 вольт то обязательно снаббер – там при отключении полевика после импульса идет такая красивая гармоника на 1 мегагерц примерно (с броневым сердечником 43 микрогенри и проводом 0.9) что прямо катушка может разлететься на куски, стол трясется и треск а не свист, ток при этом падает и яркость немножко тоже – диод на такой частоте не успевает сработать и не выпрямляет напряжение. RC надо тогда 10 ом 2 ватта – пересчитать это наобум и последовательно 10 нанофарад 100 вольт (ibm – 4700 1KV – 53 Ohm 2W) Пробовать – параллельно катушке или выход – точка соединения стока транзистора с катушкой и на землю. 3 -6 вольт на входе снаббер не нужен, а стабилизация тока от 4 вольт работает. С броневым сердечником вход 7 вольт 1 ампер и снаббер не нужен не свистит и запуск не нужен. 3.7 вольта 2 ампера яркость почти 100 процентов запуск нужен 2 секунды .Li-полимер от планшета 3 в параллель 3.6 вольта. *для запуска можно приспособить вторую микросхему 34063 без внешнего транзистора, но при этом надо почти всю обвязку , 180 ом 0.5 ома по току 470 пикофарад и 2 резистора делитель на 5 лапу не считая диода шоттки 1n5918 и еще одного кондера 100 мкф 16 вольт и 0.1 или 1.0 керамического, для питания отдельно по 6 лапе обоих микросхем. Оставил вариант со 2-й микросхемой, биполярный транзистор дорогой 90р и ему еще теплоотвод нужен, микросхема 7р. Вторая микросхема еще настроена на постоянное напряжение на выходе 10.6 и это режим малой яркости, полтора ватта вместо 6 почти, без дополнительного транзистора работает с хорошим запасом по току, катушка стерженек ферритовый 330 миллигенри 0.5 ампера.
Если запускать от отдельной микросхемы – у основной времязадающая емкость 1600, для лучшего режима работы ферритового кольца – кольцо намотано в 3 провода 0.8 оно заметно легче чем чашка 22 миллиметра. Защиту из стальной проволоки 0.03 ома снял – по схеме с вольтодобавкой она не работает (7, 6, 8, 1 вместе соединены на выход после диода). Напряжение в 15 вольт почти на затворе полевика не вредит ему , если нельзя – то надо придумать как уменьшить. (на 1 и 8 микросхемы емкость резистор и стабилитрон). за час работы чуть нагрелся полевик – он на маленьком радиаторе, потребление от источника при ровно 3 вольтах 3.1 ампера. 9 ватт из них 5 потребляет лампа из 40 светодиодов, 3 ватта почти полевик – ток в импульсе 15 ампер, по рассчету 11 но на практике вот так, железная проволочка нагревалась очень сильно, она бесполезна при таком включении. Тем не менее КПД эффективность вполне допустимая 70 процентов. * а еще заменил катушку – это было ферритовое кольцо покрытое пластиком, оно входило в насыщение похоже, у него индуктивность 8 витков 74 микрогенри, а у желтого кольца 25 витков и всего 37 микрогенри, зато оно в этой схеме хорошо работает, и ток не 15 ампер. 6 все равно есть, под нагрузкой 1 ампер будет 12 не меньше, а проволока докрасна почти грелась это ток больше 15 ампер, * 60 А оказалось !! смотрел напряжение падало почти до вольта на медной проволоке после кондера. И пульсации по питанию огромные – больше вольта. Если такая катушка из сгоревшего блока питания так он из за этого и сгорел. Чашка на феррите с зазором лучше работает но свистит, надо RC цепочку снаббер и заливать эпоксидкой надо, или проще взять кольцо которое на 3 вольта в блоке, оно лучше подходит – не входит в насыщение, если прибавлять напряжение то ток максимальный от 3.3 вольта а до 4 -5 вольт уменьшается до ампера чуть больше, срабатывает ШИМ как и надо. Другая чашка Ч20 склеена с зазором 0.3 из бумаги и не свистит. Все холодное ничего не греется еще бы – под 60 ампер были импульсы и КПД сразу больше * 80% .
!! от 3 вольт ток потребления 1.9А яркость почти 8 из 10 – немножко просела, работает устойчиво. Это если батарея разрядилась почти. Чуть ниже упрощенный вариант запуска от 6 вольтовой батарейки или элементов питания просто переключателем, потом работает от литиевой. Светодиодный излучатель – 40 диодов или 50 на алюминиевой пластинке – охлаждать хорошо, на лампочке с Алиэкспресс корпус алюминиевый с ребрышками, нагревается сильно – больше 70 градусов, на светодиодах 5 ватт. (если емкость 1600 то при 3 в. ток 3.1 ампера напряжение 14в. большая помеха по цепи регулировки 5 вывод, по питанию емкость ставлю 3300 мкф на 6.3 вольта.. не надо столько – поменял катушку, от времязадающей емкости зависит мало, лучше всего 820 пикофарад. Если смотреть осциллограмму то 2/3 времени накапливается энергия в катушке, нет вот снимка тока на неправильной катушке, но по напряжению на скрепке получается что он постепенно нарастает до 15 ампер а потом резко еще прибавляет и идет помеха, потом транзистор закрывается и всплеск напряжения. На хорошей катушке он нарастает плавно до 5 -6 ампер примерно)
напряжение пилы 100 мв на деление (всего ок 2вольт) – картинки ниже в разделе вкл. микросхемы без внешнего ключа.
ток через правильную катушку – на кусочке проволоки – размах всего 20 милливольт это примерно до 4 ампер. Катушка желтая от атх 350 на 3 вольта, питание 3 на выходе 14 ток 2 ампера и 0.3
ток через другую катушку – чашка ферритовая с зазором (до включения регулировки и свиста)
ток через катушку 170 микрогенри 2 обмотки 12 и 5 вольт последовательно соответственно меньше а яркость и мощность почти такая же
ток и сигнал регулировки – зависит от пилы 3.8 вольта 2 ампера от источника
ток через не подходящее кольцо из феррита без зазора – насыщение магнитопровода (1 вольт на деление – получается 140 ампер в импульсе * 60 а не 15 и не 4 – 5 как надо) Проволока стальная в миллиметр толщиной нагрелась до 100 градусов. и сильная помеха по питанию и сигналу регулировки, а с виду не понятно – все работает, горит ярко, только ток от источника больше 4 ампер вместо 2. Полевик на 60 ампер горячий.
Читаем статью индуктор на википедии по английски, здесь не переписываю. Катушка ферритовая из советской техники с прокладкой по этим формулам не сильно просчитывается. Напряженность магнитного поля в эрстедах, и ампер на метр.
вот есть программа по рассчету индукции – предварительная проверка если катушка ферритовая с зазором то результат должен быть меньше 0.2 Тесла, (0.4 если 2500НМС3), если альсифер то меньше 1.2, в примере mpp порошковый то ли называют металлическое стекло, у него проницаемость 50, самая большая цифра 5. Сделано в СССР и по секрету, больше наверно сверх проводящая техника только. Больше только без сердечника можно – у воздуха только магнитная проницаемость 1. Примерно. Холоднокатаная сталь трансформаторная максимум 1.7

В фонаре будут 2 аккумулятора 18650 параллельно, а лучше 3. Можно конечно и один оставить, но он сядет за минут 20, ток почти максимально допустимый. На параллельное соединение не нужны всякие платы защиты, если нет зарядки специальной можно просто накинуть провода например от 5 – вольтовой зарядки и при работе аккумуляторов это лучший режим. Если элементы последовательно – нужны платы защиты и заряда по отдельному элементу. 2 аккумулятора – мне надо 3-4 часа работы – и 2 запасных еще. Аккумуляторы совсем новые литий по 9 ампер часов – а не по 3 – буду пробовать как работают. Ниже написано что добавил второй режим работы при половинной яркости. *аккумуляторы продают обманщики из Китая, но по цене они неплохие, 2000 мА часов и как оказалось по соотношению цены они лучше других, 20 штук за 1100р, а не 1 шт за 380.
Все таки обычный КТ854А . Схема от 2 вольт заработала – только яркость вполнакала. Потому что катушку поставил которая по рассчету, при 2 вольтах на выходе конечно 9 вольт вместо 13.4 , ничего не греется, вообще то проверял с 2 транзисторами параллельно, 10 вольт 0.7 ампер полная мощность и шим работает, стабилизация тока. Ну и правда магия какая, а похоже дело в добавке 2 последовательных резисторов в цепь базы. Вольтодобавку не надо! Коротко правильный список соединений – все 3 абзаца выше считаю не совсем верными из за перерузки внутри микросхемы и сквозного тока, поэтому все нагревалось и эффективность 40 процентов была, сейчас ближе к 80. (* 2 вариант ниже – светодиоды COB на 208 вольт – соединить коллекторы транзисторов микросхемы и через 3 ома 2 ватта на питанеи 3, установив резистор защиты Rsc, но он нормально работает от 1.5 ампера при ограничении тока и меньше, то есть от 0.2 ома что и написано в заводской аннотации, но можно играясь с индуктивностью уменьшить его и меньше, до 0.1 работает при большей в 3 раза чем рассчетной индуктивности). Микросхема холодная транзистор в режиме ключа чуть греется. Полевой начинает открываться при 6 вольтах.
Вывод 4 земля то есть корпус не корпус а минус питания, на коллектор КТ361 для ускорения открытия полевика, сток полевика, эмиттер КТ854А, 750 ом на базу КТ361, измерительный резистор 1.75 и через него на минус светодиодной лампы, на минус 2-х конденсаторов 470мкф 16 вольт, зашунтированных 1 мкф керамикой у выходного и 0.1 мкф по питанию, и на задающий частоту конденсатор 1600 пикофарад от 3 лапки (на котором пилообразное напряжение для ШИМ регулятора). Питание от 2 до 14 вольт – максимум 20 – на входной кондер 470 мкф и 6 вывод микросхемы, дальше через рассчитанный по формуле резистор 0.22 для токовой защиты – если катушка 90 витков 0.6 на выравнивающем кольце 3 вольта от АТХ 250 ватт (проволоку 0.09 от скрепки если катушка 11 витков 1 мм на Ч 22 сердечнике) – после резистора плюс питания на катушку, на 1 вывод коллектор ключевого транзистора внутреннего, через 180 ом – на коллектор предыдущего транзистора – 8 лапа, на конденсатор еще один 470 микрофарад с землей, через 2 килоома на 7 вывод защита по току, через 1 килоом на 5 вывод стабилизатор тока (там используется кт315 переход база – эмиттер базой к 5 выводу, эмиттер к токоизмерительному резистору и минусу светодиодов). Дальше остался эмиттер внутреннего ключа – 2 вывод – он идет на базу внешнего транзистора КТ854А через 2 ома резистор * то был 1 вывод соединен с коллектором а так 300 ом, а от базы к эмиттеру который на минус резистор 280 ом, на базу КТ361 и на анод диода Шоттки 1n5819 (в параллель резистору 280 база – эмиттер у мощного транзистора включен еще 750 ом от базы на коллектор КТ361, дальше по схеме эмиттер КТ361 и катод диода Шоттки на затвор полевика КП812А1 *, сток его соединен с коллектором КТ854А и анодом выпрямительного диода на 20 ампер, и еще с другим выводом катушки, повышающей напряжение. SBL2040CT применен – выпрямитель от блока ibm на 250 ватт, он конечно холодный и без радиатора, на его катод подключена нагрузка – светодиоды плюс 13.4 вольта и выходной конденсатор. Вроде все, ничего не забыл, кроме снаббера в параллель катушке или можно на землю от анода диода выпрямительного, только его не подключаю, питание будет меньше 10 вольт, при таком варианте лишних колебаний не увидел (провода к катушке покороче а лучше напрямую ее соединить). Работает 2 вольта 1 ватт а светодиоды вполнакала , 10 вольт 7 ватт с регулировкой тока – смотреть на лампу не надо будет в глазах солнечный зайчик, почти яркость карбидки или лампочки на 60 – 75 ватт 220 вольт. Если нужна работа от 3 вольт с полной яркостью то катушка с толстым проводом она на снимках ниже 37 микрогенри а не 490. не совсем правильно от 3 вольт работает – см ниже. Лучше всего с большой катушкой 125 от 3 вольт и емкость 620, без емкости совсем хуже – частота за 200 килогерц, либо с трансформатором от адаптера ноутбука у него обмотка толстая 19 вольт 5 ампер в 10 проводов литцендрат, индуктивность 235, он выдает больше всего напряжение при 3 вольтах – на выходе 12.5, транзистор обычный. С катушкой 490 тоже неплохо работает а ток потребления меньше и сигнал более ровный – защита по току не срабатывает. Резистор защитный 0.2 ома обязательно. *это настройка без вольтодобавки.

36, 38 и 75 мкГ не заработали – транзистор сильно греется (с полевиком работает но от 7 вольт) и сильная помеха на 2 мгц. (еще бы – с большой емкостью по питанию 3300 мкф и транзистор с хорошим охлаждением запустится – там импульсный ток 15 ампер оказался). на 3 вольта полевик однозначно и поднять напряжение при запуске.
125 микрогенри – вот так работает (катушка все 50 грамм – 2 последовательно обмотки в 2 провода 1мм и по отдельности они 56 и 12 микрогенри – соответственно рассчитаны на 5 и 12 вольт и это выравнивающее кольцо от АТХ 550 ватт InWin. Лучше я считаю подходит предыдущий вариант – если не нужна полная яркость от 1 литиевого аккумулятора. Очень непросто получается на 3 вольта сделать, довольно тяжелый режим работы – надо катушку с толстым проводом и еще транзистор на 15 ампер, да еще почти вольт на нем падение, то есть в калькуляторе надо считать 2 вольта а не 3. с 3 вольт на 14 ток через транзистор и катушку больше 7 ампер, работает неустойчиво, резистор 180 ом в цепи коллектора – 8 лапа – надо уменьшить возможно до 30 и даже до 10 ом, * 1 лапа на коллектор , 2 – выход на базу внешнего транзистора и через 2 ома а лучше 60. // сильно ниже работающая схема, там где 208 вольт, 3.2 вольт хватает открыть переходы всех 3 – по схеме составных получется транзисторов считая КТ854а. Микросхему придется охлаждать, частоту увеличить уменьшая емкость по 3 лапе до 200-300 пикофарад, снять совсем – ферритовая катушка очень плохо работает, 300 килогерц, металлопорошковая еще кое как, лучше 600 пикофарад и 50 – 30 килогерц. Уменьшение резистора не помогает, оставил 180.

Да, перегрузка. Исключил защиту по току – не совсем – сделал 0.07 ома и оставил только полевик. катушка та же 125. Без защиты по току напряжение на выходе сразу на максимум и срабатывает стабилизация, на входе меньше 5 вольт, то есть защитное сопротивление ограничивает ток, он больше 4 ампер в импульсе. Обычный транзистор отключил, он стал перегреваться очень жестоко, на источнике под 4 ампера потребление и срабатывает защита, работает только полевик. .. как выяснилось при Rsc меньше 0.2 скорее всего срыв генерации, особенно при 3 .. 5 вольтах на входе. С полевиком потребление чуть ниже 0.6 ампера при 7 вольтах то есть схема немножко экономичнее (90 %). Но меньше 7 вольт на входе он не работает, как вариант делать вольтодобавку и все равно запуск от обычного транзистора. Микросхема выдает сигнал выходной и при 2 вольтах. * Ступенька после импульса – резкое выключение транзистора выходного и напряжение входное проходит через катушку (и через диод на выход) то есть срабатывает защита. Вот ниже – защитный резистор уменьшен . Для 3 вольт это кусок скрепки или железной проволоки около милиметра диаметром и длину подобрать см 8 – 10 это примерно 0.08 ом, если 7 вольт и катушка 590 микрогенри то там достаточно 0.2 ома 1 ватт – есть такой номинал.

Включение микросхемы без внешних транзисторов – уменьшил ток через светодиоды в 2 раза чтобы не было перегрева.
Проверка с теми же катушками. Отключать 180 ом от 8 лапки и соединять ее напрямую с первой нельзя. Нашлась причина внутренней перегрузки и ступеньки на осциллограмме. * ток по 8 лапке может сжечь следующий транзистор – выходной. В схеме с биполярным транзистором можно применить 180 ом и подобрать до 10 ом не меньше – для 3 вольт питания. Катушка 530 микрогенри, и кратковременно 125 которая 2 по миллиметру толстым проводом. Конденсатор задающий частоту 600, если еще с 3-й катушкой 37 микрогенри на Ч 22 то лучше 1600 пикофарад.
Для фонарика тоже как вариант. Но яркость не та – прямо вполнакала, зато от одного аккумулятора работает и аккумулятор в нормальном режиме.
Все таки в фонаре будет 2 микросхемы – вторая для запуска от 3 вольт. И с другой катушкой – на 490 которую делал для понижающего преобразователя на рассыпухе . А основная 34 микрогенри, в 3 провода 0.8 на ферритовом кольце. .. на металлопорошковом – с ферритом не получается. Или огромный брать. Сдвоенное ферритовое кольцо из советской техники откуда то, 2 миллигенри, 47 витков 0.8, не входит в насыщение. Или металлопорошковое. Подсказка ferrite.ru
Нет, будет на одной микросхеме, с транзистором 2sc4020 который был на проверке не заводилась схема от 3 вольт а с КТ854А она заводится при времязадающей емкости 820. Транзистор прикрутить еще один да еще без прокладки на один радиатор с полевиком и резистор 280 ом к базе от точки база кт361 – анод 1n5819 . Транзистор 90 рублей правда а микросхема 50 штук за эти деньги.. на микросхеме можно автозапуск и выключение по 5 лапе если на нагрузке больше 7 вольт, а с транзистором лучше кнопочку нажимать. * Не документированная возможность – отключить запускающую микросхему подав через резистор 100К (подобрать) емкость 10 мкф с корпусом и еще диодик плюсовое напряжение на 3 лапу.
Подходящие катушки – соотношение времени 10:3 3v 2a -> 14v 0.3a (на второй группе картинок порядок по цифрам – эта (1) . двойная из 2-х колец на феррите – 47 витков 0.8 2 миллигенри – несмотря на феррит с высокой проницаемостью она в насыщение не входит, на 6 ватт достаточно. почти не греется.
3.7 вольта 2 ампера , если выше то регулируется ток, через катушку ток 1 ампер в импульсе и совсем маленький импульс меньше 1.5 ампер – все таки на пределе но работает . емкость задающая частоту 820. (на скрепке 42 милливольта пост. ток при токе от источника 1 ампер, значит там 0.04 ома, у осциллографа импульс 1 деление большое 0.1 вольт там 2 ампера соответственно, я считаю верхнюю часть импульса а снизу ток в обратном направлении ). * с таким результатом можно попробовать и без внешнего ключа, чуть снизив ток и припаяв проволочку 0.015 ома.. 0.15 а то может погореть – первая цифра на 14 ампер , ток через ключевой транзистор в микросхеме не превысит 1.5 ампера, очень большая индуктивность катушки. C=820 ? C= 1620 лучше для этой катушки – стабилизация тока от 3.4 вольта на входе и выше.





















Альсифер – кольцо из компьютерного блока на 3 вольта (лучше всего не шумит ) . Они покрыты желтой изоляцией, а внутри металлический порошок похожий на алюминий. (если интересно посмотреть – заклеить потом обратно, триэтил этого металла самовозгорается и горит белым и синим огнем 4000 градусов не то что потушить а убежать можно не успеть). Все так же, ток 2.5 ампера 24 витка 1 мм 37 микрогенри. (это по – видимому никель-железный порошковый материал, не альсифер, образец кольца бело желтого сплава как будто керамика и немножко похожего на силумин есть из советской техники, это точно альсифер, у него свойства близкие к металлопорошковым кольцам но выше частота работы до 500 килогерц) (2).
Еще одно кольцо из компьютерного блока – не очень подходит, хоть меньше чуть чуть только. Ток в 3 раза больше импульс а потом перемагничивается.
Большая чашка из феррита с зазором 40мм высота 30. вторичная обмотка толстым проводом 2 миллигенри. Ток всего 1.5 ампера но тонкий хвостик есть (Тяжелый будет фонарь дубинка но работает) 3.7 вольта 2 ампера . Трещит если поднять напряжение, плохо скручен. Провод 0.6 не греется почти. Это транс ватт на 100 как минимум. Не добирает энергию сильно, если обмотку перемотать на 2 витка несколько проводов то можно на выходе и 300 вольт получить из 3, только ток заряда сильно зашкалит.
Еще желтое кольцо – которое было домотано до 490 микрогенри, только подключил обмотку которая толстым проводом 17 микрогенри. Подходит хоть ток 9 ампер почти, насыщения нет, маленькая индуктивность. С этим кольцом можно пробовать увеличить частоту, уменьшив емкость до 200 пикофарад. Полевик холодный, ток от источника нормальный 3.7 вольта 2 ампера. (3).
6 витков 1 мм на феррите Ч 22 , склеен с зазором 0.3 мм . 19 микрогенри. ток до 12 ампер- насыщения нет, потребление от источника такое же. 3.7 вольта 2 ампера, 3 вольта 1.7 ампера. Самая большая яркость при 3 вольтах, может показалось, или большое кольцо которое 123 микрогенри все таки лучше работает. (5). С измерением тока что то попутал – 6 ампер, при 3 вольтах максимум тока 3 ампера если емкость 1620, дальше начинается стабилизация. М2000НМ.
Неподходящее кольцо феррит 6 на 6 и 32 мм с белой черточкой (ток 50 ампер – размах напряжения на скрепке 2 вольта при 3 вольт питании). * (4)
MO – Пермаллой кольцо примерно 150 проницаемости – сечение около 2 см кв. диаметр 45 высота 20. Индуктивность 19 витков 128 микрогенри. размах сигнала соответствующего току 400 милливольт, соответственно полуволна тока – нижняя заряд как бы катушки верхняя разряд – 0.2 вольта максимально в конце заряда при сопротивлении проволоки 0.04 ома это 5 ампер .. ошибка в 2 раза 2 ампера и 6 все таки в начале. Работает не хуже металлопорошкового только весит грамм 100. Близко к насыщению несмотря на большой размер – не скорее показалось, катушка затрачивает на перемагничивание этот начальный импульс 6 ампер, а до максимальной индукции еще далеко. ( максимум больше чем у феррита в 10 раз примерно, до 600 ватт )
побольше снимок – ток через кольцо из молибденового пермаллоя, верхняя часть импульса накопление нижняя – разряд. Виден всплеск сразу 6 ампер и плавное увеличение очень ровное до 2 ампер. Одно маленькое деление 1 ампер – специально сделал шунт 0.01 ома это медная проволочка 0.5 мм в 2 витка на пальце. 3:13 соотношение времени импульсов. (7).































Результат интересный. Калькуляторам на сайтах доверяй но проверяй. Преобразователь на советском феррите работает потребляя 1 ампер а не 15! И выдает самое высокое напряжение при 2 -3 вольтах питания, при остальных детальках таких же. Где то и в оригинальные формулы надо бы коррекцию.
В режим ШИМ микросхему еще загнать надо, как будто с 7 вольт питания проще, с повышением напряжения уменьшается частота, это понятно из заводского описания и аннотации.* надо ограничение тока использовать вывод 7. Но как то странно, до 3.5 вольт напряжение увеличивается плавно, недостаточная энергия передается, при 3.6 вольтах после пачки импульсов появляется промежуток, потом он увеличивается и частота этих промежутков растет а число импульсов уменьшается. при 13 вольтах на входе остается 2 коротких импульса и пауза между ними, больше увеличивать нельзя – погорит нагрузка, напряжение на входе у повышающего преобразователя должно быть меньше напряжения нагрузки а то будет сквозной ток через катушку и диодик.


















































Данная схема представляет из себя повышающий преобразователь (Step-Up converter) построенный на базе микросхемы MC34063 (U1). Схема рассчитана на питание от 3 до 9 светодиодов. Ток через светодиоды от 100ма до 750ма. Необходимо помнить что напряжение питания устройства должно быть меньше чем напряжение необходимое для питания светодиодов подключенных в данный момент. В качестве силового элемента используется n-канальный MOSFET транзистор (Q2). Так как у этих транзисторов очень малое сопротивление в открытом состоянии на них рассеивается меньше энергии и достигается более высокий КПД. Микросхема MC34063 (U1) не предназначена для управления MOSFET транзисторами и не обеспечивает «правильные» фронты сигнала управления, поэтому в цепи управления транзистора Q2 применена схема на биполярном транзисторе (Q1), диоде (D1) и резисторе (R2). При поступлении импульса затвор транзистора Q2 заряжается через диод D1, транзистор Q1 при этом закрыт, по окончании импульса транзистор Q1 открывается и разряжает затвор транзистора Q2. Этим обеспечивается быстрое закрывание MOSFET транзистора, меньше энергии тратится на переходные процессы, меньше тепла выделяется на силовом транзисторе (Q2). * схема тоже с Applicaton Note Моторола, там же где подключение внешнего биполярного транзистора. D1 Ultrafast или Shottky. На 12 странице есть вариант если высокое входное и выходное напряжение, там точно так включен полевик.
Схема с вольтодобавкой – работает от 3 вольт с запуском
Вот еще – говорят что от 3 вольт работает. (Но если от 6 запустится) Есть вольтодобавка. 6,7,8,1 подключены к выходному напряжению 15 (24) вольта. Чтобы заработало – к выходному напряжению не напрямую а через еще один диод шоттки и емкость танталовый 56 на 16 вольт (или 40 как по схеме ниже).8 лапа через 180 ом а 7 через 1 килоом. Резисторы именно такие обязательно а питание можно и так по схеме. Выключатель на батарею не просто так. Без 6 вольт не запускается, а если запустить то от 3 работает.


Резистор R1 является токозадающим, падение напряжения на нем составляет 1.25в. При данном сопротивлении 3.6ом ток через светодиоды составляет 347ма. Сопротивление R1 на нужный ток можно пересчитать по формуле R1 = 1.25/I, где R1 сопротивление в омах, I нужный ток в амперах.Детали: Q1 — КТ361, 2PA733, BC858B и др. Q2 — IPP10N03L, IPB10N03L, FQB60N03L и др. U1 — MC34063, AP34063, KS34063 и др. D1 — 1N5819 и др. любой шотки D2 — S10S40C и др. любой шотки L1 – 20мкГн на ток 1 — 2А
Минимальное и максимальное напряжение питания задано исходя из параметров MOSFET транзистора, при применении других транзисторов это необходимо учитывать Внимание! на схеме есть ошибка, необходимо поменять местами К-Э у транзистора Q1 (исправлено – вторая схема на черном фоне – к коллектору подходит общий провод -минус аккумулятора, а эмиттер соединен с катодом диодика шоттки маленького и с затвором полевика КП812 Б1.) Емкость C1 у 3 вывода К1156ЕУ5 установлена с маркировкой 102 то есть 1000 пикофарад. Частота больше 50 килогерц. В подписи к черной схеме написано как заставить ее работать с компаратором напряжения – надо было внимательно прочитать аннотацию производителя и datasheet, на светодиодах 13, на резисторе 1 вольт, на входе компаратора 1.25 вольт , стабилизация с входного напряжения 7 вольт до 12 проверял. При 6 вольтах потребление 0.67 ампер, при 9 вольтах 0.35 и снижается дальше. Описание элементов использованных в данной конструкции
| Вложение | Размер |
|---|---|
| MC34063A.pdf | 132.22 кб |
| IPP10N03L.pdf | 455.33 кб |
да, он должен открываться когда идет спад импульса и соответственно закрываться когда полевик открывается… »
Да, все верно, благодарю, незаметил, на схеме ошибка, У транзистора Q1 необходимо К-Э поменять местами. »
Опубликовано Rico в 7 Январь, 2015 – 17:46.
вероятно придется пересчитать дроссель и транзистор на радиатор, транзистор можно оставить тот что на схеме а можно и поменять »

Доработка этой схемы. чтобы работала.
Поскольку в микросхеме как то непонятно срабатывает регулятор – компаратор по напряжению, то может проявляться следующий эффект- схема запускается при 5 вольтах на входе, светодиоды почему то чуть светятся, по -видимому напряжение в катушке маловато. ( Полевику не хватает напряжения на затворе ).Потом включается режим без стабилизации, на стоке транзистора ровный сигнал, напряжение на светодиодах низкое, около 12 вольт. Если прибавить входное то по-видимому не хватает мощности импульса или низковатая частота, получается ток через светодиоды не достигает немножко 0.3 ампера, на осциллограмме видно что первый импульс ровный а второй двойной и очень короткий, еще как вариант стабилизация по напряжению не так как надо срабатывает, в результате светодиоды очень сильно моргают и почти на максимальной яркости но чуть меньше, а потребляемый схемой ток резко растет с 0.2 – это нормально – до ампера почти если поднять напряжение до 6 вольт, полевой транзистор нагревается довольно сильно. Срыв генерации явный , катушки менял от 40 до 470 микрогенри, все то же самое, кроме длительности импульсов. Если резистор датчика тока увеличить до 15 ом то схема работает нормально, только ток через светодиоды в 3 раза меньше и яркость в половину. ( исправилось кроме резистора 180 ом к 8 лапе добавил диод шоттки с датчика тока, теперь на входе компаратора 1.25 а на резисторе ровно 1в., резистор 1 к от 5 вывода к питанию. 1 или 2 выход – не повлияло, работает. Стабилизация начинается с 6.5 вольт на входе и проверял до 10 вольт , ток потребления 0.67 снижается до 0.3 ампера. Частоту еще менял – емкость по 3 выводу 1200пф.)
- rtfm называется то есть прочитал без перевода оригинал, ну ведь чуть что надо читать талмуд. а там сказано оказывается 8 лапку при повышении напряжения соединить через 180 ом и использовать 1 выход коллектор а не 2 эмиттер, 2 на землю. и можно не полевик ставить а обычный биполярный, там показано как, добавив еще резистор. (да действительно, мощность в нагрузке не 300 ватт а всего 5). коллектор с коллектором, 1 вывод , 2 – с базой, и резистор ом 100-200 на корпус, и эмиттер дополнительного транзистора на корпус. Коллектор на точку соединения диода шоттки и катушки.
Исправлено. Хоть и не понятна полностью причина. Скорее всего если выход микросхемы вывод 2 эмиттер и дальше идет управление полевиком после катушки – по схеме повышения напряжения, то неправильно срабатывает 5 вывод – измеритель (компаратор) напряжения. Ниже есть цитата -перевод – как работает логика в этой микросхеме, может там есть объяснение.
Схема из заводской аннотации опять (питание 190 вольт для дисплея от 5 вольт).

Схема выше проверена на запуске светодиодной лампы нового типа LED COB 207 вольт 3.8 ватта только без внешнего ключа она отдает в нагрузку 2 ватта и 197 вольт, микросхема в нормальном режиме не превышая предельных параметров . С третьей обмотки на 10 вольт питание для второго чипа с полевиком – второй преобразователь выдает полную мощность (до 40 ватт с доступными деталями и с индуктором на 15 ампер). Без снаббера – RC цепочки 100 1КВ и 120 Ом 1 ватт не запустится даже – на микросхеме вч возбуждение. Лучше добавить внешний P-N-P транзистор – ниже.
Управление через схему ограничения тока дальше – (это вариант если ШИМ не хочет нормально работать ни в какую
Вот по этой схеме работает – добавить к верхней – управление по 7 выводу, номинал резистора измеряющего ток подобрать. (уменьшить)

А вот этот вариант – работает только в случае понижения напряжения, тогда правильно используется компаратор. (Катушка включается после микросхемы, на входе 10-16 вольт а на выходе меньше). Сию минуту попробую как себя ведет в случае повышения напряжения, катушка до транзистора, но мне кажется не то что то. Пила на конденсаторе 3 лапа есть , емкость 1000 пф и еще 120 в параллель, вроде 50 килогерц должно быть.

Второй вариант регулировки – через вывод 7 IPK MC34063. Здесь напряжение питания 4.5 вольта что хорошо подходит для налобника.
В обычной схеме включения этот вывод для ограничения тока нагрузки как раз, он соединяется измеряющим ток резистором с плюсом питания, если 1 ом то ток будет ограничен 0.38 А.

Еще вариант регулировки используя компаратор (5 вход) но при настройке тоже надо будет разбираться со срывом генерации возможно, подобрав катушку скорее всего для нужного напряжения , отмотав или добавив витков, или емкость по 3 лапке. А почему емкость на входе 3 на всех схемах такая маленькая? Где то ошибочка проскочила. При использовании катушечки около 400 микрогенри ( тоже не 20 !) надо ставить 1200 пикофарад, частота тогда 43 килогерца при 12 вольтах.

используется кт 361 и диод еще один ss38 Шоттки https://www.onsemi.com/products/discretes-drivers/diodes-rectifiers/schottky-diodes-schottky-rectifiers/ss38
Повышать напряжение удобно, тот же фонарик как по верхней схеме требует батарею аккумуляторов, носить как налобный не очень удобно, тяжелый, 5 элементов 18650 можно только закрепить сзади, на ремешке фонаря на затылке. А в каменоломне или пещере он будет за все узкие места цеплять, да и тяжеленный будет для налобника. Petzl Tikka весит 50 грамм не больше, стоит 1500 руб. и с яркостью почти 200 люмен , ну не 600 конечно и не с рассеивателем под 30 градусов даже больше, и при желании к нему приматывается скотчем заряженный элемент 18650 а батарейки вынимаются, он устроен на импульсной микросхемке Zetex или Torex , а в самом простом (Petzl Tikkina) 2 резистора и все.
*Эта схема – выше на mc34064 = К1156ЕУ5 выбрана для налобника на 4-(5) ваттной сборке светодиодов. Чуть меньше экономии, КПД 79 процентов и то за счет падения 1.25 вольта на резисторе при токе 0.3 ампера. Удобнее что не надо 5 литиевых аккумуляторов, но 2 надо, от одного 3.8 вольта не хватает напряжения, на сборке светодиодов 13 вольт 0.3 ампера. От 1 аккумулятора запустил – схема с вольтодобавкой выше и полевик, но с обычным транзистором для запуска от 3 вольт и с кнопкой. 3.7 V 2A, 7V 1A.
Только вот если использовать с ней внешний полевик (а для схемы с повышением напряжения он нужен, ключевой элемент после катушки а не до, после закрытия ключа напряжение на катушке резко возрастает и складывается со входным, через диодик Шоттки подается в нагрузку.) эта микросхема требует некоторого шаманства при настройке. Надо правильно подобрать частоту работы – от 270 килогерц без кондера на 3 лапе до 10 килогерц примерно если емкость увеличить до 10000 пф. не 10 точно -катушка будет свистеть, 1200- 1500 1n5 наверно оптимальная емкость если катушка на феррите. Это относится только к напряжению пилы и режиму ШИМ – регулировке по ширине импульсов. 1n0 и 270p параллельно. (работает). Подсказка 10n для биполярного транзистора.


точно как в описании микросхемы (если 1 лапа соединяется с 8 в рассчете что на выходе будет больше 40 вольт то не забыть 100 ом резистор в цепи базы внешнего транзистора – см выше – не понял почему пошел сквозной ток и все перегрелось а схема работала!)

Пересчитал. 5вольт вход, 1 ампер. (чуть поменьше мощность – 270мА 13вольт). от 4 вольт на 2/3 яркость а от 5 почти полная (с полевиком только от 7 вольт такая же яркость) . Резистор Rsc проволочка от скрепки 7 см 0.6мм сталь. 0.1 ома
Катушка на броневом сердечнике диаметром 30мм 0.8 мм 7 витков 48 микрогенри. катушка ватт на 50. с=1600pF. ток ключевого транзистора около 3 ампер в импульсе. свистит и стабилизация тока от 6-7 вольт на входе. rc цепочку надо. На повышение напряжения обмотку буду пробовать. RC цепочка у выхода катушки пока не установлена, надо посмотреть какие будут высокочастотные колебания – ее можно посчитать найдя в интернете – \’расчет снаббера 34063\’
- у меня получается если питание 6 вольт а силовой элемент полевик то снаббер не нужен, но от 6 схема очень с трудом заводится, надо 7 вольт. Если биполярный то от 4 – 4.5 спокойно запускается, от 3 вольт в половину мощности но стартует тоже. Снаббер нужен.
дополнение 2 формулы рассчета – почему в катушке с броневым сердечником из феррита несмотря на зазор и малую индуктивность даже больше энергии, и ей хватает 4 вольт для полной мощности на выходе .




























































Логика работы 34063
Опубликовано 19/11/2012 Автор: DWD Стабилизатор тока светодиодов на микросхеме МС34063 Сейчас появилось много микросхемных стабилизаторов тока светодиодов, но все они, как правило, довольно дороги. А так как потребность в таких стабилизаторах в связи с распространением мощных светодиодов большая, то приходится искать варианты их, стабилизаторов, удешевления. Здесь предлагается ещё один вариант стабилизатора на распространённой и дешёвой микросхеме ключевого стабилизатора МС34063. От уже известных схем стабилизаторов на этой микросхеме, предложенный вариант отличается немного нестандартным включением, позволившим увеличить рабочую частоту и обеспечить устойчивость даже при малых значениях индуктивности дросселя и ёмкости выходного конденсатора. Особенности работы микросхемы — ШИМ или ЧИМ? Особенность микросхемы заключается в том, что она является одновременно и ШИМ и релейной! Причём, можно самому выбирать, какая она будет. В документе AN920-D, где более подробно описывается эта микросхема, сказано примерно следующее (смотрите функциональную схему микросхемы на Рис.2). Во время зарядки времязадающего конденсатора на одном входе логического элемента «И», управляющего триггером, устанавливается логическая единица. Если выходное напряжение стабилизатора ниже номинального (по входу с пороговым напряжением 1,25В), то логическая единица выставляется и на втором входе этого же элемента. В этом случае на выходе элемента и на входе «S» триггера выставляется также логическая единица, он устанавливается (активный уровень по входу «S» — лог. 1) и на его выходе «Q» появляется логическая единица, открывающая ключевые транзисторы. Когда напряжение на частотозадающем конденсаторе достигнет верхнего порога, он начинает разряжаться, при этом на первом входе логического элемента «И» появляется логический ноль. Этот же уровень подаётся и на вход сброса триггера (активный уровень по входу «R» — лог. 0) и сбрасывает его. На выходе «Q» триггера появляется логический ноль и ключевые транзисторы закрываются. Далее цикл повторяется. Более подробно об этом можно прочитать в указанной документации AN920-D. По функциональной схеме видно, что это описание относится только к компаратору тока, функционально связанному с задающим генератором (управляемому по входу 7 микросхемы). А выход компаратора напряжения (управляемому по входу 5) таких «привилегий» не имеет. Получается, что в каждом цикле компаратор тока может как открывать ключевые транзисторы, так и закрывать их, если, конечно, разрешает компаратор напряжения. Но сам компаратор напряжения может выдавать только разрешение или запрет на открывание, которое может быть отработано только, в следующем цикле. Отсюда следует, что если закоротить вход компаратора тока (выводы 6 и 7) и управлять только компаратором напряжения (вывод 5), то ключевые транзисторы открываются им и остаются открытыми до конца цикла зарядки конденсатора, даже если на входе компаратора напряжение превысило пороговое. И только с началом разрядки конденсатора генератор закроет транзисторы. В таком режиме мощность, отдаваемая в нагрузку, может дозироваться только частотой задающего генератора, так как ключевые транзисторы хотя и закрываются принудительно, но только на время порядка 0,3-0,5мкс при любом значении частоты. А такой режим больше похож на ЧИМ – частотно-импульсную модуляцию, которая относится к релейному типу регулировки. Если же наоборот, закоротить вход компаратора напряжения на корпус, исключив его из работы, а управлять только входом компаратора тока (вывод 7), то ключевые транзисторы будут открываться задающим генератором и закрываться по команде компаратора тока в каждом цикле! То есть, при отсутствии нагрузки, когда компаратор тока не срабатывает, транзисторы открываются надолго и закрываются на короткий промежуток времени. При перегрузке, наоборот — открываются и тут же надолго закрываются по команде компаратора тока. При каких-то средних значениях тока нагрузки ключи открываются генератором, и через какое-то время, после срабатывании компаратора тока, закрываются. Таким образом, в данном режиме мощность в нагрузке регулируется длительностью открытого состояния транзисторов — то есть, полноценной ШИМ. Можно возразить, что это не ШИМ, так как в таком режиме частота не остаётся постоянной, а меняется — уменьшается с увеличением рабочего напряжения. Но при неизменном напряжении питания неизменной остаётся и частота, а стабилизация тока нагрузки осуществляется только изменением длительности импульса. По этому, можно считать, что это полноценная ШИМ. А изменение рабочей частоты при изменении напряжения питания объясняется непосредственной связью компаратора тока с задающим генератором. При одновременном использовании обоих компараторов (в классической схеме) всё работает точно так же, а ключевой режим или ШИМ включаются в зависимости от того, какой компаратор сработает в данный момент: при перегрузке по напряжению — ключевой (ЧИМ), а при перегрузке по току — ШИМ. Можно полностью исключить из работы компаратор напряжения, замкнув на корпус 5-й вывод микросхемы, а стабилизацию напряжения осуществлять так же посредством ШИМ, установив дополнительный транзистор. Такой вариант показан на Рис.1. Рис.1 Стабилизация напряжения в этой схеме осуществляется изменением напряжения на входе компаратора тока. Опорным напряжением служит пороговое напряжение затвора полевого транзистора VT1. Выходное напряжение стабилизатора пропорционально произведению порогового напряжения транзистора на коэффициент деления резистивного делителя Rd1, Rd2 и рассчитывается по формуле: Uout=Up(1 Rd2/Rd1), где Up – Пороговое напряжение VT1 (1.7…2В). Стабилизация тока по-прежнему зависит от сопротивления резистора R2. Принцип работы стабилизатора тока. Микросхема МС34063 имеет два входа, которые можно использовать для стабилизации тока. Один вход имеет пороговое напряжение 1.25В (5-й вывод мс), что для довольно мощных светодиодов не выгодно из-за потерь мощности. Например, при токе 700мА (для светодиода на 3Вт) имеем потери на резисторе-датчике тока величиной 1.25*0.7А=0.875Вт. Уже по этой причине теоретический КПД преобразователя не может быть выше 3Вт/(3Вт 0.875Вт)=77%. Реальный же — 60%…70%, что сравнимо с линейными стабилизаторами или просто резисторами-ограничителями тока. Второй вход микросхемы имеет пороговое напряжение 0.3В (7-й вывод мс), и предназначен для защиты встроенного транзистора от перегрузки по току. Обычно, так эта микросхема и используется: вход с порогом 1.25В — для стабилизации напряжения или тока, а вход с порогом 0.3В — для защиты микросхемы от перегрузки. Иногда ставят дополнительный ОУ для усиления напряжения с датчика тока, но мы этот вариант не будем рассматривать из-за потери привлекательной простоты схемы и увеличения стоимости стабилизатора. Проще будет взять другую микросхему… В данном варианте предлагается использовать для стабилизации тока вход с пороговым напряжением 0.3В, а другой, с напряжением 1.25В — просто отключить. Схема получается очень простая. Для удобства восприятия показаны функциональные узлы самой микросхемы (Рис.2).


Рис.2Назначение и выбор элементов схемы.Диод D с дросселем L — элементы любого импульсного стабилизатора, рассчитываются на требуемый ток нагрузки и неразрывный режим тока дросселя соответственно. Конденсаторы Сi и Сo – блокировочные по входу и выходу. Выходной конденсатор Со не является принципиально необходимым из-за малых пульсаций тока нагрузки, особенно при больших значениях индуктивности дросселя, по этому нарисован пунктиром и может отсутствовать в реальной схеме. Конденсатор СT – частотозадающий. Он так же не является принципиально необходимым элементом, поэтому показан пунктиром. В даташитах на микросхему указана максимальная рабочая частота 100КГц, в табличных параметрах приведено среднее значение 33КГц, на графиках, показывающих зависимость длительности открытого и закрытого состояний ключа от ёмкости частотозадающего конденсатора, приведены минимальные значения 2мкс и 0,3мкс соответственно (при ёмкости 10пФ). Получается, что если взять последние значения, то период равен 2мкс 0.3мкс=2.3мкс, а это частота 435КГц. Если учесть принцип работы микросхемы — триггер, устанавливаемый импульсом задающего генератора, и сбрасываемый компаратором тока, то получается, что эта мс является логической, а у логики рабочая частота не ниже единиц МГц. Выходит, что быстродействие будет ограничено только скоростными характеристиками ключевого транзистора. И если бы он не тянул частоту 400КГц, то и фронты со спадами импульсов были бы затянуты и КПД был бы очень низким из-за динамических потерь. Однако практика показала, что микросхемы разных производителей хорошо запускаются и работают вообще без частотозадающего конденсатора. А это позволило максимально повысить рабочую частоту — до 200КГц — 400КГц в зависимости от экземпляра микросхемы и её производителя. Ключевые транзисторы микросхемы держат такие частоты хорошо, так как фронты импульсов не превышают 0,1мкс, а спады — 0,12мкс при рабочей частоте 380КГц. Поэтому даже на таких повышенных частотах динамические потери в транзисторах достаточно малы, и основные потери и нагрев определяются повышенным напряжением насыщения ключевого транзистора (0.5…1В). Резистор Rb ограничивает ток базы встроенного ключевого транзистора. Показанное на схеме включение этого резистора позволяет уменьшить рассеиваемую на нём мощность и повысить КПД стабилизатора. Падение напряжения на резисторе Rb равно разности между напряжением питания, напряжением нагрузки и падением напряжения на микросхеме (0.9-2В). Например, при последовательной цепочке из 3-х светодиодов с общим падением напряжения 9…10В и питании от аккумулятора (12-14В) падение напряжения на резисторе Rb не превышает 4В. В результате, потери на резисторе Rb оказываются в несколько раз меньше, по сравнению с типовым включением, когда резистор включается между 8-м выводом мс и напряжением питания. Следует иметь в виду, что внутри микросхемы либо уже установлен дополнительный резистор Rb, либо сопротивление самой структуры ключей повышенное, либо структура ключей выполнена как источник тока. Это следует из графика зависимости напряжения насыщения структуры (между выводами 8 и 2) от напряжения питания при различных сопротивлениях ограничительного резистора Rb (Рис.3).

Рис.3 В результате, в некоторых случаях (когда разница между напряжениями питания и нагрузки мала или потери можно перенести с резистора Rb на микросхему) резистор Rb можно не устанавливать, соединяя напрямую вывод 8 микросхемы либо с выходом, либо с напряжением питания. А когда общий КПД стабилизатора не особо важен, можно соединить выводы 8 и 1 микросхемы между собой. При этом КПД может уменьшиться на 3-10% в зависимости от тока нагрузки. При выборе сопротивления резистора Rb приходится идти на компромисс. Чем меньше сопротивление, тем при меньшем начальном напряжении питания начинается режим стабилизации тока нагрузки, но при этом увеличиваются потери на этом резисторе при большом диапазоне изменения напряжения питания. В результате КПД стабилизатора уменьшается с увеличением напряжения питания. На следующем графике (Рис.4) для примера показана зависимость тока нагрузки от напряжения питания при двух различных номиналах резистора Rb – 24Ом и 200Ом. Хорошо видно, что с резистором на 200Ом стабилизация пропадает при напряжениях питания ниже 14В (из-за недостаточного тока базы ключевого транзистора). С резистором на 24Ом стабилизация пропадает при напряжении 11.5В.

Рис.4 Поэтому нужно хорошо просчитывать сопротивление резистора Rb для получения стабилизации в требуемом диапазоне питающих напряжений. Особенно при аккумуляторном питании, когда этот диапазон небольшой и составляет всего несколько вольт. Резистор Rsc является датчиком тока нагрузки. Расчёт этого резистора особенностей не имеет. Следует только учитывать, что опорное напряжение токового входа микросхемы отличается у разных производителей. В приведенной таблице показаны реально измеренные значения опорного напряжения некоторых микросхем. МикросхемаПризводительU опорное (В)MC34063ACD STMicroelectronics 0.45 MC34063EBD STMicroelectronics 0.5 GS34063S Globaltech Semiconductor 0.25 SP34063A Sipex Corporation 0.28 MC34063A Motorola 0.29 AP34063N8 Analog Technology 0.31 AP34063А Anachip 0.4 MC34063A Fairchild 0.3 Статистика по величине опорного напряжения мала, поэтому не следует рассматривать приведенные значения как эталон. Просто нужно иметь в виду, что реальное значение опорного напряжения может сильно отличаться от указанного в даташите значения. Такой большой разброс опорного напряжения вызван, по-видимому, назначением токового входа – не стабилизация тока нагрузки, а защита от перегрузки. Не смотря на это точность поддержания тока нагрузки в приведенном варианте достаточно хорошая. Об устойчивости. В микросхеме МС34063 отсутствует возможность введения коррекции в цепь ОС. Исходно устойчивость достигается повышенными значениями индуктивности дросселя L и, особенно, ёмкости выходного конденсатора Со. При этом получается некий парадокс – работая на повышенных частотах, требуемые пульсации напряжения и тока нагрузки можно получить и с малыми индуктивностью и ёмкостью элементов фильтра, но при этом схема может возбуждаться, поэтому приходится ставить большую индуктивность и (или) большую ёмкость. В результате габариты стабилизатора получаются завышенными. Дополнительный парадокс заключается в том, что для понижающих импульсных стабилизаторов выходной конденсатор не является принципиально необходимым элементом. Требуемый уровень пульсаций тока (напряжения) можно получить одним дросселем. Получить хорошую устойчивость стабилизатора при требуемых или заниженных значениях индуктивности и, особенно, ёмкости выходного фильтра можно, установив дополнительную корректирующую RC цепочку Rf и Cf, как показано на рисунке Рис.2. Практика показала, что оптимальное значение постоянной времени этой цепочки должно быть не меньше 1КОм*мкФ. Такие значения параметров цепочки, как резистор на 10КОм и конденсатор на 0,1мкФ можно считать достаточно удобными. С такой корректирующей цепочкой стабилизатор работает устойчиво во всём диапазоне напряжения питания, с малыми значениями индуктивности (единицы мкГн) и ёмкости (единицы и доли мкФ) выходного фильтра или вообще без выходного конденсатора. Не малую роль для устойчивости играет ШИМ режим при использовании для стабилизации токового входа микросхемы. Коррекция позволила работать на повышенных частотах некоторым микросхемам, которые раньше вообще не хотели нормально работать. Например, на следующем графике приведена зависимость рабочей частоты от напряжения питания для микросхемы MC34063ACD фирмы STMicroelectronics при ёмкости частотозадающего конденсатора 100пФ.

Рис.5 Как видно из графика, без коррекции данная микросхема не хотела работать на повышенных частотах даже с малой ёмкостью частотозадающего конденсатора. Изменение ёмкости от нуля до нескольких сотен пФ кардинально не влияли на частоту, а максимальное её значение еле достигает 100КГц. После введения корректирующей цепочки RfCf эта же микросхема (как и другие, подобные ей) стала работать на частотах почти до 300КГц. Приведенную зависимость, пожалуй, можно считать типовой для большинства микросхем, хотя микросхемы некоторых фирм и без коррекции работают на повышенных частотах, а введение коррекции позволило получить для них рабочую частоту 400КГц при напряжении питания 12…14В. Следующий график показывает работу стабилизатора без коррекции (Рис.6).

Рис.6 На графике приведены зависимости потребляемого тока (Iп), тока нагрузки (Iн) и тока короткого замыкания выхода (Iкз) от напряжения питания при двух значениях ёмкости выходного конденсатора (Со) – 10мкФ и 220мкФ. Хорошо видно, что увеличение ёмкости выходного конденсатора увеличивает устойчивость стабилизатора – ломаность кривых при ёмкости 10мкФ вызвана самовозбуждением. При напряжениях питания до 16В возбуждения нет, он появляется при 16-18В. Затем происходит какое-то изменение режима и при напряжении 24В появляется второй излом. При этом меняется рабочая частота, что так же видно на предыдущем графике (Рис.5) зависимости рабочей частоты от напряжения питания (оба графика получены одновременно при исследовании одного экземпляра стабилизатора). Увеличение ёмкости выходного конденсатора до 220мкФ и более увеличивает устойчивость, особенно при низких значениях напряжения питания. Но не устраняет возбуждение. Более — менее устойчивую работу стабилизатора удаётся получить при ёмкости выходного конденсатора не менее 1000мкФ. При этом индуктивность дросселя очень слабо влияет на общую картину, хотя очевидно, что увеличение индуктивности повышает устойчивость. Перепады рабочей частоты сказываются на стабильности тока нагрузки, что тоже видно на графике. Не удовлетворительна и общая стабильность выходного тока при изменении напряжения питания. Относительно стабильным ток можно считать в довольно узком интервале напряжений питания. Например, при работе от аккумулятора. Введение корректирующей цепочки RfCf коренным образом меняет работу стабилизатора. Следующий график показывает работу такого же стабилизатора но с корректирующей цепочкой RfCf.

Рис.7 Хорошо видно, что стабилизатор стал работать, как и положено стабилизатору тока – токи нагрузки и короткого замыкания практически равны и неизменны во всём диапазоне питающих напряжений. При этом выходной конденсатор вообще перестал влиять на работу стабилизатора. Теперь ёмкость выходного конденсатора влияет только на уровень пульсаций тока и напряжения нагрузки, и во многих случаях конденсатор можно вообще не устанавливать. Ниже, в качестве примера, приведены значения пульсации токов нагрузки при разных ёмкостях выходного конденсатора Со. Светодиоды включены по 3 последовательно в 10 параллельных групп (30шт.). Напряжение питания — 12В. Дроссель 47мкГн. Без конденсатора: ток нагрузки 226мА -65мА или 22,6мА -6,5мА на один светодиод. С конденсатором на 0,33мкФ: 226мА -25мА или 22,6мА -2,5мА на один светодиод. С конденсатором на 1,5мкФ: 226мА -5мА или 22,6мА -0,5мА на один светодиод. С конденсатором на 10мкФ: 226мА -2,5мА или 22,6мА -0,25мА на один светодиод. То есть, без конденсатора, при общем токе нагрузки 226мА пульсации тока нагрузки составляли 65мА, что в пересчёте на один светодиод даёт средний ток 22,6мА и пульсацию 6,5мА. Видно, как даже маленькая ёмкость в 0,33мкФ резко уменьшает пульсации тока. В то же время увеличение ёмкости с 1мкФ до 10мкФ уже слабо влияет на уровень пульсаций. Все конденсаторы были керамические, так как обычные электролиты или танталовые не обеспечивают даже близкий уровень пульсаций. Получается, что на выходе вполне достаточно конденсатора на 1мкФ на все случаи жизни. Увеличивать ёмкость до 10мкФ при токе нагрузки 0,2-0,3А вряд ли имеет смысл, так как пульсации уже существенно не уменьшаются по сравнению с 1мкФ. Если же дроссель взять с большей индуктивностью, то можно вообще обойтись без конденсатора даже при больших токах нагрузки и(или) больших напряжениях питания. Пульсации входного напряжения при питании 12В и ёмкости входного конденсатора Сi 10мкФ не превышают 100мВ. Силовые возможности микросхемы. Микросхема МС34063 нормально работает при напряжении питания от 3В до 40В по даташитам (мс фирмы STM – до 50В) и до 45В реально, обеспечивая в нагрузке ток до 1А для корпуса DIP-8 и до 0.75А для корпуса SO-8. Комбинируя последовательное и параллельное включение светодиодов можно построить светильник с выходной мощностью от 3В*20мА=60мВт до 40В*0,75…1А=30…40Вт. С учётом напряжения насыщения ключевого транзистора (0.5…0.8В) и допустимой рассеиваемой корпусом микросхемы мощностью 1.2Вт, ток нагрузки может быть увеличен вплоть до 1.2Вт/0.8В=1.5А для корпуса DIP-8 и до 1А для корпуса SO-8. Однако в этом случае требуется хороший теплоотвод, иначе встроенная в микросхему защита от перегрева не позволит работать на таком токе. Стандартное впаивание DIP корпуса микросхемы в плату не обеспечивает требуемого охлаждения на максимальных токах. Нужна формовка выводов DIP корпуса под SMD вариант, с удалением тонких концов выводов. Оставшаяся широкая часть выводов изгибается заподлицо с основанием корпуса и уже потом припаивается на плату. Полезно печатную плату развести так, что бы под корпусом микросхемы оказался широкий полигон, а перед установкой микросхемы нужно нанести на её основание немного теплопроводной пасты. За счёт коротких и широких выводов, а так же из-за плотного прилегания корпуса к медному полигону печатной платы тепловое сопротивление корпуса микросхемы уменьшается и она сможет рассеять несколько большую мощность. Для корпуса SO-8 хорошо помогает установка дополнительного радиатора в виде пластины или другого профиля прямо на верхнюю часть корпуса. С одной стороны такие попытки увеличения мощности выглядят странными. Ведь можно просто перейти на другую, более мощную, микросхему или установить внешний транзистор. И при токах нагрузки более 1.5А это будет единственным правильным решением. Однако, когда требуется ток нагрузки 1.3А, то можно просто улучшить теплоотвод и попробовать применить более дешёвый и простой вариант на микросхеме МС34063. Предельный КПД, получаемый в данном варианте стабилизатора, не превышает 90%. Дальнейшему росту КПД препятствуют повышенное напряжение насыщения ключевого транзистора — не менее 0.4…0.5В при токах до 0.5А и 0.8…1В при токах 1…1.5А. По этому основным греющимся элементом стабилизатора всегда является микросхема. Правда ощутимый нагрев бывает только при предельных для конкретного корпуса мощностях. Например, микросхема в корпусе SO-8 при токе нагрузки 1А нагревается до 100 градусов и без дополнительного теплоотвода циклически выключается встроенной защитой от перегрева. При токах до 0.5А…0.7А микросхема слегка тёплая, а при токах 0.3…0.4А вообще не греется. При повышенных токах нагрузки можно снизить рабочую частоту. В этом случае динамические потери ключевого транзистора значительно уменьшаются. Снижается общая мощность потерь и нагрев корпуса. Внешними элементами, влияющими на КПД стабилизатора, являются диод D, дроссель L и резисторы Rsc и Rb . Поэтому диод следует выбирать с малым прямым напряжением (диод Шоттки), а дроссель – с как можно низким сопротивлением обмотки. Снизить потери на резисторе Rsc можно уменьшением порогового напряжения, выбрав микросхему соответствующего производителя. Об этом уже говорилось ранее (смотрите таблицу в начале). Ещё один вариант уменьшения потерь на резисторе Rsc – введение дополнительного постоянного смещения по току резистора Rf (подробнее это будет показано ниже на конкретном примере стабилизатора). Резистор Rb следует хорошо просчитывать, стараясь брать его как можно с большим сопротивлением. При изменении напряжения питания в больших пределах лучше вместо резистора Rb поставить источник тока. В этом случае прирост потерь с ростом напряжения питания будет не таким резким. При принятии всех перечисленных мер, доля потерь этих элементов получается в 1.5-2 раза меньше потерь на микросхеме. Так как на токовый вход микросхемы подаётся постоянное напряжение, пропорциональное только току нагрузки, а не как обычно — импульсное, пропорциональное току ключевого транзистора (сумма токов нагрузки и выходного конденсатора), то индуктивность дросселя уже не влияет на стабильность работы, так как перестаёт быть элементом корректирующей цепи (её роль выполняет цепочка RfCf). От значения индуктивности зависит только амплитуда тока ключевого транзистора и пульсации тока нагрузки. А так как рабочие частоты относительно высокие, то даже с малыми значениями индуктивности пульсации тока нагрузки малы. Однако из-за относительно маломощного ключевого транзистора, встроенного в микросхему, не следует сильно уменьшать индуктивность дросселя, так как при этом увеличивается пиковый ток транзистора при прежнем среднем его значении и растёт напряжение насыщения. В результате, увеличиваются потери на транзисторе, и падает общий КПД. Правда, не кардинально — на несколько процентов. Например, замена дросселя с 12мкГн до 100мкГн позволила увеличить КПД одного из стабилизаторов с 86% до 90%. С другой стороны, это позволяет, даже при небольших токах нагрузки, выбрать дроссель с малой индуктивностью, следя лишь за тем, что бы амплитуда тока ключевого транзистора не превысила максимально допустимое для микросхемы значение 1.5А. Например, при токе нагрузки 0.2А с напряжением на ней 9…10В, напряжении питания 12…15В и рабочей частоте 300КГц требуется дроссель с индуктивностью 53мкГн. При этом импульсный ток ключевого транзистора микросхемы не превышает 0,3А. Если же уменьшить индуктивность дросселя до 4мкГн, то при прежнем среднем токе импульсный ток ключевого транзистора увеличится до предельного значения (1.5А). Правда уменьшится КПД стабилизатора за счёт увеличения динамических потерь. Но, возможно, в некоторых случаях окажется приемлемым пожертвовать КПД, но применить малогабаритный дроссель с маленькой индуктивностью. Увеличение индуктивности дросселя позволяет так же увеличить и максимальный ток нагрузки вплоть до предельного значения тока ключевого транзистора микросхемы (1.5А). При увеличении индуктивности дросселя форма тока ключевого транзистора меняется с полностью треугольной до полностью прямоугольной. А так как площадь прямоугольника в 2 раза больше площади треугольника (при одинаковых высоте и основании), то среднее значение тока транзистора (и нагрузки) можно увеличить в 2 раза при неизменной амплитуде импульсов тока. То есть, при треугольной форме импульса амплитудой 1.5А средний ток транзистора и нагрузки получается: Iн=1.5А/2*k, где k – максимальный коэффициент заполнения импульсов, равный 0.9 для данной микросхемы. В результате максимальный ток нагрузки не превышает: Iн=1.5А/2*0.9=0.675А. И любое увеличение тока нагрузки свыше этого значения влечёт превышение максимального тока ключевого транзистора микросхемы. Поэтому во всех даташитах на данную микросхему указывается максимальный ток нагрузки 0.75А. Увеличив индуктивность дросселя так, что бы ток транзистора стал прямоугольным, можем убрать двойку из формулы максимального тока и получить: Iн=1.5А*k=1.5А*0.9=1.35А. Следует учитывать, что при значительном увеличении индуктивности дросселя несколько увеличиваются и его габариты. Тем не менее, иногда оказывается проще и дешевле для увеличения тока нагрузки увеличить размеры дросселя, чем ставить дополнительный мощный транзистор. Естественно, при требуемых токах нагрузки более 1.5А кроме как установкой дополнительного транзистора (или другой микросхемы-контроллера) не обойтись, а если вы поставлены перед выбором: ток нагрузки 1.4А или другая микросхема, то стоит попробовать сначала решить задачу увеличением индуктивности, пойдя на увеличение размеров дросселя. Более подробно об этом можно прочитать в статье «Способы увеличения тока нагрузки понижающего стабилизатора на МС34063А». В даташитах на микросхему указано, что максимальный коэффициент заполнения импульсов не превышает 6/7=0,857. Реально же получаются значения почти 0.9 даже на высоких рабочих частотах в 300-400 КГц. На более низких частотах (100-200КГц) коэффициент заполнения может достигать 0,95. Поэтому стабилизатор нормально работает при малой разнице напряжений вход-выход. Интересно работает стабилизатор при заниженных, по отношению к номинальному, токах нагрузки, вызванному уменьшением напряжения питания ниже заданного — КПД не менее 95%… Так как ШИМ реализуется не классическим способом (полное управление задающим генератором), а «релейным», посредством триггера (запуск — генератором, сброс — компаратором), то при токе ниже номинального возможна ситуация, когда ключевой транзистор перестаёт закрываться. Разница между напряжениями питания и нагрузки уменьшается до напряжения насыщения ключевого транзистора, которое обычно не превышает 1В при токах до 1А и не более 0.2-0.3В при токах до 0.2-0.3А. Несмотря на наличие статических потерь, динамические отсутствуют и транзистор работает практически как перемычка. Даже когда транзистор остаётся управляемым и работает в ШИМ режиме, КПД остаётся высоким из-за снижения тока. Например, при разнице 1.5В между напряжением питания (10В) и напряжением на светодиодах (8.5В) схема продолжала работать (правда на пониженной в 2 раза частоте) с КПД 95%. Параметры токов и напряжений для такого случая будут указаны ниже при рассмотрении практических схем стабилизаторов. Практические варианты стабилизатора. Много вариантов не будет, так как самые простые, повторяющие классические варианты по схемотехнике, не позволяют ни поднять рабочую частоту или ток, ни увеличить КПД, ни получить хорошую устойчивость. По этому наиболее оптимальный вариант получается один, блок-схема которого и была показана на Рис.2. Могут меняться только номиналы компонентов в зависимости от требуемых характеристик стабилизатора. На Рис.8 приведена схема классического варианта.

Рис.8 Из особенностей – после выведения из цепи ОС тока выходного конденсатора (С3), стало возможным уменьшить индуктивность дросселя. Для пробы был взят старый отечественный дроссель на стержне типа ДМ-3 на 12мкГн. Как видно, характеристики схемы получились достаточно хорошие. Желание повысить КПД привели к схеме, показанной на Рис.9

Рис.9 В отличие от предыдущей схемы резистор R1 подключен не к источнику питания, а на выход стабилизатора. В результате, напряжение на резисторе R1 стало меньше на величину напряжения на нагрузке. При прежнем токе через него мощность, выделяемая на нём, уменьшилась с 0.5Вт до 0.15Вт. Заодно была увеличена индуктивность дросселя, что так же увеличивает КПД стабилизатора. В результате КПД увеличился на несколько процентов. Конкретные цифры приведены на схеме. Ещё одна характерная особенность двух последних схем. У схемы на Рис.8 очень хорошая стабильность тока нагрузки при изменении напряжения питания, но низковато КПД. У схемы на Рис.9 наоборот, КПД достаточно высокий, но стабильность тока плохая – при изменении напряжения питания с 12В до 15В ток нагрузки увеличивается с 0.27А до 0.3А. Это вызвано не правильным выбором сопротивления резистора R1, о чём уже говорилось ранее (смотрите Рис.4). Так как повышенное сопротивление R1, уменьшая стабильность тока нагрузки, увеличивает КПД, то в некоторых случаях этим можно воспользоваться. Скажем, при аккумуляторном питании, когда пределы изменения напряжения малы, а высокий КПД более актуален. Следует отметить некоторую закономерность. Было изготовлено довольно много стабилизаторов (практически все – для замены ламп накаливания на светодиодные в салоне автомобиля), и пока стабилизаторы требовались от случая к случаю, микросхемы брались из неисправных плат сетевых «Хабов» и «Свичей». Несмотря на разницу в производителях почти все микросхемы позволяли получить приличные характеристики стабилизатора даже в простых схемах. Попалась только микросхема GS34063S от Globaltech Semiconductor, которая ни как не хотела работать на высоких частотах. Потом было закуплено несколько микросхем MC34063ACD и MC34063EBD от STMicroelectronics, которые показали ещё худшие результаты – на повышенных частотах не работали, устойчивость плохая, завышенное напряжение опоры токового компаратора (0.45-0.5В), плохая стабилизация тока нагрузки при хорошем КПД или плохой КПД при хорошей стабилизации… Возможно, плохая работа перечисленных микросхем объясняется их дешевизной – закупались самые дешёвые из того, что было, так как микросхема MC34063A (DIP-8) той же фирмы, снятая с неисправного «Свича» работала нормально. Правда, на относительно низкой частоте – не более 160КГц. Хорошо работали следующие микросхемы, взятые из сломанной аппаратуры: Sipex Corporation (SP34063A), Motorola (MC34063A), Analog Technology (AP34063N8), Anachip (AP34063 и AP34063А). Fairchild (MC34063A) — не уверен, что правильно опознал фирму. ON Semiconductor, Unisonic Technologies (UTC) и Texas Instruments — не помню, так как обращать внимание на фирму стал только после того, как столкнулся с нежеланием работать мс некоторых фирм, а специально микросхемы этих фирм не покупались. Что бы не выбрасывать закупленные, плохо работающие, микросхемы MC34063ACD и MC34063EBD от STMicroelectronics, было проведено несколько экспериментов, которые и привели к схеме, показанной в самом начале на Рис.2. На следующем Рис.10 показана практическая схема стабилизатора с корректирующей цепью RfCf (на данной схеме R3C2). О разнице в работе стабилизатора без корректирующей цепочки и с ней уже рассказывалось ранее в разделе «Об устойчивости» и приводились графики (Рис.5, Рис.6, Рис.7).

Рис.10 Из графика на Рис.7 видно, что стабилизация тока отличная во всём диапазоне питающих напряжений микросхемы. Устойчивость очень хорошая – будто ШИМ работает. Частота достаточно высокая, что позволяет брать малогабаритные дроссели с невысокой индуктивностью и полностью отказаться от выходного конденсатора. Хотя установка небольшого конденсатора может полностью убрать пульсации тока нагрузки. О зависимости амплитуды пульсаций тока нагрузки от ёмкости конденсатора говорилось ранее в разделе «Об устойчивости». Как уже говорилось, у доставшихся мне микросхем MC34063ACD и MC34063EBD от STMicroelectronics оказалось завышенное опорное напряжение токового компаратора – 0.45В-0.5В соответственно, не смотря на указанное в даташите значение 0.25В-0.35В. Из-за этого при больших токах нагрузки на резисторе-датчике тока получаются большие потери. Для уменьшения потерь, в схему был добавлен источник тока на транзисторе VT1 и резисторе R2. (Рис.11).

Рис.11 Благодаря этому источнику тока, через резистор R3 протекает дополнительной ток смещения величиной 33мкА, поэтому напряжение на резисторе R3 даже без тока нагрузки равно 33мкА*10КОм=330мВ. Так как пороговое напряжение токового входа микросхемы 450мВ, то для срабатывания компаратора тока на резисторе-датчике тока R1 должно быть напряжение 450мВ-330мВ=120мВ. При токе нагрузки 1А резистор R1 должен быть на 0.12В/1А=0.12Ом. Ставим имеющееся в наличии значение 0.1Ом. Без стабилизатора тока на VT1 резистор R1 нужно было бы выбирать из расчёта 0.45В/1А=0.45Ом, и на нём рассеивалась бы мощность 0.45Вт. Сейчас же при том же токе потери на R1 всего 0.1Вт Питание данного варианта от аккумулятора, ток в нагрузке до 1А, мощность 8-10Вт. Ток короткого замыкания выхода 1.1А. При этом потребляемый ток уменьшается до 64мА при напряжении питания 14.85В, соответственно потребляемая мощность падает до 0.95Вт. Микросхема в таком режиме даже не греется и может находиться в режиме КЗ сколько угодно. Остальные характеристики приведены на схеме. Микросхема взята в корпусе SO-8 и ток нагрузки в 1А для неё предельный. Она очень сильно греется (температура выводов 100 градусов!), по этому лучше ставить микросхему в корпусе DIP-8, переделанную под SMD монтаж, делать большие полигоны и(или) придумывать радиатор. Напряжение насыщения ключа микросхемы довольно большое — почти 1В при токе 1А, поэтому и нагрев такой. Хотя, судя по даташиту на микросхему, напряжение насыщения ключевого транзистора при токе 1А не должно превышать 0.4В. Сервисные функции. Не смотря на отсутствие каких либо сервисных возможностей в микросхеме, их можно реализовать самостоятельно. Обычно, для стабилизатора тока светодиодов требуются выключение и регулировка тока нагрузки. Включение-выключение Выключение стабилизатора на микросхеме МС34063 реализуется подачей напряжения на 3-й вывод. Пример показан на Рис.12.

Рис.12 Экспериментально было определено, что при подаче напряжения на 3-й вывод микросхемы её задающий генератор останавливается, а ключевой транзистор закрывается. В таком состоянии потребляемый ток микросхемы зависит от её производителя и не превышает тока холостого хода, указанного в даташите (1.5-4мА). Остальные варианты выключения стабилизатора (например, подачей на 5-й вывод напряжения более 1.25В) оказываются хуже, так как не останавливают задающий генератор и микросхема потребляет больший ток по сравнению у правлением по 3-у выводу. Суть такого управления заключается в следующем. На 3-м выводе микросхемы действует пилообразное напряжение заряда и разряда частотозадающего конденсатора. Когда напряжение достигает порогового значения 1.25В, начинается разряд конденсатора, а выходной транзистор микросхемы закрывается. Значит, для выключения стабилизатора нужно подать на 3-й вход микросхемы напряжение не менее 1.25В. Согласно данным даташитов на микросхему времязадающий конденсатора разряжается током максимум 0,26мА. Значит, при подаче на 3-й вывод внешнего напряжения через резистор, для получения выключающего напряжения не менее 1.25В ток через резистор должен быть не менее 0.26мА. В результате имеем две основные цифры для расчёта внешнего резистора. Например, при напряжении питания стабилизатора 12…15В, стабилизатор должен быть надёжно выключен при минимальном значении – при 12В. В результате, сопротивление дополнительного резистора находим из выражения: R=(Uп-Uvd1-1.25В)/0.26мА=(12В-0.7В-1.25В)/0.26мА=39КОм. Для надёжного выключения микросхемы сопротивление резистора выбираем меньше вычисленного значения. На фрагменте схемы Рис.12 сопротивление резистора равно 27КОм. При таком сопротивлении напряжение выключения получается около 9В. Значит, при напряжении питания стабилизатора 12В можно надеяться на надёжное выключение стабилизатора с помощью данной схемы. При управлении стабилизатором от микроконтроллера резистор R нужно пересчитать для напряжения 5В. Входное сопротивление по 3-му входу микросхемы довольно большое и любое подключение внешних элементов может влиять на формирование пилообразного напряжения. Для развязки цепей управления от микросхемы и, тем самым, сохранении прежней помехоустойчивости служит диод VD1. Управление стабилизатором можно осуществлять либо подачей постоянного напряжения на левый вывод резистора R (Рис.12), либо закорачиванием на корпус точки соединения резистора R с диодом VD1 (при постоянном наличии напряжения на левом выводе резистора R). Стабилитрон VD2 призван защитить вход микросхемы от попадания высокого напряжения. При низких напряжениях питания он не нужен. Регулировка тока нагрузки Так как опорное напряжение компаратора тока микросхемы равно сумме напряжений на резисторах R1 и R3, то изменением тока смещения резистора R3 можно регулировать ток нагрузки (Рис.11). Возможны два варианта регулировки – переменным резистором и постоянным напряжением. На Рис.13 приведен фрагмент схемы Рис.11 с необходимыми изменениями и расчётные соотношения, позволяющие рассчитать все элементы схемы управления.

Рис.13 Для регулировки тока нагрузки переменным резистором нужно постоянный резистор R2 заменить сборкой резисторов R2’. В этом случае, при изменении сопротивления переменного резистора, общее сопротивление резистора R2’ будет меняться в пределах 27…37КОм, а ток стока транзистора VT1 (и резистора R3) будет меняться в пределах 1.3В/27…37КОм=0.048…0,035мА. При этом на резисторе R3 напряжение смещения будет меняться в пределах 0.048…0,035мА*10КОм=0.48…0,35В. Для срабатывания компаратора тока микросхемы на резисторе-датчике тока R1 (Рис.11) должно падать напряжение 0.45-0.48…0,35В=0…0.1В. При сопротивлении R1=0.1Ом такое напряжение будет падать на нём при протекании через него тока нагрузки в пределах 0…0.1В/0.1Ом=0…1А. То есть, меняя сопротивление переменного резистора R2’ в пределах 27…37КОм сможем регулировать ток нагрузки в пределах 0…1А. Для регулировки тока нагрузки постоянным напряжением нужно в затвор транзистора VT1 поставить делитель напряжения Rd1Rd2. С помощь этого делителя можно согласовать любое напряжение управления с требуемым для VT1. На Рис.13 приведены все нужные для расчёта формулы. Например, требуется регулировка тока нагрузки в пределах 0…1А с помощью постоянного напряжения, изменяемого в пределах 0…5В. Для использования схемы стабилизатора тока на Рис.11 в цепь затвора транзистора VT1 ставим делитель напряжения Rd1Rd2 и рассчитываем номиналы резисторов. Исходно, схема рассчитана на ток нагрузки 1А, который задаётся током резистора R2 и пороговым напряжением полевого транзистора VT1. Для уменьшения тока нагрузки до нуля, как следует из прошлого примера, нужно увеличить ток резистора R2 с 0.034мА до 0.045мА. При неизменном сопротивлении резистора R2 (39КОм) напряжение на нём должно меняться в пределах 0.045…0,034мА*39КОм=1.755…1.3В. При нулевом напряжении на затворе и пороговом напряжении транзистора VT2 1.3В на резисторе R2 устанавливается напряжение 1.3В. Для увеличения напряжения на R2 до 1.755В нужно подать на затвор VT1 постоянное напряжение величиной 1.755В-1.3В=0.455В. По условию задачи такое напряжение на затворе должно быть при управляющем напряжении 5В. Задавшись сопротивлением резистора Rd2 100КОм (для минимизации управляющего тока) находим сопротивление резистора Rd1 из соотношения Uу=Ug*(1 Rd2/Rd1): Rd1= Rd2/(Uу/Ug-1)=100КОм/(5В/0.455В-1)=10КОм. То есть, при изменении напряжения управления от нуля до 5В ток нагрузки будет уменьшаться с 1А до нуля. Полная принципиальная схема стабилизатора тока на 1А с функциями включения-выключения и регулировки тока приведена на Рис.14. Нумерация новых элементов продолжает начатую по схеме Рис.11. В составе Рис.14 схема не проверялась. Но полностью проверялась схема по Рис.11, на базе которой она создана. Приведенный на схеме способ включения-выключения проверен макетированием. Способы регулировки тока пока проверены только моделированием. Но так как способы регулировки созданы на базе реально проверенного стабилизатора тока, то при сборке придётся только пересчитывать номиналы резисторов под параметры примененного полевого транзистора VT1.

Рис.14 В составе Рис.14 схема не проверялась. Но полностью проверялась схема по Рис.11, на базе которой она создана. Приведенный на схеме способ включения-выключения проверен макетированием. Способы регулировки тока пока проверены только моделированием. Но так как способы регулировки созданы на базе реально проверенного стабилизатора тока, то при сборке придётся только пересчитывать номиналы резисторов под параметры примененного полевого транзистора VT1. В приведенной схеме использованы оба варианта регулировки тока нагрузки – переменным резистором Rp и постоянным напряжением 0…5В. Гегулировка переменным резистором выбрана немного другой по сравнению с Рис.12, что позволило применить оба варианта одновременно. Обе регулировки зависимы – ток, выставленный одним из способов, является максимальным для другого. Если переменным резистором Rp выставить ток нагрузки 0.5А, то регулировкой напряжения ток можно менять от нуля до 0.5А. И наоборот – ток 0.5А, выставленный постоянным напряжением, переменным резистором будет меняться тоже от нуля до 0.5А. Зависимость регулировки тока нагрузки переменным резистором — экспоненциальная, поэтому для получения линейной регулировки переменный резистор желательно выбрать с логарифмической зависимостью сопротивления от угла поворота. При увеличении сопротивления Rp ток нагрузки тоже увеличивается. Зависимость регулировки тока нагрузки постоянным напряжением – линейная. Переключатель SB1 включает или выключает стабилизатор. При разомкнутых контактах стабилизатор выключен, при замкнутых – включен. При полностью электронном управлении выключение стабилизатора можно реализовать либо подачей постоянного напряжения непосредственно на 3-й вывод микросхемы, либо посредством дополнительного транзистора. В зависимости от требуемой логики управления. Конденсатор С4 обеспечивает мягкий запуск стабилизатора. При подаче питания, пока конденсатор не зарядится, ток полевого транзистора VT1 (и резистора R3) не ограничен резистором R2 а равен максимальному для полевого транзистора, включенного в режиме источника тока (единицы — десятки мА). Напряжение на резисторе R3 превышает пороговое для токового входа микросхемы, по этому ключевой транзистор микросхемы закрыт. Ток через R3 будет постепенно уменьшаться пока не достигнет значения, заданного резистором R2. При приближении к этому значению напряжение на резисторе R3 уменьшается, напряжение на входе защиты по току всё больше зависит от напряжения на резисторе-датчике тока R1 и, соответственно, от тока нагрузки. В результате ток нагрузки начинает увеличиваться от нуля до заранее определённого значения (переменным резистором или постоянным напряжением управления). Печатная плата. Ниже представлены варианты печатной платы стабилизатора (по блок-схеме Рис.2 или Рис.10 — практический вариант) для разных корпусов микросхемы (DIP-8 или SO-8) и разных дросселей (стандартных, заводского изготовления или самодельных на кольце из распыленного железа). Плата нарисована в программе Sprint-Layout 5-й версии: [wpdm_file id=74 title=»true» desc=»true» template=»link-template-calltoaction3.php»] Все варианты рассчитаны на установку SMD элементов типоразмера от 0603 до 1206 в зависимости от расчётной мощности элементов. На плате есть посадочные места под все элементы схемы. При распайке платы некоторые элементы можно не устанавливать (об этом уже рассказывалось выше). Например, я уже полностью отказался от установки частотозадающего CТ и выходного Co конденсаторов (Рис.2). Без частотозадающего конденсатора стабилизатор работает на более высокой частоте, а необходимость в выходном конденсаторе есть только при больших токах нагрузки (до1А) и(или) малых индуктивностях дросселя. Иногда есть смыл установить частотозадающий конденсатор, снизив рабочую частоту и, соответственно, динамические потери мощности при больших токах нагрузки. Каких либо особенностей печатные платы не имеют и могут быть выполнены как на одностороннем, так и на двухстороннем фольгированном текстолите. При использовании двухстороннего текстолита вторая сторона не вытравливается и служит дополнительным теплоотводом и (или) общим проводом. При использовании металлизации обратной стороны платы в качестве теплоотвода нужно просверлить сквозное отверстие возле 8-го вывода микросхемы и соединить пайкой обе стороны короткой перемычкой из толстой медной проволоки. Если используется микросхема в DIP корпусе, то отверстие нужно просверлить против 8-го вывода и при пайке использовать этот вывод в качестве перемычки, распаяв вывод с обеих сторон платы. Хорошие результаты вместо перемычки даёт установка заклёпки из медного провода диаметром 1,8мм (жила из кабеля сечением 2,5мм2). Ставится заклёпка сразу после вытравливания платы – нужно высверлить отверстие диаметром, равным диаметру провода заклёпки, плотно вставить кусочек провода и укоротить его так, что бы он выступал из отверстия не более, чем на 1мм, и хорошенько расклепать с обеих сторон на наковальне небольшим молоточком. Со стороны монтажа расклёпывать следует заподлицо с платой, что бы выступающая шляпка заклёпки не мешала распайке деталей. Может показаться странным совет, делать теплоотвод именно от 8-го вывода микросхемы, но краш-тест корпуса неисправной микросхемы показал, что вся её силовая часть расположена на широкой медной пластинке с цельным отводом на 8-й вывод корпуса. Выводы 1 и 2 микросхемы хотя и выполнены в виде полосок, но слишком тонких для использования их в качестве теплоотвода. Все остальные выводы корпуса соединяются с кристаллом микросхемы тонкими проволочными перемычками. Интересно, что не все микросхемы выполнены таким образом. Прверенные ещё несколько корпусов показали, что кристалл расположен в центе, а полосковые выводы микросхемы все одинаковые. Распайка — проволочными перемычками. По этому для проверки нужно «разобрать» ещё несколько корпусов микросхемы… Теплоотвод ещё можно выполнить из медной (стальной, алюминиевой) прямоугольной пластины толщиной 0,5-1мм с размерами, не выходящими за пределы платы. При использовании DIP корпуса площадь пластины ограничивается только высотой дросселя. Между пластиной и корпусом микросхемы следует положить немного термопасты. При корпусе SO-8 плотному прилеганию пластины иногда могут препятствовать некоторые детали монтажа (конденсаторы и диод). В этом случае вместо термопасты лучше поставить Номакон-овскую резиновую прокладку подходящей толщины. Желательно припаять 8-й вывод микросхемы к этой пластине проволочной перемычкой. Если охлаждающая пластина имеет большие размеры и закрывает прямой доступ к 8-му выводу микросхемы, то нужно предварительно просверлить в пластине отверстие напротив 8-го вывода, а к самому выводу предварительно припаять вертикально кусочек провода. Затем, продев провод в отверстие пластины и прижав её к корпусу микросхемы, спаять их вместе. Сейчас доступен хороший флюс для пайки алюминия, поэтому теплоотвод лучше сделать из него. В этом случае теплоотвод можно согнуть по профилю с наибольшей площадью поверхности. Для получения токов нагрузки до 1,5А теплоотвод следует делать с обеих сторон – в виде сплошного полигона с обратной стороны платы и в виде металлической пластины, прижатой к корпусу микросхемы. При этом обязательна пайка 8-го вывода микросхемы как к полигону на обратной стороне, так и к пластине, прижатой к корпусу. Для увеличения тепловой инерции теплоотвода с обратной стороны платы, его так же лучше выполнить в виде пластины, припаянной к полигону. В этом случае удобно теплоотводящую пластину посадить на заклёпку у 8-го вывода микросхемы, ранее соединявшей обе стороны платы. Заклёпку и пластину пропаять, и прихватить её пайкой в нескольких местах по периметру платы. Кстати, при использовании пластины с обратной стороны платы, сама плата может быть выполнена уже из одностороннего фольгированного текстолита. Надписи на плате позиционных обозначений элементов выполнены обычным способом (как и печатные дорожки) кроме надписей на полигонах. Последние выполнены на служебном слое «Ф» белого цвета. В этом случае эти надписи получаются вытравливанием. Провода питания и светодиодов припаиваются с противоположных торцов платы согласно надписям: « » и «-» — для питания, «А» и «К» — для светодиодов. При использовании платы в безкорпусном варианте (после проверки и настройки) удобно продеть её в кусочек термоусадочной трубки подходящей длины и диаметра и прогреть феном. Торцы ещё не остывшей термоусадки нужно обжать плоскогубцами поближе к выводам. Обжатая на горячую термоусадка склеивается и образует почти герметичный и достаточно прочный корпус. Обжатые края склеиваются на столько прочно, что при попытке рассоединения термоусадка просто рвётся. В то же время, при необходимости ремонта-обслуживания, обжатые места сами расклеиваются при повторном нагревании феном не оставляя даже следов обжатия. При некоторой сноровке ещё горячую термоусадку можно растянуть пинцетом и аккуратно вынуть из неё плату. В результате, термоусадка окажется пригодной для повторного корпусирования платы. При необходимости полной герметизации платы, после обжатия термусадки её торцы можно залить термокоеем. Для усиления «корпуса» можно одеть на плату два слоя термоусадки. Хотя и один слой оказывается достаточно прочным. Программа для расчёта стабилизатора Для ускоренного расчёта и оценки элементов схемы, в программе EXCEL была нарисована таблица с формулами. Для удобства, некоторые расчёты поддерживаются кодом на VBA. Работа программы проверялась только в среде ОС Windows XP: [wpdm_file id=75 title=»true» desc=»true» template=»link-template-calltoaction3.php»] При запуске файла может появиться окно с предупреждением о наличии в программе макросов. Следует выбрать команду «Не отключать макросы». В противном случае программа запустится, и даже будет производить пересчёт по прописанным в ячейках таблиц формулам, но некоторые функции окажутся отключенными (проверка корректности ввода, возможность оптимизации и т.д.). После запуска программы появится окно с запросом: «Восстановить все входные данные по умолчанию?», в котором требуется нажать кнопку «Да» или «Нет». При выборе «Да» все входные данные для расчёта будут выставлены по умолчанию, в качестве примера. Обновленными окажутся и все формулы для расчёта. При выборе «Нет» во входных данных будут использованы значения, сохранённые в предыдущем сеансе работы. В основном, требуется выбирать кнопку «Нет», но если не требуется сохранение предыдущих результатов расчёта, то можно выбрать «Да». Иногда, при вводе слишком многих некорректных входных данных, каких-то сбоев в работе или случайном удалении содержимого ячейки с формулой, проще бывает выйти из программы и запустить её снова, ответив на вопрос «Да». Это проще, чем искать и исправлять ошибки и снова прописывать утерянные формулы. Программа представляет собой обычный лист книги Excel с тремя отдельными таблицами (Входные данные, Выходные данные, Результаты расчёта) и схемой стабилизатора. В первых двух таблицах прописаны название вводимого или вычисленного параметра, его краткое условное обозначение (оно же используется в формулах для наглядности), значение параметра и единица измерения. В третьей таблице названия опущены за ненадобностью, так как назначение элемента можно увидеть тут же на схеме. Значения вычисляемых параметров помечены жёлтым цветом и их нельзя менять самостоятельно, так как в этих ячейках прописаны формулы. В таблицу «Входные данные» заносятся исходные данные. Назначение некоторых параметров объяснено в примечаниях. Все ячейки с входными данными должны быть заполнены, так как они все принимают участие в вычислении. Исключение составляет ячейка с параметром «Пульсации тока нагрузки (Iнп)» — она может быть пуста. В этом случае индуктивность дросселя вычисляется исходя из минимального значения тока нагрузки. Если же в этой ячейке задать значение тока пульсаций нагрузки, то индуктивность дросселя вычисляется исходя из указанного значения пульсаций. У разных производителей микросхем некоторые параметры могут отличаться – например, величина опорного напряжения или потребляемый ток. Что бы получить более достоверные результаты вычислений, нужно указать более точные данные. Для этого можно воспользоваться вторым листом файла («Микросхемы»), где приведен основной список отличающихся параметров. Зная фирму-производителя микросхемы можно найти более точные данные. В таблице «Выходные данные» находятся представляющие интерес промежуточные результаты вычислений. Формулы, по которым производятся вычисления можно увидеть, выделив ячейку с вычисленным значением. Ячейка с параметром «Коэффициент заполнения максимальный (dmax)» может быть выделена одним из двух цветов – зелёным и красным. Зелёным цветом ячейка выделяется при допустимом значении параметра, а красным – при превышении максимально допустимого значения. В примечании к ячейке можно прочесть, какие входные данные нужно изменить для исправления. В документе AN920-D, где более подробно описывается эта микросхема, сказано, что максимальное значение коэффициента заполнения микросхемы MC34063 не может превышать 0.857, в противном случае пределы регулирования могут не совпадать с заданными. Именно это значение принято за критерий правильности полученного при расчёте параметра. Правда практика показала, что реальное значение коэффициента заполнения может быть больше 0.9. По видимому, такое расхождение объясняется «нестандартным» включением. Результатом вычислений являются значения пассивных элементов схемы, сведенных в третью таблицу «Результаты расчёта». Полученные значения можно использовать при сборке схемы стабилизатора. Иногда бывает полезно подогнать полученные значения под себя, например, когда полученное значение сопротивления резистора, ёмкости конденсатора или индуктивности дросселя не совпадает со стандартным. Так же, интересно бывает посмотреть, как влияет на общие характеристики схемы изменение номиналов некоторых элементов. В программе реализована такая возможность. Справа от таблицы «Результаты расчёта» напротив каждого параметра расположен квадратик. При щелчке левой кнопки мышки на выбранном квадратике, в нём появляется «птичка», отмечающая параметр, требующий подбора. При этом с поля со значением снимается жёлтая подсветка, что означает возможность самостоятельного выбора значения данного параметра. А в таблице «Входные данные» красным цветом выделяются изменяющиеся при этом параметры. То есть, производится обратный пересчёт – формула прописывается в ячейке таблицы входных данных, а параметром для расчёта является значение таблицы «Результаты расчёта». Например, поставив «птичку» напротив индуктивности дросселя в таблице «Результаты расчёта», можно увидеть, что красным цветом выделен параметр «Ток нагрузки минимальный» таблицы «Входные данные». При изменении индуктивности изменяются и некоторые параметры таблицы «Выходные данные», например, «Максимальный ток дросселя и ключа (I_Lmax)». Таким образом можно подобрать дроссель с минимальной индуктивностью из стандартного ряда и размерами, не превысив при этом максимальный ток ключевого транзистора микросхемы, но «пожертвовав» значением минимального тока нагрузки. При этом можно увидеть, что значение ёмкости выходного конденсатора Co так же увеличилось, что бы скомпенсировать увеличение пульсаций тока нагрузки. Подобрав индуктивность и убедившись, что остальные зависимые параметры не выходят за опасные пределы, снимаем «птичку» напротив параметра индуктивности, закрепляя тем самым полученный результат до изменения других параметров, влияющих на индуктивность дросселя. При этом в таблице «Результаты расчёта» восстанавливаются формулы, а в таблице «Входные данные», наоборот, убираются. Точно так же можно подобрать и другие параметры таблицы «Результаты расчёта». Однако следует иметь в виду, что параметры практически всех формул пересекаются, поэтому при желании изменить сразу все параметры этой таблицы может появиться окно ошибки с сообщением о перекрёстных ссылках. РубрикиПитание светодиодов, Статьи МеткиСтабилизатор тока для LED Стабилизатор тока светодиодов на микросхеме МС34063: 16 комментариев Sashah 01/08/2015 в 08:22 Яркость удобно регулируется изменением R3. У меня получился диапазон 5…0 ком. При больших значениях не было генерации. vas320 22/02/2015 в 17:43 DWD можно ваш мейл? DWD 11/10/2014 в 21:54 DimasS01, о проблеме уже известно. Решение — в уменьшении сопротивления резистора R3 (рис.14) с пропорциональным увеличением ёмкости С2 (для сохранения постоянной времени цепи коррекции). На сколько уменьшать — зависит от конкретной мс. Можно либо проверить, какой у неё ток по 7-му выводу, либо поставить заведомо маленький резистор, например, на 1КОм… Вот ещё ссылка по этому вопросу: http://pro-radio.ru/auto/11472-35/2013/09/30/17-50-59/ Кстати, на форуме по ссылке лучше и вопросы задавать, так как там я бываю постоянно, а здесь редко… А вот конкретная переделка настолькной лампы по схеме рис.14: https://yadi.sk/d/X0jSJ3Smbwdai Там схема, режимы, полученные характеристики, фотки… В общем, эти микросхемы ещё не до конца изучены, столько неожиданностей преподносят… :) Войдите, чтобы ответитьDWD 11/10/2014 в 21:17 Почему-то долго не получалось оставить здесь комментарий… Так как файлы из статейки почему-то уже не доступны, то взять их можно здесь: https://yadi.sk/d/OJzuKJT9bwcyEВойдите, чтобы ответитьDWD 11/10/2014 в 20:51 Проверка… Войдите, чтобы ответитьDimasS01 06/10/2014 в 17:09 расскажу о своих мучениях, мне был необходим 5 ти канальный димер для ламп. взял в работу схему на рис 14, так как нужна была регулировка мощности ламп. короче — 2 дня мучений, три новых комплекта микрух, ST, FCI, ON semi ST из старых запасов бу 4 вида полевиков. и все напрасно.. сам стабилизатор заработал а вот с регулировкой никак.. Выяснилась одна очень неприятная особенность МС34063, сам вывод 7 (вход датчика тока) потребляет в зависимости от производителя от 70 мкА до 180 мкА (эти данные есть в даташите сам проверил макроамперметром). Соответсвенно отдельно схема источника тока на полевике работает без вопросов ток 33мкА на резисторе 330 мв. как только вставляю микруху (пришлось панельку под dip поставить) у меня на резисторе уже вместо 330мВ — 680 и выше. так регулировку и не получилось запустить. терпение закончилось :( . хоть у когото заработала схема N14? Уважаемый автор, я был бы благодарен за помощь, может я где натупил. Войдите, чтобы ответитьmikhail09p 01/10/2014 в 06:51 Может, у кого есть скачанные файлы, в частности печатки? Скиньте, пожалуйста mikhail09p пёс gmail com Войдите, чтобы ответитьmikhail09p 01/10/2014 в 06:48 Да, невозможно скачать печатки, выдаёт /var/www/open.e-voron.dp.ua/wp-content/plugins/download-manager/cache/ must have to be writable! Войдите, чтобы ответитьDWD 21/09/2014 в 13:55 ksv82, спасибо, интересная схемка… :) Только нужно поставить резистор в разрыв 8-го вывода мс. У Вас этого резистора нет, по этому видимо и греется. Войдите, чтобы ответитьksv82 22/09/2014 в 17:14 Да, возможно что и из за резюка. При насыщении катушки( как раз когда надо раскачать много вольт на выходе) управляющий транзюк внутри микросхемы может уходить почти в кз через катушку. Щас только дошло что за что боролся на то и напоролся. У меня в схеме первая нога микрухи подцеплена ПОСЛЕ токового шунта. Тоесть опять же меряется ток не нагрузки а всей схемы в целом… Будет интересно посмотреть как оно заработает если прицепить её перед шунтом. В общем как попробую — отпишусь:) Кстати у меня сейчас в схеме совсем уж необычный аналог классической МЦ-хи запаян: КР1156ЕУ5. Последний оригинал попалил нечаянно коротнув ножки, а под рукой была только эта. Но разницы особой не заметил, что mc33063, что КР1156ЕУ5 — работает примерно одинаково. Войдите, чтобы ответитьDWD 20/09/2014 в 19:26 ksv82: Вот схемка… Схемы не видно. Войдите, чтобы ответитьDWD 20/09/2014 в 19:21 sshigin: …планировалось питание от li-ion аккумулятора… От одного элемента работать не будет из-за слишком большого падения напряжения на последовательно включенных датчике тока, светодиоде и ключевом транзисторе. Для запитки одного белого светодиода требуется минимум 5В питания при нулевом сопротивлении резистора Rb. Нужно не менее двух li-ion аккумуляторов. Почему у Вас не работала стабилизация при напряжении питания 5-9В я не знаю, так как у меня таких проблем небыло. Для нормальной работы от напряжения 4В попробуйте включить 8-й вывод мс не на выход, а на вход питания через резистор не более 82Ом, как на схеме рис.8 статьи. Войдите, чтобы ответитьksv82 20/09/2014 в 10:53 http://s017.radikal.ru/i411/1409/39/caf8cad3e5fe.pngВойдите, чтобы ответитьksv82 20/09/2014 в 10:25 Доброго времени суток! Dwd, огромное спасибо за такое подробное исследование! Думаю немало разработчиков сэкономят время имея эти данные. Но собственно к делу. Попали мне в руки светодиоды на 10вт.. и вот в чём незадача, запитать их от бортовой сети автомобиля их никак не получалось по причине того что у них рабочий диапазон напряжений 15-17V. В результате немного переделал вашу схему, для работы в повышающем режиме, правда сделать классическую «повышающую» схему не получилось — при повышении напруги идёт ограничение входного тока, от которого выходной в общем то непонятно как и зависит. Да и от напряжения на входе ток, потребляемый схемой тоже будет меняться. Поэтому пришлось делать источник отрицательного напряжения. Вот схемка: Хотя на светодиодах на 100w работает как то не очень, свыше ~3Вт (на диод нужно примерно 28-30в) начинает перегреваться микросхема. Сразу в ответ на вопрос — зачем 100вт светодиод, на 5ватт стоватному диоду радиатор практически не нужен, и это при очень хорошем световом потоке. Войдите, чтобы ответитьsshigin 27/08/2014 в 15:42 Спасибо большое за инетресный материал. Автору уважение. Я сжег выходные ключи 3-х штук микросхем: 2 — МС34063 и 1 — МС33063 все ON Semi. В процессе шаманства.А шаманить пришлось из-за того, что стабилизация тока по входу CS (7 pin) не осуществлялась вообще. Нагрузка один 3Вт светодиод. Напряжение входа от 4 до 9 В. Ток выбран 300 мА. Шунт Разный пробовал, существенно не влиял на результат. С повышением напряжения ток в нагрузке возростал пропорционально. Осцилограф показал около 80% заполнения независимо не от чего. Конденсатор частотозадающий отсутствовал, т.к. ниже 200 пФ МС не запускалась. Без кондера частота 275 кГц приблизительно. Схема рис.2 без Rb, т.к. с ним падение было большое при питании от 4 до 6 В (планировалось питание от li-ion аккумулятора). Войдите, чтобы ответитьSIG74 26/03/2014 в 16:58 Не качаются калькулятор расчета и др. Выводит сообщение: /var/www/open.e-voron.dp.ua/wp-content/plugins/download-manager/cache/ must have to be writable! Архивы Октябрь 2017Февраль 2017Февраль 2014Январь 2014Декабрь 2013Октябрь 2013Сентябрь 2013Июль 2013Июнь 2013Май 2013Апрель 2013Март 2013Январь 2013Ноябрь 2012Октябрь 2012Сентябрь 2012Август 2012Май 2012Апрель 2012Март 2012Февраль 2012Январь 2012Декабрь 2011 Проекты LED модуль P10 (1R) V706AСистема отопления на солнечных коллекторах от Дмитрия (rv3dpi)Проект с использованием MCC часть 01MPLAB® Code ConfiguratorСамый простой диммер для светодиодного освещенияГаджеты для домашней автоматикиСамый простой индикатор уровня звукового сигналаБиблиотека процедур для интеллектуальной обработки ВВОДА в МК: событий от Кнопок и Энкодеров (авторская методика и реализация в AVRASM, для Atmel AVR)LATINO — открытый проект ch-светомузыкиDHT11 — Датчик влажности и температурыБегущие огни (ch-bo-36)Дифференциальный терморегуляторПодключение SD/MMC карт памяти к PIC-микроконтроллеруСамый простой УКВ радиоприемникБиблиотека для OLED драйвера SEPS114A интерфейс 6800Библиотека для OLED драйвера SSD1306 интерфейс I2CПростой цифровой милливольтметр постоянного токаЦифровой тахометр для автомобиля CH-С3300Акриловый корпус для платы ch-4000Часы-кухонный таймерПростой цифровой регулятор мощностиСумеречное релеЧетырех канальный терморегуляторСтабилизатор тока светодиодов на микросхеме МС34063Индикатор температурыИнфракрасный датчик движения, PIR-sensor.Стабилизатор тока на SN3350, часть 2.Сенсорный выключатель светаLCD драйвер — UC1601sРегулятор влажностиLM317 и светодиодыИндикатор кода — RC-5 Protocol PhilipsСтабилизатор тока для светодиодов SN3350Цифровой спидометр для автомобиляСтробоскоп для автомобиляКонтроллер управления светодиодным освещением с дистанционным управлениемМодуль управления аварийным клапаном подачи воды ch-c0040Универсальный терморегулятор ch-c3000Защита датчиков температуры DS18B20 от статического электричестваМультизоновый индикатор-терморегулятор ch-c3010Датчик контроля протечки воды ch-c0020Простой цифровой вольтметр ch-c3200USB K-L-line адаптерch-c0040pcb модуль управления ch-c0020pcb датчик ch-c0010pcb USB K-L-line адаптер ch-c0030pcb для проектов ch-c3xxx
книжка по применению mc34063 по русски издание 2005 года. можно скачать – положу в файлы. Как она работает надо только разобраться и взять учебник физики за 7 -8 класс .. лицея дожили – в Москве не школы а лицеи, теперь дети будут ученые все.
Первичные источники электрической энергии обладают свойствами, не всегда приемлемыми для потребителей. Так, например, они имеют не то выходное напряжение, которое требуется для нормальной работы устройства. Электронные приборы требуют более стабильного напряжения, чем обеспечивают, например, гальванические батареи, аккумуляторы или другие источники. Во многих практических случаях необходимо согласовать параметры первичных источников энергии (бытовая сеть переменного тока — для стационарных устройств, а для портативных и переносных устройств — батареи и аккумуляторы) с потребностями нагрузки, в качестве которой, как правило, применяются электронные устройства (на полупроводниковых приборах и интегральных микросхемах). В первую очередь необходимо обеспечить нужную величину напряжения на нагрузке, т. е. на подключаемом устройстве. Также требуется обеспечить определенную стабильность этого напряжения и другие параметры. Применение согласующего устройства при силовом преобразовании энергии всегда приводит к ее потерям, что в портативных и переносных электронных устройствах, питаемых от батарей, приводит к уменьшению времени работы. Импульсные преобразователи отличаются повышенной эффективностью преобразования. Минимизация потерь при согласовании параметров электроэнергии достигается применением импульсной коммутации и высокой частотой преобразования. Принцип действия импульсных преобразователей заключается в периодическом подключении накопительной индуктивности к источнику питания с последующим разрядом в нагрузку. Микросхема КР1156ЕУ5 и предназначена для выполнения функции импульсного преобразования постоянного напряжения в постоянное (DC-DC конвертер) с высокой частотой. Импульсные стабилизаторы на основе КР1156ЕУ5 обеспечивают эффективное преобразование энергии первичного источника при напряжении на выходе меньше или больше входного. Также на выходе может быть получено инвертированное напряжение (другой полярности). В зависимости от соотношения входного и выходного напряжений меняется схема DC-DC конвертера. Соответственно, различно включение микросхемы КР1156ЕУ5. Наиболее часто применяются импульсные стабилизаторы для уменьшения величины и повышения стабильности напряжения первичного источника (например, при батарейном питании). Схема включения микросхемы КР1156ЕУ5 в этом случае показана на рис. 1.4. Источник: 33 схемы на микросхеме КР1156ЕУ5, © «АЛЬТЕКС», 2005 © И. Л. Кольцов, 2005
Схема повышения напряжения от 1 батарейки.

эта схема для примера только, тут ток через светодиод не ограничивается, она только для батареек от часов которые как таблеточки.
Схемы с обратной связью по току
А светодиод является, все-таки, токовым прибором. Неспроста в документации на светодиоды указывается именно прямой ток. Поэтому настоящие схемы для питания светодиодов содержат обратную связь по току: как только ток через светодиод достигает определенного значения, выходной каскад отключается от источника питания.
В точности также работают и стабилизаторы напряжения, только там обратная связь по напряжению. Ниже показана схема для питания светодиодов с токовой обратной связью.

При внимательном рассмотрении можно увидеть, что основой схемы является все тот же блокинг-генератор, собранный на транзисторе VT2. Транзистор VT1 является управляющим в цепи обратной связи. Обратная связь в данной схеме работает следующим образом.
Светодиоды питаются напряжением, которое накапливается на электролитическом конденсаторе. Заряд конденсатора производится через диод импульсным напряжением с коллектора транзистора VT2. Выпрямленное напряжение используется для питания светодиодов.
Ток через светодиоды проходит по следующему пути: плюсовая обкладка конденсатора, светодиоды с ограничительными резисторами, резистор токовой обратной связи (сенсор) Roc, минусовая обкладка электролитического конденсатора.
При этом на резисторе обратной связи создается падение напряжения Uoc=I*Roc, где I ток через светодиоды. При возрастании напряжения на электролитическом конденсаторе (генаратор, все-таки, работает и заряжает конденсатор), ток через светодиоды увеличивается, а, следовательно, увеличивается и напряжение на резисторе обратной связи Roc.
Когда Uoc достигает 0,6В транзистор VT1 открывается, замыкая переход база-эмиттер транзистора VT2. Транзистор VT2 закрывается, блокинг-генератор останавливается, и перестает заряжать электролитический конденсатор. Под воздействием нагрузки конденсатор разряжается, напряжение на конденсаторе падает.
Уменьшение напряжения на конденсаторе приводит к снижению тока через светодиоды, и, как следствие, уменьшению напряжения обратной связи Uoc. Поэтому транзистор VT1 закрывается и не препятствует работе блокинг-генератора. Генератор запускается, и весь цикл повторяется снова и снова.
Изменяя сопротивление резистора обратной связи можно в широких пределах изменять ток через светодиоды. Подобные схемы называются импульсными стабилизаторами тока.
(моргать будет заметно только – раз 30 в секунду или емкость подобрать сильно уменьшив)
Выбрал 2 варианта – дачный фонарь мощный работает по первой схеме, от 15 вольт, а налобный на mc34063 а точнее К1156ЕУ5. Хоть она и прошлого века, но у нее неплохие характеристики – и везде можно купить , не надо сотню заказывать. Всякие модемы на ней , дополнительные источники питания, адаптеры, жесткие диски wd и даже повышающий блок в программаторе willem.
время работы поменьше конечно, зато 2 всего литиевых аккумулятора. 3 все таки, если не ставить КТ819. 2 в параллель как все мощные фонари – переделал на 3 вольта.
![]() | 3014WWC | теплый белый | 2850-3000К | 2,7-3,3 В | 9-10 лм | InGaN |
40 или 50 вот таких светодиодов * свет не тепло белый а бело желтый точно как лампа накаливания
если 50 диодов то увеличить охлаждение корпуса надо и ток пересчитать на 360 миллиампер (1.3 ома примерно резистор).
Схема -исправленому верить . Проверка перез заливкой эпоксидкой – тут ремонтопригодность не нужна. Если надеть рассеиватель – то получается очень хороший фонарь ближнего света – для работы или читать книжку например, как налобник годится. Аккумулятор от Кэнона только на 2 часа, соберу 3 последовательно 18650, это значительно на больше хватит. Яркость точно как у 40-60 ваттной лампочки, ну там 40 светодиодов. Еще можно фильтр нацепить – для более рассеянного света. Есть шорох в катушке от работы регулятора, слабое шипение. 43 килогерца частота, никаких свистов нет. Если залить смолой будет работать тихо, ничего в схеме не греется вообще, а излучатель фонаря нагрелся примерно до 50 градусов, это полчаса работает, и всяким хламом завален. В собранном виде надеюсь получше с охлаждением будет. 6 ватт потребление, 5 почти на светодиодах. Светодиоды желтоватые – светит как карбидка. До яркости солнца конечно не дотягивает сильно, по освещению предметов на расстоянии метра – раза в 3.




Изменения – запуск от 3 вольт и режим вполнакала – второй чип
Добавлена схема запуска – на аналоге 34063 AIC1563CN. Разница – без внешнего транзистора конечно, использован делитель 1270:10K по 5 выводу что задает выходное напряжение 11 вольт. Светодиоды горят достаточно ярко, но не слепящим огнем с яркостью больше солнечной. Примерно как лампочка ватт 25. Запускается от 3.2 вольта то есть от одного аккумулятора не разряженного в ноль. Выключателем снимается напряжение с индуктора первой схемы – после запуска – это режим вполнакала. *люксы не мерял где то 400 люмен а не 2500.
Конденсатор 360 резистор 0.33 по 8 лапе 200. все smd с платы модема поэтому вся сборка чуть больше микросхемы.




























сборка совсем маленькая над зелеными кондерами. Большая катушка отсоединена.



= 34063 только на 30 вольт и ключевой транзистор до 2 ампер (разницы в работе не заметил).
ссылки AIC1563 вот катушка индуктор чтобы не разбирать блок питания это на металлопорошковом а вот и альсифер сердечник. (есть и на 2 киловатта от сварочного инвертора – тоже сендаст – альсифер.) Диоды Шоттки там же – искать поиском. Феррит Ч 22 чашка это из Питера , выбирать надо 2000НМ или 1500НМ, подходит для фонаря, 14 витков 1 мм. Второй сделал на антикварной французской катушке 1950 года с ламповой техники – тоже ферритовая чашка, надпись 1100 это проницаемость диаметр 21 миллиметр 57T5 AL250 11 витков без каркаса 4 по 0.6 типа литцендрат, 250 это частота, этот феррит высокочастотный, в этой катушке выше всего добротность и меньше потери , при 2.9 вольтах на входе выходное напряжение 13.6 и работает стабилизация, 2.6 ампера от источника. Старую секционную обмотку от лампового передатчика сохранил. Если нет измерительных приборов то тоже сюда. Светодиодные лампы – их много разных, образцы на 220 вольт, 40-50-60 светодиодов по 0.1 ватта. Китайский измеритель индуктивности и емкости за 9 долларов, точность неплохая, питание от usb. в 2000 раз дешевле моста Е7-8 🙂

| Fuser | Заголовок сообщения: Re: расчет обвязки MC34063Добавлено: Пт июл 22, 2016 21:12:24 |
| Это не хвост, это антенна Карма: 17 Рейтинг сообщений: 445 Зарегистрирован: Сб дек 14, 2013 17:11:55 Сообщений: 1453 Рейтинг сообщения: 0 | попробуй такой вот “улучшатель кпд” добавляешь в схему практически любой logic level мосфет, например с сдохшей материнки, и кпд попрет вверх , так как не будет падения напряжения почти в четверть питания на внутреннем транзисторе микрухи. этот транзистор теперь будет раскачивать внешний полевик. эту фигню я когда-то выдумал для фонарика – 3 последовательных 1вт диода, и питание от лития. стабильно работает до 3.4в входного, держа на выходе 9.5-10в 350мА. ниже 3.4в, выход начинает просаживаться, но работает вплоть до 2.8в (хотя наверно сильно зависит от производителя микры) все элементы не рисовал, только основные изменения. ———- UPD: заодно тогда эксперементировал с разными дросселями, наилучший кпд получился на кольце-распыленке (желто-белое) – 82-84%. |

Почти полностью повтор – и тоже было сделано для фонарика. С ограничителем тока может чуть перестарались всего 1 ампер, а так результат и схема 1 в 1. У меня просто соединен катод d2 на 1,8 через 180 ом, 7 через резистор 1к, и к питанию 6, запуск от 3 вольт второй микросхемой, ограничения тока через КП812А1 нет соответственно, с катушки наибольшая мощность при 3 вольтах снимается если чашка Ч 22 из феррита 2000 с зазором, и наибольшая эффективность конечно (намотать в 3 проводка 0.8 посеребренных и покрытых лаком 7 витков, нет конечно, шучу в 2 провода пэв-2 1мм вполне достаточно . Не шучу на самом деле – у катушки есть такой параметр добротность и даже прибор такой Q – meter), но с обычным желтым колечком – Fe Ni порошковое напыление так же почти, от 3.2 в работает. проверяли на 3 ватта, у меня фонарик 6 ватт, 5ватт светодиоды – эффективность 80 процентов. По этой схеме без конденсатора на 3 лапке только желтое кольцо – 300 килогерц частота. ! Внимание – транзистор Воронежского завода ( КП 812А )на 60 вольт и можно 200 ампер в импульсе, и 50 постоянно, а не 600 как в каких то описаниях. На 800 вольт есть если надо советский но на меньший ток (кп707 709). И 3 ома.
схема с полевиком от 12 вольт делается 300 – для адаптера ноутбука или бритвы или зарядки планшета в машину. Более легкий режим у электроники чем с 12 на 19 вольт с транзистором. посмотрев на номиналы и параметры деталек подтверждаю что запустится. С турецкого можно перевести через Яндекс например.
По японски – написано что надо подобрать полевой транзистор на 400 вольт и ток не меньше 15 ампер, а катушку взяли готовую – что то вроде адаптера от ноутбука. При питании от аккумулятора 12 вольт напряжения для открывания полевика хватит, от устройства включался телевизор в машине.
Схема из Радио 2009 – 12 . Автор Григорий Шахунов. (нашел в Яндекс Дзен).
надо попробовать. Преимущество в большей экономичности, с небольшими изменениями 6 ватт потянет – на 34063 с биполярным транзистором если 3 вольта на входе то кпд ниже 75 процентов. (Физику все равно не обманешь – 13.4 вольта 0.3 ампера или 208 вольт 0.03 ампера соответствует 3 вольтам 1.5 или 2 амперам а на практике учитывая кпд у лучших схем которые здесь – от 2 и до 3 ампер потребление). 1n5819 кт361 кт3107 кт837 кт817г кт854 >20, 2n3055. Вместо Д814 для светодиодов надо регулировку по току (как на первой схеме например – кт361 R4 r5 r6 это где перевернута — плюс внизу).

еще вариант https://www.mikrocontroller.net/topic/392231 MC34063 Schaltungsvorstellung 5V Stepup-Konstantstromquelle 1A für 2x10W Power-LED . Катушечка маловата – индукция 1.5 Тл это предел даже для трансформаторной стали. JRLZ34N = IRFZ34N = КП812Б 55в 30А 0.04ома а вот от 5 вольт запустится ли? от 7. gate threshold 2 – 4v
Bill of material – cписок деталюшек. КТ315 КТ361 с любой буквой (кроме А лучше) , КП812 А1 или Б1, К1156ЕУ5 (MC34063) 2 штуки, 4 резистора 1 ом по 1 ватту, резисторы 2 по 180 270 2 по 1К 1000 ом К75 или 750 ом, 10к, 4к7 по 2 штуки. 0.22 ома или R22 0.5 ватта 2 красных полоски серебристая и золотистая обычно. Индуктивность маленькая бочонок на феррите 330 микрогенри и на полампера. Индуктивность на 10 ампер не меньше 30 микрогенри альсифер кольцо с сечением не меньше 0.6 кв. см , либо феррит чашка Ч 22 с зазором 0.2 мм листик газетной бумаги. Либо кольцо на феррите 1000 – 2000 НМ сечением больше 1 кв. см, 8-11 витков 0.5 0.6 в 4 провода. В чашку мотается без каркаса прямо на корпусе от конденсатора, лаковой изоляции достаточно. Конденсаторы керамика 104 105 или 1М0 то есть 1 мкф 2 штуки, электролиты 3300 на 6.3 вольта вход если питание от лития 3.7 вольта и 2 по 470 мкф на выход, зашунтированы керамическими 1 мкф. 470мкф и 0.1 мкф прямо на ножках микросхемы по питанию, вторая микросхема для режима половины яркости прямо у входного конденсатора, длина провода не больше 2 -3 см, конденсатор 104 прямо на выводах питания микросхемы. Конденсаторы параллельно 102 1000 пикофарад и 620 пикофарад (можно 330 или 270) и у второй микросхемы 620 или 510 можно. Выпрямительный диод Шоттки обязательно SBL2040CT или любой из блока питания, от 10 до 40 ампер можно сдвоенный. Диоды Шоттки 1 ампер 1n5819 – запуск полевика и выход второй микросхемы – они есть в сгоревших лампах энергосберегающих, обязательно Шоттки или германиевые можно – падение напряжения будет 0.2 вольта а не 1.3 как у кремниевых. Лампа 5 – 6 ватт светодиодная LED 5 6 W GU-10, 2 выключателя можно МТ1 или любой с фиксацией, аккумулятор 11 ватт час от планшета li-polymer или 2 18650 с гнездом к ним, они параллельно как в китайских 6-ваттных фонарях. Лучше новейшие по 9 ампер часов но подойдут и 3200 мА час. Все. провод обмоточный медный 0.6 клей расплав пистолет или эпоксидка припой канифоль тесьма с резинкой если налобник.
MC34064 schematic for LED driver use Lithium cell 3.7 volt , compact hi-current coil – iron nickel powder core.
LED Headlight driver using mc34063 step-up schematic, 60 up to 90 % Efficiency
Use russian more – durable 34063 analog – К1156ЕУ5, sbl2040ct Shottky diode , 60N03 mosfet -КП812Б1.
- https://all-he.ru/publ/svoimi_rukami/ehlektronika/samodelnyj_damskij_ehlektroshoker/2-1-0-481 немножко рекламы и похожая схема . Электрошокер не убивает – скорее всего, но лучше использовать для устрашения только. А девушка потренируется в спортзале, и посмотрит мультик про жен богатырей, вообще то у славян в предках викинги и амазонки.
Видео работающего фонаря *не забыть надеть очки сварщика – чтобы не обжечь глазки. https://photos.app.goo.gl/HdS1T54JeFvvy8aq6
Тут мне сказали что отстал от жизни совсем и сейчас продаются уже с 2014 светодиоды led smd cob 2835 3528. Главное преимущество у этих светодиодов – дешевизна и проще драйверы. Что такое это вообще – COB – несколько кристаллов светодиодов по 3 вольта (обычно 3.2) собираются в один корпус. И получается один светодиод на большее напряжение и больше яркости. Они разные, часто сборка для 220 вольт и есть автомобильные на 12 вольт, там рабочее напряжение cob кристаллов 9.8 обычно или 13.2 даже – в машине на самом деле не 12 вольт а 13 – 14.4, это напряжение свинцового аккумулятора из 6 банок (есть и 24). Лампочка 2014 года – в ней 4 таких кристалла и они работают от переменного тока – на каждом 16 вольт то есть там похоже 5 кристалликов в одном. Вот самая новая лампочка D38.7-6P-02 – на 6 кристаллах 231 ? вольт, 38.7 напряжение на одном, 30 миллиампер а работает с немножко меньшим током, на 6 ватт. Попробую по этой же схеме запустить, только надо полевик высоковольтный и отвод на катушке или 2 обмотки – 34063 может работать до 40 вольт , все почти так же. * Работает – небольшой комментарий. Чуть снижена мощность – напряжение оказалось 206 вольт. (лампочку не разбирал – накинул провода, может там позистор на другой стороне? Яркость та же почти если сравнивать с smd светодиодами отдельными а вот угол рассеивания сильно меньше – на лампочке так и написано – 30 градусов а не 120. Намного меньше греется. 200 – 230 вольт выбрано чтобы не разбирать излучатель и не перепаивать отдельные сборки светодиодов – как вариант плату распаять и соединить параллельно, но будет 34 вольта. Или разрезать дорожки тонким алмазным диском 0.3 мм – плата алюминиевая и светодиоды с краешку повредятся – они собраны вплотную почти, замкнет скорее всего. Никак нельзя, оптические грани нарушатся. Моргает заметнее – при входном 3 вольта на выходе 206 – поставил 4.7 микрофарады на 400 вольт и через маленький дроссель 2 микрофарады на 400 вольт .* мало как оказалось – 33 мкф на 470 и не моргает. Регулировка по току включена 0.2 ома между 6 и 7 лапой, без резистора или с меньшим даже не запускается. сопротивление у коллектора пред – выходного 170 ом – особенность установки внешнего транзистора. Как по заводскому описанию аппноте – там 180 ом. Регулировка напряжения та же – резисторы 26 ом вместе и переход база-эмиттер он точно 0.7 вольта, вместе 1.25, стабилизация от 2.7 вольта и включение тоже , гаснет если до 2 вольт снизить напряжение До резисторов немножко не доходит порог регулировки, срабатывает по 0.2 ома защита. Катушка которая сверху на измерителе 2.2 миллигенри. При таких параметрах плафон и электроника почти не греются, около 30 градусов на КТ854А, он на маленьком радиаторе. И на излучателе так же. Сборка на самом деле не экономичнее 0 смотреть выше про угол рассеяния, светодиодный излучатель дешевле в производстве – 6 корпусов COB -Chip On Board LED по 10 кристаллов последовательно – 60*3.2 = 192 если 3.4 то 204 вольта что и наблюдается. Катушка индуктивности работает и на 530 микрогенри что в самом верху статьи – где домотана обмотка на колечке от atx 3 вольта. Так что из 3 вольт спокойно делается 204 206 и с одной катушкой да еще и с ограничением тока около 10 миллиампер. 38.7 сделано для шпионов что ли – перегорит похоже. Высоковольтный диод применен КД 226 Г вот он коричневый с желтой полоской 1988г партия. Он не шоттки а ультрафаст типа , частота до 100 килогерц, прямое в этом режиме 0.9 вольт, ставили в схемах строчной развертки на новых телеках. Диод и транзистор на 600 вольт, сопротивление база эмиттер не как на схеме а 1 килоом, без него тоже работает (56 ом по рассчету но никакой разницы почти, кроме 50 миллиампер от источника). Первая ножка на 3 вольта. Но после защиты по току 0.2 между 6 и 7 лапами.( через резистор 2 ома 2 ватта – сквозной ток иначе даст перегрев). Схема высоковольтная – кроме выключателя пальцами не хватать, режима с меньшей яркостью пока нет. Больше 3 ватт ближе к 4.
(увеличить резистор ограничения тока? уменьшать – от 3 вольт не запускается почему то ! если ставить внешний транзистор биполярный а не полевик – вообще не запускается если резистор между 6-7 лапами меньше 0.2, 1 ом в параллель – работает еще 0.18 а два 0.14 уже нет! ** не совсем так как оказалось
Причем генерация и сигнал пилы ломаный сильно есть а регулировка в состоянии выключено транзистор открыт и ток огромный через катушку 4 ампера – больше) Вот и найдена причина срыва генерации – это вроде особенности тактового и схемы защиты по току. Защита еще одна – ток базы может быть 2а. Хитрая микросхема – проверю получается что смещение в плюс у выходного сигнала и не важно что внешний транзистор, 0.2 ома не меньше иначе не работает. Кт854а 600в 15а имп 10а пост. 0.2 ома – 10ампер 2 вольта 20 коэф передачи тока, зачем защиту обходить – схему раскачки надо или полевик с запуском как выше схема, там при наладке и 60 ампер получалось из за плохой катушки а резистор 0.2 не влияет – снят в схеме с полевиком вообще, на 7 лапу питание от 6 через 1к. Полевик с транзистором pnp и соединить диодик шоттки с на – на затвор, соответственно от базы на эмиттер pnp а коллектор на корпус. КП 813 немножко не подойдет по напряжению – он 200 вольт так идеально бы подошел а вот КП707 4N60 3 ома в открытом состоянии – не хватит запитать катушку – надо при 3 вольтах 0.2 ома не больше. 80 миллиом вроде у КП812. https://www.chipfind.ru/crossreference/search.htm?s=irf634 тоже на пределе но по току Основная причина падение напряжения порядочное на высоковольтном транзисторе, * И на резисторе ограничителя тока как оказалось тоже . и то это один из лучших по параметрам, чуть лучше только st13009l. На практике КТ854а лучше – от чуть меньшего напряжения работает, 2.9 примерно, катушка лучше всего 30 на 40 мм ферритовая чашка, вторичная там 0.7 мм 2 миллигенри, больше всего отдача в нагрузку при 3 вольтах, 208 вольт, ну она большущая для фонаря и тяжелая, чуть хуже 205-206 если тоже 2 миллигенри – примерно 0.8 см 2 кольцо 23 12 на 7 примерно, около 80 витков 0.7. 194 вольта с катушечкой на альсифере 530 микрогенри 90 витков многожильным 0.5, в 2 провода будет лучше, сопротивление большое.
По правильному рассчету надо 8.9 микрогенри и 8 ампер. 0.04 ома. Запускаю только бы изучить сначала книжку опыты без взрывов..
Намотал на пальце 4 витка 0.5 медный обмоточный провод – это 0.038 ома по Елене, индуктивность совсем маленькая, резистор получился, при постоянном 3 ампера холодный а импульсы до 20 ампер выдержит.Но –
The minimum sense resistor is0.2Ω. (AN920..)

А вот по этой схеме заработало = резистор 0.1 ома и соответственно на лампочке 208 вольт (ток до 4 ампер примерно в катушке, 25 ма через лампу) .Только при 3 вольтах ни в какую, при 3.6v только. Из описания Texas Instruments. :: L=2200 uH R4= 16 Ohm 2W Rsc 0.1 27 ohm from R4 to 7 pin. R3=50 3v input – ..no 3.6v – 6v OK 6.5w output. Ct=6800. 1000? ..R4= 2Ohm 2W Rsc 0.1 27 to 7 pin input 3.5v out 208v 30ma q3=КТ854А 0.18 ohm when 10A current, 4А – 0.7v drop. r=4 r b-e кт854=12 11A inductor load impulse (3.5v )1.8->208v., 1.8 v lost – transistor 0.18 ohm, out 6w LED lamp COB 208v. 4 A if 0.1 Rsc , 7A max for 0.038 – ok, 0.8v, 2.8 to inductor. Rsc <0.2 works. Только если резистор Rsc 0.2 и подключен биполярный транзистор – конденсатор Ct можно вообще отпаять – и схема работает, 201 вольт на выходе и 300 килогерц частота, транзистор КТ854 работает и при 7 мегагерцах. А вот если резистор меньше 0.1 то генерация срывается. И только более менее стабильно работает с Ct= 6800 . Это соответствует 7-8 кгц, может свистеть. Вот почему на схеме от Texas Instruments указан кондер 0.01, это не опечатка. Если ставить полевик и через транзистор и диодик Шоттки, то все работает и с маленькой емкостью и с высокой частотой, Ct = 1500 с соединенными 6 и 7 работает точно. Пробую коррекцию 10к 0.1мкф Rf Cf к 7 лапе после резистора. кто это написал что 10k проверял или просто так от балды – 22 ома я ставил от точки соединения 0.2ома и катушки на 7 вывод, емкость не ставил * Э – Б переход внутри микросхемы pnp транзистор. И только с этим резистором работает 0.1 и то от 3.6 вольт. Теоретически эта микросхема не просчитывается вообще, все надо проверять. 103 то есть 0.01 мкф и 2к. Это и не коррекция вообще а что то вроде развязки для внутренней структуры генератора, которая иначе работает при маленьком резисторе только на пониженной частоте. *есть схема используя эту особенность – сигнал на полевик снимается с 8 лапы, резистор на питание, 2 на корпус, 1 не подключена. Rf=20 … 2k Cf=10n..100n.. 1u.

4ампера если 5 вольт входное, а то при 11 надо огромный радиатор на транзистор да и такой ток не достигается из-за неполного открывания транзистора.* 3 штуки ведь составляются, 3 перехода по 0.7 вольт. lm78s40 = mc34063 = К1156 ЕУ 5 внутри еще диод вроде в Брянске делают аналог. Греется все – зато 30 миллиампер почти и 208 вольт на светодиодах. От источника 3.7 вольта 3 ампера, на диодах 6.2 w. Резисторы по 0.2 горячие – градусов 60 – еще бы – через них ток 4 ампера почти и с заполнением 80 процентов – чтобы запустилась генерация при 3.7 вольта надо уменьшить до 2 ом резистор от соединенных коллекторов к питанию. Была схема в заводском приложении Onsemi – транзистор pnp диод шоттки – точно так же как внешний полевик – только от 3 лапы и на конденсатор, задающий частоту, написано что расширяет диапазон включенного и выключенного состояния. Ток в этой цепи – на базу транзистора – больше ампера, 2 ома резисторы по 2 ватта горячие, микросхема очень теплая. При питании от аккумуляторов лучше режим с ограничением тока 1.75 и резистором 0.2 одним – от 3 вольт 1.5 ампера, от 3.6 примерно 1.7 и яркость почти 100 процентов. Зато аккумулятор в 2 раза дольше проработает. (оставляю конечно 0.2 резистор и на лампочке 204-206 вольт 2-4 ватта зато не греется электроника, выше намного кпд а яркость почти полная.) Если от 2 выводов резистора 0.2 подпаять 2 маленьких по 30 ом и среднюю точку на 7 вывод (в заводском описании нарисован переменный резистор 100 ом в этом случае) то работает в точности как с резистором 0.1 ома – только через резистор 0.2 идет ток 4 ампера и он нагревается до 100 градусов – больше, запуск от 3.7 вольта не меньше, ток 3 ампера при 3.7 на входе, 208 вольт и 27 миллиампер на светодиодах. ограничение в токе через ключевой транзистор при низком напряжении, несмотря на минимальный резистор в цепи базы – 2 ома. КПД сразу 55 процентов а не 75. (на транзисторе 1.8 вольта если 10 ампер а если 4 то почти 1 в на катушку мало остается.) st13009l попробую от 600-ваттного компьютерного блока у него 0.7 вольта при 10 амперах падение напряжения. // не лучше результат от 4 вольт только запустился.
немножко теории – и похожая сложность но по другой схеме – показывает необходимость уменьшения частоты и установки диода или даже демпфера RC

Инвертер в машину для телевизора или монитора (перевод с японски автоматом)
28 августа 2006 г. 17:32
Конструкция Boost Chopper
Как я много раз писал, тип прерывателя не подходит для преобразователя, который производит высокое напряжение. Небольшое количество энергии для освещения трубки Никси не является проблемой, но большое количество энергии слишком расточительно. Причиной потерь является то, что на переключающий элемент подается высокое напряжение. Поэтому он обычно используется для понижающей материнской платы ПК, имеющей низкое напряжение.
Однако, поскольку структура проста и ее легко создать самостоятельно, она подходит в качестве первой машины, которую вы можете изготовить самостоятельно. Признавая низкую производительность, если вы не будете жадничать спецификации, этого будет достаточно. Хорошо, если вы немного изменили ранее разработанную константу ↓ .

Переключение FET
Переключение может выполняться быстрее, поскольку емкость затвора меньше, и потери могут быть уменьшены. Однако емкость затвора полевого транзистора обычно увеличивается при увеличении выдерживаемого напряжения, увеличивается при увеличении тока и, что более проблемно, при уменьшении сопротивления включения.
Если сопротивление ВКЛ мало, потери во время ВКЛ уменьшаются, но такой FET увеличивает потери во время переключения.
Полевые транзисторы удобны и производительны, но имеют наихудшую емкость затвора. Изобретая полевой транзистор, который не увеличивает емкость затвора, даже если выдерживаемое напряжение высокое, может протекать большой ток или низкое сопротивление ВКЛ, что может привести к революции в синем светодиоде. Конечно, патентная пошлина - это Gappoly.
Пожалуйста, сделайте все возможное, ★
К сожалению, в настоящее время не существует идеального FET, поэтому важно изучить технические характеристики и выбрать без потерь для улучшения производительности.
Прежде всего, абсолютное давление. В тот момент, когда необходимо вывести как минимум 400 В из-за выходного напряжения 330 В, тип прерывателя определенно невыгоден .
Последовательное соединение полевых транзисторов требует точного управления и делает бессмысленным единственное преимущество простой конструкции типа измельчителя. Конечно, использование нескольких полевых транзисторов также увеличивает общую емкость затвора.
Затем на сопротивление. Это приводит непосредственно к потерям при зарядке катушки от аккумулятора. Он работает с входами, которые имеют большие токи по сравнению с выходами.
Если есть 1 Ом, он будет генерировать 25 ватт тепла только при подаче 5А. Эффективность не имеет значения. Однако, это не редкость для полевых транзисторов с напряжением пробоя 400 В или более.
На данный момент почти нет места для выбора. На уровне Акихабара доступно только 2SK3131 или 2SK3132 FET. В противном случае, не может быть и речи о том, не достигнет ли напряжение пробоя 330 В или сопротивление ВКЛ равно 0,2 Ом или более.
Разница между ними заключается в том, что 3131 с меньшей вероятностью вызовет проблемы при управлении двигателем, поскольку время обратного восстановления встроенного диода короткое. 3132 имеет низкое сопротивление ON. 3131 составляет 0,11 Ом, но 0,07 Ом.
Поскольку обратное напряжение не подается на полевой транзистор в бустерном прерывателе, 2SK3132 является лучшим. Как я писал в прошлый раз, вы можете купить инвертор Akizuki только с этим FET.
Это печально, что требуемая производительность не может быть достигнута без таких затрат. Во время включения, поскольку вместо 330 В подается напряжение 12 В, стабильная рабочая область 0,1 А не становится тупой. Тем не менее, до 15А две батареи RC могут быть соединены последовательно. На первый взгляд, это спецификация 50А, которая выше спецификации, но это не так уж и роскошно, учитывая соответствующий запас.
Если вы сделаете это до сих пор, есть способ купить инвертор Akizuki и продолжить тщательную проверку ремоделирования. Инверторы Akizuki можно приобрести по цене одного FET, и их можно легко получить по почте. Создание метода ремоделирования будет полезно многим энтузиастам в качестве портативного высоковольтного источника питания. Разъяснение, хотя оно и нарушено, в значительной степени продвинулось вперед. Пока входной ток ограничен, он может быть мощным оружием.
Однако ремоделирование коммерческих инверторов продолжает проваливаться и мысленно. Хотя это может возобновиться в ближайшем будущем, изменение необходимо сейчас.
Чуке катушка
Есть место для выбора катушек, так как коммерческая продукция более распространена, чем инверторные трансформаторы. Однако не так много комбинаций допустимого тока и индуктивности, которые бы идеально подходили для ваших нужд.
Катушки и конденсаторы похожи на обратные токи и напряжения, поэтому интересно представить конденсатор. Допустимый ток катушки соответствует выдерживаемому напряжению конденсатора. Другими словами, катушка, имеющая большой допустимый ток, является ценным продуктом, и, если делается попытка увеличить допустимый ток, эта цифра быстро становится большой.
Схема усилителя прерывателя, способная выдерживать большие токи, в конечном итоге будет удерживать большие катушки. И наоборот, если вы сделаете небольшой компромисс с током, это будет легче с натяжкой.
Имея это в виду, мы решаем адаптировать характеристики инвертора к имеющимся катушкам. Катушки довольно хромые, хотя и не так хороши, как трансформаторы.
В конце концов, катушка 300 мкГн была сформирована при 15 А. Весит целых 300 грамм. Хотя 0,3 кг не очень легкие, при весе системы 4-5 кг, я думаю, что это неизбежно, учитывая важность катушки. Я действительно хотел 15A и 75μH, поэтому я хотел гораздо меньший, но нет другого выбора, кроме этого неудобства катушки.
Поскольку 2SK3132 имеет все выдерживаемое сопротивление напряжения / тока, емкость затвора достигает 11000 пФ . Это точно на порядок. Конечно, потери при переключении ужасны, поэтому мы хотим сделать частоту переключения как можно ниже. Затем индуктивность 300 мкГн становится оружием. Может быть уменьшено до нескольких кГц.
Зарядка конденсаторов - это уникальная область. Если выходной сигнал замкнут накоротко, нормальный источник питания должен защищать только цепь. Хорошо, если он не сработает или не сломается. С другой стороны, требуется конденсаторное зарядное устройство, чтобы нормально выдавать номинальную мощность при коротком замыкании на выходе . И это состояние нормального случая (^ _ ^;)
Просто не ломаться бесполезно.
Естественно, смысл схемы защиты от перегрузки по току полностью отличается от нормального источника питания. Это обязательное условие, которое используется регулярно и требует достаточной надежности. Здесь большая индуктивность значительна. Катушка с большой индуктивностью имеет большую силу сглаживания тока, так же как конденсатор с большой емкостью имеет большую силу сглаживания напряжения. Если изменение тока становится мягким, отклик механизма обнаружения тока становится относительно быстрым, и надежность повышается.
Согласно стандартному руководству по проектированию, избыточная индуктивность может быть значительной для конденсаторных зарядных устройств.
Поскольку и полевой транзистор, и катушка могут нести 15 А, кажется, что значительная мощность может быть выведена, если предел входного тока также составляет 15 А. Однако 15А является пиковым током и не всегда протекает при 15А.
В течение периода, когда FET выключен, высвобождается только энергия, накопленная в катушке, и среднее значение не достигает 15А. Даже когда полевой транзистор включен, ток, протекающий через катушку, постепенно увеличивается до максимума 15А. Даже если на выходе происходит короткое замыкание, 15 A не протекает немедленно. Это похоже на зарядку конденсатора напряжением, которое постепенно увеличивается. Поэтому средний ток становится меньше.
Поскольку среднее значение входного тока намного меньше 15А, выходная мощность никогда не достигнет напряжения батареи х 15А.
Чем выше доля включенных полевых транзисторов, тем больше мощность. Как и в случае с инвертором Акидзуки, выходная мощность цепи прерывателя увеличивается при увеличении выходного напряжения.
Среднее потребление тока на входе, вероятно, составляет 3-5А. В конечном итоге это можно проверить с помощью амперметра. Если предположить, что 50 Вт, то от 30 до 40 Вт на выходной стороне будет значительным. Это будет около 500 джоулей за 15 секунд. Поскольку энергопотребление снижается непосредственно перед повышением напряжения на конденсаторе, батарея в 500 Дж может быть не в состоянии заряжаться в течение 15 секунд. Тем не менее, перспектива производительности, которую можно пережить, остается.
Зарядные конденсаторы - неожиданное применение для бытовой техники, будь то автомобильный инвертор или микроволновая печь. Если вы отклоните его, вы всегда будете бояться его сломать из-за перегрузки . Доморощенные чопперы стоят дорого, а производительность не первоклассная. Тем не менее, есть чувство безопасности с точки зрения дизайна, предполагая зарядку конденсатора с самого начала. Если вы возьмете 544 джоулей электролиза для испытания, он может разорваться в мгновение ока (пот) У бустеров есть еще одно интересное свойство. Дело в том, что батарея и выход подключены, даже если FET выключен. Это свойство эффективно работает во время начальной зарядки, когда напряжение на конденсаторе близко к нулю, поскольку прямая зарядка батареи является наиболее эффективной. Обратите внимание на емкость выходного диода. Тем не менее, нет никакого смысла во втором и последующих запусках. Даже когда разрядка лампы-вспышки завершена, в конденсаторе остается от 50 до 70 В, так что зарядка начинается с начального состояния, намного превышающего напряжение аккумулятора.
написанный Higashino [ Pulse ] [ URL этой статьи ] [ Написать комментарий ] [ Комментарий (7) ] [ TB (0) ] Trackback PingURL к этой статье
Комментарии
“Это в сторону”
Я научный сотрудник в каком-то университете.
Напряжение пробоя и сопротивление на МОП-транзисторах уже достигли компромисса из-за присущего кремнию предела, и дальнейшее улучшение характеристик является обязательным.
Поэтому, силовые устройства, использующие такие вещи, как SiC и GaN, в настоящее время изучаются.
написанный мако акула
«Я ожидаю»
Это нормально, если появляется что-то кроме MOSFET с производительностью, которая превышает MOSFET, потому что это нормально.
Поскольку целью является переключение, а не использование полевых МОП-транзисторов, нет проблем, если появятся альтернативные сильные части!
написанный ИДК
«Без названия»
Отмечено, что IGBT более предпочтительны при более высоких напряжениях и токах.Как отмечалось, полевые транзисторы с более высоким напряжением пробоя имеют более высокое сопротивление ON, и тепло генерируется как сопротивление ON x ток ^ 2
Для IGBT напряжение насыщения × ток
написано 1 МГц
«Проблема IGBT»
Недостаток IGBT состоит в том, что эффективность падает, потому что напряжение насыщения принимается в качестве налога, даже когда ток мал.
Но самый большой недостаток в том, что его трудно получить.
Значительное количество MOSFET может быть легко приобретено отдельными пользователями, но IGBT крайне редки для любителей.
Если большинство IGBT, для которых имеются листы данных, будут доступны в магазинах Акихабара, я думаю, что все будут использовать больше.
написанный ИДК
«Без названия»
Прежде всего, я смоделировал этот импульсный усилитель с PSpice, но на выходе было только около 10 В;
Почему элемент такой же?
У меня проблемы> <
написано студентом
«Я не помню меня честно» Это статья шесть лет назад, поэтому с тех пор она, вероятно, была улучшена. Это слабое место блогов, что хорошо для сохранения истории, но не для сохранения самой последней информации. Обычная домашняя страница - это лучший способ сохранить только самую свежую информацию открытой, но это трудоемкая задача, поэтому там может находиться более старая информация. написанный ИДК
«Выходной диод» Кроме того, диод с маркировкой 400 В на выходе чрезвычайно важен и существенно влияет на производительность.
Здесь необходимо использовать диод с коротким обратным временем восстановления. В противном случае заряженный заряд будет вытекать обратно из конденсатора и не сможет заряжаться вообще.
Нет необходимости использовать 1N4007 и т. Д., Потому что это дешево. Получите один из лучших быстрых диодов.
написанный ИДК
- советский диодик подходит он до 400 вольт с буквой д или л до 600 вольт и не обязательно покупать ultra fast, наш до 6 MHz. (их для ламповых телеков делали, там в строчках 400 вольт до 60 килогерц, КД226)
TrackBacks Darkside (исправлена ошибка ссылки)


рассчет
Ct=991 pF
Ipk=3441 mA
Rsc=0.087 Ohm
Lmin=14 uH
Co=33 uF
R=180 Ohm – возможно программа посчитала на 90 вольт а не 210 *
рассчет был неверный
Ct=990 пФ
Ipk=6252 мA
Rsc=0.048 Ом
Lmin=8 мкГн
Co=33 мкФ
R=180 Ohm
R1=1.8k R2=300k (209.58В)
если так то ток в импульсе 7 ампер а резистор 0.04 из проволоки 0.6 медной 25см примерно свернуть в 10 витков – без полевика не получится – только 0.2 ома. * Работает КТ854А – испр. ниже. Есть сигнал на 8 лапе в половину размаха при срабатывании защиты ну и попробовать 200 ом в цепь базы от 2 ножки – это если кт854 у него довольно высокое усиление (20.. 40), а вот эту хитрость с защитой (или ошибку) возможно получится обойти – не получается – надо по другому, ток базы большой и все таки защита срабатывает а через 100 ом недостаточно открывается, 30 вольт из 3 на выходе (ну 3 составных не стал городить) Получилось – снизив резистор до 2 ом и соединив 8 и 1 – только очень все греется, с большой потерей по эффективности, и от 3.7 только работает.. Конденсатор 33 мкф на 400 вольт, в параллель металлопленочный от телефона или с фильтра БП (105) 1мкф 250в не меньше. Если КТ854а и резистор 0.2 ома то на выходе 206 вольт и на лампе почти 4 ватта – незаметно что не совсем в полный накал. 3 вольта 1.5 ампера а у фонаря на 45 smd 3014 3 вольта 2.5 ампера он светит сильно шире 120 градусов. Новейшие 2835 еще лучше – свет отражается от граней кристалла, получается рассеяние 120 градусов, чуть ярче 3014 при той же мощности. Ставить 2 микросхемы – обе на катушки с отводом (tapped) и полевик КП813 – там отвод витков 20 из 100 – не хватает 9 вольт, 200 макс. и 209, а для микросхемы без внешнего ключа транзистора наоборот – 20 витков и 100 . st13009l – по сравнению с кт854а у него 0.8 вольта при 4 амперах, но кт854 более высокочастотный, хоть и до 2 вольт в этом режиме – почему все греется а при меньшей немножко мощности нет. (1 вольт для катушки совсем мало остается). Лучше КП813 для большой мощности а запуск от второй микросхемы (кт854 с резистором 0.2 и отвод с отдельным диодиком чтобы подать 10-12 вольт на микросхему управляющую полевиком. Выше – фонарики на smd диодах тоже с 2 микросхемками 1.5 ватта и 5 – 6 с полевиком, питание 2 элемента 16850 2000 – 3000 мА часов. Если полевик то лучше irf840 чем 2sk4115 – первый не нашелся а второй пробую, чем меньше сопротивление канала тем лучше, 1.6 ома это очень много если только с 3 вольт поднять до 7 питание.. IRFP360PBF – на 400вольт и 0.2 ома – подойдет лучше но надо покупать, похоже что это проще решение чем добавлять напряжение от второй микросхемы. Отвод от четверти катушки и КП812 – пробовать не буду но тоже возможно, или обмотку еще одну где витков в 4 раза меньше – получается вч трансформатор из катушки индуктивности – пробовал, чуть хуже но с биполярным транзистором. Почти нет разницы , дольше мотать и изоляция и чуть меньше кпд. *2sk4115 запуск от 6, стабилизация от 7 вольт. Схема как на 60 smd 2835. Тут получается что я эти COB сильно с перенакалом запускаю, померил – драйвер выдает 186 вольт, а светит так же ярко. Догадался потом – на драйверах резистор 16,9 ом и микросхема и никакой вообще стабилизации не считая емкости C1 скорее всего 0.1 мкф керамика. Можно осциллой не лезть – тестер неправильно показывает. Да , на 206 вольт светит чуть ярче чем 220 с драйвером, но потом присмотрелся показалось – нет большой емкости, и замер с ошибкой. 220 –> 305 (*1.4) – 207 = 102 вольта . Нет ведь емкости – надо от 220 считать, 13 вольт всего на резисторе, он 17 ом – что почти ампер импульс.. смотрю осциллой. Ну и ну. На светодиоды подается выпрямленный полупериод 50 герц, и второй за ним, ну там диодный мост, что делает микросхема не понятно, вершинка этого полупериода срезается до тех же 207 -208 вольт явно используя этот резистор 16.9 ом – и светодиоды как ограничитель напряжения – получается в серединке полупериода реально ток до ампер нескольких доходит . Как только работает и не сгорает лампочка – удивительно. От постоянного 204-207 вольт та же яркость. в 2 раза меньше греется от MC34063 не моргает если емкость 33 микрофарады и светит все таки ярче на процентов 15. А ток получается до 17 миллиампер и мощность чуть меньше 4 ватт а не 6.
- по осциллограмме получается .. не совсем так как надо работает – надо 900 пикофарад емкость а меньше шум только при 4700. Ток в катушке не с одного импульса нарастает, из за индуктивности большой у всех которые пробовал а с малой не работает. надо по рассчету всего 9 микрогенри и 7 ампер.Свист и шум – неверно работает задающий генератор. 1 килогерц сигнал вместо 40.
Срочное исправление – катушка теперь :: заряжается одним импульсом, никакого срыва генерации. Rsc 0.038 на пиле выбросов нет не греется ничего кроме кт854а. Осциллограммы тока от 8 картинки и на базе кт854а переменка 0.7 вольт. Катушка та же 60 ватт адаптер от ноутбука 2500нмс феррит 7 витков литцендрат 0.2 в 12 проволочек. 3в 3 ампера 209 на выходе 27ма. Ток катушки до 6.8 ампер – от 3 вольт работает, 3.7 макс мощность, 3.8 регулировка по току через 5 лапу (0.45 0.8 вольт переход кт315 получается 1.25 и ток ограничивает компаратор). Надо резистор оказывается чуть чуть меньше чем выдает рассчет да и рассчет верный только там где резисторы и напряжение правильно подбирает. На 7 ампер диаметр провода катушки 0.7 минимально если более тонкие то в несколько проводов жгут, резистор – свернутый в колечки 16 см кусочек медного провода в изоляции 0.5 0.6 вроде – не греется – ток импульсы до 8 а постоянно 3 получается, 0.038 ома по прибору, по рассчету надо 0.045 на 6.5 ампер импульс * 80 на 20 соотношение – заряд накапливается в катушке и потом разряд в нагрузку, ток в катушке нарастает плавно – на осциллограмме пила. (Дело было не в бобине – в бобине… то что с русского не перевести, ну может на украинский поговорка говорят с войны еще, ну водила точно не при чем.) под 8 микрогенри емкость и частоту я не подобрал, и катушку тоже. От 300 работает а лучше всего с катушкой которая отмечена первая звездочкой 0.9 миллигенри 0.7 мм 85 витков кольцо 22 12 7 М2000НМ . 6.8 ампер импульсы а точнее до 3 примерно и короткий совсем до 6.8 – не входит в насыщение точно, а вот снаббер надо бы попробовать подобрать.Катушка накапливает энергию с одного импульса, Ct = 1200, до 6800 работает так же без свиста. осциллограмма будет в хвосте – ток на Rsc=0.038 пила и сигнал на базе r=50 на землю и на коллекторах внутренних транзисторов – 1,8 через 3 ома на питание 3.6в. Загадку помог разгадать осциллоскоп и метод дедукции как там правильно – в поиске причины свиста и треска. И остановки генератора тоже. Микросхема 30 градусов, радиатор маленький у КТ854А 35, катушка 60 – проводок 0.7 это почти предел – у феррита 110 градусов меняются свойства магнитные,резисторы пред – выходных 3 ома 3 ватта и датчик тока 30 ом холодные ну 25 градусов, лампочка 60 градусов 6 ватт, там 6 светодиодных чипов COB. кпд больше 75 процентов точно – 3.6в 2.4а это 7 ватт а на светодиодах 6. Катушка от адаптера ноутбука так же греется ну 50 градусов, она менее в предпочтении из за цены в адаптере 2000р а ферритовая простая ну 300 не больше, кольцо 80р Придется мотать, из китайских может подойдет 33uH 10A но 2 последовательно. Катушка от ноутбука лчше работает при емкости Ct 4700, ферритовое кольцо – подбираю – 510 – 1200pf – 10n . 2 последовательно от АТХ и обмотки соединить одну за другой – только не навстречу по намотке, надо от 300 микрогенри а не от 9 – тоже работает и емкость меньше надо подбирать. А резистор от базы внешнего на землю 47 ом если уменьшить – то на более высокой частоте работает – C = 4700 .. 3000 если 17 ом а 6 ом уже плохо открывается. Только если 17 ом то греется больше. Если кто заинтересовался и дочитал до сюда – случайно забыл отпаять емкость 6800 по 3 лапе и смотрю не понимаю почему частота около 8 килогерц и не работает регулировка – заработала – еще и при сниженном до 3.2 проверял. Ct если ставить биполярный транзистор 6800 тогда работает, Rsc 0.038 ток катушки 6.8 ампер не свистит – она от PFC с тайваньского блока ibm для USA, 110-120-300= феррит 120 витков 0.8 600 миллигенри на 5 ампер но и на 7 работает, постоянный 2.4 при 3 вольтах. А резистор на схеме для запуска от 2 вольт почти, а вообще подбирается – это от 2 лапы на базу КТ854, 100 ом работает от 8 вольт до 12 на входе и выше. 40 ом – от 3 до 4 вольт, а если 14 ом от базы на землю – пробовать надо. это я получается с открыванием закрыванием внешнего транзистора сразу не разобрался, ток там какой и время закрывания, чем меньше резистор от базы на корпус тем оно меньше. И даже ток потребления уменьшается. Подбираю, посмотрев на схемы из приложения. 47 ом и 27 на корпус работает с емкостью 1600 точно как полевик – от 4 вольт запускается от 6 макс. яркость и ток 1 а, так же как полевик и схема с трансформатором, а здесь дроссель – одна обмотка. Еще – рассчет сложный а опытным путем найдено (КТ872) 4 ома от питания на 8 и 1 вывод – точно как схема на 15 ватт – от TI и 12 ом на землю – более простой способ уменьшить время рассасывания. Ct = 1000 напрямую пока.
The used circuit here is a standard application, expanded by the ratio extender circuit as well as a high voltage switching transistor to isolate the controller (MC34063) from dangerously high voltages. A BUT12A or a BUJ302A, which is designed for “high-voltage, high-speed switching” mayst be used. In order to switch fast(er) a resistor is put in parallel to the base-emitter (of the switching transistor), as it is important to clear the base fast from all charge carriers. The pictures below show the base-emitter voltage for two different values of resistors.

On the left picture, the base-emitter resistor is 12 Ω, whilst on the right a 100 Ω is used. You mayst also notice, that the (output) voltage is much higher, as well as the input current is lower and the transistor gets not that hot. наглядно – такая же осциллограмма и на КТ872 КТ854, транзистор успевает закрываться при емкости задающей время 1000 пикофарад только если резистор б-э уменьшить до 12 ом. Сразу все работает, транзистор холодный, вся мощность в нагрузке, от источника ток намного меньше. Еще работает катушка которая ближе к рассчету.
Обычный биполярный транзистор получается при большой силе тока работает на более низкой частоте только, тут если смотреть сигнал на базе транзистора то время в закрытом состоянии сильно уменьшается – проверял при емкости 470 это примерно 100 килогерц. Сначала идет узкий импульс вниз – в отрицательное напряжение а потом время закрытого состояния прямо заметно сокращается (Время рассасывания ?? Время закрытия вроде проходит по описаниям , пробовал и КТ854а и MJE13007 – схожие по параметрам.) даже при 1-10 соотношении и частоте 100 кгц импульс при закрывании примерно соответствует 1.2 мгц что не скажешь про схему увеличения интервала а точнее соотношения времени закрытия и открытия ключевого транзистора, тогда меньше 400 наносекунд получается – граничная частота уже ? 10 килогерц и 600 если 4700 емкость, ну да, многовато, с соотношением 1-60. Транзистор в результате не каждый импульс закрывается а через 1 … время рассасывания. И зависит от индуктивности – она больше чем надо значит. От величины индуктивности зависит скорость нарастания тока в катушке. коллектор отпаять – без тока четкий прямоугольник. Если так то полевик надо ставить .. КП810 КТ872Б попробую он со строчной развертки в транзисторном телеке – режим очень похожий только там 18 килогерц. вот подробнее но там для переключения высокого напряжения а тут переключается низкое и из него получается высокое – по исследованию в статье лучше полевой транзистор. * подавать минус на базу это будет сильное усложнение схемы – еще одна обмотка или 2-3 транзистора диоды и емкости – см. статью по ссылке. Проще вариант все таки Ct 6800 припаять обратно, а катушку на желтом кольце – не свистит.
КТ872А включается так (с дросселем – без вторичной обмотки – он на 800 вольт) – .. импульс через 3 так же – не греется – мощность макс. с регулировкой но 9 ватт от источника, Ct= 4700, он не такой высокочастотный как КТ854.
катушка 600 микрогенри 90 витков 0.7 – импульс через 3 – это плохо. 9ватт потеря мощности получается на катушке.
Катушка 53 микрогенри альсифер с желтой пленкой – каждый импульс закрывается транзистор – это очень хорошо – от источника 6 ватт при 3 вольтах, 207 в выход – мощность без потерь, стабилизация есть от 3.6в. Очень близко к рассчету! 2 ампера при красивой картинке. Номиналы как на схеме 4.7 и 27 ом резисторы. Со схемой увеличения интервала импульсов.

КТ872 без усилителя – там 300 ма не хватит, а КТ854 с усилителем -импульс выключения четче, спад очень резкий.* КТ872А выбран несмотря на усиление 6 и ток базы 1.5 ампер – очень важный параметр который в 2 раза лучше чем у КТ854А, не напряжение до 1500 вольт – он для строчной развертки в ламповых телевизорах на ЭЛТ, а напряжение насыщения 1 вольт при 5 амперах, что в 2 раза улучшает работу от 3 вольт. а с временем рассасывания не подавая отрицательное напряжение можно справиться с помощью резистора 4.7 ома от базы на эмиттер (на землю), если еще 2 ома на 2 вывод микросхемы то работает от 3 вольт при 100 килогерцах Ct=470. Катушечка 8.8 микрогенри – на пределе но можно. (по рассчету 8.8 при 40 кгц а на практике 56.. 60 минимум). Работает с катушкой на феррите Ч22 она 21 микрогенри но мощность на выходе меньше – 202 в от 3. если 8.8 то катушку надо на Ч 47 на 30 самой большой чашке с зазором 0.5, иначе индукция 0.4 теслы превысит, ток 23 ампера. Ниже схема используя P-N-P транзистор КТ837К -там кпд побольше

Маленькая хитрость включил усилитель на комплементарной паре – прямо с питания 3.7 вольт – коллектор КТ361В на питание а коллектор КТ315Б на землю. От эмиттеров 4.7 ома на базу MJE13007 (или КТ854а – не перепаял но работает одинаково почти.) На базу подается сигнал с намного более крутым фронтом – транзистор КТ854 закрывается намного быстрее (все равно кажется через раз – по сигналу пилы – он в 2 раза выше частотой чем на коллекторе – может показалось – ошибка измерения – емкость у щупа осциллографа на уровне 100 пф. ) Но эффект достигается – частота 100 (Ct=470) и мощность высокая, и не меняется резко от 3 до 4 вольт. (204 на выходе).Транзисторы и микросхема чуть теплые. * с КТ854 не получается, а с КТ872 надо транзисторы усилителя помощнее, пробую , на 2 ампера хотя бы а резистор уменьшить еще, 3 ома и 12 между базой и эмиттером – на землю. * с полевиком та же схема драйвера, верхний по схеме транзистор подходит КТ815Г, мегагерц он пропускает а больше не надо, ток до 3 ампер. Нижний транзистор уменьшает время закрывания полевика и для биполярного тоже не помешает, на КТ872 только надо напрямую подключать без усилителя если питание 3 вольта – 2 ома до соединения 8 и 1 вывода, 2 на базу напрямую, 12 ом на землю, если частота 100 кгц то на землю 5.6 ом, сопротивление от 6 до 7 лапы 0.15 ома, микросхему охлаждать намазав теплопроводящую пасту тоненький слой и к радиатору от материнки компьютера который игольчатый, плотно прижать. ниже схема с полевиком и 2 обмотки на катушке – трансформатор, там режим по току более легкий.
добавляю испытание катушек (опять припаял кт854а – он ведет себя лучше больше усиление и меньше чуть ток). Получается что при очень большой индуктивности 2 миллигенри меньше ток и может работать с маленьким сопротивлением защиты Rsc. 0.1 ома при 3 в. Но катушка должна быть с малым сопротивлением меньше 0.3 ома.Транзистор не сможет отключаться каждый импульс, закрывается 1 раз через импульсов 5, этот эффект при слишком большой индуктивности и токе через катушку, по видимому ток базы такой же как и коллектора. Проверять со схемой расширения интервалов импульсов. все подходящие для лития 3.7в помечены точкой. от сгоревшего источника 150 ватт подходит еще заводская – там где кондер 120 на 400 вольт и полевик, она увеличивает 110 вольт до 300 – схема PFC – только если ферритовое кольцо 0.7 обмотка 600 миллигенри. Одну из катушек намотал и пришлось переделывать!. Взял из одной катушки провод – вроде медный в эмалевой изоляции, 0.8 , намотал на катушку 1.5 метра, не работает, а точнее еле еле загорелись светодиоды. Замеряю – 13 миллигенри – с количеством витков тоже перестарался, половину отмотать и 1.3 ома. Не то что то – лезу в таблицу – да не медь это вообще а константан. Катушку в пакетик и на рынок, продавать подороже, это для измерительных приборов сплав. Катушка наматывается так – провод продевается до половины длины, длину можно посчитать примерно замерив среднюю длину витка или сняв обмотку ненужную и померять, затем наматывается 10 витков и измеряется индуктивность, дальше можно посчитать сколько надо доматывать. Индуктивность зависит от количества витков в квадрате. Ток зависит от диаметра конечно, если 0.8 медь и в 1 слой то максимум 7 ампер средний, а если в несколько слоев то только 2 – 3 ампера. сам провод до намотки замерять как выясняется – например 3 -метровый кусок 0.8 это 4 микрогенри и 0.09 ома – это медь, если вдруг 0.07 ома то серебро а если больше – есть другие сплавы например измерительные или нагревательный элемент, они для другого.
3.7 миллигенри первичная ATX 200 (155) вольт там полумост. Работает с резистором ограничения тока 0.1 от 3 вольт – ток не достигает2 ампер даже. 0.8 ампер от источника 193в при 0.2 ома Rsc -194 в на выходе если 0.1 ом.
12 вольт обмотка *340 микрогенри – работает и на выходе 195 в. 1 ампер от источника. Rsc 0.1 или 0.2 почти одинаково.
500 миллигенри кольцо желтое маленькое – 180 в на выходе, но можно попробовать толще проводом – 0.8 ом очень много для 3 в на входе.
1 мГ 1.3 ома бочонок – работает но маленький ток в катушке 3.2 вольта 0.9 ампера от источника 188 на выходе – вполнакала, большое сопр. катушки. 0.1 ома Rsc нет запуска даже при 5 вольтах ток 4 ампера откл. а то тоненький проводок катушки сгорит . 0.2 ома лампочка зажигается при 3.2 в .
- 0.9 мГ 0.1 ома на ферритовом кольце – 201 вольт на выходе при 3.2 в или 202 при 3.6 в (почему 0.9 вроде мерял 2.2 мГ – пробилась что ли) от 0.1 ома не работает – только если на входе 3.9 (2.6 ампера, при 4.2 1.9 ампера – кпд повыше) на выходе 208 и ток почти 27 ма (100 процентов – макс. мощность) ток катушки не мерял но с учетом 0.8 вольта на кт854 около 2.7 ампер импульсы. защита 0.2 ома отключает выход если ток 1.7 ампера, энергии в катушке чуть не хватает. Катушки перепутал – точно такая же но потолще немножко провод не 0.6 а 0.7 и феррит 17 мм высотой кольцо а не 13 2.2 миллигенри – это она на китайском измерителе. Работает и от 0.1 ома и от 0.2 на выходе 204 вольта (больше 90 проц. лучший результат при 3 вольтах – 2 эти катушки последовательно 0.3 ома 4.7 миллигенри Rsc=0.1 3 вольта вход – ровно 2 ампера. 6 ватт из них 204 в 25ма почти 5 ватт на лампаде ) Максимальный КПД почти 90 – но работает не совсем по теории.
- Катушка вч транс от ноутбучного адаптера 60 ватт – вторичка в 4 провода 0.6 Rsc=0.1 204 вольта выход 2.2 ампера 3 вольта вход (200 при Rsc=0.2, 0.7А 3В). 305 uH / 6-8A , 0.2 Ohm. Вот разобрал и ее выбрал для образца . Работает от 305 микрогенри, это вторичная обмотка аккуратно в 3 слоя литцендрат из проводов 0.3 жгутиком. Феррит 2500 силовой, зазора нет. У советских катушек если соединить две – чуть меньше потребление при той же точно мощности и намного больше индуктивность -у двух 4700 микрогенри. Rsc 0.1 Ohm I=3.4 a in 3.2 v out 204.5v 0.5v – 33Ohm 2W resistor – current limit 17 mA. 4.5w load – 6w 207v COB LED lamp 2000 Lumen 30 degrees angle. Выключатель подсоединяет в параллель второй резистор Rsc 0.2 Ома 2W, получается 0.1 ома – 2 ватта или большая яркость – 4.5 ватта на лампочке.
- Нет, все таки Российского производства. Ч 22 точно такая же из Питера повидимому. Очень хорошего качества феррит, и легче всех и не свистит Почти. Зазор 0.2мм .Все цифры точно как у трансформатора из ноутбучного адаптера. Rsc 0.1 ома 204 вольта из 3.2 при токе от источника 2.2 ампера. Только обмотку перемотал 0.7 а не 1 мм и в 3 слоя примерно 60 витков, L=340 микрогенри. 0.3 ома не больше.Ток при таком резисторе доходит до 3 ампер в импульсе. Еще пробовал разобрал ферритовый транс – это от советского компьютерного блока – были такие – двк вроде или ес1840, ш-образный феррит 6 на 7 и 33 на 27 примерно, влезло 106 витков 0.6 – 1.5 миллигенри 0.4 ома, чуть похоже маловата катушечка.202 вольта при 3.3 на входе, Rsc = 0.2
- 2.9 миллигенри 90 грамм феррит с зазором 0.3 чашка 40 на 30 мм, взята вторичная 0.7 мм. 0.1 ома. 3.2 вольта 1.5 ампера 204 вольта выход при Rsc 0.2 , 3.6 вольта 1.6 а 207 вольт – 100 проц. мощность, 0.1 Ohm. Подходит идеально но очень большой – больше лампочки и тяжелый трансформатор. Ток в катушке не превышает 1.7а. Эффективность почти 80 процентов но тяжеленный феррит 100 грамм с проводом – по весу как 4 батарейки литиевых, больше даже. DMR40 Ч48 . Скрутил его нормально, и уменьшил прокладку которая зазор. 3.2 mH оказалось, Обмотка 0.8 без каркаса склеена лакотканью. Он вроде не советский оказался а epcos. Советский Ч 48 2000НМ похоже, цена 300р сейчас. трубочки фторпластовые, это наше все. * этот транс на 300 ватт – 12 на -15 и 10 ампер – питание усилителя.
Уменьшив резистор от базы на землю можно пробовать катушечку как по рассчету – подняв частоту до 100 килогерц, 470пф, а рассчет выдавал 990. Желтое кольцо альсифер 30 на 10 на 7 , 7 витков в 2 провода 0.8, вторичка 36 витков 0.7 КП813Б1 8.8 микрогенри точно, 23 ампера, скорость нарастания тока совпадает с установленной емкостью 470 без схемы расширения временного интервала. КТ872А резистор 4.7 ома на землю и 2 ома к микросхеме от базы. КТ837 другой проводимости ниже схема, но надо более мощный транзистор.
an920/d немножко перевод и выборка 3 схемы из 10 – там есть про отводы от катушки и если отрицательное питание, и все таки включение полевика – так что на заводе придумали.
простая схема для запуска – расширение допустимых интервалов времени – может улучшит работу от 3 вольт?? * 47n получается заработает – что то очень низкая частота, надо пробовать. 1600 пф работает, 30 килогерц, время включения больше в 3 раза. При подборе катушки с большей индуктивностью надо вот так подключать.

Вот номиналы при включении от 4.5 вольт мощность примерно 45 ватт (15 вольт все таки 1 ампер а не ма – см. табличку снизу) 0.022 резистор очень тяжело запустить от 4 вольт, ток пойдет большой через катушку а запустится ли генерация зависит от усиления мощного транзистора . И от катушки. 3 ома от коллекторов и 0.1 огранчение тока – запуск примерно от 3.6 вольт не меньше, с КТ854, у него усиление 20-50 ток базы 1.5 ампера напряжение прямое 1.8 вольта при 4 амперах. Минимальный резистор с которым запускается 0.1 ома соответствующий 3 амперам в импульсе. d44vh1 30 вольт 15 ампер но прямое напряжение 0.8 вольт при токе базы 1.5 ампера и эмиттера 8 ампер, в 3 раза меньше падение напряжения, усиление 30. * Вот это схема фонарика на 209 вольт 27 миллиампер 6 ватт – он светит как прожектор. Детали и номиналы другие, – см по тексту, транзистор советский или Российский, регулировка светодиодов только по току – с резистора 34 ома 4 ватта берется 0.42 вольта и добавляя падение напряжения 0.75 на переходе база эмиттер КТ315Б – получается сигнал регулировки по току на 5 вывод mc34063 – с питания резистор 1 килоом. Если надо режим меньшей яркости – через переключатель резистор 70 ом 5 ватт. 3 Ohm 3W 8.8 uH wrong – 300 – 600 -890 uH 0.7 0.8 1 mm -current 3.5 impulse 7 Amper Vin = lithium cell *2 parallel = 3.7 – 3.2 v. Out – collector КТ854А 209v impulse – 208v out 27mA. Diode fast rectif. КД522Г brown – yellow ring 700v 3A imp. 300kHz? works Ct 1000 – 1200 pF try 4700. 6800. (79l12 tip29 un-solder.) C=47uF or 120 400V parallel 1uF 250v thin film or ceramic. 85 turns 0.7mm 24 12 6 ferrite 2000. 690 microHenri. not 8.8

Осцилло граммы



да это так – база 
да – пальцем не трогать коллектор 0.8 7а ! 209в 
да так 8 1 выводы r=3 3W к питанию 3.6 
Rsc volt 0.2 = current 7a 
no no 3 4 imp . charge – no discharge wrong 
no no bad resistor or coil 
Ok max power 
saw 
saw current overload (resistor wrong) 
no no 0.2 Ohm – need 0.04 ohm
еще раз подключение полевика – не при 3 вольтах на входе конечно а наоборот 127 вольт В америке 115 вольт, на 220 пересчитить конденсатор резистор 30к 5 ватт и первичную обмотку.

Заработает и ноутбук 19 вольт 3 ампера и телевизор в машину или на природе – 30 ватт 240 вольт от 3 вольт (вставлю мелким текстом японскую схему с описанием. Оно точно такое же – на 30 страниц и перевод на русский через гугл, все по смыслу так же, японец тоже запустил свою игрушку и телек у него от 12 вольт работает.) От 12 вольт аккумулятора лучше.








Питание для светодиода одного от 3 вольт литиевый аккумулятор или 2 батарейки. Схема из журнала Радио за 2009 год. Ток не регулируется – надо резисторами подобрать напряжение чуть меньше максимума для светодиода, то есть если он на 3.2 вольта то 3.15 если на 3.4 то 3.35, ток и напряжение замерить, если перебор или плохое охлаждение то быстро перегорит. Если светодиод 3 ватта или больше – внешний транзистор p-n-p – еще 4 детальки, резисторы 4 и 12 ом, 6 вывод на батарею плюс через выключатель, а к 7 и дальше к резистору 180 и 8 выводу,и к катушке, через резистор 0.2 ома или из кусочка проволоки 0.03 смотря какой ток надо ограничить. Первый вывод к базе транзистора через 4 ома, от базы на эмиттер и на плюс – проволочку измерителя тока 12 ом 1 ватт оба.

полностью рабочая схема 2 варианта коментарий в тексте выше, берем и пользуемся. Статья повлияет на экономику улучшит продажу батареек то есть наоборот и приставок сега вместо мобильных, а еще литий не ядовитый, если загорится то тушить ведром с водой.. не все таки с песком.
Осциллоскоп – исследования варианта с полевиком, с биполярным работает сразу от 3 вольт макс. яркость 3.6 как раз 2 литиевых 18650, катушка простой дроссель на схеме. емкость у задающего генератора 4700, катушка желтая альсифер от бп с обмотками 12 вольтовыми последовательно, 170 микрогенри, она не свистит. Если индуктивность больше чем по рассчету – работает не верно, сначала пропадает каждый 3 импульс закрывания транзистора и высоковольтный – идут 2 подряд а третьего нет, транзистор не закрывается, а потом через 1 если прибавить напряжение – в катушке ток нарастает а на выход не передается. Потребление мощности растет, лампочка гаснет. Можно увеличить Ct но до какого то предела – свист и треск не нужен.
А вот с полевиком – работает на 40 килогерц и от 7 вольт конечно . домотано 16 витков (больше кпд – эффективность как оказалось, с дросселем тоже работает) и получился импульсный транс. По точкам на схеме – . . для начинающих это самое сложное ! а лучше не путать а то обратное напряжение 1.5 полтора киловольта если перепутать – на щуп осциллы соскочила искорка 4 миллиметра, там рассчитано а высоковольтный диод не рассчитан – КД522 Г но двойное напряжение кратковременно выдержал. Вот – с 6 вольт катушка запросто делает 1500 вольт без нагрузки а на форумах ошибочно писали что и 200 вольт не потянет. * провод советский пэв-2 в 2 слоя эмаль – даже такое напряжение держит, но правильнее между обмотками лакоткань.. ну сложнее найти но есть скотч а если еще выше напряжение – залить клеем из пистолета расплав – он выдерживает 30 киловольт на миллиметр и это правда. Здесь написанному верить – фонарики работают как прожектор а они от 2 батареек. Схема с полевиком питается от 7 вольт, от 3 тоже можно, но с пускачем – смотри выше. Обмотка как бы продолжается – земля – начало более тонким проводом 67 витков 0.6 – выход 207 вольт на диод и светодиоды в лампочке, дальше как бы продолжается толстым проводом в том же направлении намотки только начало толстого провода на резистор 0.2 и с ним параллельно – 6 витков медный провод это резистор 0.03 ома, он при соединении не должен влиять на частоту по этой схеме, а для проверки первый раз не соединять – будет ограничение тока . Это начало обмотки плюс питания через 0.03 ома дальше 16 витков 0.8 это 34 микрогенри и меньше 0.02 ома, конец обмотки на сток полевика. Большая обмотка это катушка на двух ферритовых колечках 67 витков 810 микрогенри. на схеме тоже верно только принято начало обмотки отмечать большой точкой – не важно где начало и где конец, смысл что напряжение индукции возникает плюс в сторону диода а не наоборот, если неправильно то любую из обмоток включить наоборот. если использовать КП813 то намного лучше кпд – запуск от 7 вольт, сразу включается стабилизация – ток переходит 1.5 ампера и сразу падает до 0.5 ампера (в сравнении с 2sk4115 – 900 вольт и 1.8 ома, у КП813 всего 200 вольт – на 2 обмотке 60, сопротивление открытого 0.18 ома потери много меньше). А вот по рассчету 9 микрогенри при 40 килогерцах – как эту микруху так запустить? (на большом феррите чашке не будет перегрузки и намагничивания,он сзазором но 120 грамм транс для фонаря многовато). И транс и полевики тогда не нужны, просто катушечка в 1 провод 7 – 8 витков . Если перекинуть выход микросхемы на КТ854А через 3 ома – то еще интереснее – это трансформаторная схема – все то же самое – только перебросил 2 провода со стока на коллектор и выход 2 с базы КТ361 и диодика управляющего полевиком и на базу КТ854А через 3 ома – схема запускается при 2 вольтах (!) максимум напряжения при 2.9 на входе и при 2.9 включается регулировка, но работает неправильно – сначала повышение частоты резко в 4 раза и при 3 вольтах срыв генерации – транзистор открыт, амперметр зашкаливает. Разбираться с таким интересным явлением буду потом но оно пропадает если Ct с 1000 пикофарад увеличить до 4700 -5700. То есть биполярный работает и большой ток выдает микросхема только при большей емкости а значит при более низкой частоте. (ща попробую обмануть – а что если как на затвор полевика подать сигнал с выхода – только через комплементарную пару от 3 вольт питания pnp и npn транзисторы базы и коллекторы – эмиттеры конечно – соединить от эмиттеров 3 ома те же на базу силового, коллекторы на питание и – . Схема усилка только со ступенькой в сигнале 0.7 0.7 в – еще больше информации в журнале Радио за 80-е там была статья про усилитель quad 405 а здесь идеальный звук от катушки не нужен – сколько модемов на этой микросхеме из за него выкинули.) * кто берет себе — просьба ссылку сюда. или на twitter santoshamsk. Подпаял просто второй транзистор npn кт3102 и отпаял диодик (300 ма в импульсе вроде хватит у внутреннего транзистора 1500 вообще то) так похоже одной еще детальки не хватает . и еще на альсиферовом кольце пробую – альсиферу зазор не нужен а феррит то без зазора. Намагничивается все таки. Подпаял корпус осциллографа к минусу а не к плюсу питания – ток смотрел от плюса и увидел что импульсы от базы кт854 сильно проскакивают в минусовое напряжение да еще через импульс . А откуда оно – с катушки обратное. По схеме с дросселем оно менее заметно. Транзистор надо диодом зашунтировать ни в коем случае не катушку иначе на выход ничего не пойдет. (а в полевике он встроен! ну ка проверю сейчас тестером. Ну да и в нашем и в импортном.) Лучше немножко работает, но не сильно заметно, что то еще. Резисторы не 3 ома а 27 и 17 на корпус – это для 3 вольт. Подобрал, но если напряжение больше 6 вольт то надо 47 и 20 ом. Физика – рассасывание неосновных носителей заряда и насыщение и время выключения. На КТ872 сделал – каждый импульс выключается но ток там побольше немножко, 4 ома резистор от питания на 1,8 и 2 на базу, 27 от базы на землю, до 12 попробую, 6800 емкость. без этого усилителя что ниже – 4 ома и 12 ом б-э, емкость 1000 – все холодное – работает. Можно и с усилителем но помощнее транзисторы на 2 ампера хотя бы.

КТ854 закрывается не каждый импульс (разбор ошибок) - почему? Будем считать что если выход этого усилительного каскада КТ315-КТ361 - даже с буквой А подойдут - замкнуть на землю через 10 ом - не будет перегрузки, 3 вольта питания и ток 300 ма допустим. * Они чуть ли не ампер держат в импульсе, а тут импульсы - 1 единица времени вообще то пауза а 9 а то и 60 -сигнал, транзистор верхний открыт.
сигнал выходной с микросхемы 2 вывод - до усилителя и после, видно какой фронт и срез импульса, тут у меня осциллограф не показывает, он до 200 наносекунд развертка! (показывает и все видно в основном). Транзисторы работаю до 300 мегагерц, а КТ854 при 200 вольтах до 7 мегагерц. Четче именно выключение транзистора, когда накопленный в катушке ток и 3 вольта превращаются в эдс индукции хоть до полутора киловольт, в 207 вольт с большим запасом и по мощности вроде и по напряжению. Только вот что то этому мешает, 202 вольта с трудом и какой то треск совсем не на той частоте, на 5 выводе напряжение не виновато, оно до порога в 1.25 вольт сильно, 1.2 даже нет.
Вот в чем дело -транзистор каждый импульс не закрывается - а только через 5 и почему- резистор с базы на землю может уменьшить? По схемам строчной развертки вспомнил - да и IBM PC PSU.. 10 ом там а то и меньше.
так и оказалось – только 4 ома резистор перенес от питания на 8 и 1 вывод, 12 ом б-э. а еще лучше 2 ома от микросхемы если 3 вольта питание, а Б-Э всего 4.7 ома,
работает с емкостью 470 частота 100 килогерц и 1 мегагерц по импульсу, и ширина импульса достаточная 500 наносекунд – все неосновные носители заряда быстрее сбегают с базы. Заработала на такой частоте катушечка которая рассчитывалась по калькулятору – от 9 до 23 микрогенри, если больше то будет пропуск импульсов выключения транзистора!













Схема Ratio Extender – уменьшает время закрытого состояния транзистора, больше накапливается напряжение в катушке. На 3 вольта диод обязательно Шоттки. Работает интересно – с конденсатором 1000 пф время закрытого состояния в 9 раз примерно меньше чем накопление энергии, это 3.6 и на выходе 200 вольт. А если этот транзистор добавить – КТ361Б подойдет, диод Шоттки любой или германиевый, с меньшим прямым напряжением, то емкость так же будет работать на 4700, сигнал растягивается как бы , то есть с той же емкостью частота в 4 примерно раза уменьшается, и соотношение 30:1 по времени. Импульс закрывания ключа такой же. Вроде меньше ток от источника при той же яркости. Запаял 10n – частота – не частота а длительность импульса закрытия транзистора – примерно как напрямую 1700 .. 1500. Разряжается емкость быстрее. Это схема не вредная как кажется а позволяет снизить ток через индуктивность, увеличив ее с 8 микрогенри при емкости 1000 до 56 .. 60 и транзистор будет успевать каждый импульс закрываться. * ток с 24 ампер имп. что перебор для КТ872а до 3800 мА. Во втором варианте не используется – просто не попробовал, и без этой схемы неплохие характеристики, особенно с 2 обмотками и pnp транзистором.
правильный рассчет
High Voltage Power Supply Designer https://www.changpuak.ch/electronics/High_Voltage_Power_Supply_MC34063.php Javascript Version : 20. April 2014 (записал к себе на страничку) Input Voltage : 3.0 ± 0.15 Volts Output Voltage : 208.0 Volts, Current : 17.2 mA, Power : 3.57 W Duty cycle on : 98.70 %, off : 1.30 %, ton/toff = 76.17 Voltage Divider : Twice R = 0.560 MΩ (in Series) Output Capacitor : Twice C = 68.0 µF (in Series) - or more. Peak current : 2652 mA Current sensing resistor Rsc : 0.113 Ω, use nearest lower value. Frequency : 8.46 kHz (Timing Capacitor : 4.70 nF) Inductor : 0.120 mH … 0.131 mHThe calculations are based on some empirically found parameters. Frequency may vary based on the 'Ratio Extender Circuit' used. GOOD LUCK !
и еще раз – не нравится пищащая катушка – желтое кольцо не свистит и не пищит, что не скажешь про феррит особенно с зазором.
High Voltage Power Supply Designer https://www.changpuak.ch/electronics/High_Voltage_Power_Supply_MC34063.php Javascript Version : 20. April 2014Input Voltage : 3.0 ± 0.15 Volts Output Voltage : 208.0 Volts, Current : 17.2 mA, Power : 3.57 W Duty cycle on : 98.70 %, off : 1.30 %, ton/toff = 76.17 Voltage Divider : Twice R = 0.560 MΩ (in Series) Output Capacitor : Twice C = 68.0 µF (in Series) - or more. Peak current : 2652 mA Current sensing resistor Rsc : 0.113 Ω, use nearest lower value. Frequency : 23.12 kHz (Timing Capacitor : 1.70 nF) Inductor : 0.0433 mH … 0.0479 mH The calculations are based on some empirically found parameters. Frequency may vary based on the 'Ratio Extender Circuit' used. GOOD LUCK !
Самое интересное что катушечка которая правильная по рассчету на другом сайте запустилась – и несмотря на 6.7 микрогенри а рассчет требовал почти 9. (верно – совсем не 8.8 а 43 – как раз Ч22 чашка 2 витка и ускоритель разряда емкости задающей время – чуть выше) Катушка на 100 ампер от 5 вольтового блока, 8 витков косичкой из 8 проводков 0.7. Полевик КП813Б1, частота 50 кгц – емкость 620 , ток превышает 15 ампер и срабатывает защита, 0.038 ом на нем 0.2 вольта – на 7-8 ампер настроена, на выходе 200 вольт несмотря на это, импульс тока зарядки 60 ампер – перемагничивание похоже, катушка нагрелась – она с фильтра а не трансформатор. с обычным транзистором не работает– при такой мощности загорелась бы лампа 60 ватт 220 вольт от 3 вольт на входе. ч20 феррит с 6 витками 1мм тоже работает на такой частоте – 207 вольт при 12 на входе, 40 микрогенри , защита по току не срабатывает, 40 получается индуктивность минимальная. Полевик на 200 вольт 207 держит. На альсифере 7 витков 27 на 8 и 12мм толщина кольцо 8.8 микрогенри точно по рассчету – пробую -работает. 13 вольт стабилизация 208 вольт выход и моргает. Ну да , 60 ! ампер импульсы 13 вольт 3 ампера постоянный, программа получается правильно рассчитала только что перегрузка дурная она не понимает (да и сердечник входит в насыщение – 8 ампер нет превышения а 60 конечно есть, индукция больше предельной) и что кпд 10 процентов все нагрелось. 180 катушка * 23 если 100 килогерц дроссель минимально а с 800 лучше работает (но неправильно) . 3 вольта 2 ампера – с биполярным транзистором 3 ома и 47 на землю – от базы внешнего транзистора. 43 ома и 17 -это для 3 .. 4.3 вольт частота 40 килогерц. Подбирать. С полевиком при 7 вольтах меньше 1а, с дополнительной обмоткой – трансформатор – еще меньше 0.8 а.* 3.7 в 1.5 а 100 процентов яркость катушка вариант 1. 20 ом к базе и 27 на землю 3в запуск 3.6 макс. мощность, 4.5 в ток 2а – перебор. Ct 1620 pf. Заводская рекомендация при 5 в питания – 5 ом и 27 на землю -выше схема источника 15 вольт 1 а и -12в 0.1а. а на практике 4 ома и 12 ом. Все холодное и КПД 90 процентов. 2 ома и 4.7 – только для 3 вольт, ток потребления 1.4а но частота 100 килогерц – нормально, с емкостью 470. Работает и появляется напряжение на выходе примерно 190 вольт если отпаять емкость, частота 300 килогерц.

Если КТ872 или КП810 то катушка вот эта, а схема выше была кусочек – с заводского документа там где выход 15 вольт 1 ампер и отрицательное напряжение. Отличие – ограничительный резистор 4.7 ома от питания на соединение 8 и 1 выводов, а на базу КТ872 напрямую с выхода 2, резистор на землю 12 ом. Потребляемый ток чуть выше если ставить КТ872 – наверно он на меньшую частоту и ток базы до 2 ампер, раскачать чуть сложнее. Работает с емкостью Ct 4700. Катушка 51 микрогенри но и 23 и 81 работает, на ток 10 – 15 ампер все. Если 630 микрогенри то транзистор закрывается каждый 3 импульс только, потеря мощности большая. А на 81 ** и желтое кольцо 81 микрогенри – обмотку 5 вольт соединил в том же направлении что 12 вольт (она от БП АТХ выравнивающая.) меньше всего ток потребления и закрывается каждый импульс, время закрытого состояния 1 мкс всего.(соответствие 1 мегагерцу частоте).Греется но не сильно. Можно собирать работае, 6 ватт от источника как и 60 smd/ R=4 from 7 to 8 1, without 91 ohm, 2-b , b-e = 12 ohm L=81 Ct=1000
2
Да, транзисторная схема сложноватая в настройке, с обычным транзистором – не с полевым, ну так подобрал правильный режим работы. Все холодное – кпд высокий, 3.3 вольта 1.1 ампер как и с полевиком. Яркость большая только.От рассчета на калькуляторе надо смотреть, он почти правильный. Почти, потому что с индуктивностью не совсем верно получается. 2 катушки заработали с тем же кпд что и схема с полевиком. На 135 микрогенри 0.8 литцендрат – ферритовый трансформатор и желтое кольцо 81 микрогенри – обмотку 5 вольт соединил в том же направлении что 12 вольт (она от БП АТХ выравнивающая.) Рассчет выдавал 8.8 на всех калькуляторах а там где расширение соотношения времени вкл -выкл до 40 почти с 9 -схемка используестся -там 43 -49 что более правильно. После подключения этой схемки – ratio extender MC34063 ток потребления снизился а яркость выросла. Осталось только резисторы подобрать – на 3 вольта к базе 17 в параллель 10 3.5 и 24 на землю. И усилитель. Меньше ток потребления (и больше яркость и кпд – если емкость 4700 все таки, высокая частота это увеличенные потери, резистор 10.5 ом можно и 17 еще чтобы не перегружать кт315 верхний транзистор усилителя – повторителя сигнала, через кт361 ток идет в 60 раз меньше по времени. Без усилителя срывается иногда генерация в микросхеме. Катушка индуктивности не меньше 70 (43 пробую с емкостью 4700 -заводится но напряжение меньше, перегрузка) но не больше 180.* 630 uH не работает а 2100 работает и с 1600 емкостью и с 4700. у второй 0.1 ома а у первой 0.3 . Осциллограмма – соотношение времени накопления и импульса 70-80 к 1, если катушка сильно большей индуктивности – импульсы не периодические -работает регулировка, у меньшей при чуть большем напряжении. Так получается из -за времени закрывания транзистора при большом напряжении, то ли еще ‘время рассасывания’ – если частота 100 килогерц 470 емкость получается это предел, импульс закрывания соответствует 4 мегагерцам а не 0.5. узкий интервал входного напряжения – чуть выше и ключ закрывается через импульс или не каждый, перекрывается на осциллограмме из за этого треск и снижение мощности. И срыв генерации- транзистор большое время открыт, почти КЗ. На меньшей частоте 7 килогерц например такое не происходит, импульсы закрывания транзистора не пропадают.
Намотал обмотку на 60 вольт – первичная будет – под КП813 и вот с этим пробую – большой транзистор в металлическом корпусе для усилителей до 300 ватт и переключающего режима – КТ819ГМ (чуть меньше напряжение на открытом чем у КТ854А). Буква у транзистора очень важна – смотреть справочник. При напряжении 3 вольта и токе 5 ампер у КТ854А теряется 1.5 вольта если буква Б то 2, у КП813 1 вольт он 0.2 ома, у КТ872А тоже 1 вольт, он тоже до 7 ампер и 15 импульсы.
параметры транзисторов
| КД226Г з/уп; год: 2019 | СЗТП | опт: 5.8 р. |
еще можно по заводам смотреть ( Самара Минск Брянск Москва ) и в продаже электронных компонентов обычно есть короткое описание (Чип и Дип , Платан.)
КТ872 (январь 2011г., редакция 1.0) 1 КТ872n-p-n кремниевыйэпитаксиально-планарныйвысоковольтныйтранзистор НазначениеКремниевыеэпитаксиально-планарныебиполярныетранзисторы (КТ872Гсдемпфирующимдиодом). Предназначеныдляприменениявблокахпитания, всхемахстрочнойразверткителевизионныхприемников, узлахиблокахаппаратурыширокогоприменения. Зарубежныепрототипы• Прототипы – BU508А, BU508, BU508D Особенности• Диапазонрабочихтемпературот - 60 до 125°C Обозначениетехническихусловий•аАО.336.681 ТУ / 02 Корпусноеисполнение•пластмассовыйкорпусКТ-43 (ТО-218) - КТ872А, Б, В, Г•пластмассовыйкорпусКТ-43 ISOWATT (ТО-218 ISOWATT) - КТ872А1, Г1 НазначениевыводовВыводНазначениеNo1 БазаNo2 КоллекторNo3 Эмиттер КТ872 (январь 2011г., редакция 1.0) 2 Таблица 1. Основныеэлектрическиепараметры КТ872 приТокр. среды = 25 °С ПаpаметpыОбозн. Ед. измРежимыизмеpения Min Max Граничноенапряжениеколлектор-эмиттерUкэогp.BIк=100mA, Iб=0, L=40мГнКТ872А, Б, Г, А1, Г1 700 КТ872В 600 ОбратныйтокколлектораIкэкмАКТ872А, Б, Г, А1, Г1 Uкэк =1500B Uбэ=0 1,0 КТ872ВUкэк =1200B Uбэ=0 0,6 ОбратныйтокэмиттераIэбомA Uэб=6B КТ872А, Б, В, А1 10 КТ872Г, Г1 75 150 СтатическийкоэффициентпередачитокаКТ872Вh21э Uкэ=5B, Iк=0,03A 6 Напряжениенасыщенияколлектор-эмиттер Uкэ(нас) ВКТ872А, Г, А1, Г1 Iк=2,5A, Iб=0,6A 0,5 КТ872А, Г, А1, Г1 Iк=4,5A, Iб=2,0A 1,0 КТ872Б Iк=4,5A, Iб=2,0A 5,0 КТ872В Iк=2,5A, Iб=1,0A 1,0 ВpемяспадаКТ872А, Г, А1, Г1 tсп. мкс Uкэ=500В, Iкнас =4,5А0,8 КТ872Б, В 1,0 Вpемярассасыванияtрас. КТ872А, Г, А1, Г1 Iбнас= Iбзап =1,4 А 6,7 КТ872Б, В Uбэзап = -5В 7,5 ПостоянноепрямоенапряжениедиодаКТ872Г, Г1 Uпр. В Iпр=4,5А2,0 Таблица 2. ЗначенияпредельнодопустимыхэлектрическихрежимовэксплуатацииКТ872 ПараметрыОбозначениеЕд. измер. ЗначениеНапpяжениеколлектоp-эмиттеp: Uкэо maxВКТ872А, Б, Г, А1, Г1 700 КТ872В600Напряжениеколлектор-эмиттеp (импульсное): Uбэ≤0В, Q ≥4, tu ≤20 мксUкэи maxВКТ872А, Б, Г, А1, Г1 1500 КТ872В 1200 Напряжениеэмиттер-база Uэб maxВ6 Постоянныйтокколлектора Iк maxА8 Импульсныйтокколлектора Iки maxА15 Постоянныйтокбазы Iб max А 4 Импульсныйтокбазы Iби maxА6 Постоянныйзапирающийтокбазы Iбзап. max мА 100 Импульсныйзапирающийтокбазы Iбзап. и max А 5 Рассеиваемаямощностьколлектора: КТ872А, Б, В, ГКТ872А1, Г1 Pк maxВт100 34 Температураперехода Tj°C150
КТ819ГМ Транзисторы КТ819ГМ кремниевые мезаэпитаксиально-планарные структуры n-p-n переключательные. Транзисторы КТ819АМ, КТ819БМ, КТ819ВМ, КТ819ГМ предназначены для применения в усилителях и переключающих устройствах. Корпус металлический со стеклянными изоляторами и жесткими выводами. Масса транзистора не более 20 г. Тип корпуса: КТ-9 (ТО-3). Технические условия: аА0.336.189 ТУ. Транзисторы КТ819АМ, КТ819БМ, КТ819ВМ, КТ819ГМ также выпускаются в пластмассовом корпусе КТ-43 (ТО-218). Основные технические характеристики транзистора КТ819ГМ: • Структура транзистора: n-p-n; • Рк max - Постоянная рассеиваемая мощность коллектора: 2 Вт; • Рк т max - Постоянная рассеиваемая мощность коллектора с теплоотводом: 100 Вт; • fгр - Граничная частота коэффициента передачи тока транзистора для схемы с общим эмиттером: не менее 3 МГц; • Uкэr max - Максимальное напряжение коллектор-эмиттер при заданном токе коллектора и заданном сопротивлении в цепи база-эмиттер: 100 В (0,1кОм); • Uэбо max - Максимальное напряжение эмиттер-база при заданном обратном токе эмиттера и разомкнутой цепи коллектора: 5 В; • Iк max - Максимально допустимый постоянный ток коллектора: 15 А; • Iк и max - Максимально допустимый импульсный ток коллектора: 20 А; • Iкбо - Обратный ток коллектора - ток через коллекторный переход при заданном обратном напряжении коллектор-база и разомкнутом выводе эмиттера: не более 1 мА (40В); • h21э - Статический коэффициент передачи тока транзистора для схем с общим эмиттером: более 12; • Rкэ нас - Сопротивление насыщения между коллектором и эмиттером: не более 0,4 Ом
Запуск от 3 вольт – схема с полевиком – *3.7 .. 2.9 особенностей не имеет, схема опять из описания используя повышение напряжения. Микросхема универсальная – еще частое применение – двухполярный источник – конечно с трансформатором и инвертор напряжения – из 5 сделать -12 например. Имеет отличие – катушку! Желтое кольцо маленькое от бп 350 – обмотка на нем 3 вольта была 17 микрогенри – отмотал 1 виток. Не шаманство, а чтобы не было перебора напряжения на 1 лапе, 41 вольт импульсы, а так 36, допустимо при температуре работы 70 градусов. Микросхемка импортная в этот раз AP34063. Удивляюсь способностям этого чипа, вот что значит для источника питания специально сделан. Катушка – осталось 18 витков 0.8 это первичка. 12 микрогенри примерно – было 17. Емкость 1000 – еще подбираю. Снаббер (демпфер) не документированная штука 10000 пф 2 киловольта и 100 ом 2 ватта последовательно – от 1 вывода и толстого провода катушки. Без него вспыхивает и гаснет, не совпадение по частоте – другой вариант собрать схему расширения соотношения импульсов по времени – она 2 стр. выше. Выдает 195 вольт под нагрузкой, 2 ватта почти, питание 3 вольта, внешнего транзистора нет! Это пускач еще – смотри видео. Вторичная обмотка 0.6 многожильный в фторпластовой изоляции – она влазит 90 витков 810 микрогенри. Регулировки тока нет, делитель 330к 1.8к – на 5 лапе должно быть 1.25 вольта. Если высокоомный перегорит – ничего страшного, напряжение в 199 установится и ток будет ограничен резистором защиты 0.2 ома. В крайнем случае температурой. После часа работы на чипе 70 градусов, остальное все холодное, лампочка теплая. Это не только пускач а еще режим вполнакала. 10 вольт снимается с 3 обмотки в 4 витка 0.5 через диод шоттки и конденсатор обязательно электролит с корпусом * ток запуска второй схемы ампера 3 поэтому кондер 2000 на 16 вольт минимум. У второй схемы установлена вольтодобавка – схема с полевиком и трансформатором она правильная, из – за 60 вольт на обмотке поставил КП813Б1, он до 200 вольт и даже 207 держит, 30 – 100 ампер. 3 обмотка 4 (5) витков на диод шоттки и на микросхему, на основную не на пускач, питание на 6 лапу, через 0.038 ома на 7 – только не напрямую а через 2к и емкость еще 100n с 6 лапой. А вот катушка – первичная трансформатора – работает от 3 вольт напрямую. Третья обмотка 4 -5 витков сделана потому что питание микросхемы максимум 40 вольт а на затвор полевика лучше больше 15 не подавать, а на первичной обмотке 60 вольт, на вторичной 208.
Рассчет пускача без выходного транзистора – с него же 190 вольт примерно подается на лампу, она горит не ярко. Схема высоковольтная, чтобы не пожечь микросхему нужно чтобы на выходе – на катушке и 1 выводе было не больше 37 вольт, с учетом перегрева до 80 градусов, предельное напряжение 40 вольт. По схеме с КТ872 где ток базы 1.5 ампера и резистор к базе 2 ома а на землю 4.7 можно питание подавать на 6, 8, 1 выводы от 3 до 5 вольт самое большое, больше 4 вольт только кратковременно. По схеме с полевиком питание от 7 до 14 вольт, не больше, поэтому надо дополнительную обмотку. Трансформатор на кольце фильтра от 150-ватт блока , альсифер кольцо сечение 4 на 6 мм и диаметр 21 примерно, одна обмотка 42 витка остается и к ней доматываю еще 70 витков, это будет вторичная , главное не перепутать направление намотки. Первичная 21 виток от другой обмотки, 23.5 микрогенри. Делитель на резисторах после выпрямительного диода – проверить что при 207 вольтах на выходе на 5 лапе будет 1.25 вольта и больше напряжение не поднимется. Или можно дополнительный диод и конденсатор, замерять 37 вольт. Еще одна обмотка 5 витков 0.6, там будет 10 вольт на запуск второй микросхемы управляющей полевиком, он от 3 вольт не открывается, минимум 7. Выключатель подает 3 вольта на трансформатор мощной схемы и второй – общее питание, включается либо только пускач или заводится от него мощный преобразователь с полевиком. Если провод пэв-2 то можно не изолируя обмотки, выдерживает 300 вольт спокойно, но больше 1500 .шьет. и появляется искорки вч разряда и запах озона. Чтобы не замкнула темная материя со светлой и не пришел синий огонь из внутреннего мира не дразнить кого не надо залить все клеем расплавом потом после проверки , это который для пистолета – прозрачный пластик.
Онлайн калькулятор MC34063 Входное напряжение, В 3.6 Выходное напряжение, В 207 .. 190 1.3ватта Выходной ток, мА 17 Напряжение пульсаций, мВ 50 Частота, кГц 50 Результат Схема включения MC34063:
Номиналы деталей в схеме преобразователя:
Ct=791 пФ Ipk=3051 мA макс. 1500 ток на выходе 8 ма 190 вольт 1/2 ярк. Rsc=0.098 Ом 0.2 ома чтобы ограничивался ток Lmin=15 мкГн Co=0 мкФ R=180 Ohm R1=2k; R2=330k (207.5В)
Второй перерасчет – намотал катушку а там без снаббера очень высоковольтные импульсы, для микросхемы без внешнего ключа можно 40 вольт а получается 60 с чем то гармоника. Снаббер ее убирает – 0.01 1КВ 100 ом 2 ватта, но на него уходит часть мощности, и все равно острая полосочка больше 60 вольт одна, надо второй снаббер 100 пф 47 Ом, или 120 ом – на высоковольтный выход, а это уже слишком. Ограничил 37 вольт- и понизил частоту до 27 кгц. Схема – трансформатор 21 виток и 103, индуктивность первичной ровно 23 микрогенри, желтое кольцо металлопорошок. На вторичной будет 204 вольта при токе 9 ма, на самом деле чуть меньше, яркость вполнакала. Ct=625 pF Ipk=1583 mA Rsc=0.19 Ohm Lmin=23 uH Co=141 uF R=180 Ohm R1=1.5k R2=43k (37.08V) . Микросхема очень греется, без RC снаббера вообще не запускается – срыв в высокочастотную генерацию, импульсы 2 мегагерца, на выходе перед диодом 15 вольт а не 200 .
Без выходного транзистора ток потребления 0.7 ампер от 3 в, сильно греется микросхема, за 70 градусов, напряжение на 1 лапе почти максимальное. . 3 часа поработала, яркость снизилась заметно, температура 70 75 градусов много. Добавил 3 детальки и включил первичную от катушечки наоборот, ток не изменился даже меньше стал, первый снаббер не нужен, со вторым больше яркость даже. Работает в режиме ограничение тока. Транзистор добавлен p-n-p КТ837К , резисторы 12 ом и 5.6 ома. Все холодное кпд больше сразу.Катушка 22 витка 0.7 и 120 0.5 в изоляции, 7 витков для запуска второго преобразователя.R1=2.4k R2=13k (8.02V)
Эту схему рекомендую к повторению, она работает. Запуск второго преобразователя отключает первый, ток снижается. 0.6А при мощности 2 ватта на светодиодах. Второй если на полевике КП813Б1 то 3.6 в 1.5 ампера, 4.5 ватта полезная мощность, 100 килогерц. На КТ872 выдает 4 ватта при том же напряжении и токе, резистор 12 ом б-э частота 50 кгц, если 100 кгц то 3.9 ватта а резистор 5.6 ома . 3 вольта от 2 аккумуляторов параллельно, как в новых китайских фонарях. Можно включать без второго преобразователя , подсоединив к резистору 0.2 ома в параллель еще один. Но схема на полевике если запускается то увеличивает время работы от батарей.R1=2.4k; R2=13k (8.02В)






[KGVID]https://yahobby.ru/wordpress/wp-content/uploads/2020/01/20200127_160802.mp4[/KGVID]

Перез списком провереных катушке – еще один вариант на частоте 100 килогерц, чуть ярче и вместо 10.5 4 ома а Ct 470 что без схемы увеличения интервала а напрямую. Усилитель хорошо улучшает скорость закрывания транзистора, 24 ома б-э а 16 не надо. Для КТ872 и 100 килогерц нельзя – не выдержит 1.5 ампера. С временем рассасывания неосновных носителей он конечно ничего не может сделать – *не подает отрицательное напряжение а по инструкции из Воронежа можно и даже нужно -3 -4в .. но доп. обмотка уменьшает напряжение в 4 раза – 50 вольт на коллекторе а на вторичной обмотке 204 – экспериментально лучше работает и полевик не нужен, у полевика только сопротивление ключа может меньше быть и то у некоторых. Нет полевика и схема запуска ни к чему, от 3 вольт включается и работает. Да , 3.6в 0.9а с расширением интервала и 5700пф, а вот 470пф напрямую 100 килогерц устойчиво работает но 3.6 в 1.3а, первичка транса 14 микрогенри что бы перемотать на побольше в 2-3 раза. Но и вторичку тоже тогда добавить пробовать , работает и так но КПД увеличит. Полевик КП813 – чуть экономичнее 0.6 а 3.7в, но если его запустить от 7 вольт.
схема на NCP3066 – по 8 выводу вкл – выкл. если соединить с – питания, и почти вся разница. Интересное включение R2 18K – подача напряжения на вывод Ct больше половины от питания останавливает генератор и выключает микросхему, это то же что срабатывание защиты по току.

Контроллер солнечной батареи. Отсюда беру защиту от понижения напряжения батарей ниже 2.9 вольта – для аккумуляторов которые без защиты.

Задача: сделать преобразователь для зарядки 12В х 12 АЧ свинцового аккумулятора
от СБ с напряжением ХХ 6.5В, макс. током 3.5А (12 элементов 0.55Вх3.5А). Кпд, ессно, желателен повыше.
Делаю для себя любимого, для водно-моторных выходов на несколько дней/недель. Габариты, вес, размер не критичны (не на себе таскать).
Давно не возился с электроникой, а импульсники и вообще никогда не делал. Начал с простейших автоколебательных двухтактников на одном трансе. Выжимал 60, от силы 70% кпд. И с мощностью плоховато было. Что-то маловато показалось.
Пришлось основательно учить матчасть :smile3046: .
В итоге родилось нечто, чего я пока не встретил на просторах инета. Хотя, наверное, велосипед.
Очень интересно мнение профи и критика.
Отличительные особенности схемы:
1) Основа – прямоход на МС34063 с автотрансформатором (гальваническая развязка не нужна).
Преимущество – меньше провода и, соответственно, потерь. По сути, добавляем к входному напряжению недостающие 7-8В, а не прокачиваем всю мощность (12 вт) через транс. Частота – около 30 кгц.
2) Питание управления – с выхода. В результате ключ открывается полностью.
Недостаток питания с выхода – при отключенной СБ управление продолжает питаться от аккумулятора, генерить и потреблять 12 мА.
Можно, конечно, еще одну шоттку на выход влупить, но 2% кпд отдавать – жаба душит после всех экспериментов
.А можно и наплевать или тумблер поставить или какой-нибудь ключ на слаботочном мосфете добавить.
Пока так решил оставить.
3) Выброс на стоке мосфета при выключении – в дело! 1 диод шоттки и все дела. То есть, схема – немного обратноход

4) Штатное токоограничение – в сад. СБ сама ограничит. А ногу 7 использовать для ШИМ – стабилизации ВХОДНОГО напряжения на уровне около 5.5В, что даст более полное использование мощности СБ при разной освещенности.
Штатная релейная регулировка оставлена для ограничения напряжения при малой нагрузке до 13.5В (когда аккумулятор заряжен).
Собрал макет ( с соплями, длинными проводами) – все работает «на ура» – заводится и поддерживает входное напряжение при любом ограничений источника питания и нагрузке.
Кпд получился 82 – 86%, вых.мощность – до 12 вт. ИМХО, очень даже достойно для низковольтного бустера. При этом и земля и питание были сильно грязными. Спаял все начисто – один фиг – в точности так же работает и точно такой же кпд получается. Видимо, на низкой частоте не так все критично.
Играл с трансом и дросселем. В итоге оставил транс на СБ 26х16 (w1 – 12 витков 1мм, w2 – 50 витков 0.7 мм) и дроссель на 35 мм желто-белом кольце из компьютерного БП. Обмотка – около 90 витков проводом 0.7 – 1мм. Собственно, я его и не мотал – взял этот транс с 4-мя обмотками и спаял концы обмоток. Наверное, немного лучше было бы перемотать, но в лом было. Думаю, и транс и дроссель избыточны, но зато потерь меньше.
При малой нагрузке дроссель работает в режиме прерывистых токов, на стоке ключа появляется медленно затухающая синусоида, но это никак не сказывается на работе схемы и на потреблении. К тому же, в этой задаче малая нагрузка означает, что все уже заряжено и СБ можно снимать.
Испытывал пока только от автомобильного аккумулятора – сбрасывал напругу до 5 – 6.5В линейным регулируемым стабилизатором, ставил различные балластные резисторы на выход. В качестве нагрузки пробовал и резисторы и заряжал тот же аккумулятор (сам себя за волосы тянул
).Максимальный выходной ток получил 1.03А при напряжении 11.8, входном напряжении 5.6В и токе 2.45А. Больше выжимать пока не пробовал – думаю, батарея все равно не даст.
При максимальной нагрузке без радиаторов сдвоенный диод VD4-VD4 слегка греется, ключ VT2 греется чуть больше. Остаточное напряжение на нем не более 0.2В. В общем, не знаю, что еще можно тут выжать.
На очереди – полноценные испытания с СБ (которую, правда, еще собрать надо :crying: ).
Резистор R1, который регулирует входное напряжение путем изменения скважности, вытащу наружу, чтобы его можно было крутить до получения максимального тока заряда аккумулятора в зависимости от освещенности. Собственно говоря, кпд преобразователя сам по себе в этой задаче не волнует – нужно максимизировать выходной ток, вытянуть из СБ все, что она может дать. Но в моих тестах кпд автоматически получался максимальным при максимальном выходном токе. Любопытно… Получается своего рода MMPPT (“manual” mppt). Без микропроцессора ничего другого легко реализуемого не пришло в голову.
Изменено 22 апреля, 2012 пользователем Jumbo
2 катушки для схемы с полевиком (на самой схеме в середине – подключение полевого транзистора, а справа внизу – примерная схема подключения катушки – только там еще 3-я обмотка – вольтодобавка в 3 витка у первой катушки. Транзистор КП813Б1 – он может и с дросселем работать, 207 вольт держит.I = 4 turns то есть витков 26 uH 1.5 mm, II = 42 витка 0.7 на 3 ферритовых кольцах высота 21 диаметр 22 толщина 7 , III=3 – 9вольт и еще лучше вариант – на втором таком же кольце I=7 II=43 III=5 вольтодобавка через диод и конденсатор на 6 вывод микросхемы, питание от аккумуляторов тоже через диод Шоттки на 6 вывод. Катушка с большим запасом, провод 0.7 мм 0.4 ома. *по напряжению, а по индукции на пределе, 0.5 Тл, сигнал пилы в начале все таки с всплесками, насыщение почти, на 4 витках, если 3 витка то катушка в насыщении, не работает нормально вместо пилы затухающая синусоида. Калькулятор не может посчитать от 2.5 вольт только 3, но при питании 1.5в как бы учитывая просадку на полевике 0.2 ома при 10 амперах (3в нормально работает) на выходе будет 207 вольт. Вольтодобавка после нажатия на кнопку запуска подает 9 вольт на микросхему а катушка работает от 3. 3.7в,1.5а Проверить обязательно стабилизацию тока – резистор 36 ом 2 ватта, от него на транзистор – эмиттер КТ315, от базы резистор 1к5 на питание и база на 5 вывод микросхемы. При максимальной яркости (3.2 вольта и выше) на 5 выводе должно быть 1.25 вольт. 2 вариант на микросхеме и полевике 20 вольт (для полевика многовато лучше уменьшить до 10) третью обмотку 3 витка всего. 3в 0.9 4в 1а, на выходе 200 вольт мощность чуть меньше – 2.5 ватта резистор 33 ома а не 27 ток 12 ма. Может катушка работать ферритовая без зазора, только она больше 1.5 см кв. , без снижения напряжения можно 3 таких лампочки включить, от 3 вольт будет 3 ампера примерно и 12 – 16 импульсы.
Вторая катушка выдает 207 вольт только при питании от 4 вольт, так что будет яркость немного ниже, 197 вольт от 3 вольт питания, 0.6 ампера. Желтое кольцо от блока питания, где повышение напряжения 110 в 220в – active PFC , на нем обмотка домотана до 120 витков, I=22 (26uH) , II=121, III=8=9v.
Еще одну на проверку – желтое кольцо 20 микрогенри и его испытание (после примерного рассчета). Опытным путем найдена индуктивность для частоты 70 – 100 килогерц и при напряжении 3 – 8 вольт – используется КП813, это 20-26 микрогенри, емкость 510 при максимальном КПД. Намотано в 2 провода на металлопорошковом al si fe кольце 14 витков в 2 провода, станок для намотки тороидов не использовался, замер – 23 uH, то же кольцо где проверялась индуктивность 8.8 и его немножко не хватило, ограничение в амперы на метр, 200 ампер это 5.5 Тл а 60 это почти 2, альсифер позволяет 1.4 Тл. При 23 индуктивности ток будет 7 ампер макс. по простой формуле – она есть выше. Все рассчеты можно сделать в уме а точнее на калькуляторах онлайн, 8.8 по формулам правильно а на практике надо кольцо 600 мм кв если феррит и 200 если альсифер, 2 кольца от БП 750 сложить или от сварки 2 киловатта, не пойдет потому что в фонаре катушка в 300 грамм это слишком. Для запуска телевизора в машине – японское описание выше – это подойдет. Испытание показало что при 8в и Ct=510 на этих 14 витках не больше 7 ампер, катушка не насыщается и на выходе мощность 6 ватт и 207 вольт, сигнал пилы ровный, выбросов тока нет (измеряется напряжение на проволочке 0.38 ома). При 3 вольтах чтобы проверить надо соединить цепь вольтодобавки, на затвор полевика надо 7 вольт.* Пришли китайские индукторы из пермаллоя и это кольцо возвращено в блок питания, с китайскими первичка 14 микрогенри и кпд близко к 90 процентам схема с кп812 35 вольт на первичной 204 вторичная ток накопления 1.9а, разряда 35а 250нс выдерживает один КД226Г. Соотношение времени импульсов 90-1 уменьшилось до 16..20 к 1 hi pot rulez. Если использовать как индуктивность с 1 обмоткой то надо 8.8 (9) микрогенри и по примерному рассчету на 3 таких колечках мотать или на феррите 2.5 см кв. это расточительство, трансформаторная схема более экономична и не требует таких параметров у деталюшек, одно кольцо хорошо работает.

18650 .. HG2 20 ампер 3.4 вольта 2200 ма часов 
Кольцо 3 см и первичная обмотка до 16 ампер 2 по 0.8 14 витков 23 uH. На напряжение 3 вольта а проверял на 7, лучше подходит чем феррит. 

Испытание катушки из 3 ферритовых колец. 
зарядник для 18650 литиевых 
Литиевые HG2 18650. Курить вредно а 20 ампер для такого фонаря не помешает. Можно и обычные – ток 1 ампер с каждого.Но эти работают дольше. 




RC – снаббер 100пф 120 ом снижает вч колебания раз в 5. 

30 мм диаметр – первичная обмотка в 2 провода 0.8 , проверка – 8- 207 вольт без насыщения, ток 17 мА, почти 4 ватта. 
испытание 3 и 4 витка 1.7 вольта и 204 на выходе, 3 ферритовых кольца без зазора. 6 витков – 17 вольт на первичной и 207 на вторичной, 2.5 вольта питание, работает от 2.2 вольт

Теперь мотаю вторичную – запас не на потери они минимальные в катушке а при токе 8 ампер и если 3 вольта то 18 ампер почему и 2 провода 0.8, а н транзисторе полевом 1.5 вольта теряется, возможно поменяю на КП812 после намотки вторичной обмотки или попробую полевик .. с материнки.. он по параметрам и надежности не лучше, может напряжение на затворе чуть меньше можно. Рассчет – 8в – 207в -17мА, 4 ватта считаем, при тока первичной 4А импульс 1 к 8, средний как бы ток 0.5 ампера – те же 4 ватта. ! для проверки работы в этой схеме – накопление энергии при большом токе и что достаточное напряжение индукции, что мощность передается 5 ватт и при этом катушка и сердечник не греются , амперы на метр и теслы в допустимом пределе – запуск катушки от полевика и той же микросхемы и на нагрузке смотрится при каком входном напряжении будет полная мощность, это должно быть не сильно больше 7 вольт, при которых нормально работает полевик. Например катушка на 8 микрогенри и на ферритовом кольце 30 мм на 10 и 8 толщиной работает неверно – напряжения индукции хватает но ток потребления уходит за 3 ампера средний а должен быть при 8 вольтах 0.7 ампер, схема регулировки по току подключена и проверена, по 5 выводу микросхемы. Не подойдет – импульсы тока доходят до 60 ампер всплески – сердечник доходит до насыщения и его магнитная проницаемость теряется кроме того он сильно греется – катушка сразу горячая и полевик тоже – вот куда вся энргия и расходуется. надо доматывать витков уменьшая амперы на метр. А на китайской катушке с Али например ток устанавливается 0.6 ампера при 7 вольтах а надо 0.7 , тут можно индуктивность уменьшить отмотав витков а то и снять обмотку и сделать в 2 провода и витков меньше в 2 раза. Сердечник не насыщается хороший. Схема запуска на микросхеме без внешнего транзистора хорошо работает с катушкой – трансформатором если первичная 16 мкг что близко к рассчету и сильно греется если 23 мкг, почти такой же сердечник чуть больше даже. А при 2 вольтах будет считаем ток в 3 раза больше а не в 2 (при 3 – это максимум потерь на полевике) 2 ампера *8 это 16 ампер импульсы, 1/8, для КТ872А на пределе но можно, КП813 запас еще столько же, КП812 на 10 процентов от максимума всего. По калькулятору Motorola MC34063 подгоняем выходную мощность, (3 – 35 -350, 20ма, частота 50 , 3в 6.5 ватт, эксперимент – 2.2 ампера точно, катушка в 2 провода на 16 ампер не дает потерь при снижении до 3 вольт – насыщения нет пила ровная и почти не греется. 5 ватт проверил чтобы не пожечь светодиоды, 350 вольт не надо оказалось – вторичка проводом 0.5 достаточно, ток маленький, запас на 10 процентов надо а не в полтора раза) надо посчитать витки на вторичной, можно посчитать на 350 вольт вместо 207. 14 витков это 35 вольт, 140 вторичная, чтобы можно было проверить – соединяя напрямую микросхему , и подходит для инверсной схемы с КТ837Л (К), а в рабочее изделие ставится КП813 или КП812, под него выбрана частота. * с обычным транзистором база – эмиттер 12 ом не больше а лучше 7, от микросхемы 3 и даже 2 если 3 вольта питание не больше, 4.7 ом на 100 килогерц , с полевиком меньше сопротивление открытого, поэтому на выходе больше напряжение при меньшем токе. Такой запас нужен для регулировки по току при падении напряжения до 3 вольт, в фонаре 2 параллельно 18650. * Купил 18650 2000 ма.ч HG2 * 20 ампер допустимый ток, для всяких сигарет, и прекрасно подходят 9900 GFE в связи с короновирусом скидка до 70 рублей. Они дешевые но от 1500 а то и 2000 ма.ч . Вот сделают они в Китае вакцину или наши помогут и всех вылечат, помогаем им деньгами. *результат 100 витков -140 в изоляции трудно загнать, 6.5в 1а, 7в 0.8а. – то есть стабилизация сразу как начинает работать полевик. На первичной 32 вольта. Соотношение импульсов 1 к 8 частота 100 – на осциллографе 20 микросекунд деление. ** упрощенный рассчет – при 14 витках на них же эдс индукции – нагрузка полная – 207 вольт при 8 на входе, значит на 2 витка 1 вольт (..накачка.. а не отдача) надо на вторичке 207 значит 100 витков мало надо 120 хотя бы по соотношению (первая 27 вольт, получается кольцо надо больше или 400 мотать, рассчет не совсем верный, нужна еще проверка тока и индукции при 3 вольтах, 400 витков не надо а 100 мало, на 120 просадки напряжения нет)- точно как у первой катушки – примерно так как при низком напряжении на транзисторе заметнее что 1 вольт садится и ток 16 ампер если достигнет то при 2 вольтах, еще надо почти треть добавлять, соответственно кпд при 5 вольтах 90 а при 3 – 60 только .при второй обмотке 400 витков на первой будет 8 вольт, можно и так .*** Еще более упрощенный рассчет если от 7 вольт работает уменьшаем 14 витков в 2 раза и пробуем при 3, намотав вольтодобавку! проверка тока по импульсам на ограничительном резисторе – обязательно, есть второй способ – если катушка насыщается то будет греться сильно и средний ток станет больше заметно. Ток 16 ампер это сильно с запасом оказалось, если BUZ11A то 3.9 ампера, замерял, более плавно нарастает без всплеска – катушка хорошая. С КП812А1 будет еще меньше, на катушке окажется 3.3 волтьа и 0.1 на транзисторе, если 120 витков вторичной – на первичной установилось 17 вольт. Результат с вольтодобавкой – на катушку влезло еще 5 витков 0.8 начало и конец обмотки так же как у высоковольтной. 7 вольт (6-запуск) 0.7 ампера, полевик в режиме ключевом сразу, мощность полная, 5 вольт снижаю – 1 ампер кпд больше 90 проц. Снаббер один 100 пф 6Кв 120 ом 1 ватт на выход катушки 207 вольт 100 килогерц. На 3 вольта ровно 3.0 немножко надо домотать витков, до 195 просаживается напряжение, или поменять транзистор на КП812А . 197 вольт от 3.5 вольт питания, 0.6 ампера, у второй катушки 1.5 ампера 3.7 вольт 207 вольт, но она почти на пределе – входит в насыщение, для фонаря эта лучше.* домотал 120 – рассчет работает – теперь 4.3 вольта полная мощность 1.2 ампера, 3.5 0.7 ампера. Все таки лучше 7 вольт подать от 2 аккумуляторов последовательно, чем потеряется яркость на треть но время работы от 3 вольт будет в 3 раза больше, 2 аккумулятора в параллель. ** Нет, оставлю 3-вольтовое питание и эту катушку, допаял емкость 620 в параллель к 510, частота снизилась до 50 килогерц, это свойство транзистора оказалось, на более низкой частоте лучше работает, или все таки материал катушки? 7в 0.8а 5в 1.2а 3в 1а 205 205 197в это очень хороший результат. Первичная 25 вторичная 206 вольт импульс. Транзистор меняю на более низкоомный для проверки. 50 килогерц – исчезли вч колебания у самого начала импульса пилы, снаббер 70 и 91 ом на высоковольтном выходе катушки оставил. 3в 1.5а 3.6в 1.4а, на 3 вольта почти полная мощность, 80 процентов, по яркости не заметно. Транзистор BUZ11A ближайший аналог КП812, 40 вольт 0.02 ома 40 ампер (60в 0.018 50 200 имп.) 7в 0.7а 5в 1а 3в 1.1а 205 205 199в . При низком напряжении лучше.. Еще 470 пф допаял – 3в 1.3 ампера 204 вольта полная мощность при 3.0 в на входе (Ct 1550 f=27khz) стабилизация тока при 3.2 вольта . На первичной 17 вольт, на вольтодобавке 7.9 это достаточно. С трудом замерил импульсный ток в катушке -его нет !! + – 120 милливольт на 0.038 ома 3.5 ампера всего а не 26 как у ферритовой катушки – второй. Сигнал пилы не искажен, ограничитель тока в микросхеме не срабатывает. Материал катушки на 100 килогерц плоховатый, на 27 отлично работает, транзистор можно и такой и такой без потерь мощности. КПД с этой катушкой – теперь уже hi-pot – вч трансформатор – не меньше 90 процентов даже при низком напряжении и высоком на выходе.* это без схемы увеличения периода t-on t-off /*Изделие номер 1 и номер 2 ниже .. Характеристика изделия 2 чуть выше за счет использования еще Rate Extender – расширения возможности изменения соотношения длительности импульсов от 1 к 1 до 100 к 1 и даже больше 2.8в 2А 3в 1.5А 4в 0.85А и это вместе с пускачем! Заодно китайские индукторы пришли – из Латвии. Годятся, обмотку перемотать в 2 провода, они как 10 ампер шли- а на заводе в Китае проверяли :: проволочка 0.7 импульс конечно выдержит 10 а от постоянного до градусов 200 нагреется, большие трансформаторы считают 3.5 ампера на мм кв. Осцилла С8-17 1мегаом 42 пикофарады вход, не сильно искажает сигнал, он до 20 мегагерц по паспорту но как в советской технике было принято – мотор 70 лошадей а жмет 400, танк едет по полю снежному 140 танкист в клуб опаздывает, а немцы фотают. До 34 мегагерц видно сигнал а до 30 и форму.
Защита от переполюсовки батарей – рядом с батарейным отсеком кусочек проволочки медной 0.5 запаять в длину 2-3 см, это предохранитель 20 ампер, лучше не вставлять батарейки наоборот, огнетушитель не поможет, поэтому лучше новые батареи 18650 на 20 ампер *HG2, сгорит только предохранитель.
Вот как ведет себя китайская катушка, если подключить конденсатор 1500 пикофарад через схему расширения соотношения времени импульсов (эта схема – выше – диод Шоттки и транзистор P-N-P сильно ускоряет разряд конденсатора, импульс закрывания транзистора намного короче, в результате более правильный рассчет по теории схем повышения напряжения, обходятся ограничения микросхемы по разрядному току конденсатора). Все проверять и рассчитывать заново – один только калькулятор в Интернете есть и то я его хочу скорректировать, на работу при пониженном напряжении. Ферритовый трансформатор начинает работать при 2 вольтах и сразу выходит на максимум и до граничной индукции, немножко перебор даже, заметно греется. Первичная обмотка если была больше чем надо по индуктивности в 3 раза, чуть меньше необходимой теперь (8.8 надо, сейчас 23 мкГ а со схемой надо 38-40 для этого феррита). Ratio extender cirquit test 1500 pF 100 kHz n-ch FET Russian made 60A 250v imp 0.03 ohm 250W max. 3 v – 207v 5W boost schematic MC34063, driver for new cheap LED w better CRI, more effecient. * По номограмме время закрытого состояния транзистора ( если 1500пф ) 3 микросекунды, на практике катушка разряжается в нагрузку за 250 наносекунд импульсом 40-60 ампер, хорошая добротность но нужно 2 диода в параллель – надежнее будет. для трансформаторной схемы рассчет индуктивности как показывает практика умножить на 2. (8.9 – 16..17 микрогенри).


The left picture shows the output waveform at Pin 2 (Switch Emitter) with the “standard configuration”, whilst the picture on the right side is taken with the ‘Ratio Extender Circuit’. For both measurements, the Pin 5 (Comparator Inverting Input) was tied to GND. The load at Pin 2 was 100 Ω and the supply was 6 V. The timing capacitor was a 10 nF MKS2.
Работа схемы расширения интервала импульсов, время закрытого состояния транзистора до 100 раз меньше чем открытого, результат – больше полезное действие и ближе результат к рассчету, а на практике работает с большей частотой и не надо очень маленькую индуктивность, легче режимы работы транзистора и микросхемы.
Не так просто . Лучше всего работает катушка 8.8 микрогенри! Эта которая от 500 ватт 5 вольт источника 1985 года, ЕС ЭВМ 18.. какой то, косичка из 7 проводов 0.7 на ферритовом кольце 16 30 диаметр и примерно 8 шириной,9 витков. ton/toff = 76.17 по рассчету, в результате ток Разряда катушки при выходном токе 17 мА будет в импульсе 1.7 ампера, что конечно допустимо для диодика КД522, хотя не мало КД226Г конечно (BYC8-600) * 10А имп. 600В 3А пост. 1.4в прямое напр. до 50А короткий импульс 1 мкс 1 раз за минуту .. перебор что то частота?? 0.25 микросекунды – не перебор, здесь до 2-3 мегагерц самое большое а можно 4 как и транзистор КТ854. 3 в параллель – по току даже допустимо . А по осциллограмме ток Накопления в катушке 8.8 всего до 3.5 ампера (неточно) ровная полоска – пилообразное напряжение на резисторе 0.035 ома, а вот ток Разряда оказался за 30 Ампер, что придется импульсный диод менять на 209 вольт, или запараллелить штуки 3 минимум. Откуда такая разница – не пойму, утечка электролитического кондера либо не накопление заряда может быть – импульс соответствует 4 мегагерцам частоты. Диод может надо быстрее еще. Для проверки ищу Керамический или Слюдяной конденсатор на 20 хотя бы мкф и 250 вольт минимум. Хотя пленочный стоит в параллель 1 мкф! Смотрю и не врубаюсь – потери мощности нет! по крайней мере серьезной, катушка только чуть греется, она на пределе насыщения. Получается из – за высокой добротности – хорошие провода конденсатор и особенно импульсный диод (советский еще 1987) вся энергия передается намного более коротким импульсом! 250 наносекунд. В подтверждение этого ставлю ферритовый транс на 50 ампер в импульсе, 7 витков 1 мм и 45 витков 0.7 на 3 сложенных кольцах, почти 2 кв см феррита. Все так, он работает от 2 вольт питания и до 4, когда просто не справляется регулировка, на выходе полная мощность а ток от 2.2 ампер при 3 вольтах до 0.9 при 4, дальше не проверял, огромный выброс без второго диода, сгорит. Если обычный транзистор можен не закрываться при переборе энергии в катушке – полевик скорее всего пробьется, при таком переборе скорее всего все погорит, полевик не менял а 50-амперные диоды не выдерживают, лампочка тоже под угрозой.


схема запуска. Доп. обмотка для малой яркости (I=13, 16 uH; II=180, c4 = 1600 uF 25v, r2 = 300k, connect to 204v output II) III=5, 13v to second IC power ( pin 6)









Вид готового образца. Не надо сразу самостоятельно выполнять команду ложись или в укрытие, если при установке батареек ничего не произошло то можно включать. Работает от 2 батарей в максимальном режиме 3 часа и даже больше, 2 штуки заменяют прожектор с лампой 500 ватт. свет у новых светодиодов LED COB можно спутать с авто фарой галогенкой, по яркости как у лампы ближнего света, а у первого варианта 60 smd – надо лучше матовое стекло, если случайно посмотреть резь в глазах, светит более желтым светом, желто белым. Очень похоже на ацетиленовый фонарь карбидку при большой яркости, только 2 батарейки проще конечно поставить – заряженые заранее, чем заправить грамм 200 карбида и налить воды, и светодиоды это 21 век а не конец 19-го. Хотя смотря в каких условиях. В пещере вода есть а батарейки не всегда. При правильном использовании и то и другое безопасно.
Несколько сложно – чтобы получилось изделие номер 2 надо было проверить в работе эту схему, которая уменьшает время закрытия транзистора при том же периоде следования импульсов. Добавлю к ней калькулятор с ю. корейского сайта. Чуть тепленькие только 2 диода в параллель КД522Г и совсем холодное все остальное, включая катушку с 3-мя обмотками и микросхему, и даже полевик. На схеме запуска и малой яркости микросхема – вторая слегка греется, она работает напрямую на катушку, передавая 3 ватта мощности, обязательно с резистором 0.2 ома от 6 к 7 выводу.. Сжег одну микросхему и лампочку – регулировка по 5 выводу не столь надежная если перебор с напряжением вольтодобавки и возбуждение еще на 800 килогерц, причина – маленькая индуктивность у первичной и перебор витков и 2 киловольта от 3 вольт если отключить нагрузку у вторичной обмотки. У второго образца добавлен второй выпрямительный диод в параллель – через него оказался повышеный ток из за длительности импульса разряда катушки всего 250 наносекунд, в импульсе 1 вольт садится на 0.038 ома то есть энергия разряда катушки передается импульсом больше 25 ампер, по более точному измерению и с катушкой 8.8 а не 17 микрогенри ток вообще 60 ампер, но ток заряда и той и другой индуктивности всего 3 ампера. А вот с китайской не справился пока. греется страшно. От индуктивности 8.8 тоже пока отказался – феррит греется несмотря на сечение 1.5 квадрата и что она от 500- ваттного блока на 5 вольт, потери с ней всего 25 процентов но это много, возить 4 комплекта аккумуляторов вместо 3 , 1 на нагрев катушки. Но как проверка – формулы правильные, при такой индуктивности в нагрузке с одной обмоткой из 9 витков жгута с 3 вольт 207, ток 17ма. (если взять кольцо чуть больше то нагрева не будет). I=14 II=70 III = 5-6 от вольтодобавки зависит нормальное сопротивление открытого транзистора – чтобы оно было 0.03 а не 3 ома. Катушка феррит М2000НМ кольцо 7 12 22 примерно 1 см кв., скорее 2 колечка сложены, зазора нет . КПД effective power 3.2w -> 2.8w 3.6w -> 3.2w 89 – 91% . Снаббер отключен несмотря на красивую гармонику – она быстро затухает и проходит через выпрямитель. Ct = 1500pF t2=250-400ns t1= 25.. 35 us (~40 KHz/ 3-4 MHz)/номограмма выше дает время закрытия 3 микросекунды на практике 0.9 – 1 а время разряда катушки раза в 4 меньше, что не страшно, если диод выдерживает. Очень высокого качества деталька 1987 года выпуска и цена 25 руб (Саранск made) .. Катушку с Алиэкспресс тоже запустил, рассчетную индуктивность увеличил в 2 раза , 16 мкГ получилось. С китайской выше повторяемость, это светло зеленая катушка inductor 10A я подозреваю не альсифер а пермаллой. 15 и 80 витков 0.5 0.6 толще не влезет, меньше в 2 раза размером чем ферритовая получилась, немножко греется 35 градусов но по току потребления без больших потерь.
Схема.
“ С этого фонарика можно взять питание 170 вольт для https://ae01.alicdn.com/kf/H6c7799b23236481a81d973c39e42b9b7v.jpg?width=750&height=630&hash=1380 nixie clock https://ae01.alicdn.com/kf/H6c7799b23236481a81d973c39e42b9b7v.jpg?width=750&height=630&hash=1380 magic eye tube. .. смотрим в интернете без деток сразу найдется вибратор. Красивущие винтажные часы для дома и глазок для усилителя – на лампах. ИН-12 ИВ-11 ИВ-17 ИВ-26 . Что имеем не ценим – был такой на катушечном магнитофоне 70-х годов, он ламповый. А сейчас 100 евро, вот почему в Китай покупают советские лампы. На измерительном приборе они же, только более красивые зеленые ИН 22. ( коробка с этими глазками была .. только где). На Елене 7-8 тоже 8 штук ИН-12 и еще знаковые индикаторы такие же . из Китая везти по 1000 а у нас на Митино рублей по 500. .а то и 2000 они на Украине делались.


мэйд ин чайна – получше по измерению оказались. Еще фота – катушка которая все обгоняет и работает при емкости 1000 и если первичка 9 витков 11 микрогенри. Советский альсифер со сварочного инвертера на полевиках , транзисторы не остались но по виду на все 2 киловатта и хорошо работает на 50 килогерц и со схемой расширения интервала, импульс очень короткий. Вес 100 грамм. (у японца еще больше в 2 раза, феррит). Может не от инвертера а от киловаттной дрели 1986 года, у меня такая есть.. но она работает до сих пор и лучше иностранных.. Осциллограммы не выкладываю, они точь в точь как у китайской такие же, только чуть уже импульс и напряжение на первичной меньше. Если при настройке с КП813 все правильно, трансформаторная схема конечно то устанавливается BUZ11A или КП812А. чуть больше яркость при 3 вольтах. Батареи работают до 2.9 2.8 и сразу лучше заряжать.
Часики на газоразрядных лампах – еще одна самоделка – да еще оказалось есть 4 лампы ИН-14 и ИН-16 еще надо 155ИД1 – транзисторы лучше. Ну этот комплект сейчас это 150 долларов, конструкция очень красивая, не нашел еще более большие лампы ИН-18 как на приборе измерителе индуктивности. Кто не решился сразу делать может подождать, в Китае осталось штук 300 всего, вместе с их аналогами а вот чешские то ли немецкие похоже закончились, ну на вес золота они сейчас уже. ИВ-22 много осталось, ну они конечно не так смотрятся, ИН-8 еще были.








Сложил я 2 китайских кольца индуктора вместе, сняв обмотки. Поскольку 8.9 микрогенри индуктивность работает и 2 сердечника будет достаточно – это будет первичная обмотка. Они рассчитывались на 10 ампер, а тут поправочка, до 16. П результатам опытов – феррит выдает больше мощность в нагрузку, это еще одна проба, китайские катушки sendust по описанию, но они чуть меньше чем из блока питания ATX. Феррит я посчитал расходует много энергии на перемагничивание, но в изделии номер 2 именно ферритовая катушка, и кпд – максимальный, регулировка от 3.0 вольт а работает и от 2 вольт с половиной мощности конечно, на полевике на затворе и микросхеме 12 вольт – с катушки вольтодобавка. Нагрева нет, индукция в допустимых пределах, зазор я посмотрел по осциллограмме – не сильно нужен, направление тока меняется. Не документирована работа от 2 вольт, от 2.7 более правильно, запускается микросхема, и 2 вольта снижаю уже при работе. Хотя например BL8530 от фонарика декатлон запускается от 0.9 и работает даже от 0.7 вольта, в половину яркости. Полевик работает намного лучше если подать питание 13 вольт а не 9, домотал вольтодобавку на второй схеме – пускаче. Но не надо больше 15 вольт! * Разброс напряжения включения – у советских КП812А 1989 года 7 вольт, у IRFZ44N 4 вольта это аналоги почти полные, наш выдерживает в схеме для ноутбука при 2 амперах 19 вольт от 12 а импортный делает бабах при включении, если нагрузку соединить на включенный блок то работает. При 4 амперах все транзисторы сгорают кроме КТ819ГМ, но там надо индуктивность 10- 35 мкГ а не 180 как проверялась, 180 в японской схеме она ниже и тоже 100 ватт мощности но там выходное 300 вольт для телевизора. * для этой схемы – зарядка и работа ноутбука 16 или 20 вольт 4s2p 5s2p часы Никси Ин-8-2 + А-101 декатрон 4s5p надо 100 ватт повышающий но от 12 вольт что проще. Немецкая схема использует uc3843 и полевик до 200а импульсного тока, наша КТ827Б + MC34063 обе работают но надо обязательно резистор ограничивающий ток , на КТ819 выходной ток микросхемы превышает допустимый поэтому надо схему Дарлингтона – составной. На другой страничке, испытывал до 120 ватт вариант с mc34063.
С китайской катушкой так и не справился – на выходе мало напряжения. Витков надо больше, толстый провод не влезет, а на тонком будет потерь больше. первичную надо 0.8 в один провод либо отмотать ту обмотку которая есть а вторичную 0.6 , на другой катушке лучше работает, от PFC. Там другой материал, ..ool m.. что то написано, и она примерно 3 сантиметра кольцо и 8 на 8 мм. Первичку намотал подобрав 13 витков 0.7, не возбуждается микросхема как с большим ферритом, вторичная 90, 0.6 она была намотана. Импульсы 207 вольт – передача энергии в конденсатор – не такие короткие как с ферритовым кольцом, сопротивление обмотки больше, не 0.1 ома а 0.3 примерно, ток не 60 ампер * замерил несмотря на включение регулировки уже при 3 вольтах – 40 а импульс разряда и красивое затухающее колебание, и до 1.8 -2 а накопление, 3.5в 0.9а , еще подходящая катушка 23 микрогенри первичная – не греется потерь мало. чуть чуть 30 градусов греется диодик, он просит в параллель ему подмогу. и можно 1 диодик КД226Г а не 3 в параллель, но лучше 2. На 3 вольтах ровно – чуть напряжение снижается, 0.8 ампер потребление а не 1.5 как с ферритом средним. Феррит прекрасно подойдет включать телек – там от 5 вольт будет с этой же схемой 60 ватт. Это 3-й вариант, другой материал кольца а так все как у 2-го, расширение интервалов так же и 1500 емкость, 50 килогерц а короткий импульс высокого 500 – 600 нано секунд. *А если обмотку вольтодобавки зашунтировать диодом ? Выброс напряжения и гармоника – уменьшатся или вообще помешает работе не наберется ток – с высоковольтной нельзя так делать, не запустится. А в транзисторе внутри диодик есть в обратном включении – померить тестером – если нет то он не помешает, КД226Б- Г.
Запуск китайской катушки все таки получился. 3 вольта 1.1 ампер 3.5 1.2 4.0 1.0а. Нагрев совсем немножко . 13 витков 16 мкГ 80 витков 207в – это от 3 до 4 вольт на входе. Все так же как у второго образца, КПД на пару процентов выше. несмотря на температуру катушки +35 градусов, может провод вторички тонковат 0.5 но 0.6 влезет с трудом. Фото работающей катушки. От 4.5 вольт может возбуждаться, энергия переносится примерно как у среднего феррита, 1.5 см на 2.3 и 0.8 толшиной, а китайская 2 на 1 и на 0.5 см sendust написано но возможно пермаллой. по индуктивности молибденовый пермаллой 150 мю или даже 200, по мощности току и индукции обгоняет феррит советский в 2 раза как минимум. Кольцо светло зеленое с Али, продавалось как 10 ампер индуктор, как трансформатор отлично работает, оказалось но как индуктор чуть в этой схеме не тянет, с одной обмоткой маловато просто. 3в 1.4 ампера со схемой запуска, 3.5в 1.2а, стабилизация от 3.1 вольта, то есть макс. мощность, если 13 вольт питание микросхемы то меньше сопротивление у полевика в открытом состоянии, не теряется мощность при низком напряжении питания. снаббер не нужен – увеличивает ток от источника, 39 пикофарад 50 ом, если поставить то меньше вероятность возбуждения все таки, сокращает время затухания – гармонику после выброса напряжения. в ibm блоке есть вариант диод скоростной и емкость 2200 пф , не пробовал. *лучший вариант пока – полная мощность при 3 вольтах питания и высокий КПД. 3 осциллограммы – сделаны при 3 вольтах ровно на входе, начинает срабатывать регулировка по току, не совсем четкая синхронизация. у первичной индуктивность рассчитаная по калькулятору для трансформатора умножить на 2. только при проверке емкость была 1500.. 1000 надо (увеличение частоты установкой 1000 пикофарад на китайскую катушку не повлияло, стабилизация ровно от 3в) и провод вторичной толще надо – короткий импульс передачи энергии.
Еще будет применение – велофара, но тут без оптики не обойтись, как вариант резкое снижение яркости если встречка, также как на дороге машины, надо ближний и дальний. Вот все расписано у мастера – велосвет.рф
Ново модный коэффициент соответствия дневному свету – CRI у LED SMD меньше 80 конечно, желтоватый свет, а у новых – LED COB 2019 года почти 100 процентов, свет ярко белый. Ксеноновая лампа и электрическая дуга ярче может раза в 2, свет более в синеву. У этого драйвера свет не моргает, мощность у 6 ваттной лампы 3.8 как оказалось, она холодная а светит ярче чем если от 220 вольт включить. * В детскую комнату покупайте Филипс или Российские 220 вольт 60 ватт или 90, и никаких энергосберегаек и даже светодиодов, ртутные люминесцентные можно – дневного света, но осторожно, только тепло белые – чуть с оранжевым оттенком. Жаловались уже что от светодиодных режет глаза и болят даже, от дешевых энергосберегающих тем более.
Реклама . Прибор Эрос 18+ (конечно девушкам) работает от 2 часовых батареек, выпускался оборонным заводом в России по конверсии. Содержит кругляшок из титаната бария с 2-х сторон покрытый серебром, размер всего с 5 -рублевую монету. На природу или в пещеру брать можно, 3 вольта совершенно безопасно не дернет. Больше 2 минут не включать! Вибрация без звука и почти незаметная, чувствуется только если провести пальчиком.

от БП 3в желтая – 3 витка 18 осталось =16 мкГ вт. 90 третья 7- подобрать 13 вольт.HI-POT 




ыПо этой схеме как показало измерение тока – допустимо ферритовое кольцо без зазора. Только проверить измерив ток – напряжение на защитном резисторе. 


Шерстистость сигнала почти убирает демпфер – емкость 100 пикофарад на киловольт и резистор не меньше ватта 120 ом можно 47 если выше частота, подобрать. Он должен добавлять яркость при том же токе от источника.
Предупреждение не шуточное – эксперимент с электрикой. и с основами мироздания электроны фотоны и может еще что то не изученное. Как мог сидящий в тюрьме инженер сделать крупинки золота из железа и свинца , у него был сварочный аппарат только, а получился разваленый сарай и оглушенный надзиратель и несколько капелек золота. все таки магический металл по латыни утренняя заря, без него электроника плохо работает. В фонаре пол грамма, это амулет на удачу, а не только 1000 рублей денег.

Поправки – есть схема в формате splan7 , ищем программу в поиске. потому что использован крэк и хак, ну не очень у нас подходит продажа программ за деньги, лучше прокатывает установка туда рекламы как у 360 антивируса или не сильно навязчивого майнера как у мю торрент, программист заработает по 10 центов но придет денежки намного больше.

На схеме полевой транзистор с обычным напряжением открывания – например КП812 IRFZ44N оно может быть – затвор исток 4 -7 вольт, лучше всего работает при 13 14 и столько и подается а максимум 20 вольт. В катушке Теслы от 40 вольт питания на первый транзистор обязательно защиту – 15 вольт стабилитрон. На меньшую мощность можно применить более чувствительные полевики с этим ate threshold от 0.8 вольта, например от защиты литиевых батарей. Тогда вольтодобавка не нужна, но они более хрупкие – в этой схеме мощность до 3 ватт только. (не 6-7 ватт).
Рассчет Calculate MC34063 https://yahobby.ru/wordpress/calc/index.html?vin=3.3&vout=207&iout=17&vrpp=30&f=30 более менее верно. по рассчету если ток больше 1500мА то обязательно внешний полевик. Vsat напряжение насыщения внутреннего транзистора играет роль по схеме с биполярным, (1.2 вольта при схеме Дарлингтона – составной) , но если ставить полевик то его тоже надо считать, падение напряжения на полевике КП812 при токе 10 ампер и если на затворе 13 вольт будет 0.8 вольта. Если на затворе 7 вольт а ток 20 ампер то схема от 3 вольт вообще не заработает, все напряжение почти упадет на не полностью открывшемся транзисторе, он будет нагрет как кипятильник.
Сейчас есть еще более новые MR11 5 w 18 smd лампочки – для замены галогенок на 12 вольт. У них чуть меньше мощность а яркость почти такая же. Потребление от 12 вольт 0.35 ампера, внутри чип регулятора PT4115, работают от 10 до 30 вольт, понимают даже режим диммера. По первой схеме можно подключить – ограничив 12 вольт на выходе а не ток, а может потянет и одна микросхема AIC1563CN, намотав 30 и 12 витков – соответственно 12 вторичная и на лампочку через диод шоттки, и на 5 вывод рассчитав резисторы. У этого чипа ток импульсный побольше немножко, с трансформатором без внешних транзисторов может до 30 ватт передавать мощности, как на практике – попробую..* работает от одной микросхеме с дросселем – на выходе 12 вольт, но с питанием от 5 или от 7 вольт. AIC1563CN.
будет еще вариант фонарика на диоде от прожектора 10 ватт, там из 3 вольт делается 3.2 в (3 ампера) . Нужна оптика, 2 линзы и пластиковая трубочка с резьбой, линзы есть готовые с Али, объектив от фотика разбирать не надо. На трансформаторе у первой микросхемы – вариант без кнопки запуска 2 микросхемы и 2 режима так же – домотана обмоточка до 9 вольт. Еще вариант с кт837 – схема чуть выше, тогда одна микросхема. (33163 34163 еще есть – на 3 ампера без транзистора, они в корпусе dip16) . Регулировка тока не измерением напряжения на резисторе последовательном со светодиодом а только защитным между 6-7 выводами, он подбирается 0.07 до 0.1 ома, проверяя напряжение на светодиоде, от 3 вольт около 4 ампер потребление. Это как обычный фонарик – дальнего света.
Другие самоделки часы на светодиодном индикаторе и с вращающейся стрелкой из светодиодов – в записях справа. катушка Теслы играет музыку есть видео на facebook . Маленькая катушка вч резонатор – это другая которая вообще за 2 доллара- от нее загорается неонка за 5 сантиметров. Магический реквизит как называют в Китае. Для маленькой замена транзистора bu243c наш КТ817Г или КТ807А с нашим намного мощнее энергия поля она от 12 вольт. Греется надо вентилятор и радиатор чуть побольше. Большая музыкальная катушка Теслы работает отлично – там звук подается на затвор полевика и в результате играет музыку сам плазменный разряд. Красиво и звук неплохо играет если искорка сантиметра 3. На большую катушку подаю 24 вольта от блока Моторола 5 ампер но достаточно и 3 там внимание – у китайского образца питание плюс снаружи разъема а внутри минус – проверяйте . https://yahobby.ru/%d0%ba%d0%b0%d1%82%d1%83%d1%88%d0%ba%d0%b0-%d1%82%d0%b5%d1%81%d0%bb%d1%8b/ Русский перевод для часов (все наборы с Али). Салют на светодиодах и еще световой эффект. Плата для часов на микроконтроллере – это к неоновым цифровым лампам, ИН 12 ИН 14. Фонарик сделан без 3d принтера – эпоксидкой не стал даже боевые образцы заливать – все на пластике из пистолета. На фонарик уходит чуть больше 2 палочек клея, дело еще в том что в пещере очень влажно и проверял просто под дождем. Выдерживает 300 вольт а светодиоды можно и открытые оставлять – не обязательно пальцем туда лезть , можно и оргстекло одеть обратно. Провод от 2 литиевых аккумуляторов толстый от авто электрики, батарейки в гнезде на 2 аккумулятора как в китайских фонарях.
Добавляю – китайский драйвер появился более правильный на взгляд – с большой катушкой и не на 300 килогерц. Только в понижающем варианте конечно. https://aliexpress.ru/item/4001346562469.html во вложениях есть фото там похожий индуктор колечко. Второй на 2 последовательно аккумулятора – это уже фонарь для дайвинга 7 вольт 1 ампер – малюсенький драйвер стоит 15 долларов и он тоже не повышающий по подключению катушки, фонарь заявляют 4000 люмен.. XHP70 LED 40 USD , пятно света он дает даже с линзой а первый фонарик здесь даже ярче только равномерно светит, второй не такой резкий который с высоким напряжением. * первый фонарь 40 штук 3014 по науке 440 люмен всего, на деле как фара ближнего света и освещает все под углом на 30 метров, тут надо в канделах мерить – все 500, второй 600 люмен и 30 градусов в сравнении с первым где 120 градусов. Сейчас обещают 2020 год в декабре более эффективные светодиоды как лазерный с большей светоотдачей – у этих в свет идет четверть энергии, остальное в тепло. у новейших в корпусе 2835 не дотягивает 30 процентов, 7 ватт у 50 светодиодов. Не сделают буду на другом типе (переизлучении) собирать. * Тиккина узко направленый 450 люмен сине белый 3-ваттный диод, с той же эффективной светоотдачей.
В Москве все фонарики продаются – в тц Экстрим это на севере, район Ховрино. Декатлон тоже, Митинский рынок, Спорт Марафон, стоимость фонаря на аккумуляторе от 800 -1000 до 25000р за Petzl, самые удачные модели 2000-3500, с зарядкой от usb даже . Только самому сделать интереснее. Китайские li-ion 9900 оказались очень неплохими но конечно при токе 1а их хватило на 2 часа. Они 2000 мА.ч . А не на 3 даже как ожидалось, sanyo lg лучше конечно хоть и дороже, но по цене за 500 рублей lg дает 3 амперчаса а gfe китайский 10 амперчасов. .. Вот идем к летучим мышам в гости 3 штуки проверять и 2 с Алиэкспресс. Там правило простое – 1 запаска полностью исправная, основной свет садится – на выход сразу и как можно быстрее, а то может и чп получиться, придется ждать помощи, в темноте найти путь на выход шансов мало. Так что хороший фонарик не помешает (и свечки спички зажигалка в хорошем пакете тоже). Уже были записи в журнале что вылезали зажигая по спичке и проходя несколько метров – в Никитских пещерах, то ли фонарики попались плохие в магазине то ли батарейки..
Фонарь налобный
TIKKA
Артикул: E093FA00 | Код товара: 342041 3 590 руб. Наличие в интернет-магазине Цвет:
В корзину






Характеристики
- Световой поток: 300 люмен (ANSI/PLATO FL 1)
- Вес: 82 г
- Тип луча: широкий
- Питание: три батарейки AAA/LR03 (в комплекте) или аккумулятор CORE (приобретается отдельно)
- Совместимость: щелочные, литиевые или Ni-MH аккумуляторы
- Сертификация: CE
- Водонепроницаемость: IPX4
- Гарантия: 5 лет
- Страна производства: Малайзия
https://player.vimeo.com/video/337950339?title=0&rel=0 Компактный фонарь для ближнего освещения и движения
Простой и компактный фонарь TIKKA с широким лучом с световым потоком 300 люмен предназначен для ближнего освещения и передвижения. Он пригодится вам в кемпинге, во время прогулок по горам и путешествий. Люминесцентный светоотражатель поможет найти выключенный фонарь в темноте. При использовании красного диода фонарь не слепит глаза окружающим и позволяет сохранить ночное зрение. В комплекте с TIKKA идут три стандартные батарейки, а благодаря технологии HYBRID CONCEPT фонарь можно также использовать с аккумулятором CORE. Дополнительные аксессуары позволят установить фонарь на любую каску или на велосипед.
- Компактный и легкий: всего 82 г
- Просто пользоваться:
– три режима освещения: ближний свет, свет для движения и дальний свет
– красный диод можно использовать, чтобы сохранить ночное зрение и не слепить глаза окружающим
– одна кнопка для простой и быстрой смены яркости и цвета освещения
– HYBRID CONCEPT: фонарь совместим со стандартными батарейками (в комплекте) и с аккумулятором CORE (приобретается отдельно)
– люминесцентный светоотражатель поможет найти выключенный фонарик в темноте
– съемный головной ремень, можно мыть, а при необходимости заменить на новый
- Совместим с аксессуарами, которые позволяют установить фонарь на любую каску или на велосипед
| Артикул | E093FA00 | E093FA01 | E093FA02 | E093FA03 |
| Цвет | Черный | Синий | Зеленый | Белый |
| Свет | Режим | Световой поток | Дальность | Время работы | Резерв |
| белый | Экономный | 6 лм | 10 м | 120 ч | – |
| Стандартный | 100 лм | 40 м | 9 ч | 30 ч | |
| Максимальный | 300 лм | 65 м | 2 ч | 40 ч | |
| красный | Ближний | 2 лм | 5 м | 60 ч | – |
| Стробоскоп | видим с расстояния 700 м в течение 400 ч |
Инструкция Скачать pdf – TIKKA-ZIPKA-TACTIKKA-2 – 1.54 Мбайт
Инструкция Скачать pdf – Измерение характеристик – ANSI/PLATO FL1 – 0.11 Мбайт
Отказное письмо Скачать pdf – Отказное письмо: фонари – 0.7 Мбайт
Советы по уходу Скачать pdf – Фонари – 0.79 МбайтFAQ (6) Смотрите также 1 490 руб. Чехол для фонарей
SHELL L 2 590 руб. Фонарь налобный
TIKKINA 990 руб. Клипсы для каски
UNI ADAPT 1 990 руб. Чехол для фонарей
NOCTILIGHT 1 490 руб. Чехол для фонарей
SHELL S 3 190 руб. Фонарь налобный
e+LITE 2 900 руб. Аккумулятор
ACCU CORE
690 руб. Крепление на каску
KIT ADAPT 5 190 руб. Фонарь налобный
TIKKA CORE
- Тикка и Тиккина могут не расходовать обычные – мизинчиковые- батарейки а к ним есть литиевый аккумулятор.
- в походных условиях можно заряжать от солнечной батареи 70 ватт раскладной – она маленькая 40 см на 80 в разложенном виде. Аккумулятор к фонарику приматывается скотчем = обычный 18650, прикладываются 2 проводка , зачищенных конечно, от него работает 30 часов а от батареек 25.
Турклуб МАИ уже больше 20 лет, секция спелеологии есть в Перово
https://vk.com/wall-192246_7651
Для подмосковных ближних и дальних пещер – вот эти подходят. На диоде колечко светонакопитель – фонарик выключен и лежит зеленым глазком светится. Actik (,) серия эти чуть помощнее и с аккумулятором. Более для быстрого движения лыжи или велик или ночью например полазить по обледенелым горкам – смотрите наше видео про Старицкие пещеры Ледяная Лисичка Прогулка под землей от 2014 и 2015. а этот 6 – ваттный фонарь это для грота, для кемпинга, видеосьемка, для пробежки можно – он освещает лучше пространство вокруг а не только светящийся кружок.
Фонарик Акулы (ищем) работает без батареек, но у меня не заработал, может ошибка где в схеме. а этот от аккумуляторов маленьких. а как работает видно на фотках
Если лезете в пещеры.. закрыли там не все входы их в Подмосковье штук 20 не вру – пожалуйста прикрывайте ладошкой если расходитесь со встречным – а то Двуликой не понравится. Говорим Доброго и в глаза ну никак не светим, от такого прожектора минут 15 отходить сидя в темноте.. пока хоть какие контуры проступать будут. Может человек вообще без света ходит, смотрит на зеленоватое свечение стенок штрека и по дуновению ветерка.
еще фонарик на ардуино lm358 mc34063 и на парочке светодиодных сборок от прожектора . Не больше 2000 люмен . Использован оригинальный драйвер затвора полевика, 4 батарейки 18650 hg2 и опять катушка теперь на 20 ватт и 120 = до 200 килогерц. http://83.167.105.127/webdirectory/88898/%d1%84%d0%be%d0%bd%d0%b0%d1%80%d0%b8%d0%ba-%d0%bd%d0%b0-%d1%81%d0%b2%d0%b5%d1%82%d0%be%d0%b4%d0%b8%d0%be%d0%b4%d0%b5-3/ почти по такой же схеме только ufr600m 2x irfz44 (1 – кп812 импортные слабоватые либо irf3205 как в немецком блоке 12-19в 5а к ноутбуку). катушка тайваньская 23мм альсифер 125 мю ноль, а если феррит то Ч48 только на 40кгц.
да – сделал все таки 20 ватт честно от 3 вольт 219 98 миллиампер, bridgelux cob led на тонкой керамической подложке. Это серьезный прожектор. там конечно 8 аккумуляторов и на часа полтора. Испытание было на заброшеном карьере в Тульской обл. – устройство работало больше 2 с половиной часов на мощности 22 ватта, радиатор _за 70 копеек_ из силумина с ребрышками 8 на 6 на 9 см не перегрелся – на нем было 60-65 градусов. Освещение на метров 700 – на противоположном берегу – если поднять газету – ее можно было читать. Свет не желтый а ярко-белый. Кристалл COB 1919 – сборка на тонкой пластине из керамики, 19 мм сторона, 220 вольт, 100 мА. Аккумуляторы эти 8 штук, высокотоковые, 3 а.ч, делаются для LG в Китае, рабочий ток около 8а, до 9 при разряде.
да – сделаju все таки 400 – 600 ватт от 3 вольт 219 3000 миллиампер, на тонкой al подложке. Это серьезный прожектор или пяток на стройку освещение как на стадионе. там конечно 2 аккумуляторов 320ah lifepo4 abo titanat и на часа полтора. используется медная шина на 1500а хоть ток возможен ну 300а и прямой с 2-мя первичными обмотками 12 по 0.8 по 2 витка со средней точкой на массу и вторичка 190 в 3 провода 0.5 . Можно как инвертер использовать заведет телик или даже компьютер мощный с монитором даже не ноутбук. Выход 220 постоянного напряжения, то есть не для болгарки или холодильника где надо переменный ток. analog irf3808 по 4 штуки 2 плеча, работают на первичку. cs400125 сердечник от инвертера черный u0 125 300а на 10см длины он 46 мм кольцо 14 на 9 сечения альсифер. от инвертера 2500 с питанием от 12 вольт. tl494 с вольтодобавки 3 – 12в .
- это в основе разработка фонарика. 3 вольта преобразуется в 12 -14 и подается на драйвер полевиков. надо либо 2 модуля либо полевик с напряжением открывания 2 вольта. 12 вольт 0.6а . микросхема управления 34063 а если больше 30 ватт то tl494. (более равномерное перемагничивание катушки а не 7 и 200 ампер). можность силовой части если катушка от инвертера и батареи подключены шиной – до 300 ватт при питании 3 вольта. Сопротивление шунта 75 миллиом если он установлен для замера тока а транзисторов двух в параллель 3 миллиома они 2 по 2 штуки (230а 200 вольт Китай Корея) . ток большой шунт греется, его можно замыкать медной шиной как выключатель массы у авто машины, а полевики на радиаторе 10 на 8 см каждый.. катушка не очень горячая 60 градусов, косичка проводов 8 мм кв 80 градусов.
не проверено – кольцо от фильтра – это на 200 ватт не на 600
B82726S3543N040, 2×0.19 мГн, 54 А, Дроссель
* 6 см
74 шт. со склада г.Москва 1 920 руб. от 3 шт. — 1 850 руб. Добавить в корзину 1 шт. на сумму 1 920 руб. Номенклатурный номер: 9000614082 Артикул: B82726S3543N040, 2×0.19 мГн, 54 А PartNumber: B82726S3543N040 Страна происхождения: УКРАИНА Бренд / Производитель: EPCOS
замена Российский М2000НМ аш до 4000 гаусс частота до 60 кгц мю ноль 2000 (на 10 см 10 витков по 18а это примерно 0.4тл) * самый простой рассчет – сердечник площадью 1 см кв. длина 10 см – то есть кольцо и 10 витков с током в 200 ампер – считаем = 50000 гаусс (перебор в 5 раз – можно только без магнитного материала) уменьшаем ток до 80 ампер – уже можно если сердечник из мо -пермаллоя 50 и 2 Тесла индукция то есть 20000 гаусс, 40 ампер если альсифер (еще и частота – при 100 кгц на пермаллое потери 8 ватт на альсифере 5 ватт на феррите 0.2 ватта но если индукцию снизить до 4000 гаусс).

обязательно рассчет через программу индуктора – новый ферромагнетик на 120 кгц кроме тайваньского есть из 2 частей на ferrite.ru альсифер 50, не превышать 9000 гаусс 0.9 тл это примерно 2 витка *меньше если 300а распределить на 10 см кольца. 16 по 0.8 2+2 витка * 20 по 0.8 если больше 10 минут работает, по 11 ампер на проволочку а импульс 1200а , а вторичка 0.8 180 turns 3a .можно взять китайский индуктор по поиску * инвертер 5000 ватт * cs400125 управление если средняя точка и 2 канала tl494.. блин 1156еу4 . купить – https://aliexpress.ru/popular/inverter-12v-220v.html 100 долларов. аккумуляторы liitokala высокого тока там же . этот же блок от солнечной батареи 220в . схема и irfp4468 есть.
еще делаю на MP3431. Есть и еще более современный вариант на микросхеме 2017 года MP3431.
* результат - китайский светит 40 минут а этот 3 с половиной часа, угол пучка света 30 и 120 градусов то есть освещение намного шире. Делайте самоделки - в производстве пока не будет.
All


Работает однако. Фонарь как фара ближнего света или дальнего даже. С лампочкой на 220 вольт светодиодной. Без лампочки не надо включать а то получится катушка Теслы. На макетной плате можно собрать. В отличии от фонаря с Алиэкспресс очень рассеяный свет ну как от лампочки и ярче да еще не белый а желтоватый но это от светодиоддов зависит
Любая книга — умный друг:
——
продажа кондиционера | https://master-climat.com.ua/
Считать себя счастливее или несчастнее, чем на самом деле, — обычное заблуждение молодости.
——
https://1080kino.net/65-koma-2020.html | https://1080kino.net/
I know a site with answers to a theme interesting you.
——
https://kinohom.ru/filmy/ | https://kinohom.ru/
Сейчас мы более популярны, чем Иисус.
——
http://kinokard.ru/boevik/ | http://kinokard.ru/
The authoritative message :), curiously…
——
https://kinoradu.net/121-verju-v-ljubov-2020.html | https://kinoradu.net/
Ум истощается, но язык сердца неистощим.
——
https://fijimusic.ru/1887-little-big-rock-paper-scissors.html | https://fijimusic.ru/
взлом одноклассников
Ой смотрите взломают! особенно сидящих дома на одном проводе от инета!
Зашифровайте все !
Телегой лучше пользоваться или новая аська сейчас вышла.
не шучу очень много успешных атак сейчас, даже на сайты такие как Госуслуги.
А вот отправляя деньги за не выполненную услугу – сделайте им ручкой.. пока пока.
И даже стройматериал надо покупать – привезли – проверил – заплатил. (Приехал и купил) но никак не иначе.
Добавлю видео и снимки работающих фонарей. (пока есть тот который из Старицкой пещеры он на американском фотосайте.)
Эта штука освещает ночью Все пространство вокруг а не только узкий лучик света.
прямо как лампа хирургическая, ну если кто видел-
карбидная лампа, или штук 5 фонарей Летучая Мышь на керосине!
Свет не очень яркий на 50 метров вокруг но видно прямо каждую травинку или листик, мало черных теней.
Для пещер конечно перебор, но если что то надо делать – работы какие или светильник для грота, в самый раз. батареек хватает на 2-3 часа надо 2 параллельно 18650.
С американского форума – больше 1100 просмотров.
led headlight using Tesla coil. https://imgur.com/gallery/goVjs6h
на фото грот Елка а может быть Лена. Используя подпитку свободной энергии эфира он проработал больше 3 часов пока не села батарейка. Обалденный результат на самом деле – это 5-7 ваттная фара. Скопируйте ссылку если так не открывается – в гроте пещеры светло как днем.
на одной микросхеме есть вариант (не такой мощный – 18 светодиодов), только там подобран полевой транзистор с меньшим напряжением на затворе для включения. NTGS3446 или половинка от AO4606 – напряжение 1.2 или 2 вольта достаточное для работы. Транзисторы ставятся как раз в литиевые аккумуляторы и повербанки. До 3 – 4 ватт только точнее 3 вольта в 8 повышение 500 – 700 ма , импульс ключа до 5 ампер это на пределе уже. У повышающего dc-dc фонаря входной ток максимум до 20 – 25 ампер при 3 вольтах импульсный 60 если полевик КП812А1 и 40 если IRFZ44N, как у китайского модуля 300 ватт только он с 8 вольт работает, низковольтный на такую мощность не продается, есть только на 2 ампера по входу. Наоборот на моторолу переделываю powerbank из 20 аккумуляторов, заряжается за 2 – 3 часа, и заряжает 3 смартфона сразу током до 6 ампер. Повышающий модуль схема выше. Либо 3 отдельных на ncp1450 – в этом случае время заряда телефонов раза в 2 больше.
Щедрость извлечения мобильной техники в сайтах компаний очень огромная, что текущему пользователю исключительно перед таким, когда надо приобрести вышедший теелфон необходимо ратифицировать принятое решение на содействием обзоров, откликов покупателей, свойства и категории производителя. Веб-страничка обследования гаджетов текущего года, популярных моделей телефонов, перечисленные свойства также новшевства TECNO завис и не реагирует не на какие действия преподносят юзерам основные новости в мире техники, на сайте реально узнать какие аксессуары будут ведущими коммерции в две тысячи двадцатого время, как выбирать набор цифр и букв для персональный мобильный, насколько эффективно ставить на зарядку свой устройство и всякую полезную статьи по поводу эксплуатации личной смартфонов. В данном веб-ресурсе представлены многие известные https://www.telefoniy.ru/ мобильники, какие активно овладевают главные позиции среди клиентов, еще и на данной страничке юзеры сумеют сравнить смартфоны по прайса к тому же атрибутах, оценить новые бонусы Telefoniy.Ru в смартфоны и поставить каждый важный запрос, и к тому же оставить отклик!
Exceptional job. Please let me know if you’re looking for an author for your site. You have some great posts, and I think I would be a good asset. If you ever want to take some of the load off, I’d like to write some material for your blog in exchange for a link back to mine. Please shoot me an email if interested. Thanks.
Я считаю, что Вы не правы. Я уверен. Давайте обсудим.
——-
умний унитаз | https://master-climat.com.ua/
угол светового пучка: 120°; мощность: 7Вт; напряжение: 203В; световой поток: 600lm; цветовая температура: 2700К; белый теплый CRI > 90 .
второй (первый по тексту) 950lm 5 – 6вт (3) ; 120° ; 50 светодиодов это ярче 4-х новых хоть и немножко дороже. CRI >85 желтовато белый . Освещение предметов за 30м ночью достаточно для съемки видео на телефон. 2 режима. Время работы от 2-х 18650 HG2 2600 примерно 3 часа на максимуме, не 40 минут как у фонарика с Али, нет микроконтроллера, нет перегрева, нет дополнительной оптики.
драйвер для налобного фонаря для 18650
по такому запросу fonarevka.ru там как минимум 2 разработки , неплохие.
Но почему то самоделка более часто используется, вот например ремонт электрики в офисе , дачная переделка и всякие работы. А у китайской фабрики новая плата – немножко получше. По ссылкам несколько похожих конструкций, эту отличает работа от 3 вольт с хорошим КПД и неплохая надежность как выяснилось.
Китаец –
https://go-radio.ru/remont-nalobnogo-fonarya.html .
Маленький драйвер для 3 – ваттных диодов
https://www.drive2.ru/c/454831127845142613/ он же на сайте Фонаревка.Ру
он понижает напряжение на мощный диод – лучше купить чем самоделка.
Эффективность повыше чем у китайского.
еще вариант
https://www.drive2.ru/b/2066144/
Конечно лампочка из 50 светодиодов (или 6 Led COB при постоянном 204 вольта) да еще угол рассеивания у новых светодиодов 120 градусов – там грани у пластика для кристалла 2835 это не один хоть даже мощный. Навскидку светит как 60 – 75 ваттная лампа или как 60 ватт зеркальная 220 вольт точь в точь, у второй лампы ну больше света дает чем тепла. Раскрываю секрет – отличие в индукторе на высокий ток не очень высокую частоту и большой добротности, 3 вольта ведь всего, правильное напряжение у затвора если полевик конечно при котором канал имеет маленькое сопротивление, и небольшие потери на измерительном резисторе, за счет смещения на включенном в цепь переходе транзистора. И надежные советские детали это не обязательно конечно. Получился универсальный повышающий драйвер до 30 ватт на одном транзисторе. А при необходимости их можно до 4 даже 9 штук параллельно, не забыв добавить или помощнее сделать усилитель на комплементарной паре
Sensational! I’m experiencing some small security issues with my latest blog, and I’d like to find something safer. Do you have any suggestions?
если взломали это не я. small issue это обычно пишут чья работа .
Да, страница открывается 2 минуты – попробую включить на Я. Турбо