Вроде бы игрушечный а штука серьезная. Да, светодиод китайский от прожектора а им управляет Ардуино. (слишком если правильно - микруха mega328p на китайской плате с юсб разьемом, ну в фонарь не запаивается другое изделие за 3800, 60 долларов это за всю начинку может вместе с батареей.) Покупал недавно на Экстриме - это была редкость чтобы фонарь был перезаряжаемый с аккумуляторами, работал бы не 30 минут а хотя бы часа 2 и светил бы не сильно хуже фары от машины хотя бы ближнего света, и не боялся бы воды хотя бы брызг. подобрали французский Petzl для спелеологов, в 5000 уложился - так теперь основной свет катера небольшого на речке.
лампа настольная или переноска без провода от аккумуляторов
Portable LED Lamp - photo video caving works camping fishing 20watt LED floodlight
здесь как сделать и кое что необычного может быть взято в другие конструкции, например 20-ваттный повышающий преобразователь, который почти не греется и выдает 220 от 3 вольт. Правда постоянного тока, зато одну десятую ампера, это много. *например можно запустить монитор от компа или телевизор от 4 батареек.
купить фонарик это в магазин - www.decathlon.ru www.extreme-shop.ru , здесь как самоделку сделать. очень просто самому и еще научиться электронике и радиотехнике. И не только радио, обращению с электрикой тоже. ууу ,л!ЖВ ПЕапп3)8цц мать...
так вот есть - фонарик а это еще вариант - года 3 назад просто не было почти на литиевых акккумуляторах.
Здесь как минимум 3 изделия - а то и 4 . на светодиод старого типа это 10 ватт с подложкой и в пластике с выводами, на новую сборку 20 или 30 ватт 1919,
и американский ночник с десятком 3-ваттных или 1-ваттных светодиодов. Это как первая конструкция, соединить готовые блоки и сделать корпус
ВЗР. надпись на кнопке - выключателе который у круглых 8 штук трубочек. Это можно включать?
простое обьяснение - это Воронежский Завод Радиодеталей
а этот чуть проще - наверно больше подходит для первой конструкции студенту, и все таки программировать надо микроконтроллер. В первом фонаре так вообще 10 деталей но рассыпуха и довольно сложная катушка, сложнее подбирать детали.
Светодиод на большом ребристом радиаторе - пока он из 10 ватт в свет умеет превращать ну процентов 20, остальное в тепло. в сравнении с лампочкой так вообще огромный шаг вперед, там расход энергии еще в 10 раз больше. Квантовые точки это пока баловство, лазер очень дорогая штука, еще есть карбид кальция - на полкило веса самое эффективное пока освещение - про карбидку есть статья, но уж очень с ним возиться, сложнее чем с газом, чистить и еще мышьяком пахнет - добавка для запаха в технический. В пещеру беру как раз карбидку, вода там есть а батарейка не сядет. Желтовато белая подсветка видео а в оптику и на камеру - сине желто белый, это как раз карбидка, ее конструкцию современную придумали французы, Ариан. Целая наука газодинамика , две струйки газа не смешиваясь с воздухом сталкиваются и растекаются как бы в листок - плоское пламя очень большой яркости, ну как спираль электролампы, и такой же температуры под 3000 градусов. (чего я такое пишу - на новых светодиодах будет эффект такой же без огня - много мелких кристалликов бело желтого свечения)
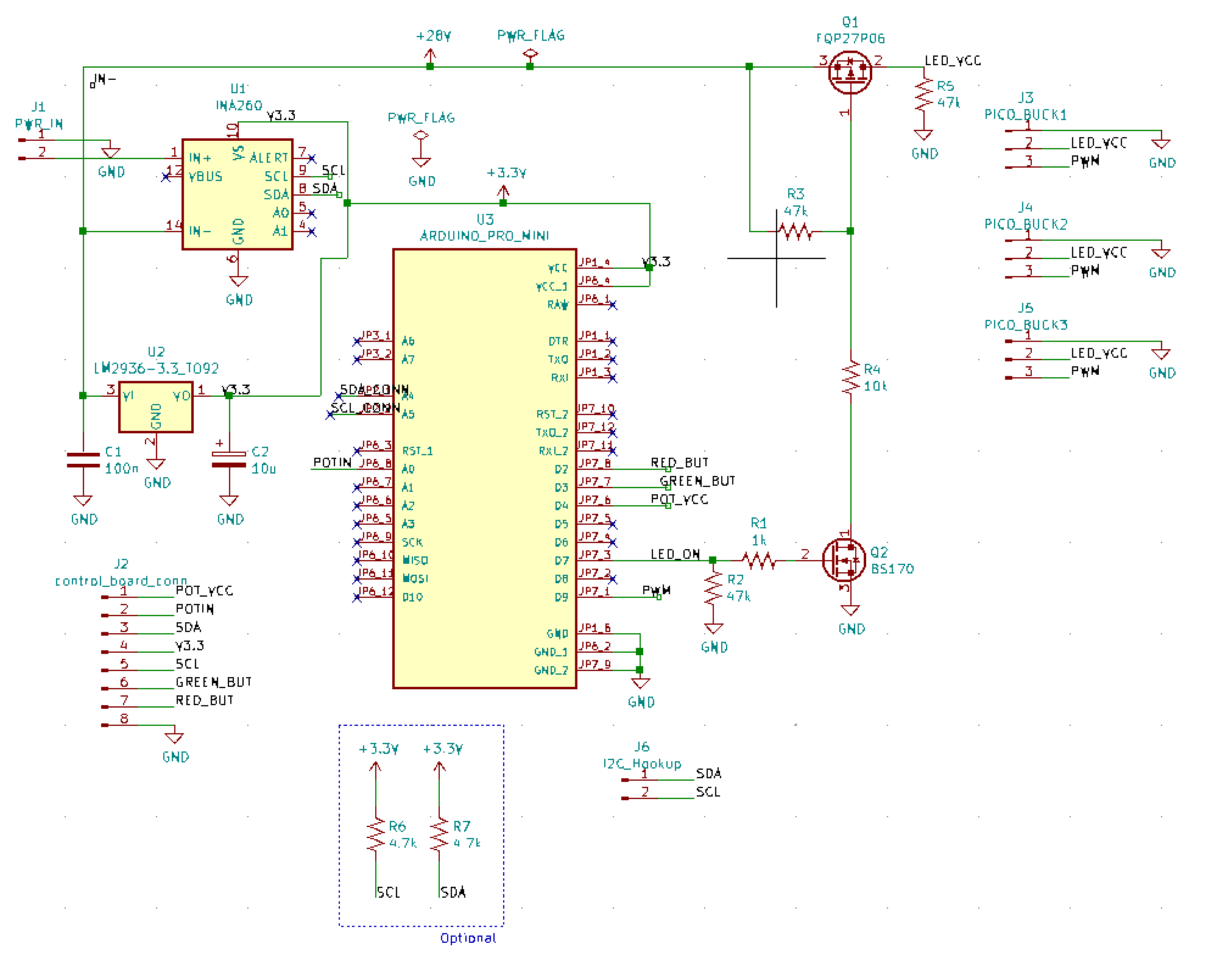
Подбор батареи . На 3 часа работы нужно 3300 миллиампер часов при 12 вольтах. То есть 3 хороших аккумулятора 18650 немножко маловато будет. Беру все таки 4. * больше. кристалл поменялся на 219 вольт 100 ма то есть 20 ватт, беру от ноутбука блок 14.4 5200 ма . ч то есть 4s3p с балансирами. Либо от 3 вольт - 8 или 10 18650 HG2 тогда будет 15 - вольтовый источник драйвер и катушка с проводом в 3 раза толще и 3 или 4 витка. И 2 транзистора полевых IRFZ44 или КП812 - в параллель.
делаю 2 образца - на 3 вольта получается неплохая эффективность, для 20 ваттного прожектора, в продаже нет пока повышающего драйвера от 3 вольт на 220 и на 20 ватт. Используется MC34063 от Моторолы, выбрана за наличие мощного транзистора - упрощает драйвер полевика и за стабильную работу от 3 вольт до 2.7 даже. Используется 2 микросхемы, одна для запуска, можно сделать для слабой яркости, одна микросхема выдает 220 вольт почти 2 ватта без внешнего транзистора. А от Ардуино может управляться используя вход ограничения тока Ipk через транзистор и сопротивление. Почти как PT4115.
работа ШИМ pwm arduino (atmega 328p). коротко и ясно страниц 40.
Электроника для всех
Электроника для всех
Search
Skip to content
Форум Сообщество Чат Магазин Ссылки Справочная
Язык программирования С
1.1.1. Используемые символы
1.1.2. Константы
1.1.3. Идентификатор
1.1.4. Ключевые слова
1.1.5. Использование комментариев в тексте программы
1.2.1 Типы Данных
1.2.2. Целый тип данных
1.2.3. Данные плавающего типа
1.2.4. Указатели
1.2.5. Переменные перечислимого типа
1.2.6. Массивы
1.2.7. Структуры
1.2.8. Объединения (смеси)
1.2.9. Поля битов
1.2.10. Переменные с изменяемой структурой
1.2.11. Определение объектов и типов
1.2.12. Инициализация данных
1.3.1. Операнды и операции
1.3.2. Преобразования при вычислении выражений
1.3.3. Операции отрицания и дополнения
1.3.4. Операции разадресации и адреса
1.3.5. Операция sizeof
1.3.6. Мультипликативные операции
1.3.7. Аддитивные операции
1.3.8. Операции сдвига
1.3.9-1.3.11 Операции (поразрядные, логические, последовательного вычисления)
1.3.12. Условная операция
1.3.13. Операции увеличения и уменьшения
1.3.14. Простое присваивание
1.3.18. Преобразование типов
1.4.1-1.4.4 Операторы (пустой, составной, if)
1.4.5. Оператор switch
1.4.7. Оператор for
1.4.8. Оператор while
1.4.9. Оператор do while
1.4.10. Оператор continue
1.4.11. Оператор return
1.4.12. Оператор goto
1.5.1. Определение и вызов функций
1.5.2. Вызов функции с переменным числом параметров
1.5.3. Передача параметров функции main
1.6.1. Исходные файлы и объявление переменных
1.6.2. Объявления функций
1.6.3. Время жизни и область видимости программных объектов
1.6.4. Инициализация глобальных и локальных переменных
1.7.1. Методы доступа к элементам массивов
1.7.2. Указатели на многомерные массивы
1.7.3. Операции с указателями
1.7.4. Массивы указателей
1.7.5. Динамическое размещение массивов
О проекте
Блог о электронике
AVR. Учебный курс. Использование ШИМ
AVR. Учебный курс 25 августа 2008 DI HALT 339 комментариев
Вот уже несколько раз я ругался странным словом ШИМ. Пора бы внести ясность и разьяснить что же это такое. Вообще, я уже расписывал этот режим работы, но все же повторюсь в рамках своего курса.
Вкратце, Широтно Импульсная Модуляция (в буржуйской нотации этот режим зовется PWM — Pulse Width Modulation) это способ задания аналогового сигнала цифровым методом, то есть из цифрового выхода, дающего только нули и единицы получить какие то плавно меняющиеся величины. Звучит как бред, но тем не менее работает. А суть в чем:
Представь себе тяжеленный маховик который ты можешь вращать двигателем. Причем двигатель ты можешь либо включить, либо выключить. Если включить его постоянно, то маховик раскрутится до максимального значения и так и будет крутиться. Если выключить, то остановится за счет сил трения.
А вот если двигатель включать на десять секунд каждую минуту, то маховик раскрутится, но далеко не на полную скорость — большая инерция сгладит рывки от включающегося двигателя, а сопротивление от трения не даст ему крутится бесконечно долго.
Чем больше продолжительность включения двигателя в минуту, тем быстрей будет крутится маховик.
При ШИМ мы гоним на выход сигнал состоящий из высоких и низких уровней (применимо к нашей аналогии — включаем и выключаем двигатель), то есть нулей и единицы. А затем это все пропускается через интегрирующую цепочку (в аналогии — маховик). В результате интегрирования на выходе будет величина напряжения, равная площади под импульсами.
Меня скважность (отношение длительности периода к длительности импульса) можно плавно менять эту площадь, а значит и напряжение на выходе. Таким образом если на выходе сплошные 1, то на выходе будет напряжение высокого уровня, в случае моего робота, на выходе из моста L293 это 12 вольт, если нули, то ноль. А если 50% времени будет высокий уровень, а 50% низкий то 6 вольт. Интегрирующей цепочкой тут будет служить масса якоря двигателя, обладающего довольно большой инерцией.
А что будет если взять и гнать ШИМ сигнал не от нуля до максимума, а от минуса до плюса. Скажем от +12 до -12. А можно задавать переменный сигнал! Когда на входе ноль, то на выходе -12В, когда один, то +12В. Если скважность 50% то на выходе 0В. Если скважность менять по синусоидальному закону от максимума к минимуму, то получим… правильно! Переменное напряжение. А если взять три таких ШИМ генератора и гнать через них синусоиды сдвинутые на 120 градусов между собой, то получим самое обычное трехфазное напряжение, а значит привет бесколлекторные асинхронные и синхронные двигатели — фетиш всех авиамоделистов. На этом принципе построены все современные промышленные привода переменного тока. Всякие Unidrive и Omron Jxx
В качестве сглаживающей интегрирующей цепи в ШИМ может быть применена обычная RC цепочка:
Так, принцип понятен, приступаем к реализации.
ШИМ сигнал можно сварганить и на операционных усилителях и на микроконтроллере. Причем последние умеют это делать просто мастерски, благо все у них для этого уже есть.
Аппаратный ШИМ
В случае ATMega16 проще всего сделать на его ШИМ генераторе, который встроен в таймеры. Причем в первом таймере у нас целых два канала. Так что без особого напряга ATmega16 может реализовать одновременно четыре канала ШИМ.
Как это реализовано
У таймера есть особый регистр сравнения OCR**. Когда значение в счётном регистре таймера достигнает значения находящегося в регистре сравнения, то могут возникнуть следующие аппаратные события:
Прерывание по совпадению
Изменение состояния внешнего выхода сравнения OC**.
Выходы сравнения выведены наружу, на выводы микроконтроллера
На демоплате Pinboard к этим выводам как раз подключены светодиоды. А если поставить джамперы вдоль, в сторону надписи RC то к выводу ШИМ будет подключена интегрирующая цепочка.
Для Pinboard II разница в подключении невелика. Джамперы тут сгруппированы в один блок. А светодиоды и RC цепочки сгруппированы в левом верхнем углу платы.
Предположим, что мы настроили наш ШИМ генератор так, чтобы когда значение в счетном регистре больше чем в регистре сравнения, то на выходе у нас 1, а когда меньше, то 0.
Что при этом произойдет? Таймер будет считать как ему и положено, от нуля до 256, с частотой которую мы настроим битами предделителя таймера. После переполнения сбрасывается в 0 и продолжает заново.
Как видишь, на выходе появляются импульсы. А если мы попробуем увеличить значение в регистре сравнения, то ширина импульсов станет уже.
Так что меняя значение в регистре сравнения можно менять скважность ШИМ сигнала. А если пропустить этот ШИМ сигнал через сглаживающую RC цепочку (интегратор) то получим аналоговый сигнал.
У таймера может быть сколько угодно регистров сравнения. Зависит от модели МК и типа таймера. Например, у Атмега16
Timer0 — один регистр сравнения
Timer1 — два регистра сравнения (16ти разрядных!)
Timer2 — один регистр сравнения
Итого — четыре канала. В новых AVR бывает и по три регистра сравнения на таймер, что позволяет одним МК организовать просто прорву независимых ШИМ каналов.
Самих режимов ШИМ существует несколько:
Fast PWM
В этом режиме счетчик считает от нуля до 255, после достижения переполнения сбрасывается в нуль и счет начинается снова. Когда значение в счетчике достигает значения регистра сравнения, то соответствующий ему вывод ОСхх сбрасыватся в ноль. При обнулении счетчика этот вывод устанавливается в 1. И все!
Частота получившегося ШИМ сигнала определяется просто: Частота процесора 8Мгц, таймер тикает до 256 с тактовой частотой. Значит один период ШИМ будет равен 8000 000/256 = 31250Гц. Вполне недурно. Быстрей не получится — это максимальная скорость на внутреннем 8Мгц тактовом генераторе. Но если переключить FUSE биты на внешний кварц то можно раскачать МК на 16Мгц.
Еще есть возможность повысить разрешение, сделав счет 8, 9, 10 разрядным (если разрядность таймера позволяет), но надо учитывать, что повышение разрядности, вместе с повышением дискретности выходного аналогового сигнала, резко снижает частоту ШИМ.
Phase Correct PWM
ШИМ с точной фазой. Работает похоже, но тут счетчик считает несколько по другому. Сначала от 0 до 255, потом от 255 до 0. Вывод OCxx при первом совпадении сбрасывается, при втором устанавливается.
Но частота ШИМ при этом падает вдвое, изза большего периода. Основное его предназначение, делать многофазные ШИМ сигналы, например, трехфазную синусоиду. Чтобы при изменении скважности не сбивался угол фазового сдвига между двумя ШИМ сигналами. Т.е. центры импульсов в разных каналах и на разной скважности будут совпадать.
Еще одна тонкость:
Чтобы не было кривых импульсов, то в регистр сравнения любое значение попадает через буфферный регистр и заносится только тогда, когда значение в счетчике достигнет максимума. Т.е. к началу нового периода ШИМ импульса.
Clear Timer On Compare
Сброс при сравнении. Это уже скорей ЧИМ — частотно-импульсно моделированный сигнал. Тут работает несколько иначе, чем при других режимах. Тут счетный таймер тикает не от 0 до предела, а от 0 до регистра сравнения! А после чего сбрасывается.
В результате, на выходе получаются импульсы всегда одинаковой скважности, но разной частоты. А чаще всего этот режим применяется когда надо таймером отсчитывать периоды (и генерить прерывание) с заданной точностью.
Например, надо нам прерывание каждую миллисекунду. И чтобы вот точно. Как это реализовать проще? Через Режим СТС! Пусть у нас частота 8Мгц.
Прескалер будет равен 64, таким образом, частота тиков таймера составит 125000 Гц. А нам надо прерывание с частотой 1000Гц. Поэтому настраиваем прерывание по совпадению с числом 125.
Дотикал до 125 — дал прерывание, обнулился. Дотикал до 125 — дал прерывание, обнулился. И так бесконечно, пока не выключим.
Вот вам и точная тикалка.
Нет, конечно, можно и вручную. Через переполнение, т.е. дотикал до переполнения, загрузил в обработчике прерывания заново нужные значение TCNTх=255-125, сделал нужные полезные дела и снова тикать до переполнения. Но ведь через СТС красивей! :)
Аппаратура
А теперь контрольные регистры, которыми все это безобразие задается и программируется. Опишу на примере Двухканального FastPWM на таймере 1. В других все похоже. Даташит в зубы и вперед.
Итак, тут правят бал регистры TCCR1A и TCCR1B. Гы, кто бы сомневался %)
Распишу их по битам.
Регистр TCCR1A, биты COM1A1:COM1A0 и COM1B1:COM1B0. Эта братия определяет поведение вывода сравнения OC1A и OC1B соответственно.
COMxx1 COMxx0 Режим работы выхода
0 0 вывод отцеплен от регистра сравнения и не меняется никак.
0 1 Поведение вывода зависит от режима заданного в WGM, различается для разных режимов (FastPWM, FC PWM, Compar out) и разных МК, надо сверяться с даташитом.
1 0 прямой ШИМ (сброс при совпадении и установка при обнулении счета)
1 1 обратный ШИМ (сброс при обнулении и установка при совпадении)
Регистр TCCR1A, биты WGM11 и WGM10 вместе с битами WGM12 и WGM13, находящимися в регистре TCCR1B задают режим работы генератора.
WGM13 WGM12 WGM11 WGM10 Режим работы
0 1 0 1 Fast PWM 8 бит
0 1 1 0 Fast PWM 9 бит
0 1 1 1 Fast PWM 10 бит
Другие комбинации битов WGM задают режимы Phase Correct PWM и CTC (сброс OCxx при совпадении). Если интересно, то читай даташит, я для себя много интересного там не нашел, кроме Phase Correct PWM. И то мне сейчас важней скорость, а не точность фазы :)
После остается только запустить таймер, установив бит CS10 (подсчет тактовых импульсов с делителем 1:1)
Пример кода:
Попробуем поиграться яркостью светодиодов с помощью ШИМ сигналов. Подключи джамперы, чтобы запитать светодиоды LED1 и LED2
Для версии Pinboard II все аналогично, с поправкой на другое расположение джамперов:
Теперь все готово, можно писать код. Вначале в раздел инициализации устройств добавляю настройку таймера на запуск ШИМ и подготовку выводов.
1
2
3
4
5
6
7
8
9
10
11
12
;FastPWM Init
SETB DDRD,4,R16 ; DDRD.4 = 1 Порты на выход
SETB DDRD,5,R16 ; DDRD.5 = 1
; Выставляем для обоих каналов ШИМ режим вывода ОС** сброс при совпадении.
; COM1A = 10 и COM1B = 10
; Также ставим режим FAST PWM 8bit (таймер 16ти разрядный и допускает
; большую разрядность ШИМ сигнала. Вплоть до 10 бит. WGM = 0101
; Осталось только запустить таймер на частоте МК CS = 001
OUTI TCCR1A,2<<COM1A0|2<<COM1B0|0<<WGM11|1<<WGM10
OUTI TCCR1B,0<<WGM13|1<<WGM12|1<<CS10
Готово! Теперь ШИМ таймера1 генерит сигнал на выходаx OC1А и OC1B
Закинем в регистры сравнения первого и второго канала число 255/3=85 и 255/2 = 128
Так как ШИМ у нас 8ми разрядный, то заброс идет только в младший разряд. Старший же остается нулем. Но регистры сравнения тут у нас 16ти разрядные поэтому грузить надо оба байта сразу. Не забыв запретить прерывания (это важно!!! ибо атомарный доступ)
1
2
3
4
5
6
7
CLI
OUTI OCR1AH,0
OUTI OCR1AL,85
OUTI OCR1BH,0
OUTI OCR1BL,128
SEI
Поехали! :)
Прошиваем, тыкаемся в ноги микроконтроллера осциллографом — видим следующую картину по каналам:
Как мы и запланировали. С первого канала длительность импульса в 1/3 периода, а со второго в 1/2
Ну и светодиоды горят с разной яркостью. Один ярче, другой тусклей. Меняя значение в регистрах OCR*** мы можем менять скважность.
Давай сделаем так, чтобы светодиод плавно менял свою яркость от нуля до максимума. Как помнишь, у нас там была программа, с мигающем по таймеру0 светодиодом. Немного ее подправим, сделаем так, чтобы по таймеру не светодиод мигал, а менялось значение в регистрах сравнения OCR1A и OCR1B. Причем меняться оно будет в разные стороны :)
1
2
3
4
5
6
7
8
9
10
11
12
13
14
15
16
17
18
19
20
21
22
23
24
25
26
27
28
29
30
31
32
33
34
35
36
37
38
39
40
41
42
43
44
45
46
47
48
49
50
51
52
53
54
55
; Main =========================================================
Main: LDS R16,TCNT ; Грузим числа в регистры
LDS R17,TCNT+1
CPI R16,0x10 ; Сравниванем побайтно выдержку
BRCS NoMatch
CPI R17,0x01 ; Выдержку сделали поменьше = 0x0110
BRCS NoMatch
; Если совпало то делаем экшн
Match: CLI ; Запрет прерываний, т.к. атомарный доступ
; Меняем первый канал
; Особенность 16ти разрядных регистров в том, что их надо правильно читать и записывать.
; Читают вначале младший, потом старший байты. Так надо, чтобы младший не успел измениться
; (он ведь может тикать по таймеру) пока читают первым старший. Укладывают их в обратном
; порядке. Сначала старший, потом младший. Правда для регистров OCR это не имеет большой
; разницы -- они статичные, а вот для TCNT очень даже!
IN R16,OCR1AL ; Достали первый байт сравнения
IN R17,OCR1AH ; он 16ти разрядный, но старший байт будет 0
INC R16 ; Увеличили
OUT OCR1AH,R17 ; И сунули их обратно
OUT OCR1AL,R16
; Меняем второй канал
IN R16,OCR1BL ; Достали второй байт сравнения
IN R17,OCR1BH ; он 16ти разрядный, но старший байт будет 0
DEC R16 ; Уменьшили
OUT OCR1BH,R17 ; И сунули их обратно
OUT OCR1BL,R16
SEI ; Конец атомарного доступа
; Теперь надо обнулить счетчик, иначе за эту же итерацию главного цикла
; Мы сюда попадем еще не один раз -- таймер то не успеет натикать 255 значений
; чтобы число в первых двух байтах счетчика изменилось.
CLR R16 ; Нам нужен ноль
CLI ; Таймер меняется и в прерывании. Нужен
; атомарный доступ. Запрещаем прерывания
OUT TCNT0,R16 ; Ноль в счетный регистр таймера
STS TCNT,R16 ; Ноль в первый байт счетчика в RAM
STS TCNT+1,R16 ; Ноль в второй байт счетчика в RAM
STS TCNT+2,R16 ; Ноль в третий байт счетчика в RAM
STS TCNT+3,R16 ; Ноль в первый байт счетчика в RAM
SEI ; Разрешаем прерывания.
; Не совпало - не делаем :)
NoMatch: NOP
INCM CCNT ; Шарманка вращается дальше, вхолостую
JMP Main
А теперь давайте включим режим с точной фазой (WGM = 0001) и посмотрим на то как будет меняться скважность.
1
2
OUTI TCCR1A,2<<COM1A0|2<<COM1B0|0<<WGM11|1<<WGM10
OUTI TCCR1B,0<<WGM13|0<<WGM12|1<<CS10
ШИМ на прерываниях.
Но вот засада — плата уже разведена, захотелось ШИМ, а выводы OCxx уже задействованы под другие цели.
Ничего страшного, малой кровью можно это исправить. Также запускаем ШИМ, только:
Отключаем выводы OCxx от регистра сравнения.
Добавляем два обработчика прерывания на сравнение и на переполнение. В прерывании по сравнению сбрасываем нужный бит, в прерывании по переполнению счетчика устанавливаем.
Все просто :)
Пример:
1
2
3
4
5
6
7
8
9
10
11
12
13
14
15
16
17
18
19
20
21
;FastPWM Init на прерываниях
; ШИМ будет на выводах 3 и 6 порта D
SETB DDRD,3,R16 ; DDRD.3 = 1 Порты на выход
SETB DDRD,6,R16 ; DDRD.6 = 1
; Выставляем для обоих каналов ШИМ режим вывода ОС** выключеным.
; COM1A = 00 и COM1B = 00
; Также ставим режим FAST PWM 8bit (таймер 16ти разрядный и допускает
; большую разрядность ШИМ сигнала. Вплоть до 10 бит. WGM = 0101
; Осталось только запустить таймер на частоте МК CS = 001
OUTI TCCR1A,0<<COM1A0|0<<COM1B0|0<<WGM11|1<<WGM10
OUTI TCCR1B,0<<WGM13|1<<WGM12|1<<CS10
SETB TIMSK,OCIE1A,R16 ; Включаем прерывание по сравнению А
SETB TIMSK,OCIE1B,R16 ; Включаем прерывание по сравнению Б
SETB TIMSK,TOIE1,R16 ; Включаем прерывание по переполнению Т1
; Причем в режиме WGM=1010 переполнение
; будет на FF т.е. таймер работает как
; 8ми разрядный.
Осталось только прописать обработчики и вектора:
1
2
3
4
5
6
7
8
9
10
11
12
13
14
15
16
17
18
19
20
21
22
23
24
25
26
27
28
29
30
31
32
33
34
35
36
37
38
39
40
41
42
43
44
45
46
47
48
49
50
51
52
53
54
55
56
57
58
59
60
61
62
63
64
65
66
67
68
69
70
71
72
.CSEG
.ORG $000 ; (RESET)
RJMP Reset
.ORG $002
RETI ; (INT0) External Interrupt Request 0
.ORG $004
RETI ; (INT1) External Interrupt Request 1
.ORG $006
RETI ; (TIMER2 COMP) Timer/Counter2 Compare Match
.ORG $008
RETI ; (TIMER2 OVF) Timer/Counter2 Overflow
.ORG $00A
RETI ; (TIMER1 CAPT) Timer/Counter1 Capture Event
.ORG $00C
RJMP Timer1_OCA ; (TIMER1 COMPA) Timer/Counter1 Compare Match A
.ORG $00E
RJMP Timer1_OCB ; (TIMER1 COMPB) Timer/Counter1 Compare Match B
.ORG $010
RJMP Timer1_OVF ; (TIMER1 OVF) Timer/Counter1 Overflow
.ORG $012
RJMP Timer0_OV ; (TIMER0 OVF) Timer/Counter0 Overflow
.ORG $014
RETI ; (SPI,STC) Serial Transfer Complete
.ORG $016
RETI ; (USART,RXC) USART, Rx Complete
.ORG $018
RETI ; (USART,UDRE) USART Data Register Empty
.ORG $01A
RETI ; (USART,TXC) USART, Tx Complete
.ORG $01C
RETI ; (ADC) ADC Conversion Complete
.ORG $01E
RETI ; (EE_RDY) EEPROM Ready
.ORG $020
RETI ; (ANA_COMP) Analog Comparator
.ORG $022
RETI ; (TWI) 2-wire Serial Interface
.ORG $024
RETI ; (INT2) External Interrupt Request 2
.ORG $026
RETI ; (TIMER0 COMP) Timer/Counter0 Compare Match
.ORG $028
RETI ; (SPM_RDY) Store Program Memory Ready
.ORG INT_VECTORS_SIZE ; Конец таблицы прерываний
; Interrupts ==============================================
Timer0_OV: PUSHF
PUSH R17
PUSH R18
PUSH R19
INCM TCNT
POP R19
POP R18
POP R17
POPF
RETI
; Вот наши обработчики на ШИМ
Timer1_OCA: SBI PORTD,3
RETI
Timer1_OCB: SBI PORTD,6
RETI
Timer1_OVF: CBI PORTD,3
CBI PORTD,6
RETI
; End Interrupts ==========================================
Почему я в этих обработчиках не сохраняю регистры и SREG? А незачем! Команды SBI меняют только конкретные биты (а больше нам и не надо), не влияя на флаги и другие регистры.
Запустили…
И получили полную херню. Т.е. ШИМ как бы есть, но почему то адово мерцает. А на осциллографе в этот момент полный треш. Кто виноват? Видимо конфликт прерываний. Осталось только выяснить где именно. Сейчас я вам дам практический пример реалтаймовой отладки :)
Итак, что мы имеем:
ШИМ, как таковой, работает. Скважность меняется. Значит наш алгоритм верен.
Но длительности скачут. Почему? Видимо потому, что что-то мешает им встать вовремя. Когда у нас возникают фронты? Правильно — по прерываниям. А прерывания по таймерам. Т.е. врать не должны. Однако так получается. Давайте узнаем каком месте у нас конфликт.
Первым делом надо добавить в код обработчика отладочную инфу. Будем в обработчике прерываний инвертировать бит. Пусть это будет PD7 — зашли в обработчик, инверснули. Зашли — инверснули. В результате, у нас на выходе этого бита будет прямоугольный сигнал, где каждый фронт — сработка прерываний. Послужит нам как линейка, отмеряющая время.
1
2
3
4
5
6
7
8
9
10
11
12
13
14
15
16
17
18
19
20
21
22
23
24
25
26
27
28
29
30
31
32
33
; Interrupts ==============================================
Timer0_OV: PUSHF
PUSH R17
PUSH R18
PUSH R19
INCM TCNT
POP R19
POP R18
POP R17
POPF
RETI
; Установка бита ШИМ канала А
Timer1_OCA: SBI PORTD,3
RETI
; Установка бита ШИМ канала Б
Timer1_OCB: SBI PORTD,6
RETI
;Сброс бита ШИМ канала А и Б
Timer1_OVF: CBI PORTD,3
CBI PORTD,6
;DEBUG PIN BEGIN ---------------
PUSHF
INVBM PORTD,7
POPF
;DEBUG PIN END -----------------
RETI
Инверсия бита невозможна без логических операций, поэтому надо сохранять флаги.
Из картинки стало понятно, что у нас накрывается прерывание по сравнению. Давайте попробуем посмотреть с какими прерыванием происходит конфликт. Особых вариантов у нас нет — прерываний у нас тут четрые. А наиболее очевиден конфликт Timer0_OV vs Timer1_OCA vs Timer1_OCB.
OCA и OCB конфликтуют только тогда, когда счетные регистры у них сравниваются — вызов происходит почти одновременно, но сами обработчики короткие — всего несколько тактов, поэтому дребезг не столь сильный.
А вот Timer0_OV делает довольно мощный прогруз стека и еще вычитает четырехбайтную переменную. Т.е. тактов на 20 может задержать обработчик установки бита Timer1_OC* от того и вылазят такие зверские дребезги.
Давайте проверим эту идею. Разрешим прерывания в обработчике Timer0_0V
1
2
3
4
5
6
7
8
9
10
11
12
13
14
15
16
17
18
19
20
21
22
23
24
25
26
27
28
; Interrupts ==============================================
Timer0_OV: SEI
PUSHF
PUSH R17
PUSH R18
PUSH R19
INCM TCNT
POP R19
POP R18
POP R17
POPF
RETI
; Установка бита ШИМ канала А
Timer1_OCA: SBI PORTD,3
RETI
; Установка бита ШИМ канала Б
Timer1_OCB: SBI PORTD,6
RETI
;Сброс бита ШИМ канала А и Б
Timer1_OVF: CBI PORTD,3
CBI PORTD,6
RETI
Картина сразу исправилась. Теперь более важное (для нас важное) прерывание задвигает обработчик от Таймера 0. Но тут надо просекать возможные риски:
Более глубокий прогруз стека
Нарушается атомарный доступ к четырехбайтной переменной TCNT, поэтому если бы у нас было еще какое-то прерывание, меняющее TCNT то его надо было бы запрещать локально. Иначе бы мы получили такой трешняк, что проще заново прогу переписать, чем это отладить
.
ШИМ на таймерах
Когда совсем все плохо, то можно сделать на любом таймере. В обработчик прерывания по переполнению таймера заносим конечный автомат, который сначала загрузит в таймер длительность низкого уровня, а при следующем заходе — длительность высокого. Ну и, само собой, ноги процессора подергает как надо. Таким образом, на один таймер можно повесить дофига ШИМ каналов, но задолбаешься все с кодовой реализацией всего этого. И процессорное время жрать будет некисло. Не говоря уже про дребезги, о которых только что было сказано. Это для эстетов извращенцев :)))))
Исходник к статье
AssemblerAVRPWMПрограммированиеШИМ
Спасибо!!! Вы потрясающие! Всего за месяц мы собрали нужную сумму в 500000 на хоккейную коробку для детского дома Аистенок. Из которых 125000+ было от вас, читателей EasyElectronics!!! Были даже переводы на 25000+ и просто поток платежей на 251 рубль. Это невероятно круто!!! Сейчас идет заключение договора и подготовка к строительству!
А я встрял на три года, как минимум, ежемесячной пахоты над статьями :)))))))))))) Спасибо вам за такой мощный пинок!!!
Post navigation
Previous PostКонтроллер шасси
Next PostРезка текстолита
339 thoughts on “AVR. Учебный курс. Использование ШИМ”
Ivan A-R
25 августа 2008 в 3:54
А где у тебя резистор в RС фильтре который ШИМ в аналог превращает? =)
Ответить
DI HALT
25 августа 2008 в 4:02
А Shit! Я про него вечно забываю :)))))) Вообще по хорошему туда бы еще и дроссель воткнуть :))))
Ответить
dlinyj
25 августа 2008 в 11:14
Только хотел сказать про резюк, а забывать нельзя.
Ответить
Ivan A-R
25 августа 2008 в 4:21
Ну на счёт дросселя не скажу =) У меня с индуктивностями отношения тяжелые =)
А без резюка можно и вывод у ШИМ-генератора спалить. На выходе получается перманентная «КоЗа» =)
Ответить
DI HALT
25 августа 2008 в 4:27
Ага, кондер же подсаживает когда неразряжен.
Ответить
Ridik911
16 мая 2009 в 21:40
Диод затем LC
или какая коза имеется ввиду
Ответить
Prodigy
8 января 2010 в 23:10
Имеется в виду коза при первоначально разряженном конденсаторе.Разряженный конденсатор в самый первый момент времени подобен перемычке.
Ответить
Ivan A-R
25 августа 2008 в 4:27
У меня есть на tiny13 управление трёхцветным диодом. Так там 3 канала ШИМ реализованы совершенно тупо — в главном цикле программы. А вот уже управление. когда какую мощность на какой канал выдать, живёт по прерываниям от таймера.
Ответить
DI HALT
25 августа 2008 в 5:17
Наизнанку чтоль? Писец.
Ответить
real-big-shish
25 августа 2008 в 13:08
Замечательно пишешь, читается очень легко!
Добавлю от себя: современные промышленные бесколлекторные асинхронные двигатели управляются обычно по принципу «двухполярной ШИМ», где каждый её полюс «склеивают» из пары Phase Correct PWM и соответственно пары ключей.
«Phase Correct PWM» по-русски иногда называют «симметричной ШИМ»
Ответить
Pz-6
23 октября 2008 в 18:50
а в каких пределах будет выход с контроллера? От плюс питающего до нуля?
Ответить
DI HALT
23 октября 2008 в 23:07
Да
Ответить
slam_V
31 января 2009 в 3:33
Здравствуйте, инициализовал вот таким образм, как написано у вас в статье:
LDI R16,(1<<COM1A1)|(1<<COM1B1)|(1<<WGM10) ; Инициализация PWM
OUT TCCR1A, R16
LDI R16,(1<<WGM12)|(1<255,0->255
В счётном регистре должно считаться от 0 до 255, потом сразу 0. А у меня считает от 0 до 255, потом до 0 в обратную сторону.
Вообщем должен считать: 0->255,0->255
А он считает : 0->255->0,0->255->0.
Моделирую в AVR Studio.
В чём может быть проблема? В неправильной инициализации или это AVR Studio не прпвильно работает?
Ответить
DI HALT
31 января 2009 в 3:37
У тебя получился режим точной фазы. В нем считает так. Позырь в своем даташите по поводу режимов.
Режим точной фазы нужен для создания многофазной системы ШИМ, чтобы когда меняешь скважность на разных каналах не происходил фазовый сдвиг (начала периодов) разных каналов между собой.
В общем, разберись с битами WGM и выстави режим Fast PWM
Ответить
slam_V
1 февраля 2009 в 1:40
Я использую ATmega8
Сверился с документацией,биты PWM13,PWM12,PWM11,PWM10
0 1 0 1
означают режим FAST PWM,8-bit
Счётный регистр же не смотря на все эти доводы продолжает счиать от 0 до 255 и в обратном направлении… уже не знаю как убедить его рабоать как надо… проверял осциллографом на OC1A и OC1B никаких импульсов нету(
Ответить
DI HALT
1 февраля 2009 в 3:02
скинь мне проект, погляжу. А то код инициализации что ты мне запостил какой то побитый получился. Сам погляди.
или запости сюда код инициализации его как есть, копипастом, окружив в теги:
<pre lang=»AVR» line=»1″></pre>
ХА! Да, ты прав. АВР студия глючит нипадецки! Это уже второй ее глюк на Мега8 Гыгыгы. У меня тоже считает в режиме точной фаз, хотя на самом деле работает все ок.
Это два канала моих ОС1В и ОС1А на одном порог стоит в 10 на другом в 100. Режим Быстрый ШИМ. Будь он Точной фазой центры импульсов бы совпадали. Значит работает верно — в студии же глючит. Инициализация кода вот такая:
1
2
3
4
5
6
7
8
9
SBI DDRB,2
SBI DDRB,1
; Не забудь выставить направление порта!!!
OUTI TCCR1A,(1<<COM1A1)|(1<<COM1B1)|(1<<WGM10) ; Инициализация PWM
OUTI TCCR1B,(1<<WGM12)|(1<<CS10) ; Режим Fast PWM
OUTI OCR1AL,100
OUTI OCR1BL,10
Ответить
slam_V
1 февраля 2009 в 5:34
Ах это проклятая AVR Studio значит)
А вот про направление портов я и забыл!… вот причина моих бед.
Спасибо за оперативные ответы, на осциллографе всё полный порядок))
Ответить
testicq
3 февраля 2009 в 11:57
«Когда значение в счётном регистре таймера достигнет значения находящегося в счетном регистре, то могут возникнуть следующие аппаратные события.»
Масло маслянное — чета тут видимо очепятка. Наверно достигнет значения одного из регистров сравнения…
«Можно повысить разрешение, сделав счет 8, 9, 10 разрядным, но надо учитывать, что повышение разрядности, вместе с повышением дискретности выходного аналогового сигнала, резко снижает частоту ШИМ.»
Не всосал чет. Вроде счет и так 8-разрядный (делишь частоту на 256). И не понял почему резко снизится частота ШИМ при увеличении разрядности. Я так понял на каждый бит увеличения — частота снижается вдвое. да?
Еще в таблице COMxx1:COMxx0 вторая строка — там написано Иначе не отцеплен, тогда смысл непонятен. Может всетаки Иначе ОН отцеплен ?
А как вы на осциллографе смотрите в студии? чет не нашел я его.
Ответить
DI HALT
3 февраля 2009 в 14:52
Ну так на 8ми разрядном делишь частоту на 256, на 9ти разрядном на 512, а на 10 делить придется уже на 1024.
В студии нет осциллографа. А это просто скриншоты с моего осциллографа.
Ответить
cieta
20 февраля 2009 в 23:59
Доброго времени суток! Может вопрос не в тему, но задам таки. В проекте в PPOTEUS мне нужно использовать ATmega8 вместе с SG3525. Но, если ATmega8 есть в библиотеке PROTEUS, то SG3525 нет. Может кто подскажет где взять библиотечку с SG3525 для PROTEUS. А то вконец работа остановилась! SG3525 в проекте управляет полевиками, работающими на плечи первичной обмотки со средней точкой импульсного трансформатора. Буду очень благодарен. С наступающим праздником Днем защитника Отечества!
Ответить
Ridik911
6 апреля 2009 в 13:18
Частота получившегося ШИМ сигнала определяется просто: Частота процесора 8МГц, таймер Т/С1 тикает до 256 с тактовой частотой. Значит один период ШИМ будет равен 8000 000/256 = 31250Гц. Вполне недурно.
Быстрей не получится — это максимальная скорость на внутреннем 8МГц тактовом генераторе. Можно повысить разрешение, сделав счет 8, 9, 10 разрядным, но надо учитывать, что повышение разрядности, вместе с повышением дискретности выходного аналогового сигнала, резко снижает частоту ШИМ.
———
есть задача в противоположном.. как понизить разрядность? (7[127],6[64])
тем самым повысить частоту ШИМ в 2,4 раз соответственно..
есть ндобоство так сказать
Ответить
DI HALT
6 апреля 2009 в 13:50
Аппаратно никак. Только делать программно.
Ответить
Ridik911
6 апреля 2009 в 13:56
согласен сам думал что програмно.. но сказано что пробегает значения от 0(=1) до 255 .допустим у нас 127(=0).. и как тут програмно немогу понять, ведь 1 раз выставляется 0 и 1 за цикл от0до255
хотябы 7 разрядноять расмотрим
Ответить
DI HALT
6 апреля 2009 в 14:07
Считаешь от 0 до смены состояния, меняешь состояние, загружаешь новый счет, считаешь от текущего до следующего. Тут можно много напридумывать вариантов. Используя прерывания от таймера.
Ответить
Ridik911
6 апреля 2009 в 14:41
расмотрим 7 разрядность 0..127
тоесть задали мы число 55
1(начало)1111….1110(это наше число 55 — мы до него дошли)0000…….0000(стоп — мы дошли до 127) — получили инфу что счетчик дошел до 127 и прерыванием сбрасываем(загружаем новый счет). и т.д.
?
Ответить
DI HALT
6 апреля 2009 в 15:39
Нет, допустим граница у нас 64
А надо получить ШИМ 50%
Считаем до 64-50%=32 по прерыванию меняем сигнал на ноге, закладываем новый cчет равный 64-(64-50%)=32 и считаем опять до прерывания. ГДе все повторяется
Ответить
vovtis
8 апреля 2009 в 19:21
Обьясни пожалуйста. Если режим ШИМ реализован на таймере, то как так может быть что таймера 2, а ШИМ канала 4? Как в ATtiny2313 например…
Ответить
Ivan A-R
8 апреля 2009 в 19:46
Легко. Если ты обратишь внимание, то в каждом таймере есть по два регистра сравнения. И каждый из них может быть задействован на перещёлкивание своего вывода: OC0A, OC0B, OC1A, OC1B
Ответить
vovtis
8 апреля 2009 в 21:13
Тоесть, один таймер может обеспечивать 2 ШИМ канала с независимой скважностью?
Ответить
DI HALT
8 апреля 2009 в 21:23
Да, именно так. Но не всегда, зависит от того сколько регистров сравнения имеет таймер.
Ответить
irrealix
9 апреля 2009 в 16:01
Подскажите как правильно рассчитать номиналы для интегрирующей цепочки на выходе?
например у меня ATTiny2313 кварц на 20 Mhz. Режим ШИМ — быстрый. Таймер 8 бит. Частота ШИМ получается 78125 hz. Интересует сам алгоритм чтобы я мог его применить и для других частот ШИМ.
Ответить
DI HALT
9 апреля 2009 в 16:13
У RC цепочки есть параметр — постоянная времени T. Это время за которое заряд изменится втрое. Соответственно Т должно быть таким, чтобы конденсатор не успевал перезаряжаться, то есть два три периода ШИМ сигнала.
Т=R*C
Ответить
RunningWolf
31 октября 2009 в 8:56
DI HALT, еще раз спасибо за хороший сайт!
Сегодня собрал макетку COM->МК->двигатель (MAX232->Mega8->L293D).
Воткнул одним концом в комп, другим — в отобранную у ребенка машинку.
Работает, однако! =)
Вопрос про ШИМ:
При моей схеме куда пихать RC цепочку (и нужна ли она здесь вообще)?
Ответить
DI HALT
31 октября 2009 в 12:03
Тебе не особо там. Т.к. у тебя неслабым фильтром служит двигатель (индуктивность обмоток). Разве что между щетками движка поставить кондерчик на 100нанофарад.
Ответить
RunningWolf
31 октября 2009 в 18:04
Ага, спасибо.
Пожалуйста посмотри, правильно ли я понял:
RC-цепочка нужна, когда инерционности самой нагрузки не хватает? Например для лампы. И этом случае она втыкается между последним цифровым компонентом (с которого идет ШИМ) и аналоговой частью.
Например, в моем случае ШИМ-сигнал формируется контроллером, но ровно в такой же форме он проходит через L293D. Т.о. L293D — последний цифровой компонент. А вот дальше уже должен быть аналоговый сигнал, соответственно если и нужна RC-цепочка, то сразу после L293D.
Так?
Ответить
DI HALT
31 октября 2009 в 20:44
Да понял правильно. RC образует фильтр который из пульсирующего вычленяет переменную составляющую. Остается только переменка.
При питании мощной нагрузки RC не ставят, во первых потому, что тогда будут дикие потери на R, во вторых нет особой нужды — индуктивности обмоток вполне хватит, чтобы сгладить напряжение до постоянки, кроме того, существует еще огромная (по сравнению с частотой) инерция ротора двигателя, так что импульсы там сгладятся в постоянку.
С лампой, кстати, RC тоже не нужна — нить накала обладает большой температурной инерцией.
А вот подавать на вход ОУ в качестве опорного сигнала напрямую с ШИМ нельзя — надо фильтровать.
Ответить
RunningWolf
1 ноября 2009 в 7:13
Ок, понял. Спасибо.
ШИМ, как ни странно, тоже заработал почти сразу (забыл сначала инициализацию порта на выход вставить). Теперь руки чешутся плату развести, чтобы установить это все богатство на шасси.
В этой связи вопрос:
Какой-нибудь статьи про разводку плат не планируется? ;-)
Уже при трех микросхемах как-то все не просто получается, а ведь туда еще питание с землей надо, и подключения наружу должны торчать. Макетка напоминает то ли блюдо со спагетти то ли прическу жены утром =)
Ответить
ProgrammerForever
1 ноября 2009 в 17:16
Второй день перечитываю эту_статью-статью_с_gaw.ru-даташит. Никак не могу достьчь просветления =) Голова не соображает что-то..
Работаю в CodeVision.
// Выставляем порты
PORTB=0xFF; // порт
DDRB=0xFF; // на выход
PORTD=0xFF; // порт
DDRD=0x00; // на вход
Далее нужно сконфигурировать таймер.
TCCR1A=??; //
TCCR1B=??; //
И в нужный нам момент кинуть в регистр сравнения число.
Есть несколько вопросов:
1.) Распишите побитово TCCR1A, TCCR1B, пожалуйста
2.) Число можно кидать в любое время в любом месте? Или нет? Можно например в главном цикле написать OCR1A=PORTD? Изменяя переключателями значение PORTD изменяем скважность.
3.) После инициализации и заброса значений ШИМ работает автоматом? Т.е. надо ли что-нибудь подправлять, закидывать снова?
PS: не думал, что так запутанно будет.. Привык на VB писать, развратил он меня в край =)
Ответить
DI HALT
2 ноября 2009 в 12:05
Там же есть пример кода и в нем написано в какой регистр что записывается для запуска FastPWM. После инициализации заработает автоматом, ага.
Число можно закидывать в регистр сравнения когда угодно.
Ответить
ProgrammerForever
2 ноября 2009 в 15:54
с TCCR1A я примерно разобрался. На Гав.ру http://www.gaw.ru/html.cgi/txt/doc/micros/avr/arh/mega103_39.htm. TCCR1B выглядит не так. Там нет бит WGM13 WGM12, да и, кстати в TCCR1A нет WGM11 WGM10. А в той доке на Гав вообще как-то запутанно: есть ШИМ режим, и не ШИМ режим. И как переходить на ШИМ режим не написано. В принципе я твой код понял, но у меня нет значений констант COM1A1, COM1B1, WGM10, WGM12, CS10.
Ответить
DI HALT
2 ноября 2009 в 17:42
биты WGM это биты PWM и так далее, их почему то переименовали в некоторых МК, тут только читать даташит.
Ответить
ProgrammerForever
5 ноября 2009 в 21:58
Вроде осилил, поздравьте меня =) К тому же оказалось, что я писал OCR1A=PORTD, а надо было OCR1AL=PIND. Мало того, что OCR1A 16ти-битный, ещё и когда читаем значение, то писать надо PIN, а не PORT.
Ответить
DI HALT
5 ноября 2009 в 22:55
Ну так само собой. Читать порт надо из пина, порт это регистр вывода/конфигурации.
Ответить
sum14
4 декабря 2009 в 15:05
..шим очишуенная штуковина.. но косячек один есть который заключается в том что в тот самый счетчик на котором все работает нельзя вносить коррекцию в процессе работы этого самого шим, сравнения и прочего, так как момент непосредственного присвоения счетчику нужного значения — сравнения прерываются и этот момент выпадает, и прерывания по совпадению значений счетчика и содержимого регистра сравнения не происходит т.к. в этот момент регистр счетчика занят.. ..отстой.. :(
Ответить
Flagman
11 марта 2010 в 20:34
Подскажите, а как программно реализовать мертвое время, если это возможно?
Ответить
DI HALT
11 марта 2010 в 20:55
Эмм а в чем проблема? Подаешь управляющие импульсы на ключи со смещением и все. Или ты что имеешь ввиду?
Можно сделать на двух таймерах. Т.е. первый работает в ШИМ режиме, но ОС отключен от ноги МК — нам нужны только два его прерывания OCF и OVF по этим прерываниям мы запускаем второй таймер который и отсчитает нам дедтайм, а потом переключит ногу в своем прерывании.
Либо конечный автомат на одном таймере. С четырьмя состояниями. Вверх, дедтайм, вниз, дедтайм.
Ответить
Flagman
12 марта 2010 в 9:49
Вроде сообразил. Мне нужно было на одном таймере, сделать два шима, скважность регулируется с помощью ацп. Сделал так: в прерывании от ацп к регистру OCR1A прибавил константу (половина dead time), а от OCR1B отнял ту же константу, вроде работает.
Ответить
http://teh-anon.livejournal.com/
15 марта 2010 в 14:33
А что если поставить конденсатор большой емкости на ШИМ выход? По идее получим же более сглаженный сигнал же, устраним микрорывки.
Ответить
DI HALT
15 марта 2010 в 14:53
Поможет, но ты потеряешь в динамичности. Т.е. при быстром изменении скважности ШИМ твой кондер может не успеть перезарядиться. Тут надо думать :)
Ответить
ilus
28 марта 2010 в 15:23
Сделал шим на 3 светодиода на таймере 1 и таймере 2. Когда ставлю в OCRxx 0, светодиоды притухают, но не гаснут полностью.
Попробовал менять значения от 0 до 255, яркость плавно нарастает, потом светодиоды притухают, но опять же не гаснут полностью.
В чём может быть косяк?
Ответить
DI HALT
28 марта 2010 в 15:40
Хм. Покажи код инициализации. Должны на нуле гаснуть.
Ответить
ilus
28 марта 2010 в 16:14
Вот код. Осцилографа пока нет, чтобы проверить.
;Init PWM timers
;Timer 1
ldi OTEMP,$A1
out TCCR1A,OTEMP ;8-bit Fast PWM C(t)=CLK/1
ldi OTEMP,$09
out TCCR1B,OTEMP
ldi OTEMP,65
out OCR1AL,OTEMP ;
ldi OTEMP,140
out OCR1BL,OTEMP ;
;Timer 2
ldi OTEMP,$69 ;8-bit Fast PWM C(t)=CLK/1
out TCCR2,OTEMP
ldi OTEMP,200
out OCR2,OTEMP ;Duty Cycle = 0%
Ответить
ilus
28 марта 2010 в 16:14
Вот код. Осцилографа пока нет, чтобы проверить.
;Init PWM timers
;Timer 1
ldi OTEMP,$A1
out TCCR1A,OTEMP ;8-bit Fast PWM C(t)=CLK/1
ldi OTEMP,$09
out TCCR1B,OTEMP
ldi OTEMP,65
out OCR1AL,OTEMP ;
ldi OTEMP,140
out OCR1BL,OTEMP ;
;Timer 2
ldi OTEMP,$69 ;8-bit Fast PWM C(t)=CLK/1
out TCCR2,OTEMP
ldi OTEMP,200
out OCR2,OTEMP ;
Ответить
DI HALT
29 марта 2010 в 5:19
Да вроде бы все верно. Должна скважность меняться от 0 до 100%
Ответить
ilus
29 марта 2010 в 14:19
DI HALT, спасибо… действительно всё верно. Светодиоды такие чувствительные попались, заразы. Если двумя руками взяться за выводы, они даже так начинают слабенько светить. Другие светодиоды гаснут нормально :)
Ответить
DI HALT
29 марта 2010 в 15:11
Обана. Что это за светики такие? модель назвать можешь?
Ответить
ilus
29 марта 2010 в 17:28
модель не назову. умыкнул с одного электронного завода пакетик. обычные 5мм в прозрачных корпусах.
Ответить
fatvm
29 марта 2010 в 1:00
могу ли я сделать цифровой процессор (преобразователь «аналог-ШИМ») на AtMega8 или на ATtiny85 с целью подать потом полученный сигнал на усилитель D-класса работающий в ключевом режиме?. если да то какой из них наиболее лучше подойдет? и еще, можно ли получить несущую частоту (шим)150-400 кГц аппаратно или программно?
Ответить
DI HALT
29 марта 2010 в 4:48
Ммм… частоты не шуточные. АВРКА может и не успеть. Считай максимальная частота шим с 8ми разрядным ШИМ у ней будет как тактовая /8 тактовая предельная (для некоторых АВР) 20мгц так что максимум ты из нее выжмешь 250кГц. попробовать можно.
Ответить
DI HALT
29 марта 2010 в 5:09
ой 2.5МГЦ !!! Ващет успеть можно :))))
Ответить
fatvm
29 марта 2010 в 12:48
в принципе 250 кгц вполне хватит, мне качество звука маловажен, главное чтоб работало!
Ответить
felis
15 апреля 2010 в 9:02
Подскажите как расчитывать резистор RC фильтра на выходе ШИМ после силовых мосфетов. Конденсатор я расчитал по формуле емкостного сопротивления. Резистор должен быть расчитан относительно максимально допустимого тока силовых мосфетов?
Ответить
DI HALT
15 апреля 2010 в 10:11
А зачем после силовых мосфетов ставить RC? Так обычно не делают (будут дикие потери на резисторах) Тут делают LC фильтр с обратным диодом.
Ответить
felis
15 апреля 2010 в 23:28
В общем я так и сам думал что он не нужен, есть реально работающая схема без резистора, ток нагрузки 8А транзисторы на 50А пиковой. Очень интересует необходимость ставить кондер параллельно индуктивной нагрузке(двигатель постоянного тока) Вот приблизительная схема того что у нас будет: http://infarct.nm.ru/Files/U102Hbridge.pdf Мне просто кажется что в движке будут жуткие индуктивные потери, кондер собираюсь ставить на 20 микрофарад пленочный или бумажный. Мост будет использоваться на симуляторе автомобиля, собранного на разогнанном микроконтроллере и дополнительном PC с управлением через COM порт. Вот ссылка http://mal4x.org.ru/forum/topic.php?forum=2&topic=51&v=|#1270560902
В дальнейшем планируем разработать свою прошивку, так как оригинальная нас многим не устраивает, в частности своей глючностью. Исходники автор не выкладывает, но как мне кажется вполне реально самому разобраться и сделать ШИМ контроллер с обратной связью через датчик Холла или потенциометр.
Ответить
DI HALT
15 апреля 2010 в 23:30
Для движка нафига там вообще какие то индуктивности и фильтры? Там сам по себе якор индуктивность та еще.
Ответить
felis
15 апреля 2010 в 23:45
Индуктивность у движка присутствует, я в курсе, не про то спрашивал, нужен ли кондер параллельно ему?
Ответить
DI HALT
15 апреля 2010 в 23:55
Нет. Он даст ненужный бросок тока.
Ответить
felis
16 апреля 2010 в 0:33
А как же быть с индуктивными потерями на движке? У нас частота шим модуляции 24 КГц, он хоть и крутится, но ощутимо греется, хотелось бы чтобы места тепла было побольше КПД выраженного в механической энергии. Может там все таки поставить кондер, но небольшой емкости?
Ответить
DI HALT
16 апреля 2010 в 2:44
Получишь бросок тока на ключ и емкостные потери. Если ставить, то LC фильтр, чтобы L сгладила бросок тока через кондер. Но потеряешь в динамичности привода. Он станет более ленивым чтоль. А греться он будет и так и так.
Ответить
Loreleja
21 июля 2010 в 19:16
Здравствуйте! Пытаюсь сгенерировать синусоиду ШИМом на ATmega16u4. Кварц стоит 16 МГц. Но на осцилографе упорно выходит синусоида 120 Гц :(
#include
#include
#include
#include
void hwInit(void);
unsigned char tmp = 0x00;
unsigned char sin_tab[] = {0,2,5,10,16,22,30,39,48,59,69,81,93,105,117,131,143,
155,165,179,190,201,210,220,228,235,241,247,251,253,254,
254,254,252,249,244,238,232,224,215,206,195,185,173,161,
149,137,124,111,99,87,75,64,53,44,34,26,19,13,7,3,1,0,0};
void main(void)
{
hwInit();
sei();
while (1);
}
void hwInit()
{
DDRB = (1<<DDB3);
// Fast PWM
TCCR1A = (0<<COM1A1)|(0<<COM1A0)|(0<<WGM11)|(1<<WGM10);
TCCR1B = (1<<WGM12)|(1<<CS10);
TIMSK1 = (1<<TOIE1)|(1<<OCIE1A);
// Timer 0 Overflow CTC
TCNT0 = 0;
TCCR0A = (1<<WGM01)|(1<<COM0A0);
TCCR0B = (1<<CS00);
TIMSK0 = 1<<TOIE0;
OCR0A = 0xFF;
}
ISR(TIMER1_COMPA_vect)
{
PORTB = (1<<PORTB3);
}
ISR(TIMER1_OVF_vect)
{
PORTB = (0<<PORTB3);
}
ISR(TIMER0_OVF_vect)
{
OCR1A = sin_tab[tmp++];
if(tmp == 64)
tmp = 0;
}
На выходе стоит ФНЧ.
Подскажите, как можно изменять её частоту в пределах от 120 Гц до 3 кГц. Спасибо!
Ответить
DI HALT
23 июля 2010 в 15:17
а с какой частотой у тебя тикает таймер?
Ответить
triggery
17 августа 2010 в 11:06
всем доброго дня! и всего лишь этого куска хватит для генерации шим на борту?
;FastPWM Init
SETB DDRD,4,R16 ; DDRD.4 = 1 Порты на выход
SETB DDRD,5,R16 ; DDRD.5 = 1
; Выставляем для обоих каналов ШИМ режим вывода ОС** сброс при совпадении.
; COM1A = 10 и COM1B = 10
; Также ставим режим FAST PWM 8bit (таймер 16ти разрядный и допускает
; большую разрядность ШИМ сигнала. Вплоть до 10 бит. WGM = 0101
; Осталось только запустить таймер на частоте МК CS = 001
OUTI TCCR1A,2<<COM1A0|2<<COM1B0|0<<WGM11|1<<WGM10
OUTI TCCR1B,0<<WGM13|1<<WGM12|1<<CS10
Ответить
DI HALT
17 августа 2010 в 11:20
Да. Ведь шим у нас генерирует периферийный генератор на базе таймера. А значит нам надо запустить таймер нужным образом и все.
Ну а потом складывать данные в регистры сравнения OCR, получая нужную скважность.
Ответить
triggery
17 августа 2010 в 11:07
ну и плюс описание макросов…
Ответить
triggery
17 августа 2010 в 11:16
я скачал исходник ваш и не понял: так много нужно кода для генерации шим? в большую часть кода я не въехал. извините.
Ответить
DI HALT
17 августа 2010 в 11:26
В исходнике, что в архиве для шима малая часть. Остальное это макросы, инициализация контроллера, организация главного цикла. Об этом в предыдущих частях курса по ассемблеру авр. Там последовательно это все накручивается.
Ответить
Skull133
21 августа 2010 в 22:59
Di, во-первых, громадное тебе спасибо за данный великолепный сайт! Кладезь инфы предельно доступным и живым языком ) он (точнее, ты )) явился моим проводником в мир микроконтроллеров. РЕСПЕКТИЩЕ!!!!
и маленький вопрос вдогонку ) есть такая вещь — ATtiny25. Там 4 канала АЦП и 4 выхода ШИМ. Но — очень мало ног на DIP. Вопрос — а их (все АЦП и ШИМ) как-нибудь можно заюзать одновременно? Заранее спасибо!
Ответить
DI HALT
22 августа 2010 в 12:34
А они пересекаются? Если да, то нет. Т.к. ШИМ это выход, а АЦП это вход. И тебе придется выбрать что будет входом, а что выходом. В принципе, можно попробвать сделать схематический изврат. Поставить диоды снаружи и в некоторые моменты юзать как вход, а в некоторые как выход, а диод защитит датчик (или что там у тебя подает сигнал на вход ацп) от напряжение которое выйдет с шима. Но точность ацп от этого сильно пострадает да и вообще изврат еще тот. Тебе придется периодически выключать шим и мерить сигнал на ацп.
Ответить
Skull133
22 августа 2010 в 13:22
Пересекаются ) да еще как.. реальный иврат получится, ну его нафиг )
Ответить
TRUIL
15 сентября 2010 в 0:14
Доброго времени суток. Столкнулся со следующей проблемой: залил в контроллер (ATTiny2313 тактируется внешнем кварцем на 1МГц, согласовывающие конденсаторы на 18пФ) обычную программу-мигалку (частота 0.5Гц). Всё отлично работает, только иногда при включении частота увеличивается примерно в 3-4 раза, а потом через некоторое время (секунд 10) резко приходит в норму. Эффект такого увеличения частоты также наблюдался после долгой работы устройства (часов 8) и лечился только перезагрузкой. В момент аномалии на ноге XTAL2 контроллера вместо обычной синусоиды сложный нестабильный сигнал похожий на сумму синусоид с частотами 1МГц и 2МГц, в то время как на ноге XTAL1 – ровная синусоида 1МГц! Земля вроде разведена нормально, плата тщательно была промыта в УЗ-ванне и покрыта полиуретановым лаком. Вопрос в следующем: что может сбоить – китайский кварц, китайские конденсаторы или у Tiny бывают такие проблемы?
Ответить
DI HALT
3 марта 2011 в 1:29
Возможно кварц некачественный и заводится не на основной гармонике или скачет туды сюды с гармоники на гармонику.
Ответить
SergeyDon
28 сентября 2010 в 17:53
как можно синхронно запустить тикать таймер_0 (portB.3) и таймер_1 (portD.4 / portD.5) ?
LDI r16,(1<<PSR10)|(1<<PSR2)
OUT SFIOR,r16
[\code]
непомогает, первый стартует тот у кого раньше происходит запись в TCCR_ХХХ_
Ответить
DI HALT
28 сентября 2010 в 19:37
Есть в SFIOR бит TSM — остановка всех предделителей. Пишешь туда 1 — предделитель блокируется, таймеры встают. Инициализируешь их как надо, запускаешь. Записываешь в TSM 0 и все пошли синхронно.
Ответить
SergeyDon
28 сентября 2010 в 23:31
да на gaw.ru в описании меги128 есть этот бит! а вот в мега16 что-то не могу его найти! и студия ругается…
SFIOR
Bit_7___6____5_____4_____3____2___1___0
– XMBK__XMM2__XMM1__XMM0__PUD – PSR10
Ответить
SergeyDon
28 сентября 2010 в 23:40
SFIOR (мега8)
Bit_7___6____5_____4_____3____2___1___0
– XMBK__XMM2__XMM1__XMM0__PUD – PSR10
(mega16)
ADTS2 ADTS1 ADTS0 ADHSM ACME PUD PSR2 PSR10
Ответить
DI HALT
29 сентября 2010 в 3:47
Хм… слушай чето тоже найти не могу. Есть костыльное решение. Например записать в таймер значение со смещением в один-два такта, чтобы у того кто стартанет вторым была фора на его инициализацию.
Ответить
SergeyDon
7 октября 2010 в 16:54
по тексту: «Прескалер будет равен 64, таким образом, частота тиков таймера составит 125000 Гц.»
наверное опчатка «64» -> «4»
так как 8 000 000 / 256 * 4 = 125000…
Ответить
SergeyDon
7 октября 2010 в 16:56
вопрос забыл задать :)
Как быть если мне нужно, что-бы частота ШИМа была например 20кГц или меньше? при тактовой МК = 8МГц?
Ответить
DI HALT
7 октября 2010 в 17:01
Поставить нужный прескалер. Да хоть на 1024 и частота будет заметно меньше.
Ответить
SergeyDon
7 октября 2010 в 17:21
прескалер = 8 -> это значит за 8тактов процесора (8МГц), счетчик тикнет 1 раз?
(8000000/8) / 256 = 3906,25 Гц частота ШИМ (при минимальном делителе)
а нужно 20кГЦ… без делителя много с делителем маловато будет…
или я недогоняю как им пользавоться?
Ответить
DI HALT
7 октября 2010 в 17:48
Нужно именно 20кгц? не больше не меньше? Тогда тут сложно. Придется подбирать частоты кварца и делителя.
Ответить
SergeyDon
7 октября 2010 в 20:37
по условию сказано ШИМ до 20кГц… можно меньше.
собственно говоря, дальше понятно… подбирать нужно частоту кристалла или реализовать программно с необходимыми задержками.
Ответить
DI HALT
7 октября 2010 в 17:00
Откуда деление на 256? Речь то идет о частоте тиков таймера, а не о частоте их переполнения.
Ответить
SergeyDon
7 октября 2010 в 17:11
извеняюсь, но я тока учусь
по тексту:
«Частота получившегося ШИМ сигнала определяется просто: Частота процесора 8Мгц, таймер тикает до 256 с тактовой частотой. Значит один период ШИМ будет равен 8000 000/256 = 31250Гц. »
далее идет описание режима СТС… и там:
«Например, надо нам прерывание каждую миллисекунду…Пусть у нас частота 8Мгц.
Прескалер будет равен 64, таким образом, частота тиков таймера составит 125000 Гц. А нам надо прерывание с частотой 1000Гц. Поэтому настраиваем прерывание по совпадению с числом 125…»
Как тут получилось 125000?
Ответить
SergeyDon
7 октября 2010 в 17:12
ага все понял! пока писал…. 8000000/64 = 125000
Ответить
salikoff
26 октября 2010 в 12:28
«то получим самое обычное трехфазное напряжение, а значит привет бесколлекторные асинхронные и синхронные двигатели»
В процессе чтения возник вопрос – микроконтроллер способен давать микроскопические токи, соответственно ничего серьезнее детского моторчика он питать не сможет.
Как же тогда самолеты у авиамоделистов летают и промышленные приводы работают?
Ответить
SergeyDon
26 октября 2010 в 13:13
МК — даёт только управляющий сигнал на «драйвер» управления мотором…
а вот уже драйвер — тянет токи/напряжение необходимые двигателю для работы.
Ответить
Poligrafych
31 октября 2010 в 21:19
А что такое INCM TCNT ? написано, что счетчик циклов, но компилятор ругается, я по сайту просмотрел, таких макросов не нашел… что подключить чтбы студия схавала?
Ответить
Poligrafych
31 октября 2010 в 21:45
про биты COM1A1:COM1A0 и COM1B1:COM1B0 и
WGM11 и WGM10 вместе с битами WGM12 и WGM13 :
Жили-были три японца — Як, Як-Цедрак, Як-Цедрак-Цедрак-Цедрони.
Жили-были три японки — Цыпа, Цыпа-Дрипа, Цыпа-Дрипа- Дримпопони.
Все они переженились — Як на Цыпе, Як-Цедрак на Цыпе-Дрипе,
Як-Цедрак-Цедрак-Цедрони на Цыпе-Дрипе- Дримпопони.
И родились у них детки — У Яка с Цыпой — Шах, у Як-Цедрака с Цыпой-Дрипой — Шах-Шарах,
у Як-Цедрак-Цедрак-Цедрони с Цыпой-Дрипой- Дримпопони —
Шах-Шарах-Шарах-Шарони. :-))) хеппи хелоуин!
Ответить
DI HALT
31 октября 2010 в 21:58
Это макросы относятся к организации программы вообще. Алгоритм шарманки, чтобы организовать временное разделение задач не используя никаких аппаратных ресурсов вообще. Показана для примера, т.к. в использовании не очень удобна и применяется редко. Но рулит если все таймеры надо выделить в дело (например, для генерации многих ШИМ Одновременно по всем таймерам). В конце статьи архив с исходниками примера и там все есть.
Ответить
Poligrafych
2 ноября 2010 в 1:38
Спасибо. слона то я и не заметил(т.е. прикрепленный файл)
Просто хотел глянуть, как протеус будет реагировать на конфликт с запретом вложеного прерывания. реального осцила к сожалению нет.
Посмотрел, дребезг можно заметить, хоть и не так очевидно как на вашем настоящем, но хоть буду знать как выглядит.
З.Ы. В коде прикрепленного файла и других местах наверное ачипятка? :
OUTI TCCR1A,0<<COM1A0|0<<COM1B0|0<<WGM10|1<<WGM10 а надо
OUTI TCCR1A,0<<COM1A0|0<<COM1B0|0<<WGM11|1<<WGM10
думаю не критично -ведь бит WGM11 все равно равен 0.
Может биты ноликов вообще не обязательно выставлять ???
Начал изучать ASM по вашим урокам с месяц назад, очень доволен этим сайтом, огромное спасибо! С первой «получки» от контроллеров выставлюсь :-)
Ответить
DI HALT
2 ноября 2010 в 11:30
Да, разумеется 11.
Нолики можно и не выставлять. Просто удобно когда форма записи одна и та же и просто меняешь нолики на единицу, ничего не дописывая.
Ответить
petrol1um
20 ноября 2010 в 23:22
Здравстуйте! Не могли бы вы обьяснить чем отличаеться 8, 9 и 10 разрядный ШИМ?
Ответить
DI HALT
20 ноября 2010 в 23:58
Разрядностью :)
У 8ми разрядного 256 градаций скважности
у 9ти разрядного 512 у 10ти 1024.
Ну и, соответственно, скоростью (т.е. предельной частотой). 8ми разрядный шим прогоняет период за 256 тиков таймера, а 10и за 1024.
Ответить
petrol1um
21 ноября 2010 в 1:00
Спасибо))
Ответить
Poligrafych
21 ноября 2010 в 16:43
цит: прямой ШИМ (сброс при совпадении и установка при обнулении счета)
простите,а установка чего? судя по графику какраз выход устанавливается в логическую 1 при совпадении со счетным регистром… или я не понимаю :(
ещё непонятный момент — мы устанавливаем !!!биты!!! СОМ1А1:СОМ1А0 =0b10 следующим образом: (2<<COM1A0)? т.е. 0 остается в COM1A0 а 1 переходит в СОМ1А1 чето запутано…
вопрос о Phase Correct PWM.
цит: Основное его предназначение, делать многофазные ШИМ сигналы, например, трехфазную синусоиду. Чтобы при изменении скважности не сбивался угол фазового сдвига между двумя ШИМ сигналами. Т.е. центры импульсов в разных каналах и на разной скважности будут совпадать.
А если центры импульсов не будут совпадать, разве это сильно повлияет на угол фазового сдвига? Сигнал то все-равно интегрируется…
не могли бы вы добавить пример с изменением частоты ШИМ или дать ссылку.
Заранее спасибо тем добрым людям кто захочет ответить :-Р
Ответить
DI HALT
21 ноября 2010 в 16:58
Устновка и сброс бита на выводе контроллера. А график сделан для какого то одного из режимов.
тут мы значение 10(2) сдвигаем на место с начлом в COM1A0. т.к. COM1A1:COM1A0 то получится, что COM1A1 =1, а COM1A0 = 0. Чем тормозить, лучше бы прогнал в эмуляторе и увидел сам что происходит. Изучать надо с компилятором под рукой, а не просто по тексту :)
Если у одного канала значение около 0, а у другого в районе 255 то фазы уплывут очень сильно. И толку что оно интегрируется? Возникнет куча паразитных вещей, искажение формы поля машины, лишние потери. Оно нам надо?
В конце статьи прикреплен исходник примера где два канала ШИМ меняются.
Ответить
Poligrafych
21 ноября 2010 в 22:48
большое спасибо, постараюсь больше не тормозить)
Ответить
husky
25 ноября 2010 в 1:15
Замечательная статья, уважаемый DI HALT, но в каком состоянии вы писали шестой ее абзац? :)
Ответить
DI HALT
25 ноября 2010 в 1:34
А что шестой абзац?
Ответить
rambo
28 ноября 2010 в 23:29
Уважаемый автор, спасибо огромное за создание и эксплуатацию этого сайта!
Если будет время то.. (Буду краток) —
Как проверить работоспособность МК(программатор Громова собрал, аттини2313v купил, аврСтудию поставил, в эмуляторе все работает-шим, в юнипроге все записывается — читается, в реале на ноге не появляется ни импульса ни лог1) — может я что-то пропустил?
Заранее спасибо)
Ответить
rambo
1 декабря 2010 в 0:14
!! УРА, Разобрался — в ресете проблема была.
Ответить
netouch
20 декабря 2010 в 19:06
Доброго времени суток, уважаемай комьюнити!
прошу посоветовать, как лучше реализовать амбилайт для ПК (была похожая статья на хабре, но там для 4 светодиодов, да и мерцания присутствуют).
Планирую использовать 6 RGB светодиодов (2 справа, 2 слева, 2 сверху), необходимо иметь возможность плавно менять яркость каждого из них (то есть 6х3= 18 ШИМ каналов). 18 аппаратных ШИМ каналов я не видел ни на одном МК АВР (допускаю что плохо искал), следовательно прийдется все каналы реализовывать програмно.
Будет ли работать следующая схема?
На выводы МК вешаю 3 сдвиговых 8битных регистра (3 вывода под data на каждый из регистров, и 1 вывод на тактовые входы сдвиговых регистров). Далее с выводов сдвиговых регистров через RC цепочку на светодиоды.
Данные цветности буду передавать в МК через usb.
Если схема работать будет, то:
— какой частоты должен быть ШИМ сигнал для светодиодов, чтобы глаз не замечал подвоха?
А может быть лучше использовать аппаратные драйверы светодиодов?
Посоветуйте, как лучше сделать?
Спасибо.
Ответить
DI HALT
20 декабря 2010 в 19:13
А сделать на двух МК релегия не позволяет? ;)
Ответить
netouch
20 декабря 2010 в 19:34
А разве есть МК с 9 аппаратными ШИМ кналами? Если нету — то все равно програмно реализовывать нужно, и какая уже разница на 1 или на 2 МК?
Ответить
DI HALT
20 декабря 2010 в 20:13
ARM Cortex M3 например. Но не суть. От частоты все зависит. Можно и программно, на конечном автомате сделать.
Если девайс штучный, то я бы не парился. Сварганил все на нескольких МК. Например Тини2313 может организовать 4 аппаратных ШИМ канала. Стоит недорого (около 50р). Пять тинек одна совмещенная с управлением всем этим борделем даст искомый результат. Тогда программная реализацию будет проще простого.
Ответить
netouch
20 декабря 2010 в 19:39
уточнение, мне нужно плавно регулировать яркость каждого из 3-х цветов светодиода, в итоге нужно 3 цвета х 6 светодиодов = 18 ШИМ каналов.
Ответить
C0oo1D
24 января 2011 в 21:49
DM163 и ноги вам в руки, как раз для RGB светодиодов) Да еще можно их несколько последовательно цеплять..)
Ответить
dakar
7 января 2011 в 21:15
Прошу прощения, если уже обсуждалось. можно повысить частоту ШИМа, выбрав в битах WGM13:10 режим, когда топ не фиксированный 8, 9 или 10 бит, а задается регистром ICRx. К примеру, используя внутренние 8МГц и задав ТОП = 100 вместо 255 для 8-битного мы повысим максималльную частоту в 2.5 раза — до 80КГц
Проверил на практике — всё работает и даже вроде как надо, но осциллограф сказал бы точно :)
Ответить
DI HALT
8 января 2011 в 6:27
НУ да, только теряем в разрешении шима.
Ответить
AleksanderG
14 января 2011 в 19:45
Хочу копировать значение регистра ADCH в регистр OCR2. Необходимо регулировать
скважность ШИМ входным аналогом. Пытаюсь через MOV. Студия показывает ошибку.
Подскажите пожалуста в чем дело и как можно по другому?
Ответить
DI HALT
15 января 2011 в 0:25
ПОтому что так нельзя. Сначало надо из ADCH через IN взять в R какой нибудь (в R16 например), а потом оттуда через OUT выгрузить в OCR2
Это тебе не х86 тут нельзя просто так гонять данные между памятью.
Ответить
Alliance48
14 января 2011 в 22:35
Кто ни будь может посоветовать статью без макросов? Они сложны для моего понимания…
Ответить
DI HALT
15 января 2011 в 0:24
Не, без макросов что без рук и ног. Что именно тебя смутило?
Ответить
C0oo1D
24 января 2011 в 21:55
Видимо.. сами макросы :D
Я и сам до них не дошел.. другой синтаксис, неудобно, вот и пересел на Си.
Ответить
Alliance48
15 января 2011 в 1:28
SETB
При настройке портов на выход можно заменить на
SBI DDRB, 4
SBI DDRB, 5
А в следующем отрывке он уже используется для другого
SETB TIMSK,OCIE1A,R16 ; Включаем прерывание по сравнению А
SETB TIMSK,OCIE1B,R16 ; Включаем прерывание по сравнению Б
SETB TIMSK,TOIE1,R16 ; Включаем прерывание по переполнению Т1
Посмотрел исходник, там вообще шестнадцатеричным кодом всё написано)))
Ответить
DI HALT
3 марта 2011 в 1:34
Эт хитрый макрос. Универсальный, сам определят тип адреса назначения и подставляет нужные комбинации
Ответить
dzusan
16 января 2011 в 1:24
Нужно организовать на меге 8 воспроизведение заданой формы сигнала, например синусоиды, форма сигнала зашивается значениями амплитуды в массиве. Частота и амплитуда сигнала задается с клавы.
Идея такая: первый таймер делает быстрый шим, второй делает прерывания по сравнению через промежутки времени равные частоте, заданой в начале, деленной на количество точек в массиве, а в прерывании меняет регистр сравнения первого и заодно свой, чтобы прерваться в следующий раз через нужный промежуток времени.
Оцените идею =) Тут меня еще мучает вопрос будет ли прерываться работа шим первого таймера во время прерывания второго?
Ответить
DI HALT
16 января 2011 в 10:36
Нормально будет работать. ШИМ Же аппаратный. Идея тоже здравая. Я бы аналогично сделал.
Ответить
stream
22 января 2011 в 20:10
Я прошу прощения за возможно не лепый вопрос
Подскажи пожалуйста, какой резистор и кондер ставить на RC фильтр и если можно дайте ссылки на их расчеты?
Да и еще, т.к. кондер от своего заряженного состояния может замыкать на землю ножку, не спалится так контролер? т.е. можно прям напрямую подключать кондер, ножка и земля?
Кондер электролит?
Ответить
DI HALT
3 февраля 2011 в 13:28
http://easyelectronics.ru/kondensator-i-rc-cepochka.html
Ногу контроллера нельзя напрямую к конденсатору подключать — может сгореть вывод контроллера. Только через резистор.
Ответить
lpa
2 февраля 2011 в 20:21
А если требуется управлять мощной нагрузкой с помощью шим, чем можно заменить RC цепочку?
Ответить
DI HALT
2 февраля 2011 в 21:51
Подцепить драйвер MOSFET и сам MOSFET
Ответить
lpa
2 февраля 2011 в 23:21
После RC цепи?
Ответить
DI HALT
2 февраля 2011 в 23:30
Вместо.
Ответить
lpa
2 февраля 2011 в 23:31
А на выходе будет постоянка?
Ответить
DI HALT
2 февраля 2011 в 23:34
На выходе с транзистора там будут мощные ШИМ импульсы.
А дальше от нагрузки зависит. Если нагрузка индуктивная, то их сгладит за счет индуктивности нагрузки. Если это нагреватель или осветитель, то там пофигу — сгладит тепловая инерция системы.
Ответить
lpa
2 февраля 2011 в 23:36
А как если нагрузка не индуктивная?
Ответить
DI HALT
3 февраля 2011 в 1:47
Если да кабы. Блок питания делается под нагрузку. От нее и надо плясать.
Ответить
kitekat
18 февраля 2011 в 10:15
Вот тут, по-моему ошибка
[quote]
ШИМ на прерываниях.
Но вот засада — плата уже разведена, захотелось ШИМ, а выводы OCxx уже задействованы под другие цели.
…….
Пример:1
; ШИМ будет на выводах 3 и 6 порта D
SETB DDRD,3,R16 ; DDRD.3 = 1 Порты на выход
SETB DDRD,6,R16 ; DDRD.6 = 1
…………….
OUTI TCCR1A,0<<COM1A0|0<<COM1B0|[b]0<<WGM10[/b]|1<<WGM10
OUTI TCCR1B,0<<WGM13|1<<WGM12|1<<CS10
[/quote]
Два раза прописан WGM10.
Ответить
DI HALT
18 февраля 2011 в 10:56
Ой.. Поправил.
Ответить
Nocs
23 февраля 2011 в 18:42
Спасибо большое за статью.
Получилось самому поиграть шимом и даже управлять драйвером для мощных светодиодов.
Вопрос вот у меня в чём. На днях увидел красивое видео
на атиньке можно, судя по всему 4 канала ШИМ использовать, а на этом видео, судя по всему 12 каналов работаю. Каким же образом?
Ответить
DI HALT
23 февраля 2011 в 18:50
Да запросто можно программно хоть 40 каналов сделать. Все зависит лишь от дискретности и обработки всего этого. Ну и загруженности процессора другими задачами.
Ответить
Miha1957
11 марта 2011 в 7:36
вчера заметил ещё один глюк в Студии
в устройстве требовалось организовать простейший индиактор — чтобы светодиод периодически подмигивал — мол, живой я
без лишнего софта приспособил под это дело Timer1 в режиме Fast PWM просто загрузкой OCR1A и ICR1A
Студия категорически отказалась показывать реальную картину, хотя в железе — «картина маслом»
так что прежде чем биться лбом об стену — проверяйте в железе
Ответить
OKPOJI
9 апреля 2011 в 23:25
Автору огромное спасибо, очень подробно и доходчиво всё разжевано:)
я только недавно начал изучать AVR,
есть одно замечание- косяк скорее мой в том что не заметил сразу «Исходник к статье», а в нем описаны макросы, которые применялись, в статье толком об этом не говорится, скачал, увидел как всё это работает, теперь доволен как таракан :-D
Ответить
DI HALT
10 апреля 2011 в 4:29
Эти макросы вводятся по ходу курса и в момент ввода подрбоно описываются.
Ответить
fistaka
27 апреля 2011 в 0:34
Подскажите:
на вход компаратора подаю синус 50Гц и пилу 20кГц. Как влияет разница амплитуд синуса и пилы на входе компаратора на характер сигнала на выходе компаратора?
Ответить
SergeSmith
3 мая 2011 в 10:10
Доброго времени суток! Стоит задача задавать управляющее напряжение для ГУН’а посредством ШИМ и интегрирующей RC-цепочки. В железе все давно собрано, сейчас дошел до программной реализации ШИМ и столкнулся с проблемой. Чтобы после RC-цепочки (10КОм, 10мкФ) не было пульсаций требуется частота выше 100КГц (если верить Proteus то идеално под 200КГц), а это у меня не получается. Аппаратно можно сделать только ~37КГц. Пробывал реализовать программно с большей частотой, но не получилось.
Может кто знает как можно решить эту проблему?
Заранее благодарен.
Ответить
DI HALT
3 мая 2011 в 10:27
Вариантов тут немного. Можно понизить разрядность ШИМ’а и тогда он будет щелкать быстрей. Скажем сделать его 5ти разрядным ,ограничив TOP в режиме FastPWM
Можно взять другой МК. Например Tiny45 имеет встроенный PLL позволяющий разгонять тактование таймеров до 40 чтоль МГЦ. Соответственно получить тут 200кГц не должно стать проблемой.
Ответить
Delfer
14 мая 2011 в 2:36
Странно что-то у меня с ATTiny25.
Режимы — COM1B
0 0 — отключен от пина
0 1 — при совпадении с OC1B — пин меняет состояние на противоположное (т.е. H/L 50/50)
1 0
1 1 — шима вообще нет (один раз пин переключается в 1 или 0 и все)
Изучил даташит — в непонятках. Начал научным тыком — нашел. Надо ставить в единицу бит PWM1B в GTCCR. Очень логично, конечно, если бы не описание
«Bit 6 – PWM1B: Pulse Width Modulator B Enable
When set (one) this bit enables PWM mode based on comparator OCR1B in Timer/Counter1
and the counter value is reset to $00 in the CPU clock cycle after a compare match with OCR1C
register value.» Т.е. при чем тут OCR1C — не понятно. И почему когда этот бит выставил, и выставил COM в 0 1 — заработал нормальный ШИМ (до OCR еденица, после — ноль)
Ответить
DI HALT
14 мая 2011 в 2:52
Ну так все верно.
Ты включаешь битом PWM1B модулятор. А ШИМ формируется путем сравнения значения в TCNT с значением в OCRxx меняя значение в OCR1B мы задаем скважность.
А OCR1C задает максимальное значение счета. Выше было сказано:
» OCR1C holds the Timer/Counter maximum value, i.e. the clear on compare match value. In the normal mode an overflow interrupt (TOV1) is generated when Timer/Counter1 counts from $FF to $00, while in the PWM mode the overflow interrupt is generated when Timer/Counter1 counts either from $FF to $00 or from OCR1C to $00. The inverted PWM outputs OC1A and OC1B are not connected in normal mode.»
Ответить
Delfer
14 мая 2011 в 3:15
«When set (one) this bit enables PWM mode based on comparator OCR1B in Timer/Counter1 and…» дальше нужно было не читать. Сбило с толку)
Спасибо за пояснение. Каждый раз удивляюсь, как много внимания Вы уделяете порталу. Еще раз спасибо!
Ответить
NiSkNAme
2 июня 2011 в 2:03
А где бы по подробнее узнать о трехфазной синусоиде?
А то в сети находил только однофазные примеры с использованием специальных таблиц.
Ответить
DI HALT
2 июня 2011 в 2:31
Так если у тебя есть таблица одной синусоиды, то вторая и третья берется из нее же, только берешь из ячейки со сдвигом в 120 градусов и все.
Ответить
NiSkNAme
2 июня 2011 в 3:01
Мне хотелось бы регулировать частоту но с математикой у авр (я так понял) пробелмы.Я вот думаю как будет эфектинее,зделать еще одну таблицу со сдвигами или расчитывать значение перед запуском шима ?
Ответить
DI HALT
2 июня 2011 в 3:17
Частота задается всего лишь скоростью выборки из таблицы. Для более менее ровного синуса тебе за глаза хватит 30-40 точек в таблице.
Ответить
NiSkNAme
2 июня 2011 в 3:38
Тоесть чем меньше частота тем реже пихаем значение в регистр?
Ответить
DI HALT
2 июня 2011 в 3:42
Ага. Т.е. надо тебе 1гц — пробегаешь по таблице за 1секунду. Надо тебе 100гц — 100 раз в секунду. И так пока не упрешься либо в быстродействие МК (на выборку уйдет не меньше трех пяти тактов). Либо в частоту ШИМа которая не будет успевать перестроиться.
Ответить
NiSkNAme
2 июня 2011 в 4:03
Спасибо теперь попробую написать код.
Ответить
kat88
2 июня 2011 в 16:28
Здравствуйте! Хочу сказать Вам огромное спасибо за огромное количество (и качество!!) информации на Вашем сайте.
А еще возник такой вопрос — мне нужно, чтобы значение в OCR менялось в зависимости от значения , принимаемого АЦП. Ну т.е есть переменный резистор, мы его покрутили, АЦП обработал, и в зависимости от этого значения поменялся порог сравнения (ширина импульсов). Что во что запихивать в таком случае? Буду оооочень признательна за совет!!
Ответить
DI HALT
2 июня 2011 в 16:33
В прерывании по окончанию замера ацп сделать внесение нужного значения в OCR вот и все. Если надо напрямую, то OCR = ADC. Ну или зависимость какую прописать
Ответить
kat88
2 июня 2011 в 16:40
спасибо за оперативный ответ, мне почему-то казалось , что нельзя прям из АЦП кидать в ОСR , но научного обоснования этому нет. буду пытаться написать код!
и еще вопрос — я возможно пропустила какие-то начальные уроки введения в курс, где можно прочитать пояснение такого типа записи :
OUTI TCCR1A,0<<COM1A0|0<<COM1B0|0<<WGM11|1<<WGM10
OUTI TCCR1B,0<<WGM13|1<<WGM12|1<<CS10
Ответить
DI HALT
2 июня 2011 в 16:57
Ну напрямую нельзя. Т.е.
сначала IN Rxx , ADCH
потом OUT OCR, Rxx
Т.е. через регистр. Также учитыввай тот факт что OCR может быть как 16ти так и 8ми разрядным, в зависимости от разрядности таймера, а результат АЦП может быть как 8ми (выравнивание влево, младшие биты не читаем, берем из ADCH) так и 10 разрядным из двух байт ADCH и ADCL.
Это просто макрос. OUTI
раскрывается в
LDI R16,0<<COM1A0|0<<COM1B0|0<<WGM11|1<<WGM10
OUT TCCR1A,R16
Сам макрос у меня описан где то в исходниках в файле macro.inc или что то подобное.
Ответить
axbxcx
5 июня 2011 в 15:38
Уже не первый раз сталкиваюсь с такой вещью: при работе счётчиков в режиме FastPWM, выход подключен «Clear OC2 on Compare Match, set OC2 at BOTTOM,(non-inverting mode)», при OCRxx=0x00 на выходе мк нет нулевого уровня, а присутствуют пики длительностью в такт таймера (смотрел осциллографом), что фактически равносильно OCRxx=0x01. При этом, естественно, чуть светится светодиод (а мощный — достаточно ярко) подключенный к этому выходу. Даташит это явление подтверждает (стр.104 для atmega16): «The extreme values for the OCR1x Register represents special cases when generating a PWM waveform output in the fast PWM mode. If the OCR1x is set equal to BOTTOM (0x0000) the output will be a narrow spike for each TOP+1 timer clock cycle. Setting the OCR1x equal to TOP will result in a constant high or low output (depending on the polarity of the output set by the COM1x1:0 bits.)». В результате приходилось использовать Phase Correct PWM. Вот мне и интересно, почему у Вас он регулируется от нуля?
Ответить
DI HALT
5 июня 2011 в 17:30
У меня тоже иголки там есть. В один такт.
Ответить
antropod
11 июня 2011 в 7:23
Я так понял, если подключить стрелочный вольтметр к выходу МК, то никаких дополнительных примочек не надо.
Вопрос в том, какой максимальный ток может отдать микруха, и можно ли присоединять напрямую к ногам, или нужно ставить буффер\транзистор\?
Ответить
antropod
11 июня 2011 в 7:37
Разобрался! Нашел в даташите Absolute Maximum Ratings — DC Current per I/O Pin.
Ответить
NiSkNAme
16 июня 2011 в 4:12
«Вывод OCxx при первом совпадении сбрасывается, при втором устанавливается»
Сдесь не наоборот должно быть?
Или это настраивается как в fast pwm ?
Ответить
DI HALT
16 июня 2011 в 4:40
Поведение OC выводов настраивается
Ответить
kat88
16 июня 2011 в 11:37
Доброе время суток!
Написала программу (делаю ШИМ регулируемый резистором), компилирую, АВР-студия ругается на » .ORG $01C rjmp ADC ; ADC Conversion Complete Handler» , хотя как и другие вектора прерываний эта строчка скопирована из даташита! Но именно на ADC ругается. Как так?
Еще такой нюанс — прерывание АЦПшника занимает больше места,чем другие? если два байта отведено, то он пишет про конфликт адресов : » C:\avr\pwm1.asm(38): error: Overlap in .cseg: addr=0x1e conflicts with 0x1c:0x1f »
а если пишу вот так, то уже не ругается на адреса:
.ORG $01C rjmp ADC ; ADC Conversion Complete Handler
reti
.ORG $020 rjmp EE_RDY ; EEPROM Ready Handler
reti
И еще выдает такую ошибку «C:\avr\pwm1.asm(93): error: Operand(s) out of range in ‘ldi r16,0x45f’ «, скажите, пожалуйста, что с этим делать!
жду вашей помощи! )
Ответить
kat88
16 июня 2011 в 11:53
Ох, прошу прощения за дурацкий вопрос!! уже разобралась, там же перед rjmp надо было закомментить.. больше ничего вышеописанного Студия не выдает!!
я просто читала где-то другой способ описания таблицы векторов, без .ORG, но почему-то он не работает) теперь почти все в порядке))
Ответить
kat88
16 июня 2011 в 12:08
И все же никак не могу устранить причину ошибки
C:\avr\pwm1.asm(73): error: Operand(s) out of range in ‘ldi r16,0x45f’
В чем может быть дело??
з.ы. — а тут нельзя удалять свои комменты, если уже нашел ответ на вопрос? конечно, 7 раз подумай, 1 раз спроси, но так получилось..
Ответить
DI HALT
16 июня 2011 в 16:14
Пытаешься впихуть невпихуемое. Регистр может вместить значение не больше чем 255. А 0x45F нааамного больше. Такое число может влезть только в два байта (регистра) и обрабатываться побайтно. Как старший и младший байты.
LDI R16,LOW(0x45F)
LDI R17,HIGH(0x45F)
Ответить
kat88
16 июня 2011 в 16:29
Ошибка , похоже, была связана с корявой инициализацией стека, старший байт сначала не указала.
Теперь все компилируется, шагает, но почему-то не выполняется простая команда :
ldi R16, 0b11111111 ; В OCR 0*FF , на выходе будет сигнал выс.уровня
(пока не придет значение с АЦП и не закинется в OCR)
out OCR2, R16
и с прерыванием по переполнению никак не подружусь, не шагает он на него, даже когда происходит само переполнение и флажок выставляется..
а на то,что описано в обработчике прерываний, никак стрелка не встает.
в табл.векторов написано:
.ORG $000 rjmp RESET ; Reset Handler
.ORG $002 ;rjmp EXT_INT0 ; IRQ0 Handler
reti
.ORG $004 ;rjmp EXT_INT1 ; IRQ1 Handler
reti
.ORG $006 ; rjmp TIM2_COMP ; Timer2 Compare Handler
reti
.ORG $008 rjmp TIM2_OVF ; Timer2 Overflow Handler
.ORG $00A ; rjmp TIM1_CAPT ; Timer1 Capture Handler
reti
(и далее)
А в обработчике прер-я:
TIM2_OVF: in R17, ADCH ;
out OCR2, R17
reti ;выход из обработчика прер-я АЦП
перед обработчиком — бесконечный цикл для ожидания прерывания..
Ответить
DI HALT
16 июня 2011 в 18:26
Чето у тебя какая то странная таблица векторов.
Не поленись возьми и по даташиту выстави все вектора какие есть. На те которые надо поставьи RJMP, а ненужные затерминаль на reti.
А прерывания разрешены локально и глобально? Без этого флажок может и встанет, но реакции не будет.
Также можешь поглядеть куда уходит программа если включишь режим дизассемблера и потрассируешь там. Там будут видны все адреса, а не только те что в программе расписаны.
Ну и в обработчике прерывания у тебя косяк. Ты меняешь регистр R17, а в стеке его не сохраняешь. Если он у тебя используется где то в программе может возникнуть трудно уловимый плавающий глюк.
Ответить
kat88
17 июня 2011 в 13:11
Таблицу векторов я просто тут не стала всю размещать,вместо остальных векторов из даташита написано «(и далее)». Смотрела выше в описаниях ваших, вроде бы сделала все по аналогии. Т.е мне нужны только reset и по переполнению TIM2_OVF:
.ORG $000
rjmp RESET ; Reset Handler
.ORG $002 ;rjmp EXT_INT0 ; IRQ0 Handler
reti
.ORG $004 ;rjmp EXT_INT1 ; IRQ1 Handler
reti
.ORG $006 ; rjmp TIM2_COMP ; Timer2 Compare Handler
reti
.ORG $008
rjmp TIM2_OVF ; Timer2 Overflow Handler
.ORG $00A ; rjmp TIM1_CAPT ; Timer1 Capture Handler
reti
.ORG $00C ;rjmp TIM1_COMPA ; Timer1 CompareA Handler
reti
.ORG $00E ;rjmp TIM1_COMPB ; Timer1 CompareB Handler
reti
.ORG $010 ;rjmp TIM1_OVF ; Timer1 Overflow Handler
reti
.ORG $012 ;rjmp TIM0_OVF ; Timer0 Overflow Handler
reti
.ORG $014 ;rjmp SPI_STC ; SPI Transfer Complete Handler
reti
.ORG $016 ;rjmp USART_RXC ; USART RX Complete Handler
reti
.ORG $018 ;rjmp USART_UDRE ; UDR Empty Handler
reti
.ORG $01A ;rjmp USART_TXC ; USART TX Complete Handler
reti
.ORG $01C ;rjmp ADC ; ADC Conversion Complete Handler
reti
.ORG $020 ;rjmp EE_RDY ; EEPROM Ready Handler
reti
.ORG $022 ;rjmp ANA_COMP ; Analog Comparator Handler
reti
.ORG $024 ;rjmp TWSI ; Two-wire Serial Interface Handler
reti
.ORG $026 ;rjmp SPM_RDY ; Store Program Memory Ready Handler
reti
Ответить
kat88
17 июня 2011 в 13:26
А прерывания разрешены в TIMSK (это и называется локально?) и глобально — sei.
Reset: ldi R16, (1<<DDB3) ; вывод ОС2 ( порт В, 3 бит) на выход
out PORTB, R16
ldi Temp, 0b01101100 ; настройка режима работы Т/С2, в т.ч. CLK/64, быстрый ШИМ и При совпадении ноль
out TCCR2, Temp
ldi Temp, 0b01000000 ; Bit 6 – TOIE2 установлен, разрешает прерывание по переполнению
out TIMSK, Temp
; Инициализация стека (как в вашем примере)
;настройка АЦП
ldi R16, (1<<ADLAR) ; выравнивание слева (результат в старших разрядах)
out ADMUX, R16
sei ;разрешить прерывания
;****************************************************
; ОСНОВНОЙ ЦИКЛ
;**************************************************
begin:
ldi R16, 0b11100000
out ADCSRA, R16
ldi R16, 0b11111111 ; ПОЛОЖИТЬ В OCR 0*FF ;
out OCR2, R16 ; А НИЧЕГО НЕ ПРОИСХОДИТ …
Inf: rjmp Inf ;бесконечный цикл — ждем прерывания
TIM2_OVF: in R17, ADCH ; СЮДА ОН НИКОГДА НЕ ПОПАДАЕТ
out OCR2, R17
reti ;выход из обработчика прер-я АЦП
Больше R17 нигде не используется, все равно сохранять в стек?
Ответить
kat88
17 июня 2011 в 15:48
УЖЕ СНОВА НАШЛА ОШИБКУ и заданные выше вопросы кажутся глупыми! =)
Проблема с прерыванием заключалась в том,что в таблице векторов у меня неправильно прописаны адреса, 000 -> 002 -> 004, я читала Ваш пример ШИМа и на автомате написала адреса как в примере, а не как в даташите на мою 8 атмегу :)
.ORG $000
rjmp RESET ; Reset Handler
.ORG $001 ;rjmp EXT_INT0 ; IRQ0 Handler
reti
.ORG $002 ;rjmp EXT_INT1 ; IRQ1 Handler
reti
.ORG $003 ;rjmp TIM2_COMP ; Timer2 Compare Handler
reti
.ORG $004
rjmp TIM2_OVF ; Timer2 Overflow Handler
(и прочие вектора)
Теперь обработчик прерывания работает, на него стрелка прыгает, действие выполняется.
А вот по команде (напишу ее пока так,как писала я) ничего не происходит:
ldi R16, 0b11111111 ; ПОЛОЖИТЬ В OCR 0*FF ; на выходе будет лог. 1
out OCR2, R16 ;
Но в общем-то программа может работать и без этого) Возможно, OCR нельзя обновить в то время, когда считает таймер-счетчик, и можно обновить только в момент переполнения , к началу нового периода.. ?
Теперь остался какой-то странный глюк, что значение в ОСR из АЦП кладется с отставанием .
Т.е кладу в АЦП 0200 (нужен старший байт,т.е в ОСR будет 02) . таймер переполнился, в обработчике прерывания кладем значение АЦП в OCR, но ничего не происходит, там ноль как и был.
Меняю значение в АЦП (пусть 03) в обработчике прерывания по переполнению таймера в OCR кладется… прежнее значение — 02.
По следующему переполнению в OCR положится 03 и т.д., т.е кладется не текущее значение, а предыдущее!
Буду искать причины) Спасибо за советы!
Ответить
DI HALT
17 июня 2011 в 20:09
OCR можно обновлять в любое время. Шим правда немножко сбиваться будет, но не во всех режимах. В некоторых у него аппаратно выровняется на следующем проходе. В общем надо ДШ смотреть конкретней. Единственно, OCR 8ми разрядный или 16ти? Если 16ти, то там хитрый порядок доступа к его байтам. Сначала вроде бы младший, потом старший. Иначе его переклинивает. В даташите это отдельным пунктом оговорено в разделе про таймер (что то вроде подраздела «Доступ к 16ти разрядным регистрам). Почитай там.
А отставание насколько? Если на один период ШИМ, то вроде как так и должно (то самое выравнивание)
Ответить
DI HALT
17 июня 2011 в 20:11
Да, локально это бит разрешения конкретного прерывания. Ну а глобально флаг I в регистре sreg.
Если R17 нигде не используется и не будет использоваться, то можно не сохранять в стек. Главное про это ПОМНИТЬ! А то решишь потом заюзать и получишь вилы в бок.
Ответить
DI HALT
16 июня 2011 в 16:16
Без ORG тоже можно. Такое работает если длина вектора прерывания 2 байта, а мы туда ставим одну команду. В итоге, просто нужное количество RETI или RJMP. Но если взять контроллер у которого много памяти, то вектор там уже четырехбайтный, чтобы вместить большую команду JMP
Ну либо делать этажерку RETI NOP, но это коряво.
Ответить
Joker _MNV
12 июля 2011 в 18:48
привет всем!!подскажите пожалуйста, нужно реализовать ШИМ но чтобы выходное значение быстро реагировало на опорное напряжение, т.е. задумка такая есть через ацп измерять, что то делать а потом кидать в регистр OCR…но загвоздка тут в том, что нужно оч оч часто обновлять значения регистра OCR а по программе этого не получается…есть два варианта использовать другой МК, в котором будет чисто измерение опорного напряжения и выдача ШИМ, либо второй — как то по мудрить с программой…может кто то сталкивался с проблемой, подскажите плиз.
Ответить
DI HALT
13 июля 2011 в 0:51
ШИМ у тебя один фиг должен перезарядить конденсатор, чтобы застабилизировать напряжение. Т.е. это два, а лучше три периода ШИМ импульса. Т.е. если ты хочешь реально быстро это сделать, то юзай внешний ЦАП. Например на R2R резистивной цепи (если не нужна большая разрядность) или спец микруху применить. На крайняк можно заюзать STM32 где ЦАП во многих чипах идет по дефолту.
Ответить
Joker _MNV
13 июля 2011 в 20:22
по про бывал сделать шим из таймера T1, сигналы вроде получил, но как то коряво получилось..проблема в том, что кидаю значения в регистры OCR1AH и OCR1AL…когда кидаю в младший регистр число(старший нули) на выходе не оч хорошая картина получается. если же на оборот в старший число(младший нули) на выходе прямоугольники на RC цепочке пила, но она не очень острая, заряжается не по прямой а по экспоненте…как сделать чтобы была прямая линия зарядки?? номинал изменить и еще объясните с регистрами, запутался.
Ответить
olegkaun
13 сентября 2011 в 21:38
DI HALT, подскажите, как можно вывести ШИМ на весь порт для запуска электродвигателя, на ATmega8535
Ответить
DI HALT
14 сентября 2011 в 5:00
Что значит на весь порт? Ты хочешь от порта запитать двигатель? Плохая идея.
Ответить
olegkaun
14 сентября 2011 в 21:00
а как лучше сделать, управляя 6 транзисторами, на выходе получить трехфазный синусоидальный ток
Ответить
DI HALT
16 сентября 2011 в 10:44
Самый лучший способ — применить AVR серии pwm или как то так. Там как раз будет 6 каналов ШИМ с dead time и прочими прелестями. Ну либо обычная мега с тремя каналами шим, на полумостовые драйверы.
Ответить
olegkaun
17 сентября 2011 в 8:30
А как сделать программно из 3 каналов ШИМ (у ATmega8535 4 канала ШИМ)6 каналов и управлять ими, попарно включая/выключая?
Ответить
DI HALT
17 сентября 2011 в 8:37
Красиво не получится. Единственный вариант — сделать тут по прерываниям сравнения и переполнения и включать-выключать выводы вручную. Но это будет во первых медленно, во вторых будет джиттер изза того, что прерывание может быть заблокировано другим прерыванием.
Ответить
olegkaun
17 сентября 2011 в 8:51
то есть для лучшего управления, лучше использовать AVR серии PWM? Там выводы переключаются проще?
Ответить
DI HALT
17 сентября 2011 в 8:56
Там не проще, а специально для этого все сделано. Аппаратно. Т.е. у каждого шим канала два выхода, прямой и инверсный. Причем они не тупо переключаются один в 1 другой в 0 и наоборот, а с задержкой, чтобы ключи успели закрыться.
Ответить
olegkaun
17 сентября 2011 в 9:10
спасибо, как разберусь с этим я напишу, мой почтовый ящик okaun@mail.ru, пришлите мне свой адрес и я буду задавать вам вопросы по почте
Ответить
DI HALT
17 сентября 2011 в 11:46
Размечтался :)
Ответить
vasily-hertz
1 октября 2011 в 17:26
У меня возник вопрос. Будет ли меняться уровень постоянной составляющей, при неизменной скважности, но разной частоте?
Т.е. отношение сигнал/нет сигнала на выходе одно, а частота меняется, то подключенный, скажем, диод будет светить одинаково или нет?
Ответить
vasily-hertz
1 октября 2011 в 17:31
Я замудрил просто программный шим, но он будет прерываться, т.к. нужна многозадачность. И получается так, что от величины паузы в подпрограмме программного шим, которая равна величине обработки какой нить другой подпрограммы, зависит частота этого самого шим, но скважность там меняться не будет, я предполагаю, что светодиод будет гореть так же с одинаковой яркостью, или не так?
Ответить
vasily-hertz
1 октября 2011 в 17:32
а, да, шим будет прерываться в каждом цикле
Ответить
vasily-hertz
1 октября 2011 в 17:34
а, нет не в цикле, а в каждом такте
Ответить
DI HALT
1 октября 2011 в 17:38
Да зависит. С программным шимом всегда так. Более менее стабильную частоту и скважность можно получить только на гибридном ШИМ, т.е. где смена уровней идет по прерыванию таймера в конечном автомате. И сделать так, чтобы это прерывание никто не мог перебить на ощутимое время.
Ответить
DI HALT
1 октября 2011 в 17:40
От фильтра зависит. По идее не должен. Но по факту того же диода может меняться яркость, т.к. глаз штука накопительная и если световой заряд в сетчатке глаза рассасывается быстрей чем набивается новый, то общая яркость будет падать.
Ответить
vasily-hertz
1 октября 2011 в 17:56
ок спс за ответ, там думаю частота будет на десятки килогерц (а мож и сотни хз пока) так что вроде глазу должно быть пофиг, волнует сам светодиод — на них не найдешь даташит, хотя вроде там должен быть параметр за какое время он доходит до определенной яркости — от этого наверное и будет зависеть все. Короче пока мк не прошью не узнаю (( в протеусе хрен проверишь такое )
Ответить
gari
18 декабря 2011 в 23:37
===
Как мы и запланировали. С первого канала длительность импульса в 1/3 периода, а со второго в 1/2
===
тут не наоборот должно быть?
вроде на рис. на первом канале 1/2
Ответить
casino777
25 января 2012 в 22:18
спасибо
Ответить
Spectr
6 февраля 2012 в 20:36
Здравствуйте
А можно на аппаратном 8bit ШИМе ATmega16 (Timer0 или Timer2) обеспечить частоту 50Гц для управления серво?
Хочу тремя сервами одновременно поуправлять, да так, чтоб с наименьшей нагрузкой на процессорное время.
Ответить
Spectr
6 февраля 2012 в 20:45
Даташит курил, после расчетов по формуле f_oc=f_clk/N*510 в Phase Correct PWM Mode пришел к выводу, что это надо подбирать кварц по-точнее и то, из доступных в продаже наименьшая погрешность оказалась 6% при частоте кварца 6,144000 МГц и делителе 256. А мне потом еще и по UART рулить этим контроллером предстоит, боюсь, что такой кварц с уартом уже совсем большую погрешность даст.
неужели только программная реализация ШИМ для трех серво одновременно возможна (для ATmega16)?
Ответить
DI HALT
6 февраля 2012 в 21:00
Можно. А зачем? Нагрузка от конечного автомата обработки сервы мизерная, а таймер ценный ресурс который просерать на сервы ломы. Попробуй так:
http://easyelectronics.ru/upravlenie-mnozhestvom-servomashinok.html
Ответить
Spectr
8 февраля 2012 в 14:38
Спасибо, большое! ))
Ответить
fizick
3 марта 2012 в 21:29
А как быть если OC3C на Atmega128 не работает и в протеусе и в железе?. точнее работает но до записи в OCR3C. стоит записать в регистр сравнение хоть что нибудь перестает работать.. в любом режиме шима.
AvrStudio4, C++.
Ответить
fizick
4 марта 2012 в 16:34
и вообще возможно ли всеми 6 ШИМами пользоваться независимо друг от друга? то есть во все регистры сравнения забить разные значения чтоб все 6 каналов давали разные частоты? когда в регистрах одинаковые данные (OCR1A,OCR1B,OCR1C) всё работает а когда настроены по разному работает только OCR1A
Ответить
skullhead
19 апреля 2012 в 1:53
Есть вопрос.
Речь о программном ШИМе.Автор пишет «Таким образом, на один таймер можно повесить дофига ШИМ каналов….».
А можно ли сделать для каждого канала свою скважность тем способом которые указан в статье (на двух обработчиках прерываний)?если можно, то как?
Ответить
DI HALT
19 апреля 2012 в 3:23
Можно, если частота небольшая. Можно сделать хоть десять каналов. На конечном автомате и одном таймере. Почитай статью «Управление множеством сервомашинок» там есть такое.
Ответить
skullhead
19 апреля 2012 в 9:51
спасибо за наводку.буду разбираться)
Ответить
Oleg EL84
4 июня 2012 в 13:31
Подскажите, почему нельзя в ходе цикла изменить OCR1AL???
Как только пишу INC цикле, компилятор не ругается а Протеус мгновенно выстреливает с ошибкой.
Вот пример кода:
http://easyelectronics.ru/repository.php?act=view&id=89
Предпологаю что надо обнулить TCNT …
Но почему нельзя прямо???
Ответить
Oleg EL84
4 июня 2012 в 22:24
ААа — запарил с подпрограммой )
Ответить
DI HALT
5 июня 2012 в 8:58
Можно. Протеус не аргумент, в нем глюков и кривостей эмуляции дохрена.
Ответить
VLAD_ngu
29 июня 2012 в 18:06
Подскажите где можно узнать как сделать на AT90PWM3B ШИМ для управления трехфазным мостом.
Ответить
neon-f
6 сентября 2012 в 3:09
А можно ли с помощью таймера Т1 меги16 получить на одном из выходов таймера шим с частотой 100-300гц(для светодиода) а на втором выходе сигнал 2000гц для динамика. Но с условием — без использования прерываний, только на возможностях таймера??
Ответить
DI HALT
6 сентября 2012 в 10:39
С разной частотой на одном таймере нет. Генератор то там един, разные только блоки сравнения. Но ничто не мешает загнать в светодиод тоже 2кгц.
Ответить
neon-f
6 сентября 2012 в 13:22
ОК.
А можно ли получить частоту шима 2-2,5кгц, при такте контроллера 8мгц? Я ставлю пред делитель — 256, получаю такт таймера 31250гц и частоту ШИМа — 122гц. Биперу мало. Если пред делитель поставить — 8 , то шим получается 3.9кгц — биперу много. Можно ли как то выкрутиться, и получить шим с частотой 2-2,5 кгц.
И попутный вопрос. Светодиоду пофиг что он будет ШИМится с такой большой частотой??
Ответить
DI HALT
6 сентября 2012 в 13:34
Там можно еще регулировать частоту шима меняя разрядность. Правда при этом снижается дискретность изменения скважности.
Ответить
neon-f
6 сентября 2012 в 3:15
и еще такой вопрос. можно ли плавно менять частоту ШИМа?? или только скачкообразно с помощью пред делителя?
Ответить
DI HALT
6 сентября 2012 в 10:37
Только скачками. Впрочем, можно извратиться и сделать плавно меняющуюся тактовую частоту :)
Ответить
sprightly
26 января 2013 в 23:18
Всем добрый вечер!
Начал осваивать CTC(Clear Timer on Compare Match) режим таймера для генерации несущей, чтобы в дальнейшем воспользоваться ей для создания IR-канала.
Как работает таймер в данном режиме вроде бы разобрался, НО без граблей не обошлось и в этот раз
Собственно проблема заключается в том, что при установке вывода OC1A в качестве выхода (DDR_OC1A = 1) состояние вывода меняется не в выходном регистре (в моем случае это должен быть PORTB), а в регистре входа (PINB) данного порта. В датащите написано:
The OC1A value will not be visible on the port pin unless
the data direction for the pin is set to output (DDR_OC1A = 1).
Но если ставить DDR_OC1A = 0, состояние вывода не меняется ни в входном, ни в выходном регистрах!
Помогите пожалуйста разобраться в чем проблема? Допустил ли я ошибку в коде, или вывод в данном режиме может функционировать только как вход?
Ответить
sprightly
26 января 2013 в 23:19
Исходник: https://dl.dropbox.com/u/69872768/IRLink.asm
Ответить
DI HALT
27 января 2013 в 4:48
Насколько я помню. ШИМ режимы не меняют PORT регистр, а сразу же воздействуют на сам вывод, что и отображается в PIN который является логическим отображением уровня на ноге. Если же тебе надо поймать сам факт сравнения и использовать, то лучше бери флаги событий (переполнение, сравнение) из регистра TIFR.
Ответить
sprightly
27 января 2013 в 8:22
Понял. Спасибо :)
Ответить
sprightly
27 января 2013 в 8:39
Но как тогда понимать сноску из датащита? Ведь если я ставлю DDR_OC1A = 0 состояние порта не меняется ни в одном из регистров.
Ответить
DI HALT
27 января 2013 в 8:45
Ну так верно. Выславил DDR=0, на вход, у тебя вывод стал входом.
Ответить
sprightly
27 января 2013 в 9:07
Прошу прощения за быть может глупые вопросы, но если переводить эту фразу получается, что состояние OC1A не будет отображаться в регистре(PINB или PORTB уже не важно), до тех пор, пока DDR_OC1A = 1, т.е. установлен на выход. Следовательно, для того чтобы наблюдать значение OC1A в регистре(опять же не важно в каком), нужно установить DDR_OC1A = 0. У меня же все получается наоборот. При DDR_OC1A = 1 я вижу изменения, пускай и не в том регистре, что ожидал, а при DDR_OC1A = 0 — нет. Как это объяснить?
Ответить
DI HALT
27 января 2013 в 9:46
А кто вам сказал, что даташиты безупречны? Их пишут варвары на своем варварском наречии.
Ответить
sprightly
27 января 2013 в 10:24
Ну, в таком случае, еще раз спасибо за комментарии :)
Ответить
evhenious
28 февраля 2013 в 13:44
Всем добра! Помогите новичку. Завел на tiny2313 аппаратный шим под управление сервой, причем угол поворота сервы должен меняться по входящим сигналам с UART. На испытаниях в железе сигналы приходят, однако серва нещадно тупит, реагирует через раз и неадекватно… причем если я пропишу движение сразу в код, без учета приходящих сигналов, все идет как надо. Где я напортачил? Заранее спасибо.
http://easyelectronics.ru/repository.php?act=view&id=108 — главный цикл
http://easyelectronics.ru/repository.php?act=view&id=109 — запуск UART
http://easyelectronics.ru/repository.php?act=view&id=110 — запуск шим
Ответить
evhenious
1 марта 2013 в 23:19
А, блин, разобрался уже. Шнур битый, не те символы пересылались %)
Ответить
Segate
5 марта 2013 в 21:11
что означает «Еще есть возможность повысить разрешение, сделав счет 8, 9, 10 разрядным (если разрядность таймера позволяет)» ?
тоесть у нас 16и разрядный таймер, частота кварца 12мгц.
как я понимаю, в «обычном» Fast PWM частота шим максимум может быть 12000000/65535=183гц. совсем мало.
а в режиме «Fast PWM 10 bit» у нас таймер превращается в 10 ибитный, так чтоли? тоесть его частота уже будет 12000000/1024=11,7 кгц, а скважность попрежнему будет меняться битами OCR1A?
тогда что будет, если в OCR1A записать число больше 1024?
Ответить
LVV
5 марта 2013 в 23:26
Здравствуйте,
подскажите пожалуйста, задача состоит в управлении мощностью двигателя с помощью
ШИМ.
Использую ATMega2560
1.Значения для изменения регистров сравнения поступают через USART
2.Используется прерывание (USART) приход нового символа
3.Далее, запрещаю прерывания глобально и вызываю процедуру для изменения данных в регистре
сравнения.
4.Данные в регистрах сравнения изменяются как надо, но как только обратно разрешаю прерывание глобально, регистры сравнения возвращаются в первоначальное состояние.
Если не трудно, подскажите пожалуйста, что делаю не так.
Спасибо.
Ответить
Chelovek
23 марта 2013 в 11:28
Нужен ли регистр TIMSK для PWM? От чего зависит выбор СOM01 и COM00? Например режим FAST PWM и светодиод. Таймер 8-ми битный.
Ответить
DI HALT
23 марта 2013 в 12:47
Timsk это к прерываниям относится. ШИМ и без него работает.
COМхх отвечают за поведение ноги при ШИМ. Зависит от выбранного режима.
Для Fast PWM:
00 — выключена и не реагирует на телепания всей этой логики.
01 переключается в другое состояние при совпадении TCNT с OCR
10 становится 0 при совпадении TCNT с OCR и становится 1 при естественном обнулении TCNT
11 становится 1 при совпадении TCNT с OCR и становится 0 при естественном обнулени TCNT
т.е. 10 и 11 одинаковые, но инверсные друг другу.
Подробней смотри в даташите в разделе таймеров.
На светодиоде ШИМ смотреть неудобно, плохо видно у светика очень нелинейная характеристика он вначале не горит нифига, а потом вспыхивает, подключи лучше стрелочный вольтметр.
Ответить
Chelovek
23 марта 2013 в 12:57
Вот именно я понять не могу это:
10 становится 0 при совпадении TCNT с OCR и становится 1 при естественном обнулении TCNT
11 становится 1 при совпадении TCNT с OCR и становится 0 при естественном обнулени TCNT
OCR это что? В OCR мы записываем значение и сравниваем с ним ШИМ? OCR получается меняет скважность?
Ответить
DI HALT
23 марта 2013 в 14:18
Статью не читай @ даташит не листай, ага.
Там даже картинки есть как OCR влияет на скважность
http://easyelectronics.ru/img/AVR_kurs/PWM/saw.GIF
Ответить
Chelovek
23 марта 2013 в 15:22
Разобрался, ошибка была вообще не в регистрах:) Получилось заставить гореть светодиоды не в полную силу. Тперь не могу понять как менять скважность. Какой смысл этих строк?
CLI ; Таймер меняется и в прерывании. Нужен
; атомарный доступ. Запрещаем прерывания
OUT TCNT0,R16 ; Ноль в счетный регистр таймера
STS TCNT,R16 ; Ноль в первый байт счетчика в RAM
STS TCNT+1,R16 ; Ноль в второй байт счетчика в RAM
STS TCNT+2,R16 ; Ноль в третий байт счетчика в RAM
STS TCNT+3,R16 ; Ноль в первый байт счетчика в RAM
SEI ; Разрешаем прерывания.
; Не совпало — не делаем :)
NoMatch: NOP
INCM CCNT ; Шарманка вращается дальше, вхолостую
Где STS что будет если их убрать? И что такое INCM CCNT?
Ответить
DI HALT
24 марта 2013 в 1:12
Картинки не смотри @ комментарии не читай!
Скважность задается в OCR регистре. Я же это в прошлом же комменте наглядно картинкой показал.
Это всего лишь одна из возможных вариантов организации выдержки без использования таймеров, чисто на подсчете главных циклов. Т.н. счетчик-шарманка. Когда при вращении главного цикла Тикает программный счетчик TCNT (это я его так назвал, не путай с таймером TCNT0), а в самой программе события сравниваются с этим счетчиком. Если совпало — делаем. Ни к ШИМ ни к таймеру этот код в общем случае отношения не имеет.
Ответить
Chelovek
24 марта 2013 в 11:39
Спасибо, понял. Сделал Fast PWM, но задержка с помощью вызова подпрограммы. С PC пока не разобрался.
Ответить
Chelovek
24 марта 2013 в 18:30
Извиняюсь что не по теме, но. Студия меня сегодня огорчила! Сначала она висанула и не открыла мне проект. Потом проект открылся, но со 2 раза. Он не компилировался на F7 я закрыл его и открыл заново! Пустой лист!!! Клавиша F7 в студии не работает и другие горячие клавиши скорей всего тоже. Что делать? Как восстановить по умолчанию клавиши?
Ответить
Mercury
27 марта 2013 в 20:02
LD R16,X
OUT OCR0, R16
LD R16,Y
OUT OCR1AL, R16
LDI R16,0
OUT OCR1AH,R16
LD R16,Z
OUT OCR1BL, R16
LDI R16,0
OUT OCR1BH,R16
регистры сравнения не устанавливаются. По адресам в указателях XYZ значения отличны от нуля, АВРСтудия ошибок не выдает. Что не так?
Ответить
DI HALT
27 марта 2013 в 20:17
А в R16 что попадает после LD?
Ответить
Mercury
27 марта 2013 в 20:33
значения из ячейки оперативы по адресу в указателях XYZ
Ответить
DI HALT
27 марта 2013 в 21:12
Какой контроллер используется? Возможно, что у него эти регистры обьявлены как Memory Mapped и тогда команды IN OUT для них не применимы и нужно будет применять LDS STS команды.
Ответить
Mercury
27 марта 2013 в 21:21
Mega16A. Ну дк аврстудия все проглатывает, только не выполняет
Ответить
DI HALT
27 марта 2013 в 21:33
Ну студия может проглатывать, особенно в ассемблере. Студия какая? 4.19?
Ответить
Mercury
27 марта 2013 в 21:36
Да 4.19, сборка 730
Ответить
Mercury
28 марта 2013 в 10:43
;конфигурация таймеров 0, 1А, 1В
OUTI TCCR1A,2<<COM1A0|2<<COM1B0|0<<WGM11|1<<WGM10
OUTI TCCR1B,0<<WGM13|1<<WGM12|5<<CS10
OUTI TCCR0,2<<COM00|1<<WGM01|1<<WGM00|5<<CS00
Если "закоментить" первую и третью команды OUTI, регистры OCRx устанавливаются
Ответить
Mercury
28 марта 2013 в 14:32
опытным путем выяснил что что то не так с битами WGM, буду разбираться. Если их закоментить то все устанавливается
Ответить
Dron457
26 мая 2013 в 2:23
Уважаемый DI HALT, помогите разобраться — сижу грызу даташит , наткнулся на такую комбинацию битов WGM — 1111. В Вашем примере WGM — 0101 вроде все понятно 8 бит — значение TCNT $FF , т.е. счетчик тикает от 0 до 255. это я так понимаю и есть модуль счета. А в примере том сказано , что модуль счета определяется OCR. Как это понять? Чем отличаются эти команды?
Ответить
dinosAVR
3 августа 2013 в 16:29
Добрый день, DI HALT.
Скажите как называется ваш осциллограф и сколько он приблизительно стоит. Я хочу себе купить такой-же, потому-что я до сих пор пользуюсь старым советским ламповым осциллографом, а на нем ШИМ хрен разберешь!
Ответить
DI HALT
3 августа 2013 в 17:50
У меня Rigol 1042CD покупал я его за 40тыр. Сейчас он снят с производства и есть другие. Цена около 300…1000 баксов, в зависимости от модели. Рекомендую Rigol1042CD или им подобные.
http://toolboom.com/ru/Measuring-Equipment/Oscilloscopes-RIGOL вот тут посмотри. Бери какой понравится, частоты от 40мгц хватает практически на все.
Ответить
BigPack
25 августа 2013 в 13:30
Доброго времени суток. ВОзник вопросс: Использую таймер в Atmega16 для генерации АППАРАТНОЙ ШИМ. Могу ли я каким-нибудь образом параллельно с этим использовать таймер и в «классическом» режиме для отсчитывания временного интервала и ухода в прерывания, когда надо? Ясное дело, что можно ставить прерывание по переполнению, но в таком случае этот интервал будет всегда константа, а меняя его я сломаю ШИМ…Можно как ниб реализовать эти два процесса параллельно на одном таймере?
Ответить
DI HALT
26 августа 2013 в 14:13
На точных отсчетах сомневаюсь, но можно поизвращаться. Что у нас есть — есть таймер тикающий от 0 до MAX и генерящий ШИМ.
Если свободен второй шим регистр (если он есть у этого таймера) то можно меняя его OCR иметь задержки от 0 до OCR и ловить их по сравнению с этим значением, работая на прерывании этого регистра. Работе шим на другом OCR регистре это не помешает никак.
В общем тут надо думать и смотреть какие события таймер может нам нагенерить исходя из своих свободных ресурсов. И как мы эти события можем двигать, чтобы не сломать шим.
Ответить
DI HALT
26 августа 2013 в 14:15
Если есть два свободных OCR регистра, то можно первым запускать начало отсчета, вторым фиксировать конец.
Ответить
Sie
30 августа 2013 в 14:06
Добрый день, делаю на tiny13 ШИМ регулятор
управлять буду светодеодной лентой т.е. ток вобщемто небольшой.
так вот план1 такой:
1. на выходе контроллера повешать RC цепочку. таким образом получится регулировка от 0 до 5В
2. Посел этого поставить полевик например IRL540 ( как раз полностью откроется на 5В). Таким образом будет плавная регулировка яркости ленты
план2:
1. Выход микроконтроллера подключить на гейт полевика и таким образом полуить мощный шим сигнал на выходе с полевика
2. подклчить к нему ленту и параллелно кондер к земле
Вопросы по первому плану:
будет ли такая схема работать и достаточно ли она проста и оптимальна для моей задачи?
не будел ли полевик греться когда будет работаь в «полуоткрытом сосстоянии»? точнее даже так, греться он конечно будет, но ток малеький, поэтому думается что нагрев он выдержит?
Впоросы по второму плану:
правильно ли я понимаю что в данном случае нужно сделать так что бы кондер заряжался через сопротивление ленты и тогда поулчится таже самя RC цепочка но олько уже после полевика
Можно ли избавится он кондера в цепи и податть на ленту шим сигнал?
Общий вопрос:
Какой план лучше всего исопльзовать для задачи ругулировки яркоти светодиодной ленты?
Ответить
DI HALT
30 августа 2013 в 14:42
Лучше шимом. Сглаживать смысла нет вообще, т.к. яркость там задается током, а не напряжением и получится дикая неравномерность. Т.е. регулировка в оочень узком диапазоне напряжений. Т.е. ниже у тебя не горит ниче, а выше уже сгорело все нах. Либо городить драйвер тока и управлять уже им.
Полевик конечно же будет греться и будет греться сильно (квадрат тока на его полуоткрытое сопротивление).
Так что гони на ленту шим сигнал с частотой под 30кгц и будет тебе счастье.
Ответить
Valentin_Ko
7 ноября 2013 в 19:22
Здравствуйте.
Разбираюсь в первой части ШИМ. Студия 4.18 при выполнении этого кода
SETB DDRD, 4, r16 ; PortD.4 выход
SETB DDRD, 5, r16 ; PortD.5 выход
OUTI TCCR1A, 2<<COM1A0 | 2<<COM1B0 | 0<<WGM11 |1<<WGM10
OUTI TCCR1B, 0<<WGM13 | 1<<WGM12 | 1<<CS10
cli
OUTI OCR1AH,0
OUTI OCR1AL, 85
OUTI OCR1BH,0
OUTI OCR1BL, 128
sei
показывает, что "1" на выходе ОС1В встает существенно раньше , чем на ОС1А. Почему? На картинке в статье "1" встают одновременно…
Ответить
DI HALT
7 ноября 2013 в 19:36
Ну надо не ожидать, а прогнать в симуляции инициализацию и сравнить настройки с даташитом и посмотреть то ли вообще получилось в итоге. Может где со знаком операции или смещением лажанул. Или не туда в ДШ посмотрел.
Ответить
Valentin_Ko
8 ноября 2013 в 21:30
Разобрался. Ответ в постах за 1-е Февраля 2009г. Di, а какую сейчас люди Студию используют, чтоб с минимумом глюков? А то твой Pinoboard 2 идет в Киев уже 16 дней, наверное я стал жертвой торговой войны …
Ответить
ulole
8 ноября 2013 в 21:58
По моему скромному мнению, наиболее безглючной версией Студии является 4.18 (сервис-паки я не ставил ). Использую ее дома на Win7X64, на работе в W2k на древнем ноуте, пробовал и в XP32. Во всех случаях Студия работает стабильно, отладка через JTAG v.1 (и через железный COM-порт, и через USB-UART конвертеры)работает прекрасно, отлично интегрируется с WinAvr последней версии(при желании — и с AVR-GCC тулчейном). Найти можно на сайте Атмела.
Ответить
Valentin_Ko
7 ноября 2013 в 19:32
И Таймер 1 считает от 0 — FF-0 как в режиме с точной фазой. Я ожидал fast PWM…
Ответить
adam2013
29 декабря 2013 в 20:21
Всем доброго времени суток!Подскажите пожалуйста.Я в деле изучения микроконтроллеров начинающий.Пытаюсь написать программу ШИМ генератора для ATtiny2313.В регистры управления таймером 0 записано следующее: ldi temp,0b01000011
out TCCR0A,temp
ldi temp,0b00001001
out TCCR0B,temp
Получается режим Fast PWM, при совпадении с содержимым регистра сравнения происходит переключение вывода ОС0А,коэф предделителя равен 1.Запускаю проект в AVRStudio и наблюдаю следующее: при достижении значения счетного регистра TCNT0 значения содержащегося в регистре сравнения происходит обнуление счетного регистра, хотя этого быть не должно,должен же только переключиться вывод ОС0А а счетчик должен досчитать до 255 и обнулиться!в ЧЕМ ЗДЕСЬ ДЕЛО??Помогите пожалуйста!
Ответить
DI HALT
30 декабря 2013 в 1:35
Студия может и не совсем правильно эмулировать таймерные режимы. Я с такой фигней сталкивался, правда не помню в каком контроллере. Тести в железе.
Ответить
Stark
9 января 2014 в 17:01
Здравствуйте.
Не очень понятно с предделителем таймера, во многих ответах на вопрос как увеличить частоту ШИМ рекомендуют ставить более быстрый кварц. А как же уменьшение предделителя до 8ми или вообще до единицы(получается при работе от внутреннего мегагерцового RC генератора ШИМ будет тоже 1МГц)….или так нельзя? Объясните этот момент пожалуйста.
Ответить
DI HALT
9 января 2014 в 17:12
Если тактовая 1мгц, а разрядность шим 8 бит, то частота шим 1/256 мгц.
Ответить
Stark
9 января 2014 в 17:19
Тоесть надо обязательно делить на разрядность, а не просто на любой делитель из таблицы? http://pixs.ru/showimage/Bezimyanni_3182302_10387836.png
Ответить
DI HALT
9 января 2014 в 17:22
Это делитель тактовой частоты которая идет на вход таймера. А период ШИМ сигнала это пробег таймера от 0 до MAX. Т.е. его полюбому делить придется на разрядность.
Ответить
Stark
9 января 2014 в 17:21
К примеру в Протеусе моделировал, ставил предделитель на 1, частота норм так увеличивалась…
Ответить
DI HALT
9 января 2014 в 17:24
Само собой, частота ШИМ Зависит от предделителя таймера, но на 1МГЦ, если надо получить высокочастотный ШИМ сигнал 1МГЦ может и не хватить, особенно если разрядность у нас 10 бит.
Ответить
Stark
9 января 2014 в 17:27
Получается при 8битном ШИМе предделитель не обязательно ставить 256?
Я что то совсем запутался..
Ответить
DI HALT
9 января 2014 в 17:31
Нет конечно. Предделитель это предделитель. А разрядность ШИМ определяется битами WGM и режимом работы ШИМ.
Ответить
Stark
9 января 2014 в 17:36
В инете насчет ШИМа где только не рылся, и везде предделитель ставят 256, будто бы надо обязательно делить на разрядность.
Выходит если кварц поставить на 20 МГц то и ШИМ реально получить на 20 МГц …….нехило ведь получается?
Ответить
DI HALT
9 января 2014 в 17:40
Не знаю где какой предделитель ставят, но к разрядности ШИМ он отношения не имеет от слова совсем. Только к скорости. Далеко не всегда нужна частота предельная.
С кварцем 20мгц ты получишь шим 20/256 мгц. Это если 8 разрядов. Или 20/1024 если 10.
Ответить
Stark
9 января 2014 в 17:45
Чем больше я знаю, тем меньше я понимаю (
Это понятно, разрядность и предделитель вещи разные…
Но почему «С кварцем 20мгц ты получишь шим 20/256 мгц. Это если 8 разрядов. Или 20/1024 если 10.»
ты именно что делишь на разрядность — 8разрядов = 256, 10 разрядов = 1024?
Ответить
DI HALT
9 января 2014 в 17:48
Да, потому что один цикл шим это один пробег счетного регистра таймера от 0 до MAX. MAX = 256/1024 та самая разрядность.
Ответить
Stark
9 января 2014 в 18:00
Вроде начал понимать.
Ну тогда фраза «Выходит если кварц поставить на 20 МГц то и ШИМ реально получить на 20 МГц …….нехило ведь получается?» выходит что бред?
Ответить
DI HALT
9 января 2014 в 18:23
Да.
Ответить
Stark
9 января 2014 в 18:32
СПАСИБО) долго же доходит до меня…
Ответить
Stark
9 января 2014 в 21:48
А для чего нужен предделитель? Настраивать частоту ШИМ? Точнее снижать частоту, так?
Ответить
DI HALT
10 января 2014 в 6:38
Настраивать частоту тиков таймера. А ШИМ это только одна из функций таймера и далеко не самая часто используемая.
Ответить
Stark
16 января 2014 в 19:45
На одном сайте видел нахождение частоты 8битного ШИМ с предделителем 8 — 1000000/(8 х 256) = 488 Гц, так правильно вообще?
Ответить
DI HALT
16 января 2014 в 20:43
Все верно. 1000000 это частота проца. Делим на предделитель 8 и еще делим на разрядность, т.е. на 256 т.к. на один период ШИМ сигнала уйдет 256 тиков таймера.
Ответить
Stark
16 января 2014 в 20:56
Из статьи:
Частота получившегося ШИМ сигнала определяется просто: Частота процесора 8Мгц, таймер тикает до 256 с тактовой частотой. Значит один период ШИМ будет равен 8000 000/256 = 31250Гц. Вполне недурно. Быстрей не получится — это максимальная скорость на внутреннем 8Мгц тактовом генераторе.
Почему не делил на предделитель?
Ответить
DI HALT
16 января 2014 в 21:42
А зачем мне предделитель если я хочу получить максимальную частоту? Я его просто не включил. Ну вы смысле оставил равным 1.
Ответить
sin313
15 февраля 2014 в 21:56
Всем привет. Подскажите пожалуйста как получить третий шим? По сути три выхода на три светодиода, которые будут гореть с разной яркостью. Пишу в avrstudio5 на ассемблере. В статье прочитал что можно до 4 шим реализовать на atmega16 , но нужно только три.
Ответить
DI HALT
15 февраля 2014 в 21:58
Они все в таймерах. Смотри на них. В одном из таймеров два канала ШИМ,
Ответить
sin313
15 февраля 2014 в 22:10
Не пойму все равно?
Для установки шим выставил так:
ldi temp,0xF9
out TCCR1A,temp
ldi temp,1<<CS10
out TCCR1B,temp
По сути формирую синусоиду:
Set_PWM:
Ldi ZH, High(sine_table*2) ;выход шим на ножке PB5 (OC1A)
Ldi ZL, Low(sine_table*2)
Clr Temp
Add ZL, TablePtr
Adc ZH, Temp
Lpm
out OCR1AH,temp
out OCR1AL,R0
Add TablePtr,Skipper
Ldi ZH, High(sine_table1*2) ;выход шим на ножке PB6 (OC1B)
Ldi ZL, Low(sine_table1*2)
Clr Temp
Add ZL, TablePtr1
Adc ZH, Temp
Lpm
out OCR1BH,temp
out OCR1BL,R0
Add TablePtr1,Skipper
Ret
…….. далее две таблица синуса все работает . Две синусоиды получил.
Нужна третья.)
Ответить
sin313
15 февраля 2014 в 23:52
Не буду весь код писать.
Для вывода шим на ножку PD5 (OC1A) будет к примеру так:
clr temp
out OCR1AH,temp
ldi temp,125
out OCR1AL,temp
На ножку PD4 (OC1B):
clr temp
out OCR1BH,temp
ldi temp,125
out OCR1BL,temp
….. Как теперь подать шим на ножку PD7/OC2 . Ставил OCR1СH . AVRstudio5 сразу ошибку выдает не зависимо от контроллера. Пробовал устанавливать это же значение OCR1СH , OCR1СL на atmega128 на выход OC1C . То же самая ошибка: Operand 1 out of range: 0x79 .
Ответить
DI HALT
16 февраля 2014 в 1:47
А они возможно Memory Mapped т.е. загрузка в них через out не работает. Открой m128Adef.inc и погляди какие из периферийных регистров отмечены как размещенные в памяти.
И к тем регистрам другой подход. Загрузка командой sts, а выгрузка lds
Ответить
sin313
17 февраля 2014 в 21:54
Как получить при помощи шим синусоиду переменного тока на транзисторных ключах. Пытаюсь разобраться как управлять асинхронным трехфазным двигателем. Есть векторное управление, где поочередно включаются транзисторы в нужном порядке. Понимаю что нужен еще опорный сигнал шим. По сути сначала нужно получить синусоиду через таблицы и т.д. После этого сгладить конденсатором и полученный сигнал подать на один вход компаратора, а на другой опорное напряжение так что бы поймать ноль, при котором сигнал на выходе компаратора будет инвертирован. Синхроимпульс как бы получил таким образом для полупериода. Теперь через логику к примеру (OR) нужно подать шим сигнал и собственно синхроимпульс для определенной пары транзисторных ключей и в таком же порядке по наступлению обратного синхроимпульса на компараторе так же через логику инвертировать шим сигнал для перехода к нижнему полупериоду. Правильный у меня ход мыслей или Я запутался и все совсем по другому? Уже и схему составил в протеусе и код для трех синусоид получил, но на выходе катушки получается гармошка. Башку уже сломал. Помогите советом.
Ответить
DI HALT
20 февраля 2014 в 9:15
А зачем в векторном приводе синус? Это же фактически превращение АД в коллекторный двигатель, где коллектор электронный.
Ответить
sin313
20 февраля 2014 в 9:57
Да вот пытаюсь разобраться. То есть получается что векторное управление это просто либо есть напряжение на обмотке, либо нет и так поочередно и значит низкий КПД в отличии от чистого синуса на выходе. В принципе как синус получить на выходе тогда?
Ответить
DI HALT
20 февраля 2014 в 10:59
Не совсем, если либо есть-либо нет то это мы получим неравномерность. Лучше все же плавно менять напряжение, делается это шимом.
Синус делается просто ШИМом по таблице или еще как-то. Сглаживается он на индуктивностях обмоток сам уже.
Ответить
sin313
6 марта 2014 в 16:59
Кажется у меня получилось в протеусе собрать схему частотника для трехфазного движка, но выглядит как то уж очень просто. Контроллер использовал atmega64. Программно через таблицы синусов на ножках где OC1A, OC1B, OC1C получил три синусоиды со сдвигом 120 градусов как положено. Выстроил шесть ключей и соединил их через логику NOT так что если на каждой паре 1 , то открыт верхний транзистор , 0 нижний. В качестве подобия мотора соединил три катушки в треугольник и подсоединил к ключам. На входы ключей просто подал сигналы от OC1A, OC1B, OC1C и о чудо на выходе каждой катушки синусоида. Неужели все так просто или это во обще самый банальный принцип с низким КПД? Просто как не посмотришь и у кого не спросишь — частотник это какая то космическая штука.
Ответить
DI HALT
6 марта 2014 в 19:32
Открою тебе страшную тайну секты электроприводчиков. Частотный привод это не управляемая синусоида, это возможность задать желаемую характеристику привода. В частности прямоугольную. Т.е. постоянство заданного момента во всем диапазоне скоростей. Для этого надо теперь все это обвесить обратными связями по моменту и оборотам. И вот тут много матана, ТАУ и сложностей.
А тройным синусом крутить можно, только смысла немного.
Ответить
sin313
6 марта 2014 в 20:21
Обратные связи. То есть Я подаю на ключи допустим 001. В этот момент открыт верхний транзистор и два соседних нижних. Если звездой, то ток течет через катушку скажем А и частично B и C . Движок пытается сделать какой то поворот. В этот момент что должно произойти, поступить сигнал от датчика с одной из фаз на основе которого будет разрешено дальнейшее переключение или подача в этот момент импульсов шим параллельно определенному ключу?
Ответить
DI HALT
6 марта 2014 в 20:23
Это принцип BLDC. А я немного не о том. Как вращать поле зависит от конкретной реализации и используемой машины. Можно по датчикам положения, можно в асинхронном режиме, можно в синхронном. Я про контроль за оборотами и моментом.
А вообще откройте сайт на главной и там будет парочка статей про электропривод. Они в первой десятке последних постов. Там будет ряд моментов про это.
Ответить
sin313
6 марта 2014 в 21:58
На главной нашел статью про двигатель переменного тока. Это принцип его работы, да хорошо описано понятно. Но все же то чего пытаюсь понять, никак. …. Давай попробуем так. Есть батарея 24В. Шесть мощных IGBT . Что на входы этих IGBT должен подавать контроллер?
Ответить
sin313
7 марта 2014 в 20:49
Я хочу понять простую вещь. Не нужно пока супер пупер понимания с обратной связью, максимального КПД и тому подобного. Мне хочется просто принцип понять. Есть контроллер допустим atmega64 . Есть 6 ключей. Есть трехфазный движок, соединенный с этими ключами. Я хочу приложить в момент работы осциллограф к обмоткам двигателя и увидеть на экране 3 синусоиды. Что должен контроллер для этого делать? Формировать последовательность на входы ключей 001,011 и т. д. или все же по таблицам формировать три сигнала шим в которых заложены три синусоиды и подавать уже их на входы ключей и каким образом?
Ответить
DI HALT
8 марта 2014 в 4:39
Чтобы понять эту простую вещь надо понять какой двигатель ты хочешь запустить. Трехфазные движки разные бывают.
АД — можно раскрутить тупой синусоидой трехфазной. Гонишь ее шимом по таблице на свой мост и готово. Главное чтобы частота была достаточная. Обычно хватает 50ГЦ.
СД — тут просто так не выйдет. Надо будет его в синхронизм втягивать. С плавным повышением скорости. Либо запуск на подсинхронной частоте.
BLDC — запуск последовательностью дискретных напряжений на ключи в зависимости от поворота ротора. Электронный коллектор по сути.
Ответить
sin313
8 марта 2014 в 13:31
Двигатель асинхронный без лишних заморочек 50Гц. Хорошо, значит синусойдой тупо шимом на входы моста могу раскрутить. Теперь интересно, если синусоиду программно буду от 0 до 50Гц менять, то в идеальном случае момент на валу будет постоянным?
Ответить
DI HALT
8 марта 2014 в 15:03
Нет конечно, момент зависит от частоты. Механическая характеристика будет примерно такая:
http://easyelectronics.ru/img/Robot/3f_motor/adkz_f.png
sin313
8 марта 2014 в 15:29
То есть получается что если подать 10Гц на вход, то 60*10/3 = 200об/мин или 50Гц, тогда 60*50/3=1000об/мин …..то двигатель на 200об и на 1000 оборотах будет иметь разный момент? Имею ввиду именно в момент когда он достигнет этих двух значений 200 и 1000.
DI HALT
8 марта 2014 в 15:37
Если менять только частоту, то да.
sin313
8 марта 2014 в 15:57
Тогда по ходу моих догадок что бы момент был и на 200 и на 1000 оборотах при частотах 10 и 50Гц как уже писал ранее необходимо на входы ключей моста подавать большее или меньшее напряжение импульсов шим, как бы подстраивать систему так что ли?
DI HALT
8 марта 2014 в 16:12
Если посмотришь статью про асинхронный движок, то увидишь там формулы зависимостей момента от потока и прочие. Да, грубо говоря, надо регулировать поток. Делать мы можем это только через напряжение. Т.е. уменьшаем-увеличиваем амплитуду нашего синуса.
sin313
8 марта 2014 в 17:01
В принципе все начинает прояснятся в голове.) Кстати насчет часто озвученной по теме АД третей гармонике, там где синусоида проваливается на мокушке синуса). Это как Я понимаю так же можно формируеть некими корректировками в таблицах синуса?
DI HALT
8 марта 2014 в 17:41
Не скажу, т.к. не помню что там с третьей гармоникой :)
sin313
10 марта 2014 в 13:41
Иду шаг за шагом дальше). С основами управлением благодаря твоей помощи разобрался, спасибо. …. Теперь хочу понять как управлять напряжением при разных частотах. Собственно задача поддерживать постоянный момент на всех оборотах. Есть много нашумевшие по всей сети драйверы IR. В протеусе есть IR2101 не суть. По принципу его работы то же понятно. На нижнем ключе напряжение питания самого драйвера V+ и при переключении на верхний ключ питание от кондера. Теперь что хочу понять. Вот Я подаю импульсы ШИМ как уже описывал ранее только не на прямую а на драйвер и поскольку этот драйвер подает на входы ключей именно питание самого себе, то значит можно изменяя это напряжение V+ регулировать амплитуду синуса на моторе, то есть поддерживать ее постоянной разумеется там через отслеживание самой частоты и программно уже подавать на драйвер большее или меньшее напряжение питания, которое он уже будет тыкать на входы ключей. Есть также другие мысли что можно исходя из частоты амплитуды регулировать общее напряжение самого моста с ключами.
gapel
1 октября 2014 в 11:08
Во-первых, огромное спасибо за цикл статей, очень помогло разобраться, понять и запустить.
Во-вторых, вопрос (увы). Есть разведенная плата на ATMega8L, Стоит кварц 8МГц, что соотвествует длительности одного периода 0,125 мкс. Использую таймер 1 в режиме СТС на максимальной скорости (т.е. OCR1A = 0x0000) без всяких предделителей. Задай синхроимпульс дерганием ноги (PORTD.6=!PORTD.6). По идее период получившегося импулса должен быть 0,25 мкс. На практике упираюсь 2 мкс и все. Причем получается, что изменения половины младшего байта не имеет никакого значения. FUSE биты проверял. В чем может быть проблема?
Ответить
and_master
10 февраля 2015 в 17:54
Привет Di! Вопрос. Зачем в Шим на прерываниях устанавливать биты wgm. Прерывание генерится как по переполнениъ, так и по сравнению при wgm 00. Можно ведь шим в 16 разрядов юзать для timer1. Или не так?
Ответить
DI HALT
11 февраля 2015 в 21:52
Ну дык по сравнению ты дергаешь вниз, по переполнению вверх. Тебе нужны события вот я их и делаю через wgm.
Ответить
and_master
13 февраля 2015 в 2:14
Так если WGM оставить равным 00, то что отменяет флаги переполнения и сравнения. Для этих прерываний wgm же не нужен. Они и без него работают.
Ответить
WurZerr
25 марта 2015 в 14:05
Ребят, подскажите, в коде ошибка конфликт адресов
.include "m16def.inc"
.org $000
rjmp main
.org $026
rjmp Timer0_OC ; (TIMER0 COMP) Timer/Counter0 Compare Match
.org $012
rjmp Timer0_OVF ; (TIMER0 OVF) Timer/Counter0 Overflow
.org $00C
rjmp Timer1_OC ; (TIMER1 COMPA) Timer/Counter1 Compare Match A
.org $010
rjmp Timer1_OVF ; (TIMER1 OVF) Timer/Counter1 Overflow
.org $006
rjmp Timer2_OC ; (TIMER2 COMP) Timer/Counter2 Compare Match
.org $008
rjmp Timer2_OVF ; (TIMER2 OVF) Timer/Counter2 Overflow
main:
ldi r16,0xFF
out ddrb,r16
ldi r16,low(RAMEND)
out SPL,r16 ;
ldi r16,high(RAMEND)
out SPH,r16
ldi r16,0b11110111; используем прерывания по совпадению и переполнению на всех счетчика
out TIMSK,r16 ; кроме TCCR1B
ldi r16,0
out OCR1AH,r16
ldi r16,170 ; константа для совпрадения (255/3)*2 = 170
out OCR1AL,r16 ; константа на все счетчики
out OCR0,r16
out OCR2,r16
ldi r16,0 ; нулевой счетчик в 0
out TCNT0,r16
out TCNT1H,r16
ldi r16,85 ;первый счетчик 85
out TCNT1L,r16
ldi r16,170 ;второй счетчик 170
out TCNT2,r16
ldi r16,0b01001101 ; 0,1,2 - 1/1024 ,3,6 - Fast PWM , 4,5 - прямой ШИМ при совпадении
out TCCR0,r16 ;
ldi r16,0b01001111 ; единицы в 0,1,2 т.к.предделитель во втором счетчике более точный 1/1024
out TCCR2,r16
ldi r16,0b00001101 ; 0,1,2 - 1/1024 3,4-WGM12,WGM13 соответственно совместно с WGM10
out TCCR1B,r16 ; и WGM11 выставляют режим Fast PWM;WGM13-0;WGM12-1;WGM11-0;WGM10-1 Это 8-бит fastpwm
ldi r16,0b00000010 ;0,1 - WGM10,WGM11 cоответственно 4,5,6,7 - прямой ШИМ
out TCCR1A,r16
sei
loop:
rjmp loop
Timer0_OC:
sbi PORTB,1
reti
Timer0_OVF:
cbi PORTB,1
reti
Timer1_OC:
sbi PORTB,2
reti
Timer1_OVF:
cbi PORTB,2
reti
Timer2_OC:
sbi PORTB,3
reti
Timer2_OVF:
cbi PORTB,3
reti
Ответить
DI HALT
25 марта 2015 в 14:41
ORG должны по порядку адресов идти, а у тебя они перепутаны.
Ответить
WurZerr
25 марта 2015 в 16:18
СПАСИБО!!!
Ответить
WurZerr
25 марта 2015 в 16:19
Спасибо большое!
Ответить
WurZerr
2 апреля 2015 в 20:31
Возник еще такой вопрос, настроил первый таймер на fast pwm 8-бит, а в симуляторе показывает, что у меня ШИМ работает как Phase correct, да и движок, когда вращается почему-то дергается и останавливается. Подскажите пожалуйста
ldi r16,0b00001001
out TCCR1B,r16
ldi r16,0b00000001
out TCCR1A,r16
Ответить
DI HALT
2 апреля 2015 в 20:44
С этими режимами у симулятора студии есть глюки. Смотри в реале осциллографом.
Ответить
WurZerr
12 апреля 2015 в 3:24
Извините, что так часто задаю вопросы — разрабатываю лабораторку по запуску движка. Не могли бы вы подсказать как в Phase Correct PWM задать начальную точку отсчета в обратной части счета? Делал такую штуку:
ldi r16,255
out tcnt0,r16
…
ldi r16,170
out tcnt0,r16
В симуляторе задается в обратной части, как надо, а в действительности в прямой — две фазы совпадали
Ответить
DI HALT
13 апреля 2015 в 19:43
Не совсем понял что вы хотите сделать. Хотите начать точную фазу на спаде? Так фазы и должны совпадать, на то он и режим фаз коррект.
Ответить
Pika4u
16 ноября 2015 в 22:22
«Прескалер будет равен 64, таким образом, частота тиков таймера составит 125000 Гц. А нам надо прерывание с частотой 1000Гц. Поэтому настраиваем прерывание по совпадению с числом 125…»
Я туплю и ли всё же не со 125, а (125-1)?
Ответить
BBB
15 декабря 2015 в 4:31
Здравствуйте, прошу подтолкнуть
Как сделать два канала шим с возможностью контролированного сдвига относительно друг друга (какой алгоритм действий ? ). Пытаюсь реализовать на beaglebone black через mmap и open.
Ответить
DI HALT
15 декабря 2015 в 11:42
Подозреваю, что на платах типо распбери или бигл это сделать вот так просто нельзя, т.к. система линкус не реалтаймовая и не позволяет задавать жесткие временные промежутки столь малого размера. По крайней мере без программирования драйвера работающего на самом низком уровне (возможно даже на уровне ядра) это не взлетит.
Ответить
BBB
15 декабря 2015 в 12:52
Спасиби за ответ, да именно так поэтому минуя виртуальную файловую систему, через драйвер у меня есть доступ к ядру и регистрам таймеров и портов. Не могли бы вы натолкнуть как правильно организовать алгоритм работы двух шим с временной сдвижкой относительно друг друга?. Полагаю что нужно три таймера, где один после запуска первого через время толкает второй. Как бы это выглядело на stm?
Ответить
DI HALT
15 декабря 2015 в 19:53
В STM32 я бы все сделал аппаратно и не парился. А тут придется городить конечный автомат. Посмотри у меня статью «управление множеством сервомашинок» задача похожая.
Ответить
AlexTver
23 февраля 2016 в 21:32
Вопросы о таймерах и ШИМ (у меня ATMEGA 328P).
1. Таймер 0 — 8 бит. Режим СТС. Два независимых канала OCR0A и OCR0B одновременно не работают. Тестировал так: в main пишу в OCR0A один код, а в OCR0B — другой. Ловлю прерывания по каждому каналу и вывожу сигналы на 2 светодиода. Если число в OCR0B > OCR0A, то прерывания по каналу В нет. Если OCR0B < OCR0A, то прерывание в В есть, но с частотой равной прерыванию А. Курение даташита показывает, что там этот вопрос скромно не раскрыт.
2. Так и не понял как работает режим FAST PWM в режиме WGM02:0 = 7. Каким событием сигнал на выходе устанавливается в 1, а каким в 0. Даташит не дает ответа.
Ответить
AlexTver
23 февраля 2016 в 22:40
http://www.avrfreaks.net/forum/basic-pwm-not-working-just-10-lines — нашел ответ на второй вопрос, может быть, кому-нибудь пригодится.
Ответить
nicht762
2 декабря 2017 в 17:02
Привет! Подскажите пожалуйста как сделать сдвиг фазы между несколькими ШИМ (например между 2 или 3) в режиме Phase correct PWM
Ответить
DI HALT
2 декабря 2017 в 17:04
Поскольку все тактируется синхронно, то просто запускать их со сдвигом. Или изначально предзагрузить данные с разной фазой и одновременно все таймеры пустить.
Ответить
nicht762
2 декабря 2017 в 17:09
Третий день не могу понять как это сделать… Ткните пожалста носом где почитать, желательно на русском
Ответить
DI HALT
2 декабря 2017 в 17:21
А в чем проблема? У тебя таймер считает регистром счетным своим. Сначала до вершины. Потом обратно. Это и есть твоя фаза. От 0 до 180 градусов и от 180 до 0 обратно. Дальше загружаешь в счетный регистр состояние каждой фазы и все. Т.е. если в регистр таймера 1 запишешь 0, а в регистр таймера 2 FF и запустишь их в режиме точной фазы, то таймер 0 пойдет вверх считать, а таймер 2 вниз. И сдвиг фаз у них будет 180 градусов.
Ответить
nicht762
2 декабря 2017 в 17:32
Спасибо! Теперь кажется понял) Получается если в регистр таймера 2 записать число чуть меньшее FF, то и сдвиг будет чуть меньше 180 градусов, так же?
Ответить
DI HALT
2 декабря 2017 в 18:25
Именно.
Ответить
xorkrus
17 июля 2019 в 1:18
Поясните пожалуйста, вот этот кусочек:
TCCR2A = _BV(COM2A0) | _BV(COM2B1) | _BV(WGM21) | _BV(WGM20);
TCCR2B = _BV(WGM22) | _BV(CS22)| _BV(CS21)| _BV(CS20);
OCR2A = 195;//80Hz
OCR2B = 29;//15% duty cycle for magnet TCCR1A = _BV(COM1A0) | _BV(COM1B1) | _BV(WGM11) | _BV(WGM10);
TCCR1B = _BV(WGM13) | _BV(WGM12) | _BV(CS11);
OCR1A = 24845;//80.5Hz
OCR1B = 4969;//20% duty cycle for LED
Для магнита и светодиода используются PD3 и PB2 (atmega328). А для чего задаются OCR1A и OCR2A?
И можно ли как-то реализовать сие на одном таймере?
Ответить
Добавить комментарий
Ваш e-mail не будет опубликован.
Комментарий
Вы подписаны на ответ. Подписаться на все остальные комментарии в теме?
Имя
E-mail
Сайт
Сохранить моё имя, email и адрес сайта в этом браузере для последующих моих комментариев.
Этот сайт использует Akismet для борьбы со спамом. Узнайте как обрабатываются ваши данные комментариев.
Рубрики
ARM. Учебный курс
AVR. Учебный курс
MegaHard Lab
MSP430. Учебный курс
Автоэлектроника
Готовые устройства
Диагностика и ремонт
Инструмент
Книги
Начинающим
Новости
Радиолюбительские Технологии
Робототехника
Софт
Регистрация
Войти
RSS записей
RSS комментариев
WordPress.org
Карта людей сообщества
Карта сообщества
Наши партнеры
Метки
Keil
LabView
LAN
LCD
Linux
MACH3
MC34063
MC34068
Microchip
MOSFET
MSC-51
MSP430
NE555
NVIC
Palm
Pascal
PC
PCB
PIC
PinBoard
PinBoard II
PLC
PLL
PLS
PR
PWM
RC
RIGOL
RIGOL 1042CD
RS232
RTC
RTOS
smd
SPICE
STM8
STM32
SWD
TopoR
TouchSсreen
TSOP
TWI
UART
USART
USB
USI
WG12864
ZIF
ZigBee
АРУ
АЦП
Авто
Аккумуляторы
Акселерометр
Алгоритм
Аналог
БП
БПФ
Библиотека
Быстрый старт
ВЧ
Видео
Выбор
Газовый паяльник
Генератор
Гоню
Дарлингтон
Датчик
Двигатели
Демонтаж
Демоплата
Деталька
Диод
Дисплей
Друзья
Дурь
Жало
Задачка
Защита
Измерения
Импульсные
Индуктивность
Инструмент
Интерфейс
Ионистор
Клавиатура
Коммерческая разработка
Компаратор
Компас
Конденсатор
Конкурс
Конфигурация
Корпус
ЛУТ
Логический анализатор
Лужение
МК
Магия
Магнетизм
Макровидео
Макро язык
Маленькие хитрости
Манипулятор
Мелочи
Механика
Микроволна
Микроконтроллер
Моддинг
Модуль
Монтаж
Мотор
Мультиметр
Наводка
Начинающим
ОУ
Обработка сигналов
Операционная система
Описание
Оплетка
Опорное напряжение
Оптимизация
Опторазвязка
О сайте
Основы
Осциллограф
От Автора
Отверстия
Отладка
ПЛИС
Пайка
Память
Партнерство
Паяльная станция
Паяльник
Печатная плата
Питание
Порт
Прерывания
Прибор
Прикол
Проверено на себе
Программатор
Программирование
Производство
Протокол
Рабочее место
Радиолюбительские Технологии
Радиолюбительские Технология
Радиопередача
Разъем
Рацуха
Реактив
Регистр
Резистор
Ремонт
Робот
Светодиоды
Силовая электроника
Симистор
Сонар
Сообщество
Софт
Схемотехника
ТРИЗ
Таблица переходов
Таймеры
Теория
Терминал
Типы выходов
Тиристор
Транзистор
Трансивер
Трассировка
Трюки
Ультразвук
Умный дом
Фен
Физика
Фильтры
Флаги
Флюс
Фотодиод
Фототранзистор
Халява
Херота
ЦАП
Цифра
ЧПУ
Часы
ШИМ
Шаговый двигатель
Шасси
Шунт
Эксперимент
Электропривод
Энкодер
Язык Си
клей
моделирование
самопал
ссылки
Магазин радиодеталей Chipster.ru
JLCPCB Предлагает:
2$ за 5шт. двуслойных плат!
5$ за 5шт. четырехслойных плат!
Цены
Найти:
Свежие записи
Гальваническая развязка аналогового сигнала
Простая работа с биполярным сигналом датчика
Торцовочная пила Proxxon KGS-80
Объединение JLCPCB и EasyEDA
Гальваническое разделение. Часть 1
STM32. Контроллер внешней параллельной памяти FSMC
Электроника шаг за шагом. Переиздание
Операционный усилитель. Примеры схем с описанием работы ч. 3
Операционный усилитель. Примеры схем с описанием работы ч. 2
Изготовление плат в PcbWay
Proudly powered by WordPress || Themed by Ridizain
короче так -
Регистр TCCR1A, биты WGM11 и WGM10 вместе с битами WGM12 и WGM13, находящимися в регистре TCCR1B задают режим работы генератора. WGM13 WGM12 WGM11 WGM10 Режим работы 0 1 0 1 Fast PWM 8 бит 0 1 1 0 Fast PWM 9 бит 0 1 1 1 Fast PWM 10 бит
# для платы с 1 дешифратором и 2 выходами ШИМ - на транзистор в генераторе 180 вольт
# и второй канал - для rgb светодиодов
TCCR1A = 0; // disable all PWM on Timer1 whilst we set it up
TCCR1B = 0; // disable all PWM on Timer1 whilst we set it up
// Configure timer 1 for Fast PWM mode via ICR1, with prescaling=1
TCCR1A = (1 << WGM11);
TCCR1B = (1 << WGM13) | (1 << WGM12) | (1 << CS10);
tccrOff = TCCR1A;
TCCR1A |= (1 << COM1A1); // enable PWM on port PD4 in non-inverted compare mode 2
tccrOn = TCCR1A;
// Set up timer 2 like timer 0 (for RGB leds)
TCCR2A = (1 << COM2B1) | (1 << WGM21) | (1 << WGM20);
TCCR2B = (1 << CS22);
// we don't need the HV yet, so turn it off
TCCR1A = tccrOff;
/* enable global interrupts */
sei();
смотрю частоту и режим - конечно включив прерывания и таймер 1. oc1a = pb1 pin 15 arduino nano = d9
Bits 2,1,0 - CS12, CS11, CS10: Clock Select1, bit 2,1 and 0 - Выбор источника тактовой частоты, биты 2,1 и 0
Установкой состояния данных битов производится выбор источника тактового сигнала (в том числе коэффициента предварительного деления) Stop условие выполняет функцию разрешения/запрещения таймера/счетчика1 В режимах с предварительным делением на соответствующий коэффициент делится частота CK тактового генератора. При использовании внешнего тактирования необходимо выполнить соответствующие установки в регистре управления направлением (очистка переводит вывод в режим входа).
Таблица 17. Выбор источника тактового сигнала таймера/счетчика1
CS12
CS11
CS10
Описание
0
0
0
Stop условие - таймер/счетчик1 остановлен
0
0
1
CK
0
1
0
CK / 8
0
1
1
CK / 64
1
0
0
CK / 256
1
0
1
CK / 1024
1
1
0
Внешний тактирующий сигнал на выводе T1, нарастающий фронт
1
1
1
Внешний тактирующий сигнал на выводе T1, падающий фронт
уточнить - с какой это аврки -?
вот может проще (проверить):
// Пины D9 и D10 - 62.5 кГц
TCCR1A = 0b00000001; // 8bit
TCCR1B = 0b00001001; // x1 fast pwm
// Пины D9 и D10 - 31.4 кГц
TCCR1A = 0b00000001; // 8bit
TCCR1B = 0b00000001; // x1 phase correct
это к обьяснению почему на затворе 12 вольт а не 3. и почему работает и не греется. у советского транзистора в 4 раза еще меньше сопротивление но он выдерживает 60 вольт либо 200-210 другого типа. Этот транзистор не потеряет при 3 вольтах и 20 амперах все 3 вольта как тот который на номограмме даже при 10 вольтах на затворе, но при 10 амперном импульсе кпд будет не больше 85 процентов, при питании мощной катушки от 3.4 вольт. В этом фонарике максимальный ток катушки не превысит 6 ампер, либо все таки 10 ампер если 14 микрогенри и 62 килогерца, 3.3 вольта. рассчет подсказывает даже 2 транзистора включить в параллель, поднять управляющее до 14 вольт, катушку в 2 провода. Но это если 20 ватт светодиоды. на 10 ватт достаточно одного транзистора и 47 мкг катушки. Еще может правильнее поставить вторую MC34063, поднять частоту до 120 килогерц - это уменьшит в 2 раза катушку но подойдет только из металлопорошка (alsifer). Это пример как сделать на ардуинке, на 2-х mc34063 фонарь в другой конструкции - очень неплохой получился по 3 года уже образцы работают, там 3 вольта 5 ватт а излучатель 220 а точнее 209 вольт и 17 вольт второй.
One solution suggested by the paper is to use a Bipolar totem-pole driver. The idea behind that is that by using the very fast operation and large gain of bipolar transistors the gate can be charged and discharged quickly.
уточняю - посколько я вызывать пожарных не хочу и соседям не надо говорить покинуть помещения и занять место в укрытии - схема сразу предупреждаю неверная. Прежде чем ее паять - на комплементарную пару подаем 12 вольт - прекрасно работают транзисторы КТ315 КТ361, они пропускают 300 мегагерц запросто , а надо 2.. 3.
Резистор Rb ставим совсем низкоомный - 6 . 8 ом - выход ардуинки выдержит. 22 ома максимум. Pull up - ? не надо, pull down - резистор 2 килоома не помешает - на землю. От Rbase. Диод Шоттки 1n5819 и стабилитрон 4v7 4.7 вольта . схемки чуть ниже.
Led+ к катушке индуктивности 47 микрогенри провод 0.8 витков 12 на чашке ферритовой Ч22 феррит вч 500НМ . Катушка получается на 10 ампер, до 50 процентов по времени можно. ( если больше то в 2 провода надо). И к стоку транзистора КП812 КП813 на 35 или 50 ампер 0.07 ом или 0.04.
Другой провод катушки к плюсу питания. Плюс делаю 3 вольта.
12 вольт подает микросхема MC34063. С обвязкой и маленькой катушкой и с желтым светодиодом ночного режима. Либо белым - совсем маленькая яркость дежурный режим.
adding the bipolar totem-pole mosfet driver Внимание схему переделать! на С +12вольт а на светодиоде = с катушки и включить не так!
На светодиод - это сборка из 9 на кристалле - 12 вольт без драйвера нельзя подавать. А вот 10.8 максимум можно - 3.6 на каждом кристалле, ток у всей сборки 990 ма - 1 ампер.
к мк - цветная схема драйвера работает но лишних деталей парочку а вот стабилитрон совсем не лишний. на 3.3 4.7 вольта . Питание 12-14 вольт. Резистор 820 ом .. 1килоом. Мосфет полевик один КП812А !если 3 вольта батарея а прожектор больше 10 ватт вдруг, до 25 ватт то 2 полевика в параллель , катушка на 15 ампер в 2 провода.
КП812А1
125
60
-
±20
50
2…4
<0,028
-
>15
<0,25
<1900
<920
-
-
-
-60…+85
60в макс. 50а
* составляем схему из 4 частей!! Драйвер дает 12 вольт импульс на полевик - требуется время выключения меньше 200 наносекунд (180 реально по этой схеме.. транзисторы КТ315б КТ361Б красненькие 1968 года! импульс тока разряда затвора одного транзистора 1.8 ампера емкость его 1900 пф если не ошибаюсь(померяю.. по рассчету 6 ампер - транзисторы выдерживают). Зато 0.028 ома при 20 вольтах это правда. При 3.4 вольтах - на катушке будет 3.15 если ток 15 ампер то 3.05 - кпд схемы больше 85 процентов (ну светодиоды подводят - они 75 процентов превращают в тепло а то и 80 - может пора доставать проект излучателя Теслы на фазированной решетке?? это из списка Солнечное зеркало Фюрера и гиперболоид инженера Гарина - ну так сделали его, только лазер на другом немножко принципе а автор то где увидел??)
* сейчас появятся более эффективные светодиоды - квантовые точки. Светодиоды обеспечивают эффективность 173 лм/Вт в «теплом» спектре с индексом цветопередачи 90, тогда как типичные модели того же класса имеют эффективность от 140 до 150 лм/Вт. А у карбидной лампы 900 люмен можно считать на 1 ватт тоже - одна свечка.
Схема использует ардуино как регулятор с правильным типом ШИМ (у mc34063 неправильный тип но от этого она хуже не работает).
нет, 4 вольта на полевик это совсем мало. меняю еще раз драйвер - чтобы не давал инвертированый сигнал и управлялся от микроконтроллера .есть микросхемы драйвера, а это вариант на транзисторах - рассыпухой.
как высоковольтный ключ - первые 2 транзистора без vt2 - для ламп тлеющего разряда но не очень скоростной
лучше всего с разделительным трансформатором - по этой схеме Минский источник 1985 года 5в 3а, и почти такой же в блоке ibm pc и на мощной катушке Тесла igbt.
делаю как во 2 ряду - составляю из 3 транзисторов, диод 1n5819 шоттки 3а , p-n-p кт361 (кт502) n-p-n кт315Б. R2 на землю, к микроконтроллеру 2к7.
*Внимание здесь правильный походу без косяков драйвер полевика power mosfet управление от микроконтроллера ардуино и ничего не погорит а будет работать!
драйвер довольно скоростной - по осциллографу время закрывания полевика 180 наносекунд не совсем так у импульса еще хвостик. Заряд высоковольтного конденсатора на выходе импульсом тока с катушки индуктивности 60 ампер 0.2 мкс. Это для схемы фонаря - она такая же только контроллер MC34063 а полевик работает на другую катушку индуктивности, выход 209 вольт до 50 миллиампер. r4 3 ohm r3 * подобрать 470 многовато 47 маловато греется (от 47 до 330 ом).
только интересно какой ток пойдет через 20 ом сопротивление и через диод Шоттки чтобы открыть полевик? неа пробую лучле с транзистором npn вместо диода Шоттки или 1n5819 выдержит 3 ампера короткий импульс? надо время переключения полевика как можно уменьшить. Ставлю 3 Ома, для кт501 нагрузка допустимая? *работает КТ501 верхний по схеме с Шоттки 1n5919 и резистором 3 ома, ток 4 ампера открывает полевик за 2 десятых микросекунды - получается драйвер работает почти до 5 мегагерц если на 12 вольт. Если второй транзистор - npn вместо d1- 150 и 180 нс измерял при 12 вольт но на затворе 10 вольт r3=47 r4=3 .
Замеряю осциллографом. в разрыв общего провода от R3 к транзистору - он кт361б но можно и кт3107 и кт502 с любой буквой- запаиваю резистор 0.2 ома , такой номинал очень часто в блоках питания применяется. И на нем меряю напряжение. так лучше чем цеплять корпус осциллографа еще минимум 1000пф на затвор полевика, тем более на нем фаза через 2 емкости 100n . (может и нуль только это нарушит работу схемы, к земляному проводу лучше корпус а сигнальный вход осциллографа 1 Мегаом 150 Пикофарад - это надо учитывать, сильно высокочастотные цепи заглушит, выход с логики 30 даже 20 мегагерц превращается в синусоиду около вольта, она видна на экране С8-17, с очень сильным нагревом микросхемы 74ls 74s 531 555 155 серии - эти не горят а к другим не дотрагиваться лучше, если более слабый выход, ток кратковременно несколько ампер . По этой же причине на многие платы материнки нельзя устанавливать 4 пластинки памяти, только две).
* 12v 2 Ohm 6 Amp - 800 nanoSec. 72 watt. имп. - это выдерживает кт361 нижний на схеме, сопротивление можно посчитать пол ома это ближе к реальности а импульсный ток 24 ампера. Транзистор рассчитан на постоянный ток 0.1 ампера. Полевик с емкостью 1900 пф это КП812а1. * схема без резистора работает, лучше кт315 кт361 чем кт815. кт815 при времени открытого состояния 10 процентов выдержит 6-8 ампер по все номограммам (=1.5 - 3 с теплоотводом) , он работает в маленькой Тесле хотя сильно нагревается.. Посмотрю каким образом и выложу картинку осциллограмму. Не исключено что насыщение к 5 вольтам приближается а ток к 10 амперам, транзистор кт315 на 100 миллиампер расчитан. Время закрывания транзистора 200 наносекунд. рассчет есть в интернете и сделает студент или даже ученик старших классов . тау эр си , си ви квадрат пополам энергия емкость в фарадах .
Скорее тяжеловатый режим, а вот если кт503 добавить а вместо кт501 поставить кт502 он не маломощный усилительный а переключательный то - заработает получше Можно 2 транзистора кт315Б и 2 кт361Б, на 300 мегагерц а не на 5.
* для ne555 драйвер от 12 вольт не обязательно - напрямую можно, для mc34063 поднять питание микросхемы до 12 вольт а драйвер только диод шоттки и транзистор кт361 p-n-p - в микросхеме выходной транзистор есть и он на полтора ампера!
* этот же драйвер проверен в схеме Катушки Теслы на 1450 килогерц класс е близко к резонансу. Если там работает - потери конечно процентов 10, то здесь запросто. и в другой с трансформатором разделительным на феррите - лучше всего.
если все собрано - осталось подключить источник dc-dc с 3 вольт на 12 (он есть здесь на других страницах) а 5 вольт на Ардуино сделает внутренний линейный стабилизатор - надо подать 12. Железячная часть не такая сложная - вроде как все сделано. Измеритель - сенсор выходного напряжения 2 резистора к лапе A0 ардуино. Теперь программа больше.
* включение светодиода 10 ватт от питания 12 вольт 1 ампер - это как понижающий dc-dc
Надо регулировку - так чтобы ток ну никак этого не превышал (или хуже - но можно - по напряжению 10.8 вольт).
вот еще -управление яркостью по 2 кнопкам - пока так , можно даже подключить энкодер.
http://developer.alexanderklimov.ru/arduino/sketchbook/two-buttons-led.php это пример.
по 1 кнопке будет увеличиваться наполнение импульсов - то есть яркость выше, а по второй уменьшаться.
можно считывать переменник потенциометр - подсоединен к A0 и сразу забрасывать значение на выход pwm.
// ШИМ на 9 пин, 1023/4 = 255 - перевели диапазон
analogWrite(9, analogRead(0) / 4);
delay(10);
Надо еще замерять напряжение на выходе - чтобы оно было больше напряжения питания и не превышало бы 10.8 вольт. Берем пример с программы Arduinix - там выделен
сенсор - контакт HVS, замеряющий 170 вольт через делитель напряжения 390 и 4.7 килоом. Через функцию AnalogRead. Меняем делитель - 10 и 5.1 килоом, и подстроим программно. Получится что Arduino заменит импульсный стабилизатор напряжения.
логика - запускается программа, настраивается частота через регистры и включаются прерывания. Устанавливается минимальная яркость. (для первой проверки выключается). Потом можно будет запоминать значение яркости - зажав 2 кнопки сразу и его Ардуинка вспомнит при следующем включении. используется Eeprom энергонезависимая память на кристалле, она же в часах на лампах тлеющего разряда хранит настройки.
наверно так - увеличивается с какого то значения до измерения напряжения 10.8 , это максимум. Потом при нажати кнопки минус яркость уменьшается, значение для ШИМ можно сохранить в память, при следущем включении вспомнить. (номиналы резистров другие r1 = 10k r2= 5k1 r1+r2= 15.1 не 394.7)
//**********************************************************************************
//**********************************************************************************
//* Fire up HV generator for testing *
//* Uses a feedback loop via the analogue in to make sure that we produce more or *
//* less constantly 200V, regardless of the input voltage. *
//* We achieve this by turning off the HV generator if the voltage we measure *
//* is above the required voltage, otherwise we turn it on. *
//*
//* это фонарь - уменьшаем яркость если перебор и добавляем если значение ниже *
//* установка значения (яркости или напряжения) с 2 кнопок но не больше чем 10.8 вольт 10 ватт *
//* *
//* led floodlight using mosfet + 15 ampers coil - control pin A0 - check voltage not above 10.8
//* led lamp 209v 11w - control the same way? 100k + 4k7 resistors *
//**********************************************************************************
//**********************************************************************************
#include <avr/io.h>
//**********************************************************************************
//**********************************************************************************
//* Variables *
//**********************************************************************************
//**********************************************************************************
const int PWM_TOP_DEFAULT = 1000;
const int PWM_TOP_MIN = 200;
const int PWM_TOP_MAX = 10000;
const int VOLT_MAX = 10.8;
const int BUTTON1 = 2;
const int BUTTON2 = 3;
unsigned long nowMillis = 0;
unsigned long lastCheckMillis = 0;
int pwmTop = PWM_TOP_DEFAULT;
int voltLed = VOLT_MAX ; // brightness , led voltage
// pin used to drive the DC-DC converter
int hvDriverPin = 9;
int tickLed = 13; //LED red - cycle done
int sensorPin = A0; // select the input pin for the potentiometer
// precalculated values for turning on and off the HV generator
// Put these in TCCR1B to turn off and on
int tccrOff;
int tccrOn;
bool debug = false; // if (debug) // works without serial connection if debug=false
//**********************************************************************************
//**********************************************************************************
//* Setup *
//**********************************************************************************
//**********************************************************************************
void setup()
{
if (Serial) debug=true;
if (debug)Serial.begin(57600); //de bug to serial Monitor port - in the right corner - press ctrl -m - serial speed 57000
pinMode(tickLed, OUTPUT);
pinMode(BUTTON1, INPUT_PULLUP);
pinMode(BUTTON2, INPUT_PULLUP);
digitalWrite(BUTTON1, HIGH);
digitalWrite(BUTTON2, HIGH);
// Set the driver pin to output
pinMode(9, OUTPUT);
cli();
TCCR1A = 0; // disable all PWM on Timer1 whilst we set it up
TCCR1B = 0; // disable all PWM on Timer1 whilst we set it up
ICR1 = pwmTop; // Our starting point for the period
// Configure timer 1 for Fast PWM mode via ICR1, with prescaling=1
TCCR1A = (1 << WGM11);
TCCR1B = (1 << WGM13) | (1<<WGM12) | (1 << CS10);
tccrOff = TCCR1A;
TCCR1A |= (1 << COM1A1); // enable PWM on port PD4 in non-inverted compare mode 2
tccrOn = TCCR1A;
OCR1A = 150; // Pulse width of the on time
/* enable global interrupts */
sei();
}
//**********************************************************************************
//**********************************************************************************
//* Main loop *
//**********************************************************************************
//**********************************************************************************
void loop()
{
nowMillis = millis();
int rawSensorVal = analogRead(sensorPin);
double sensorVoltage = rawSensorVal * 5.0 / 1024.0; // 1024 steps is 5v
double externalVoltage = sensorVoltage * 15.1 / 5.1; // volt divider resistors R1+R2 / R2
//comment
if (abs(nowMillis - lastCheckMillis) >= 500) {
// each half of second
if (debug) {
Serial.println(externalVoltage);
lastCheckMillis = nowMillis;
}
}
if (externalVoltage > voltLed ) {
pwmTop++;
if (pwmTop > PWM_TOP_MAX) {
pwmTop = PWM_TOP_MAX;
}
ICR1 = pwmTop; // Our starting point for the period
digitalWrite(tickLed,0);
}
else {
pwmTop--;
if (pwmTop < PWM_TOP_MIN) {
pwmTop = PWM_TOP_MIN;
}
ICR1 = pwmTop; // Our starting point for the period
digitalWrite(tickLed,1);
}
if (!digitalRead(BUTTON1) && digitalRead(BUTTON2))
{
if (voltLed < VOLT_MAX) voltLed++;
//analogWrite(LED, brightness);
//Serial.println(brightness);
}
else if (digitalRead(BUTTON1) && !digitalRead(BUTTON2))
{
if (voltLed != 0) voltLed--;
//analogWrite(LED, brightness);
//Serial.println(brightness);
}
}
пробую что получилось . по нажатию кнопки максимальное напряжение на светодиодах изменяется и яркость тоже . Но не превышая допустимого значения.
По нажатию 2 кнопок сразу - можно запомнить в eeprom - на самом чипе ардуинки atmega328p, и при включении значение яркости вспомнить.
чего то интересно получается но работает . Вообще то светодиод регулируется по току - переделаю схему, измерять ток можно на резисторе 0.1 ома, составленом из двух 0.22 по 2 ватта. Измеряется конечно напряжение.
По осциллограмме выброс тока и ему соответствующий импульс напряжения на затворе мощного полевика - (измерял хитро, поставил 6 светодиодов по 100 миливатт вместо мощного, резистор 0.2 в разрыв земляного провода, чтобы не влияла емкость корпуса осциллографа и его развязка, емкости 220n от сети) . Регулировка на малую мощность- не мешает. вот изменения в программе :
//**********************************************************************************
//**********************************************************************************
//* Fire up HV generator for testing *
//* Uses a feedback loop via the analogue in to make sure that we produce more or *
//* less constantly 200V, regardless of the input voltage. *
//* We achieve this by turning off the HV generator if the voltage we measure *
//* is above the required voltage, otherwise we turn it on. *
//*
//* это фонарь - уменьшаем яркость если перебор и добавляем если значение ниже *
//* установка значения (яркости или напряжения) с 2 кнопок но не больше чем 10.8 вольт 10 ватт *
//* *
//* led floodlight using mosfet + 15 ampers coil - control pin A0 - check voltage not above 10.8
//* led lamp 209v 11w - control the same way? 390k + 4k7 resistors *
//**********************************************************************************
//**********************************************************************************
#include <avr/io.h>
//**********************************************************************************
//**********************************************************************************
//* Variables *
//**********************************************************************************
//**********************************************************************************
const int PWM_TOP_DEFAULT = 1000;
const int PWM_TOP_MIN = 200;
const int PWM_TOP_MAX = 70000;
const int VOLT_MAX = 10.8;
const int BUTTON1 = 2;
const int BUTTON2 = 3;
unsigned long nowMillis = 0;
unsigned long lastCheckMillis = 0;
int pwmTop = PWM_TOP_DEFAULT;
int voltLed = VOLT_MAX ; // brightness , led voltage
// pin used to drive the DC-DC converter
int hvDriverPin = 9;
int tickLed = 13; //LED red - cycle done
int sensorPin = A0; // select the input pin for the potentiometer
// precalculated values for turning on and off the HV generator
// Put these in TCCR1B to turn off and on
int tccrOff;
int tccrOn;
bool debug = false; // if (debug) // works without serial connection if debug=false
//**********************************************************************************
//**********************************************************************************
//* Setup *
//**********************************************************************************
//**********************************************************************************
void setup()
{
if (Serial) debug=true;
if (debug)Serial.begin(57600); //de bug to serial Monitor port - in the right corner - press ctrl -m - serial speed 57000
pinMode(tickLed, OUTPUT);
pinMode(BUTTON1, INPUT_PULLUP);
pinMode(BUTTON2, INPUT_PULLUP);
digitalWrite(BUTTON1, HIGH);
digitalWrite(BUTTON2, HIGH);
// Set the driver pin to output
pinMode(9, OUTPUT);
cli();
TCCR1A = 0; // disable all PWM on Timer1 whilst we set it up
TCCR1B = 0; // disable all PWM on Timer1 whilst we set it up
ICR1 = pwmTop; // Our starting point for the period
// Configure timer 1 for Fast PWM mode via ICR1, with prescaling=1
TCCR1A = (1 << WGM11);
TCCR1B = (1 << WGM13) | (1<<WGM12) | (1 << CS10);
tccrOff = TCCR1A;
TCCR1A |= (1 << COM1A1); // enable PWM on port PD4 in non-inverted compare mode 2
tccrOn = TCCR1A;
OCR1A = 150; // Pulse width of the on time
/* enable global interrupts */
sei();
}
//**********************************************************************************
//**********************************************************************************
//* Main loop *
//**********************************************************************************
//**********************************************************************************
void loop()
{
nowMillis = millis();
int rawSensorVal = analogRead(sensorPin);
double sensorVoltage = rawSensorVal * 5.0 / 1024.0; // 1024 steps is 5v
double externalVoltage = sensorVoltage * 15.1 / 5.1; // volt divider resistors R1+R2 / R2
//comment
if (abs(nowMillis - lastCheckMillis) >= 500) {
// each half of second
if (debug) {
Serial.print(pwmTop);
Serial.print( " napruga- ");
Serial.println(externalVoltage);
}
lastCheckMillis = nowMillis;
}
if (externalVoltage > voltLed ) {
pwmTop++;
if (pwmTop > PWM_TOP_MAX) {
pwmTop = PWM_TOP_MAX;
}
ICR1 = pwmTop; // Our starting point for the period
digitalWrite(tickLed,0);
}
else {
pwmTop--;
if (pwmTop < PWM_TOP_MIN) {
pwmTop = PWM_TOP_MIN;
}
ICR1 = pwmTop; // Our starting point for the period
digitalWrite(tickLed,1);
}
if (!digitalRead(BUTTON1) && digitalRead(BUTTON2))
{
if (voltLed < VOLT_MAX) voltLed++;
//analogWrite(LED, brightness);
//Serial.println(brightness);
}
else if (digitalRead(BUTTON1) && !digitalRead(BUTTON2))
{
if (voltLed != 0) voltLed--;
//analogWrite(LED, brightness);
//Serial.println(brightness);
}
}
красный светодиод - работа регулировки, он включен к d13 через резистор 330 ом а анод к 5 вольтам конечно.
осциллограммы. * пушка Гаусса стреляет ржавыми гвоздями шьет рельсу с 50 метров если попадет ищем на немецком сайте. Для безопасности детей емкости игрушечные а напряжение уменьшено в 1000 раз. free energy Tesla Gauss gun. скачать бесплатно без смс .
ICR1 регулируется - если 200 то частота = .. сколько там деление 0.4 мегагерца почти. Если 8000 то на светодиоде 8 вольт. и частота 3 примерно килогерца . Без демпферной цепочки (снаббер) очень красивая картинка - вч колебания примерно 1500 кгц. * на выходе больше 60 вольт - при отсоединенной нагрузке ток уходит через сток исток транзистора, он на 60 вольт и все греется. На такой высокой частоте транзистор работает - ток потребления почти пила, 6 ампер замерен на резисторе 0.2 в разрыв земляного провода. Резисторы в 1 килоом и 470 перед усилительным каскадом у полевика многоваты.
OCR1 надо пробовать регулировать. Это ШИМ а в этом примере частотно импульсная регулировка.
Короче на ардуинке делать регулятор как высокого так и точный для низкого напряжения нельзя. Этот образец заработает нормально если вместе с Ардуино сделать ограничение тока, светодиоды почти все погорели от перенапряжения. (Да, проверялись плоховатые, но при правильном питании они бы работали.) Ограничитель тока очень простой - как на микросхеме MC34063 (вот ее и советую ставить) - через низкоомный резистор включается нагрузка, при нагрузке 1 ампер например это 0.2 ома, к нему эмиттерный переход транзистора кт315 - смотрим схему фонаря и резистор с питания 1 килоом. Можно еще диод Шоттки или германиевый. Как только пойдет большой ток, на резисторе падение напряжения больше чем 0.2 вольта на всей сборке напряжение достигнет 1.2 вольта, этого хватит открыть переход транзистора - надежнее на транзисторе например КТ315 или КТ3102, коллекторный вывод к базе транзистора драйвера -первого слева где вход конечно, эмиттер на землю оба транзистора npn h21э больше 50 буква любая даже А.
Ошибки - нагрузка на 100 мА при проверке и регулировка слишком грубая, не успевает сработать .Надо в программе делать после включения меньшую мощность - схема рассчитана на 10 ватт. Светодиоды на кристалле сейчас разные - самый распространенный на 12 вольт (10.8) но есть и на 34 вольта - 10 кристаллов COB. есть плафон с белым рассеивателем 15 на 15 см * очень неплохая подсветка для фото видео в пещерах - там 29 вольт 2 ампера почти - ну да маркировка по честному 50 ватт. Схема может и на светодиодную ленту работать.
еще ошибка - в програмке скетче установка знаяения напряжения без задержки 10000 раз в секунде и по 1 вольту - испраил чуть ниже - тип данных сделал double - поскольку это напряжение и может принимать вид очень даже не целых чисел (математику то сейчас проходят в школе? ) На взгляд очень заметная разница в яркости 8.8 и 8.9 вольт - на светодиодах яркость в 2 раза почти больше. Еще более правильно сделать регулировку по току и с защитой.
еще ошибка - исправлена - опрос кнопок только 2 раза в секунду, а то за 1 сотую секунды все значения перебираются, а ставиль задержку delay в логику стабилизатора напряжения совсем неправильно.
драйвер считаю подходящим и рабочим, даже с транзистором КТ502а , пол ампера постоянного тока а импульсный держит в 10 раз больше Фронт 200 наносекунд при 12 вольтах питания спад напряжения задний фронт 150 наносекунд - можно сделать меньше даже 100 ns вот так https://radiohlam.ru/driver_polevikov/ только диодик 1n4148s он есть в Китае (1n5819 shottky кд522г импульсный).
//**********************************************************************************
//**********************************************************************************
//* Fire up HV generator for testing *
//* Uses a feedback loop via the analogue in to make sure that we produce more or *
//* less constantly 200V, regardless of the input voltage. *
//* We achieve this by turning off the HV generator if the voltage we measure *
//* is above the required voltage, otherwise we turn it on. *
//*
//* это фонарь - уменьшаем яркость если перебор и добавляем если значение ниже *
//* установка значения (яркости или напряжения) с 2 кнопок но не больше чем 10.8 вольт 10 ватт *
//* *
//* led floodlight using mosfet + 15 ampers coil - control pin A0 - check voltage not above 10.8
//* led lamp 209v 11w - control the same way? 390k + 4k7 resistors *
//**********************************************************************************
//**********************************************************************************
#include <avr/io.h>
//**********************************************************************************
//**********************************************************************************
//* Variables *
//**********************************************************************************
//**********************************************************************************
const int PWM_TOP_DEFAULT = 7000;
const int PWM_TOP_MIN =7; // 200;
const int PWM_TOP_MAX = 70000;
const double VOLT_MAX = 7.8; // осторожно с этим caution. resistors Vout - 10k - A0 sensor- 5k1 - gnd
const int BUTTON1 = 2;
const int BUTTON2 = 3;
unsigned long nowMillis = 0;
unsigned long lastCheckMillis = 0;
int pwmTop = PWM_TOP_DEFAULT;
double voltLed = VOLT_MAX ; // brightness , led voltage
// pin used to drive the DC-DC converter
int hvDriverPin = 9;
int tickLed = 13; //LED red - cycle done
int sensorPin = A0; // select the input pin for the potentiometer
// precalculated values for turning on and off the HV generator
// Put these in TCCR1B to turn off and on
int tccrOff;
int tccrOn;
bool debug = false; // if (debug) // works without serial connection if debug=false
//**********************************************************************************
//**********************************************************************************
//* Setup *
//**********************************************************************************
//**********************************************************************************
void setup()
{
if (Serial) debug=true;
if (debug)Serial.begin(57600); //de bug to serial Monitor port - in the right corner - press ctrl -m - serial speed 57000
pinMode(tickLed, OUTPUT);
pinMode(BUTTON1, INPUT_PULLUP);
pinMode(BUTTON2, INPUT_PULLUP);
digitalWrite(BUTTON1, HIGH);
digitalWrite(BUTTON2, HIGH);
// Set the driver pin to output
pinMode(9, OUTPUT);
cli();
TCCR1A = 0; // disable all PWM on Timer1 whilst we set it up
TCCR1B = 0; // disable all PWM on Timer1 whilst we set it up
ICR1 = pwmTop; // Our starting point for the period
// Configure timer 1 for Fast PWM mode via ICR1, with prescaling=1
TCCR1A = (1 << WGM11);
TCCR1B = (1 << WGM13) | (1<<WGM12) | (1 << CS10);
tccrOff = TCCR1A;
TCCR1A |= (1 << COM1A1); // enable PWM on port PD4 in non-inverted compare mode 2
tccrOn = TCCR1A;
OCR1A = 7; // Pulse width of the on time //заполнение 150
/* enable global interrupts */
sei();
}
//**********************************************************************************
//**********************************************************************************
//* Main loop *
//**********************************************************************************
//**********************************************************************************
void loop()
{
nowMillis = millis();
int rawSensorVal = analogRead(sensorPin);
double sensorVoltage = rawSensorVal * 5.0 / 1024.0; // 1024 steps is 5v
double externalVoltage = sensorVoltage * 15.1 / 5.1; // volt divider resistors R1+R2 / R2
//comment
if (abs(nowMillis - lastCheckMillis) >= 500) {
// each half of second
if (debug) {
Serial.print(pwmTop);
Serial.print( " napruga- ");
Serial.println(externalVoltage);
}
if (!digitalRead(BUTTON1) && digitalRead(BUTTON2))
{
if (voltLed < VOLT_MAX)
{
voltLed = voltLed + 0.1;
}
//analogWrite(LED, brightness);
Serial.println(voltLed);
}
else if (digitalRead(BUTTON1) && !digitalRead(BUTTON2))
{
if (voltLed > 0)
{
voltLed = voltLed - 0.1;
}
//analogWrite(LED, brightness);
Serial.println(voltLed);
}
lastCheckMillis = nowMillis;
}
if (externalVoltage > voltLed ) {
pwmTop++;
if (pwmTop > PWM_TOP_MAX) {
pwmTop = PWM_TOP_MAX;
}
ICR1 = pwmTop; // Our starting point for the period
digitalWrite(tickLed,0);
}
else {
pwmTop--;
if (pwmTop < PWM_TOP_MIN) {
pwmTop = PWM_TOP_MIN;
}
ICR1 = pwmTop; // Our starting point for the period
digitalWrite(tickLed,1);
}
}
чтобы светодиоды при настройке не сгорали - поставить для проверки кристалл от прожектора 10 ватт на 12 вольт не меньше мощность и в программе регулировка начинается с 1000. выход pwm d9 соединен резистором 10к с землей - наа схеме есть но повторяю в описании - драйвер не инвертирующий, если не настроен микроконтроллер то не погорит ничего - полевик не откроется. а при настройке - установить меньшее напряжение на светодиоде - 8 вольт например не 10,8 .
https://t.me/radio1ru/
задний фронт - замер на затворе кп812а1 и это при его емкости 1900.* это 450 наносекунд импульс запирания полевика 12 вольт, дальше почему то красивое колебание около 1400 кгц . драйвер типа rulez ну можно чуток еще раскачать поставив кт815 кт817 .. только не эти 2Т630 кт3107 bd137 - более высокочастотные, уменьшив резисторы - сейчас 150 и 330 ом и 3 ома у pnp транзистора кт502 и подняв до 18 вольт управляющее напряжение . rc снаббер 1600 килогерц - но лучше без него 33pf 1Кв 1 KOhm .. 180 ohm . возможна работа до 1000 килогерц - можно вместо нагрузки из светодиодов соединить 2 витка по 8 мм медной трубки и внутри них 2000 витков на пластиковой трубе 8-10 см и длиной с полметра, с хорошей изоляцией - залить термоклеем или эпоксидкой. Получится катушка Теслы. Питание до 55 вольт, если советский транзистор то 60 можно, резонансную частоту можно подобрать подцепив сверху шарик из фольги либо штырек, или даже сгоревшую лампочку - от нее будут искры в полметра даже больше.
Красивая штука - здесь есть фотографии в работе. Ну да, катушки Теслы.
2 часть - вместо 10 ваттного светодиода, сборки на кристалле будет 24 ватта матовый светильник - вот захотелось в пещере видео снимать, фонари кроме рассеяного света не подходят, а тот желтоватый очень. Новый на 204 вольта 5 ватт очень узко направленный 30 градусов, не 120. Схема та же, катушка может другая, не ферритовая, а то крупноватая. 20 ватт и 215 вольт до 217.. драйвер затвора надо и dc-dc повышайку от 3.3 до 12 вольт 500 ма на управление полевиком и на Arduino - может заводской он ниже но лучше если сделаю на mc34063 - повыше почти 95 процентов кпд с зеленым колечком 10 ампер. Не каскадом два повышающих, это больше потери, а один для питания схемы а силовой ключ .. 2 irfz44n или 1 кп812а от 3 вольт будет делать 209 . предварительно - рассчет катушки на 25 ватт 0 примерно как желтое кольцо от БП IBM PC выравнивающий дроссель - там как раз на 3 вольта обмотка рассчитаная, она толстым проводом миллиметровым. Поверх загоняю равномерно 0.8 .. лучше взять китайский дроссель 15 ампер он в 2 провода 0.7 - по рассчету и экспериментально подойдет - там 42 витка в 2 провода пусть получится ровно почти 5 вольт на виток и доматываю тогда первичную это проще. рассчет на 20 ватт индуктора от литиевого аккумулятора 3.3 до 3 вольт считаю ампер на метры примерно на 1.7 теслы - блин похоже кольцо надо еще больше так можно и до насыщения довести, надо будет посмотреть ток осциллографом на резисторе 0.02 ома. Лучшая трансформаторная сталь до 2.2 работает а это кольцо металлопорошок скорее всего алюминий кремний железо, можно 1.7 тл но это предел, не феррит ferroxide ferroxcube - феррит черный материал не подойдет он до 0.4 ! при таком магнитном поле на провод 10 килограмм усилие .. нет 1 кг но все равно много вот отчего гудение и звон. гудят сами пластины трансформатора, а эти катушки тихие.. сказал - фонарь немножко шуршит на вч если садится батарея. доматываю 5 витков в 2 провода 0.8 - на первичке будет и допустимо до 30 вольт импульсы и до 60 был бы обратный выброс - не будет, внутри полевика КП812 есть защитный диод - сама подложка кристалла. Проверял. НО схема будет без защиты от переполюсовки батарей - можно поставить и нужно хоть это даст проценты потерь - авто предохранитель на 30 ампер зелененький такой или красненький. А то неприятно хвататься за красненькие раскаленные провода если неправильно поставить батарейку и поплавляются совсем могут и поджечь чего. ток в обратном направлении пойдет больше 80 ампер - защиты от переполюсовки нет. Получилось уже так - провод докрасна и отпаялся от гнезда батареи а вместо предохранителя был кусочек 0.7 медного длиной в сантиметр он расплавился в капли. Все детали кроме контакта где пайка целые.
** я переделал драйвер . вот этот. Вводная поменялась, от литиевых или от 5 вольт надо сделать 55 ватт при 13 вольтах. теперь полевик закрывается если 12 вольт за 150 нс, включается за 200нс. применены диоды Шоттки и конденсаторы для ускорения переключения транзисторов и 300-мгц транзюки советские.
на 55 ватт надо - катушка большущая - строчкой выше, понизить частоту до 300кгц или 150 даже, материал катушки больше мощность выдаст, полевик нормально до 1400 Мгц с этим драйвером заработает. и вот рас
Ct=98 pF
Ipk=38000 mA кп812а1 с радиатором 8 на 6 на 4 см ребристый из силумина.
Rsc=0.008 Ohm
Lmin=0 uH не ноль конечно, 0.6 мкГн 5 витков в 4 провода 1 мм или 1.5 мм на кольце 60x 25 мм u=100-150
Co=737 uF
R=180 Ohm для пред-выходного транзистора микросхемы. Он заменяется на перемычку если включение по другой схеме- выходной pnp.
R1=1.5k R2=13k (12.08V) на 50 ватт намного проще взять сетевой блок питания. это будет кпд намного больше 60 процентов и катушка не 200 грамм.
* при таком токе 2 вольта из 5 потеряется на транзисторе и 2 с половиной на катушке, эффективность будет как у китайского фонаря от 2 параллельно 3-вольтовых аккумуляторов, их надо раз в полчаса заряжать. если рассчитать по-другому например от 7 вольт хотя бы, батареек хватило бы на 3 часа.
* только что собрал на 34063 схему от 3 вольт в 219-220 для нового светодиода на керамике 20 ватт. там импульс тока 18 ампер средний 10-11. Выяснилось что измерительный резистор 0.03 не позволяет запуститься! взял от батарей 18650 hg2 провод в 4 квадрата кусок 10 см и без выключателя на обмотку сразу - обмотка 4 витка в 3 провода 0.8 на сердечнике ч-42, вторичка 56 витков 1 проводом. повышающая для 34063 и драйвера 5 витков. запуск от 3 вольт ровно, на полевике импульс 11 вольт - больше кпд если сделать 15 но не больше 18, пробиться может. схема ниже. От 3 вольт полная мощность, эффективность не меньше 70 процентов все холодное даже катушка. надо при таком напряжении, от батареи оно 4.2 и садится до 3 вольт, очень малое сопротивление первичной цепи. Есть номограмма сопротивления медного провода, это 4 провода 1 мм в эмали если для обмотки 30 см , а если 14 см как для альсифер кольца то можно в 4 провода 0.8 но не тоньше (средний ток 16а предел, обмотка сверху и не закрыта другимaи, R=0.006 ом, с припаяными напрямую к батарее 2 по 10 см 2.5 мм кв будет чуть больше 0.01 ома) . по закону ома все просто если импульс 100 ампер то 1 вольт из 3 просто потеряется на нагрев! (вот почему на китайской фабрике на такую мощность делают от 8 вольт только ..)
еще пример - ученый в Морском институте - был такой в 1959 году - делал для датчиков эхолота излучатель, 40 ватт ультразвук. Точно по такой же схеме с катушкой, управление вместо микросхемы от 4 мощных транзисторов, германиевых первой серии П-3 , тогда вообще микросхем не было. Были еще лампы везде почти. Выяснилось что транзисторы не подойдут, тогда были самые первые на пол ампера вроде. Но каким то образом сделали, этот ВЧ трансформатор работал и применялся на деле. Образец там случайно намотали дорогущим измерительным проводом - константан, у него оказалось сопротивление в несколько ом вместо долей, потом конечно ошибку исправили. Взяли медный посеребреный провод в 1 мм. Тогда уже знали что ток высокой частоты идет по краям проводника по оболочке а в центр не проникает, на 40 килогерц только на пол миллиметра. Серебро проводит ток еще лучше меди, и слой серебра как раз по поверхности.
дополнительно - измеритель тока на lm358 и резисторе 0.1 ома. Защита по току есть в микросхемке 34063 а тут вместо нее просто Ардуино, может при переключениях и больший ток подать чем светодиоды выдерживают, программное ограничение напряжения не сильно поможет. * есть микруха 78s40 это вместе 34063 диод и 1 усилитель как lm358.
(это как образец- он не сильно логичный, отключать MC34063 можно проще и там есть штатный ограничитель тока. он же на r5)
lm393 - вот в описании есть что входное напряжение может быто от нуля до питания минус полтора вольта. Вход у компаратора и lm324 lm358 одинаковый.
есть попытка управлять 34063 через ШИМ - если подать на 3 лапу через диод где емкость плюс до 5 вольт то чип выключится. Только сигнал надо меньше 60 кгц а саму mc34063 запустить с емкостью c1 90 пикофарад что увеличит частоту до 250 килогерц . L1 150НМ или лучше китайское зеленое металлопорошок , 8 - 15 мкГ рассчитать по мощности.
ESpec - мир электроники для профессионалов
БИБЛИОТЕКА • ФАЙЛЫ • ФОРУМ • ССЫЛКИ • ЧАТ
Регистрация • Вход
Поиск • Пользователи • Справка
Драйвер светодиода COB 10Вт
Список форумов » Мастерская Самоделкина
На страницу 1, 2 След.
Следующая тема · Предыдущая тема
Автор Сообщение
TJAlex
Участник
Сообщения: 189
Сообщение #1 от 06/03/2013 01:09 цитата
Приобрёл пару диодов 10 Вт, возникла головная боль чем их запитать. Потребляет 350 мА при 35 вольтах. Хочу запитать их от 12 вольт-будет освещение комнаты,при отключении света будет возможность запитать от аккума . Перерыл нет ,но на доступных деталях нашёл токо преобразователь на NCP3066.может кто-то посоветует более модерновую схемку, NCPшка уже как-бы морально устарела, В дальнейшем драйвер надо будет разогнать для 50 ваттного диода(35 В 1,75А). Буду премного благодарен за совет.
Morlock
Шкуродёр
Шкуродёр
Сообщения: 5218
Morlock
Сообщение #2 от 06/03/2013 11:38 цитата
Что такая большая проблема найти в сети DC/DC преобразователь?
TJAlex
Участник
Сообщения: 189
Сообщение #3 от 06/03/2013 11:58 цитата
преобразователей куча , но достать детальки (микрухи )на них у нас анреал,открыл тему потому что охота соорудить что-то недорогое и в тоже время легкоповторяемое из доступных деталей и без применения МК. тем более в продаже не нашёл драйверов для етих светодиодов, даже продавец сказал что ето проблема, так что надо по любому варганить чё-нибудь.В наличии около сотни компьютерных мамок разных времён и народов. Из существующих схем токо понижающие (в основном на LM2576 и подобных)либо на МК что неоправданно по затратам при изготовлении драйверов скажем на 5ватные светодиоды если их нужно подключить скажем штук 5. Напруга у них всё-равно 30-35 вольт.
viktor_ramb
Сам себе начальник
Сообщения: 23477
viktor_ramb
Сообщение #4 от 06/03/2013 12:57 цитата
TJAlex,
Цитата:
Потребляет 350 мА при 35 вольтах.
Если непосредственно от сети через готовый ИБП с такой напругой запитать - не было такой мысли?
TJAlex
Участник
Сообщения: 189
Сообщение #5 от 06/03/2013 14:20 цитата
Была, но питаться иногда надо будет от 12В постоянки. валяется куча принтерных блоков, в принципе то что надо,напруга там 28 -30 В,переделка заключается токо в установке компаратора для организации стабилизации по току, но опять же таки - а как питаться от 12 В? не городить же ещё и преобразователь 12-220,КПД будет мизер
-20 dB
Фанат форума
Сообщения: 7674
-20 dB
Сообщение #6 от 06/03/2013 15:21 цитата
TJAlex, это искал? 34063 (не обязательно MC) - полбакса за корпус. MOSFET - в тех же древних материнках бесплатно (если ну ОЧЕНЬ древние - и 34063 там же могут найтись, also halyava). Пересчитать под свои ток/напряжение несложно самому. Подобная же схема с NPN на выходе болтается, по моему, в любом даташите на 34063.
Учитывая узкую специализацию применения, и тот маленький фак, что светодиод - элемент токовый, сильно повысить КПД можно, выкинув все элементы ОС по напряжению с 5-й ноги, и воткнув вместо них датчик тока.
Если же КПД особо неважен или не особо важен, можно вообще сделать хвост винтом и влепить элементарный блокинг, (ИБП с автогенерацией на одном транзисторе... Иногда на 2-3, в зависимости от имеющихся ОС) aka все дешёвые китайские "адаптеры" для сотенных телефонов. Впрочем, и там есть возможность таки позаботится о КПД, организовав ОС по току вместо ОС по напряжению. Радость: никаких мелкосхем: всё, что надо, можно накопать собственными руками на ближайшем полигоне ТБО. Проблема: транс придётся рассчитывать самому. Впрочем, решается сравнительно без напряжения мозга даже БЕЗ формул, если дюзнуть транс с подходящего по мощности китайца, и просто пересчитать кратно имеющимся/нужным напряжению и току кол-во витков и диаметр провода.
TJAlex
Участник
Сообщения: 189
Сообщение #7 от 06/03/2013 16:51 цитата
В том то и дело что хотелось бы кпд повыше, на 34063 делал драйвер для 3 ваттника, у него фронты импульсов оставляют желать лучшего.Можно в принципе поставить драйверок перед мосфетом (много где видел), ну дак стоимость... Тут я хотел спросить конкретного совета у тех кто делал для подобных (СОВ) светодиодов, у которых напруга 30-35 В
viktor_ramb
Сам себе начальник
Сообщения: 23477
viktor_ramb
Сообщение #8 от 06/03/2013 18:01 цитата
TJAlex,
Цитата:
валяется куча принтерных блоков, в принципе то что надо,напруга там 28 -30 В,
Это и имел в виду.
Цитата:
Тут я хотел спросить конкретного совета у тех кто делал для подобных (СОВ) светодиодов, у которых напруга 30-35 В
Надо было брать десятиватники на 10.5 В, задача намного бы упростилась, хотя чем меньше ток (выше напруга) тем выше можно сделать КПД.
TJAlex
Участник
Сообщения: 189
Сообщение #9 от 06/03/2013 18:10 цитата
сравнил я свечение 10 вт обычного и СОВ светодиодов- разница заметно ощутима, Даже исходя из параметров 490лм и 800 лм. По цене тоже приятней.
viktor_ramb
Сам себе начальник
Сообщения: 23477
viktor_ramb
Сообщение #10 от 06/03/2013 19:06 цитата
-20 dB, Ром, я сильно не верю что 34063 может точно застабилизировать ток и не будет температурного дрейфа - у неё по току больше защитная функция.
-20 dB,
Цитата:
Если же КПД особо неважен или не особо важен, можно вообще сделать хвост винтом и влепить элементарный блокинг, (ИБП с автогенерацией на одном транзисторе... Иногда на 2-3, в зависимости от имеющихся ОС) aka все дешёвые китайские "адаптеры" для сотенных телефонов. Впрочем, и там есть возможность таки позаботится о КПД, организовав ОС по току вместо ОС по напряжению. Радость: никаких мелкосхем: всё, что надо, можно накопать собственными руками на ближайшем полигоне ТБО. Проблема: транс придётся рассчитывать самому. Впрочем, решается сравнительно без напряжения мозга даже БЕЗ формул, если дюзнуть транс с подходящего по мощности китайца, и просто пересчитать кратно имеющимся/нужным напряжению и току кол-во витков и диаметр провода.
Если уж рисковать здоровьем при походе на свалку, то лучше искать какой нить БП на дивидюка, тогда мощи точно хватит - на нём точно можно реализовать стаб по току немного переделав ОС и перемотав (если повёзёт, то и соединив последовательно) вторички, только ТС хочет универсальности питания, что в принципе можно сделать на 494(7500) и паре полевиков, ТПИ или дроссель всё одно мотать.
-20 dB
Фанат форума
Сообщения: 7674
-20 dB
Сообщение #11 от 06/03/2013 19:17 цитата
Андрей, я имел в виду стабилизацию тока 5-м выводом 34063 по падению напряжения на датчике тока: при напряжении стабилизации 1,25 В на выв.5, при токе 350 мА надо просто посадить этот вывод на корпус через резистор 3,6 Ом, и подключить к нему катод светодиода (см. здесь). При этом падение напряжения собственно на светодиоде совершенно неважно, главное, чтобы оно было больше Uпит (при включении по схеме stepup - это условие выполняется). Потери мощности составят:
1,25*350=437 мВт
Против расчётной мощности светодиода
35*0,35=12,25 Вт
потери мощности составят всего около 4% без учёта характеристик ключевого элемента. Мало того, есть схемы датчика тока на ОУ, позволяющие вести контроль по напряжению на датчике тока до 0,1 В (в доке по ссылке где-то в середине дока - схема на дополнительном транзисторе с Uпор = около 0,7 В). Впрочем, это уже излишество (ИМХО).
TJAlex
Участник
Сообщения: 189
Сообщение #12 от 06/03/2013 20:19 цитата
по поводу падения на токовом резюке- можно применить таки 3066 (отличие от 34063 низкое напряжение срабатывания компаратора,точно не помню вроде 0.25В) но фронты там тоже не ахти, А вот по поводу 494 как то и не подумал ,Фронты у неё я думаю покруче будут ,и компараторы нормальные там(аж два!) и режим однотакта предусмотрен,спасибо за идею,будем разрабатывать,мож и получится чё путёвое.
Еще присмотрелся на UC3845. вроде как по питалову прокатывает,на выходе довольно мощный драйвер для мосфета, что посоветуете?
TJAlex
Участник
Сообщения: 189
Сообщение #13 от 15/03/2013 22:53 цитата
Покурив даташит UC3845 набросал простенькую схемку для питалова диодика. Идея позаимствована из http://www.ly3ci.com/3W_LED_driver.html, немного поднял частоту, добавил компаратор для стаб. тока
БЕЗЫМЯННЫЙ
Бегущий по граблям
Сообщения: 6451
Сообщение #14 от 16/03/2013 09:06 цитата
Возможность нормальной работы компаратора при однополярном питании и входных напряжениях близких к 0 вызывает некоторые сомнения. Проверить бы в железе прежде чем делать начисто.
Lenchik
Фанат форума
Сообщения: 7937
Lenchik
Сообщение #15 от 16/03/2013 10:00 цитата
Минус можно организовать. Намотать дополнительную обмотку на L1, выпрямить и застабилизировать параметрическим стабилизатором на одном стабилитроне. Выпрямлять лучше прямой ход. Тогда возможно и стабилизатор не понадобится, напряжение будет пропорционально входному.
viktor_ramb
Сам себе начальник
Сообщения: 23477
viktor_ramb
Сообщение #16 от 16/03/2013 12:24 цитата
БЕЗЫМЯННЫЙ,
Цитата:
...входных напряжениях близких к 0 вызывает некоторые сомнения.
TJAlex, на одной половине LM358 УПТ сделай и питание её застабилизируй!
TJAlex
Участник
Сообщения: 189
Сообщение #17 от 16/03/2013 21:45 цитата
Покуда поступил проще- быриком травонул платку на нижеприведённую схемку. Результат порадовал,КПД порядка 85%, если поставить компаратор, то ещё выигрываем 0,3 Вт. Настройка заключалась в подборе оптимальной индуктивности катухи. Мотал на гантельке диаметр 1см длинна 1.5см провод где-то 0.8(лень было мерять. Получилось 33мГн. Настраивал так: выставил частоту порядка 30 кГц (на частотозадающем кондёре при етом 60 кГц,), намотал витков с запасом. Подключил в дальнейшем используемый светодиод, выставил на БП 10 вольт (можна и меньше,зависит от того какая минимальная напруга будет,например при питании от аккума) и отматыванием витков добился номинального тока светодиода.(при большой индуктивности ток меньше требуемого), дальше меняя напругу питания до, скажем, 14 В убеждаемся в стабильности тока через диод Пробовал мотать на меньшей гантельке-гадина греется,по ходу насыщается.Охота попробовать разные варианты дросселей, но , к сожалению нету времени.Может кто-то проймётся этой идеей-одна голова хорошо , а две-лучше.
ДОБАВЛЕНО 16/03/2013 21:08
Позже ради эксперимента вместо 10 ваттного диода втулил 50 ваттный,на токовый резюк паралельно цепанул 10 Ом резюк,На диод пошло порядка 16 Ватт.Так светодиод просветил у меня над рабочим столом целый день ,транзюк и дроссель чуть тёплые.Чуть освобожусь,продолжу эксперименты по увеличению кпд
без оу.GIF 9.38 КБ Скачано: 1599 раз(а)
TJAlex
Участник
Сообщения: 189
Сообщение #18 от 16/03/2013 22:53 цитата
БЕЗЫМЯННЫЙ писал:
Возможность нормальной работы компаратора при однополярном питании и входных напряжениях близких к 0 вызывает некоторые сомнения. Проверить бы в железе прежде чем делать начисто.
Делал БП на МК с макс. током 10 А шунт стоит 0,02 Ом ,дальше LM324 с однополярным питанием.При макс токе на компараторе 0,2 В.При этом никакой нелинейности во всём диапазоне нету,так что думаю двухполярное питание не столь актуально.Хотя ставил в вышеупомянутый БП микруху с китайского мультиметра (по моему BA10324) так в начале диапазона была огромная нелинейность.Надо либо курить даташиты операционников,(на что нету времени обычно), либо заниматся экспериментами, что тоже делать особо некогда.
БЕЗЫМЯННЫЙ
Бегущий по граблям
Сообщения: 6451
Сообщение #19 от 17/03/2013 08:27 цитата
Я просто по опыту с нашими операционниками помню эти проблемы. "Подобрать с полу" 0.1в советским операционником у меня не получилось.
Lenchik
Фанат форума
Сообщения: 7937
Lenchik
Сообщение #20 от 17/03/2013 10:12 цитата
Можно и советским операционником. Смещение одинаковое подать на оба входа через резисторы. И будете вы сравнивать скажем 1.1 вольта с 1.1 вольта.
Список форумов » Мастерская Самоделкина
Перейти:
Следующая тема · Предыдущая тема
На страницу 1, 2 След.
Версия для печати
Показать/скрыть Ваши права в разделе
Интересное от ESpec
Другие темы раздела Мастерская Самоделкина
Блок питания.
ВОССТАНОВЛЕНИЕ СГОРЕВШЕГО НАМОТОЧНОГО ПРОВОДА ДОМА
антистатический браслет
Ремонт электрической помпы для воды. Обмен информацией.
Ретранслятор инфракрасных сигналов
Лабораторный БП из БП АТХ.
Как подключить радиотелефон вместо домофонной трубки?
Индикатор сигнала из Радиотехника МП-201
Надо регулятор оборотов трехфазного двигателя
Прибор для проверки соленоидного клапана
Питание для автомагнитолы дома
монитор из монитора
можна ли зделать УМЗЧ на транзисторах KT814A,KT815A и т.д.?
Модернезированное Зарядное устройство Кедр
Сигнализатор протечки воды
Стекло: резка, сверление, и т.д.
схема регулируемого блока для зарядки аккумуляторов
Тестер операционного усилителя
Драйвер на транзисторах
Цифровая приставка GAL RS-1010L
ESpec • Библиотека • Файлы • Форум • Ссылки • Чат
liveinternet.ru RadioTOP Rambler's Top100 Рейтинг@Mail.ru
* еще поправка. lm358 lm324 за отсутствием первого . Компараторы с одним питанием lm393. (у них выход только больше для логики). здесь надо глянуть на внутреннюю схему микросхемок. * профессор тоже может ошибаться а студент пробует так же сделать и говорит - не совсем так. сильная нелинейность и сбои в работе вообще будут происходить наоборот - при приближении уровней сравниваемого напряжения к уровню питания на 0.3 * 2 короче - при питании операционника 3.3 если сигналы приблизятся к 2 вольтам. а _ с полу_ как раз подберет правильно. Представьте как переходы четырех входных транзисторов открываются. Советские операционники и даже уд608 не надо сюда ставить. у меня не заработало только с неисправным образцом - пробовал dbl358 от бп и он оказался дохлый. горсть микросхем за 200р 100 lm358 mc34063 lm78s40 - сразу с диодом и операционником и польностью как 34063, еще ne555 .
С таймером разошлась сильно неверная схема часов похоже с радиокота - там не случайно спутали 1к и 10к резисторы в результате импульс на катушку выдается в одну десятую времени и с повтором при частоте 450 килогерц. я расписываю словами - при этом работает и все греется на входе 12 вольт 1 ампер а на выходе 180 вольт 1 миллиампер - таймер пытается переключать полевик не на его частоте , хорошо там рассчитано и есть встроеный драйвер затвора полевика. если поменять резисторы - частота будет 47 кгц наполнение импульса 9 десятых на входе 12 вольт 200 миллиампер, на выходе 180 вольт - придется регулировать а то уйдет за 450 вольт и зашипит кондер электролит - 180 вольт 1.2 миллиампера 2 ватта. Экономичность вырастет в 10 раз.
обычная микросхема mc34063 - можно посмотреть Замечания по применению Техас Инструментс, с этой книжки здесь много страниц.. 34063 выключится если подать 1.25 вольта плюс на 5 вывод. И выключится немедленно в этом же внутреннем такте если на 7 лапе будет меньше на 0.3 вольта чем на 6 - то есть очень большой ток через выходной транзистор - больше 1.5 ампера при установленном резисторе 0.22 ома. И еще можно отключить подав 3 вольта через диод минусом к 3 лапе - плюс к схеме управления через резистор 4к7 - это используется как раз в самодельном фонаре 900 люмен 3 часа от 2 элементов.. там два сразу преобразователя. Один делает 15 вольт а второй с таким управлением открывает мощный полевик или даже два, _ заряжая_ катушку из толстенного провода от 3 вольт. 6 ватт на выходе при таком низком напряжении питания и 204 как вариант 17 вольт, может работать от 2 батарей 18650 не меньше 3 часов, если аккумуляторы 3200 и высоко - токовые то время работы больше. с регулировкой по 7 лапе надо учитывать вот что - если катушка рассчитана по частое напряжению и току на 3 вольта например , и при 3 вольтах питания на выходе почти полная мощность а при 3.3 работает регулировка , снижая передаваемую мощность - можно смотреть и убедится в этом подключив к источнику питания стрелочный амперметр и вольтметр - то нельзя подавать на вход больше 7 вольт. проще - передаваемая мощность может быть снижена до 50-60 процентов, не до 25-30 как у более новых микросхем либо и у 34063 с дополнительной цепочкой на 3 входе - транзистор pnp с диодом Шоттки. эта схема увеличивает сильно возможные интервалы переключения. в фонаре одном как раз установлена. И там можно подключить как батарею 12 вольт - не сгорит и выдержит все, ток потребления будет 400 ма, так и 2 параллельно аккумулятора 3 вольта, соответственно ток от них чуть меньше 2 ампер при 3.3 вольтах, это значит схема эффективная и с большим КПД что одно и то же, 90 процентов мощности батарей переходит в нагрузку. Но для этого надо правильно все рассчитать особенно индуктивность или трансформатор.
Ceramics Base LED COB Chip Bulb 3W 5W 7W 9W 12W 15W 20W 30W 50W AC220V Smart IC Diode For FloodLight Spotlight Downlight DIY LED
Цена:
US $1.73/piece
Emitting Color:
Natural White 4000K
Wattage:
20W 1919MM
Voltage:
AC220V
* вариант с 2 обмотками - трансформатор 7 (9) и 42 витка 0.9 и 0.7 в 2 провода 20 ватт выход 220в вход возможно 3.3 более спокойный режим и чуть проще от 12 вольт точно работает с 1 кольцом, пробую повысить кпд. Передаваемая мощность по рассчету с таким трансформатором на пределе. (поиграться с частотой еще можно).
дальше - что получается на практике . первое включение - обязательно от источника с регулировкой напряжения. Для настройки - перебросил управление со схемы на MC34063 и включил защитный резистор (только на микросхему 1.5а 0.22 ома) Поставил и основной на 40 ампер - 4 витка 0.8 чуть меньше полметра. Rsc=0.014 Ohm. От 3 вольт пока не запускаю, тут надо второй преобразователь или драйвер с повышением напряжения. Схема начинает работать - если установлен транзистор КП812А примерно от 7 - 8 вольт 6.5 -7 пороговое и 2 перехода транзисторов или один диод Шоттки - смотри схему управления полевиком от 34063 , через упрощенный драйвер. На источнике- если первый запуск - установить 5 вольт, если подключить провода неправильно то сработает защита. Два толстых провода, у электриков есть договоренность причем и у наших и у американцев, черный или синий холодные цвета минус либо черный земля нулевой провод а синий минус, сейчас больше устройств с одним питанием, тогда плюс - горячие теплые цвета - красный, либо желтый - выше напряжение, обычно 12 вольт и черный земля. * для совсем начинашек - с землей соединять не надо, это просто минус питания либо провод к корпусу устройства, считается что все напряжения измеряются от этого нулевого потенциала. Провод от источника взять короткий и довольно толстый, припаять их к конденсатору 2200 микрофарад электролиту 16 или 25 вольт и от него до макетки совсем короткий провод многожильный полтора два квадрата - от источника ожидается 3 .. 5 а то и 10 ампер, провода надо по силовой части схемы потолще. Теперь вольтметром или тестером смотрим от земляного - минус конденсатора и 4 лапка MC34063 и на плюс это плюс конденсатора, 6 вывод микросхемы и 7 через резистор 0.22 ома. 5 вольт должно быть, как включили на источнике, ток почти не идет. Постепенно прибавляем до 7 на источнике, если схема собрана правильно то импульсы подаются на полевик и ток начинает прибавляться. Регулировка делителем напряжения - 220 килоом и 1к2 - чуть больше выдает напряжение чем надо, 224 вольта при 12 вольтах питании, 2.9 ампер. Надо 217-219 вольт постоянное напряжение и это максимум, если больше то светодиод сильно перегревается а ярче почти не светит. Правильнее еще и защиту по току сделать - нет пока, замеряю сейчас ток осциллографом - это просто. к минусу резистор 1 ом, можно и 10 ом, удобнее измерять, при токе 100 миллиампер через нагрузку - светодиоды, они к этому резистору минусом соединяются а не напрямую, на этом резисторе будет падение напряжения ровно 1 вольт. (220 вольт настроить делитель - собрать 220к 680 и 560 ом, проверить что при 220 вольтах срабатывает регулировка - то есть входное напряжение если прибавить на выходе напряжение не растет а ток потребления уменьшается. ) Пока очень сильно перегревается катушка - зеленое кольцо 15 ампер индуктор с первичной 7 витков. попробую 6 витков или 8 а то и придется перематывать и больше размером кольцо или может два сложить. (может быть 2 причины перегрева - напряжение на первичке увеличивается за 60 вольт и тогда не выдерживает и греется полевик, он пробивается и ведет себя как стабилитрон - он холодный это не так, или катушка входит в насыщение - импульсы тока через нее надо на осциллографе смотреть - запаяв маленький резистор к плюсу питания - кусок проволоки 0.5 например 10 см это 0.03 ома. если катушка _заряжается_ током с нуля до 12 ампер - средний по рассчету 6800ма при 12 вольтах на входе, это нормально , не перепутать с обратным током при выключении транзистора - он может быть в 10 раз больше. А если появляется в конце импульса не плавное увеличение тока а резкий бросок к 50 - 70 амперам - катушка насыщается и не принимает энергию больше. Может помочь уменьшение тока в первичке домотав витков или равномерное распределение обмотки - если она не равномерно. Если не помогает - размер кольца надо брать больше.
не то чтобы не получается а надо катушку подбирать и частоту еще. Зеленое кольцо работает как трансформатор - попробую витков отмотать, 7 витков наверно многовато у первички. 10 вольт на входе для полной мощности, пока 3 ампера, на выходе 219 вольт - на сколько рассчитан светодиод при постоянном не понятно, резисторы немножко неверно подобрал на 34063 . Но еще катушка очень греется, похоже надо больше или попробовать перемотать. считал же что на пределе. без драйвера вольтодобавки полевик начинает от 8 вольт запускаться. кпд 60 процентов это совсем плохо. Нашел вроде как причину.
пол статьи информация про катушки. в таких схемах самая важная деталь . 3 и даже 4 материала на выбор. Сверху на картинке петля гистерезиса, перемагничивание феррита. Индукция напряженность магнитного поля магнитная проницаемость максимальная и начальная. Лучше учебник почитать или научные статьи.
https://aliexpress.ru/item/1005002305756553.html подходит но с маленькой оговоркой (размотать 2 штуки и намотать сложив вместе и в 2 провода.) Эксперимент все решает. Рассчет основные моменты только учитывает. Но зная их я не сжег ни одного транзистора, потрогал правда вч разряд на киловольты - определил на ощупь как катушка накапливает энергию - очень ценный опыт - нч дроссель с порядочной обмоткой и сердечником запитать током в 30 ампер на недолго , провод миллиметровый секунды выдержит - и резко разъединить цепь. Выполнять только тем у кого крепкая психика и не забыть резиновый коврик и лучше перчатки и щиток из плекса в 2 сантиметра пуленепробиваемый. (ничего что схватился рукой а теперь набираю на клаве левой.. отошла шевелится и чего то чувствует уже. я электрик, а электрик может только раз ошибиться как сапер ну если очень повезет то два.. ) Это чего, американци в микро масштабе уже работу варп двигателя видели.. Искривление пространства и времени возможно. У них с финансами пока получше.
И оно работает! как то режим один только трудновато установить - снаббер надо добавить попробовать. 10 вольт 1.3 ампер и мощность в полтора два раза меньше почему то. 206 вольт .Регулировка? наводки? Намотал 8 витков - теперь транзистор греется слегка а не катушка , осциллограммы ровные. Перебор на первичной по напряжению?? Ток резко ток прыгает до 3 ампер и 219 223 вольта на выходе. в нормальном режиме без срыва на какой то пробой или генерацию - катушка при 8 витках в насыщение не входит. От 10 вольт ровно. От 10 вольт на выходе 206 и катушка холодная, транзистор чуть теплый. Не увидел обратный импульс тока на осцилле ! от щупа сбивается все и светодиод моргает сильно если дотронуться стока полевика - смотрю только что там меньше 60 вольт, регулировка сбивается. У щупа 50 пикофарад и 1 мегом. Все дело конечно в катушке и обмотке - сейчас попробую совсем другую - с хорошим запасом, советскую альсифер 150 мю до 2 киловатт от сварки, от 12 вольт она выдавала 180 почти ватт в схеме адаптера ноутбука (12 вольт 15 ампер вход 19 вольт 9а выход). Посмотрел переключив осциллоскоп на более высоковольтный предел измерения - сейчас сфотать попробую несмотря на дергания при регулировке. Этот снимок объясняет поведение и работу схемы. Расшифровка работы синхрофазотрона генератора антипротона высокой энергии блин осторожно надо а вот фотоны чтобы в глаза не попадали надо коричневые очки, если посмотреть на кристалл то как бы черные не пришлось носить, ослепит (если свет не сфокусирован то опасность не очень большая). Ток увеличивается постепенно 10 тактов примерно . Можно сделать больше - поставив схему расширения интервалов mc34063 ( уйяандекс). такт это условно емкость 470 пикофарад и клеточка 1 микросекунда повтор импульсов с частотой 120 килогерц. Считаю рабочий режим - катушка 60 градусов транзистор ну 30 не больше. Светодиодная сборка она на керамике китайского производства качество хорошее.. с мощностью - до 20 правильно , может при 220 вольтах она и будет 20 ватт, если 219 подавать яркость ну совсем немножко увеличивается а ток сильно. температура при 206 вольтах 30 градусов - радиатор из силумина 6 на 8 сантиметров ребристый - ну меньше нельзя это светодиодный прожектор а не фонарик. 1800 люмен будет - в описании на кристалл 2000. Визуально то есть сравнить глазками что ярче - 150 ваттная лампочка на 220 вольт, а 200=ваттная ярче будет. Так и получается, эффективность современных светодиодов ну примерно в 10 раз больше чем у лампы накаливания, но в 8 - 9 раз лучше всего чем самые эффективные лампы - это как раз 150 и 200 ватт и галогенки. чуть чуть шаг влево шаг вправо - выход из режима. Виновата по-видимому катушка, простое обьяснение - соответствие именно 9 витков первичной в 2 провода он 0.8 оказался и 42 (43может) как на заводе в Китае намотали -это внизу первичка, вот при этом соотношении 13 ватт передается а если чуть меньше то нехватает мощности и если больше - катушка насыщается. по амперметру и вольтметру 13 ватт а не 20, ровно 10 вольт 1.3 ампера из них может полватта на нагрев катушки и провода. еще загадка прямо - при 12 вольтах ровно сбивается регулировка и выходное напряжение прыгает 200 - 219 вольт вместо 206. Не разобрался пока - если 13 вольт то опять стабильно работает не греется и ток ровно 1 ампер от источника. как то усложнять схему и добавлять еще ограничение выходного тока на lm358 не сильно хочу, еще один резистор снижает кпд хотя немножко совсем. Может быть наводка по вч - импульс обратного хода красивый! 90 ампер падает до 80 и соответствие частоте 10 мегагерц - надо бы поэкранировать 34063 и добавить маленькую 10нф емкость на 5 лапу, есть еще вариант rc цепочку - демпфер или снаббер - из за нее ibm pc блоки работают стабильно , там только частоты в 2 раза ниже и ставится 50 -100 ом и 47 - 200 пикофарад .. здесь если посчитать 33 пф 100 ом и 47 ом 2 ватта.
на выходе схемы емкость 120 мкф 400 вольт. * при 3 вольтах на входе время полного заряда почти незаметно - полсекунды. про безопасность вч напряжение 70 кгц 219 вольт обожжет но не ударит, что не скажешь про емкость. приложил такую 800 на 400 случайно к губе - ходил года 2 с красивой звездочкой. Конечно могло бы убить но повезло, отбросило на 2 метра и в стенку. 1990 год еще, тогда были для фотовспышки. Она там заряжалась от 12 вольт схемкой - похожей - на 4 транзисторах 2 были кт315 и 2 кт940, но заряд был секунд 10.
(на 3 вольта придется делать 3 витка косичкой в 4 провода или 5 и равномерно распределять их)
импульс тока 100 наносекунд и 90 ампер - это импульс самоиндукции первичной обмотки, часть переходит на вторичку а часть идет в конденсатор обратно - через мощный диод который на подложке полевика. Ровная линия снизу это накопление энергии в катушке индуктивности, до 8 ампер, всплески в начале скорее всего паразитная емкость, надо поставить по питанию еще керамические конденсаторы. По рассчету для 20 ватт средний ток почти 6 ампер - сейчас 4. большой ток обратного импульса - показатель что добротность у катушки высокая. снижается до 75 -80а при сильном прогреве катушки - до +60 градусов. Хороший диодик КД226 В -г -д, у него заявлено 250нс, реально меньше 100 - где то 45. и можно много больше чем 45 кгц. 200!
катушка перегревается возможно из=за потерь на перемагничивание, зеленая из металла пермаллоя. (как выяснилось ферритовая не греется).
увеличил частоту поставив емкость 150 пф вместо 470. Прекратилось дергание с непонятной автогенерацией но теперь макс. мощность от 11 вольт только (до 15 на входе, потом не справляется регулировка. ) Ток замерил 49 милливольт на 1 Оме 2 ватта - это прямо на светодиодах . 13 ватт потребление 11 ватт на прожекторе (ok good ). Замерил что на первичной всплеск 32 вольта - транзистор чуть теплый, предел здесь 60 вольт еще далеко. Устойчивее работа, чуть меньше эффективность. (для феррита наилучшая емкость 800 - 1400 пф частота 45 - 24 килогерца , меньше не надо будет свистеть) выходную мощность сделал 20 ватт от 3 вольт ниже (даже 154 ма с катушки).
попробую и 1500 поставить емкость . Результат испытания добавлю. не потянет - катушка немного не подходит с перемагничиванием что то еще и маловата. * причина колебаний паразитная индуктивность и еще тонкий провод у проволочки- которой замерял ток. Если соединить батарею напрямую, выяснилось как стал делать на 3 вольта обмотку , намного меньше потери и эти всплески тока.
Надо другую пробовать. Ферритовую не хочу, хотя по примерному рассчету чашка ч 42 (или 40 48 не помню ) подходит . _ это что будет фонарь дубинка ?
На 3 вольта эта катушка подходит (разбирать ее нет смысла , но по всем признакам материал молибденовый пермаллой не альсифер) . На 3 вольта - драйвер полевика - вся эта схема с mc34063 вместе запитана от 14 вольт - будет простой повышающий драйвер со второй такой же микросхемой, если на обычном транзисторе биполярном или без транзистора вообще то она от 3 вольт хорошо работает. На большой катушке отмотал 5 витков - оставил 6. Достаточно вроде - на 3 рассчет по ампер на метр максимум 1.2 тл - не альсифер это! больше тянет. Мощность снизилась до 12 ватт - 3 вольта 4 ампера, на выходе 204 вольта а не 219 - яркость совсем немножко меньше примерно 1500. Нагрев катушки остался - но меньше в 2 раза, я считаю это материал такой а не витки, признаков насыщения нет а вот перемагничивание такое - скорее всего да.. Сейчас попробую mo-permalloy настоящую катушку, 150 , 5см, из пластин с зеленоватым налетом - в воде лежала. у этого материала индукция как у трансформаторной стали 2.3 а потери в 2 раза меньше и на вч работает. другой вариант - 2 половинки кольца из альсифера 50 - с ним получилось на 20 ватт запросто даже витки не подгонял.
ферритовая катушка кольцо работает 1.6 см кв. она от фонаря на 3 вольта 3 витка и вторичная 35 - только емкость прибавил 470 - всего 530 пф это 70 кгц. Тоже 15 ватт от 4 вольт. феррит 0.4тл максимум. Кольцо без зазора конечно. Зазор здесь не нужен - постоянный ток вообще то не идет через катушку, по осциллограммам видно, обратный импульс перемагничивает. * это кольцо сложено из двух 1500НМ - первичка из провода 2 мм - должна подойти по рассчету, в 6-ваттном фонаре дает полную мощность от 2.7 вольт. Батарею - напрямую или толстым проводом короче 10 см. чуть чуть маловата, из 3 колец подойдет - 3 витка , 52 и 12. *намотал на разобраном трансе от компьютерного БП - его только перемотать , используя те же обмотки. Хватает по мощности от 450 ватт блока, запас процентов 30, от 300 вольт катушка выдает 450 ватт, 12 вольт 28 ампер и 5 вольт 35а , там полумост, то есть ток с 2-х обмоток складывается, сначала прямой а потом и обратный импульс выпрямляется. От 3 вольт получается 3 на 25 ампер, на выходе до 30 ватт максимум, не 300 вольт а 224, и ток 150 ма .
Один сделаю на 3 вольта - прекрасно подходит ферритовая чашка Ч42. превышения индукции нет первичку не перематывал там витков 50 , она будет вторичной 0.7 мм а первичная - 6 витков - сделаю с 3 вольт максимум если подберу - может 4 витка в 3 провода 0.8 - в 1 провод выдает 12 ватт от 4 вольт и все холодное.
* про отношение витков . коэффициент трансформации не совсем верно - здесь Дроссель и 2 обмотки, энергия накапливается в магнитном поле, с первой обмотки, ток от 3 вольт увеличивается от нуля до 20а примерно, первая обмотка отключается, на второй появляется напряжение 219 вольт, ток идет через диод в конденсатор на выходе и в нагрузку. Энергия, накопленная в катушке, переходит в нагрузку. ЭДС самоиндукции зависит от энергии импульса, емкости конденсатора, тока нагрузки, сопротивления обмотки - чем толще провод тем меньше потери, и вся энергия передается коротким импульсом - при частоте 30 -100 килогерц короткий импульс 1- 3 мкс, а энергия успевает передаться за 0.9 или даже 0.2 мкс, даже за 150нс если толстый провод у вторичной обмотки. -- Определим коэффициент трансформации: с учетом запаса ограничим напряжение «сток-исток» 180 В, далее учтем 1,5-кратные выбросы при коммутации из-за индуктивности рассеяния и получим, что напряжение на первичной обмотке не должно превышать 120 В. Следовательно, коэффициент трансформации при выходном напряжении на вторичной обмотке 600 В должен быть равен 5 (600 В/120 В). Силовой ключ выбран с достаточно большим максимально допустимым напряжением для того, чтобы уменьшить коэффициент трансформации, а, значит, и индуктивность рассеяния и, тем самым уменьшить коммутационные потери. -- это тоже правильно но при работе как трансформатор, а не как обратноходовой дроссель. *здесь получается отношение напряжения при накоплении энергии и при ее выдаче 1 к 4 примерно, а все другие обмотки уже учитывают соотношение напряжений. На первой 3 витка 3 вольта, обратный ход 4 вольта на виток почти 5 , по осциллографу импульс еще больше тоненький - до 30 вольт то есть до 10 раз больше. На вторичке 54 витка - она с бифилярной обмоткой , второй провод тоньше , именно так рекомендуют в документе an920 , чтобы выброс тока на диоде не превышал 600в, если умножить на 4 будет 216, чуть больше, 224 вольта получается, при токе нагрузки 100 ма. Нагрузка и емкость ограничивают напряжение, если отсоединить диод будет прямо катушка Теслы - на кончике провода вспыхнет разряд в полсантиметра. Катушка может повредиться, она на 3 киловольта не рассчитана, провод не изолирован дополнительно, только лаком, 2 слоя до 600 вольт так же как диодик.
пример - для катушки на 3 вольта 2.4 мкГн и 820 мкГн токи 21а импульс и 0.1 постоянный (0.8) ай квадрат эл пополам = 0.52 0,26 считать в экселе - немножко витков у вторички мало, либо импульсный ток должен быть больше (у вторички 105 витков 0.6 в 2 провода, 8 ампер импульс учтен). Катушка подобрана оптимально, ток на выходе не 0.8 как по времени выключения а 7 ампер 150нс импульс, диоды либо 2 параллельно КД226Г либо UF600M . Тогда теория с практикой сходится. Это правильный рассчет а не как в программе по коэф. трансформации. Там можно посчитать размеры намоток и насыщение феррита или альсифер кольца. Тоже программа интересно считает. 1 виток 64 А, индукция 0.2 . А при 4 витках с током 21а и равномерно по кольцу индукция 0.7 что либо феррит с зазором 0.7 мм либо альсифер почти на пределе 47мм на 2*10 это 1.6 см кв мю проницаемость 50. * поставив полевик с сопротивлением 0.12 ома и на 200 вольт - наш КП813, или IRF840 может два, можно подключить только вторичную обмотку как повышающую. Дроссель тогда по-другому работает, меньше токи и более равномерное подмагничивание. Обмотку надо более толстым проводом, немножко не хватит мощности, и снизить частоту до 40 килогерц. По этой схеме сделан японский преобразователь к телеку но от 12 вольт. И блок питания от часов на неоновых лампах ИН1, там 220 вольт 21 ватт только от 12 вольт, дроссель с 2 -мя обмотками, первая высоковольтная, транзистор к отводу а выход с дополнительных витков .* если сделать первичку 76 микрогенри то сможет от 12 вольт работать, а от 3-х наод проверять, 200 вольт и 800 возможно импульс, диод выдержит 1000в обратное.
если силовая цепь - все батареи параллельно (пока 4 штуки) то надо толстые провода плюс и минус. Полная мощность не проходила оказывается из-за резистора из кусочка проволоки не толстой, на нем измерялся ток осциллографом. Как соединил батарею напрямую - мощность выросла в 2 раза. Уже не 12 ватт а почти максимум до ограничения напряжения. Аккумуляторы лучше параллельно. учитываю - сопротивление первички - пусть она будет 1м в 2 провода 0.6 это 0.1 ома значит - считаем - у нас 3 вольта , на обмотке теряется 1 вольт - на транзисторе , считая средний ток 10 ампер 0.028 или 0.015 ом так это еще пол-вольта - в результате так и КПД будет 50 процентов. Увеличит кпд правильная катушка - намотаю в 3 провода, и 15 вольт на затворе транзистора, у него будет 0.02 ома сопротивление открытого - у советского транзистора. И вся эта цепь короткими и толстыми проводами. * пересчет обмотки в 6 проводов 0.7, снял с большого дросселя БП 450 ватт.
Задание - 20 -ваттный светодиод запустить с яркостью 1900 - 2000 люмен , то есть в максимальном режиме 217 - 219 вольт 90- 100 ма. Охлаждение хорошее - ребристый силуминовый радиатор , из источника питания есть 3 - вольтовая батарея 10 штук или 12- вольтовая 3s4p назвается , 12 аккумуляторов 18650 . Надо снимать видео 2 часа в пещере.
Максимальный режим наверно для 20-ватт светодиодной матрицы LED COB 20w 220v сейчас 217 вольт 90 миллиампер на светодиодах. Драйвер MC34063 первичка 7 витков 4 провода 0.8 а вторичка 2 мм 50 витков. Емкость 150 и частота примерно 150 кгц . Кольцо 50 _15 ампер_ 220 вольт для сварочника - Советское еще 1986! Материал альсифер проницаемость 50 подписано - значит до 700 килогерц будет работать. надпись не разберу - прочитал - вторичка 22 мю то есть микрогенри 55 на 23 и 9 толщиной 150 грамм. полчаса работы и холодное совсем 20 градусов в отличии от первой катушки. И транзистор совсем холодный. 12 вольт 12.0 1700 ма вход. Работает устойчиво. (сейчас буду индукторы подбирать - может в Питере ferrite ru чего есть - образец уже антиквариат) Можно и 2 витка отмотать - чуть больше ток и от 8 вольт будет максимум. *индуктивность 1 витка 0.8 мкГн а вторичка 773 * попробую сделать катушку от 3 вольт до 12.. 14 без переключения обмоток I =7, 8x0.5; II = 200, 0.8мм. III 14, 0.8
Снаббер нужен - по вч просто свистопляска. Хватаю рукой катушку - через изоляцию - сразу 218 вольт. но ток 1900. снаббер на 10-15 мгц если рассмотреть снимок. 33 пф 47 ом может 33. Светодиоды греются 55 градусов - радиатор справляется но больше нельзя, обдув надо, на природе будет работать а при жаре 40 градусов погорит.
меньше чем 1 маленькое деление обратный имп. 90нс - деление 100. Это похоже перемагничивание материала так красиво выглядит - замер по току на первичной обмотке, колебания примерно 15 мгц. 3 вольта на 0.03 резисторе накопление 3 ампера средний ток 0 - 6..7 - на колебания в 30 ампер не смотрю, обратный - всплеск тока от самоиндукции 100а 90нс. это от 12 вольт. Раз катушка подходит - можно число витков первички уменьшить в 3 раза и будет от 3.4 вольт, не забыть что на полевик надо 12-15 волть с драйвера. * колебания вызваны кусочком проволочки 0.6 в 10 см даже меньше, на ней измерял ток. И мощность из за нее терялась. На 3 вольтах надо бы сопротивление всей низковольтной цепи 0.01 ома вместе с обмоткой ..
Номиналы деталей в схеме преобразователя: 14 вольт 3а (1.6а)
рассчет вч катушки - трансформатора, по науке это обратноходовой дроссель с двумя - тремя обмотками. Учитывая что в компьютерном БП он включен по полумостовой схеме то 2 первичные обмотки последовательно это 150 вольт, максимум 190, а фольга это просто экран чтобы уменьшить помехи на сеть (лучше одеть на сетевые провода по ферритовому бочонку, и пропустить ввод в помещение через специальный проходной конденсатор, как делают для лифта по правилам. Правила надо соблюдать, а то ничего хорошего не получится - электрика убило из за неправильной проводки, в котельной моторы а эти емкости и колечки забыли, а вч наводка в шкафу это очень опасно , шаровая молния прямо - все оплавленое и в капельках меди, какой был взрыв никто не расскажет).
3 вольта точнее 3.4 3 вольта 19а (11а)
Ct=566 pF
Ipk=21840 mA 18.4 ампер макс. импульс если 3.4 вольта (средний ток не замерил но около 10-11) замерил на осциллоскопе
Rsc=0.014 Ohm
Lmin=1 uH 1.8 для универсальной катушки надо 0т 3 до 21 ампера и 77 микрогенри. (и от 8 штук 34063 и от батареи ноутбука)
. Делаю образцы от 3 вольт, лучше работает батарея, не надо 3 балансира или 4 , аккумуляторы заряжаются на зарядке специальной, и самое удобное их можно взять 30 штук и 2 раза менять, только севшие с заряженными не попутать.
основное отличие - все токи и сечения проводов помножить на 4. Энергия катушки не изменится тогда. (в формуле энергии индуктивность и квадрат тока, индуктивность зависит от материала и размера катушки, число витков можно подобрать. но чем больше ток при той же индуктивности тем больше размер обмотки. на 12 вольт например 2 провода 7 витков а на 3 вольта 8 проводов и 4 витка, одинаковая энергия импульса и мощность на вторичной - второй правильнее - обмотке)
лучше всего работает Ч-48 чашка из феррита емкость 620пф примерно 70 кгц . Такая большая катушка потому что с 3 вольт надо сделать 20 ватт а это несколько многовато - для бытовой электроники. Феррит допускает магнитное поле индукцию в 0.7 Теслы. первичка в 3 провода 0.8 всего 3 с половиной витка - если разобрать чашку то понятно что и так можно сделать - то есть ровно виток на вольт. tik tok то есть top secret пальцы отдернуть первичная на 3 вольта 3.5 w или t 13.6 II 2981 поскольку L=w (t) square .k можно посчитать витки не разбирая. доматываю 3 витка отдельно для дополнительного питания драйвера 12 ..15.. 20 вольт. * 51 виток а по напряжению 54 витка 219 вольт 5 получается 21 а 4 это буде 16 вольт, для третьей обмотки .Ток не замерил он примерно 20 - 18 ампер имп. - проводничок в полтора квадрата сильно не нагрелся на светодиоде 221 вольт это 21 ватт ровно. измерительный резистор нарушает работу - он из проволочки потоньше. прямо квантовая физика. Вторичная обмотка взята какая была там примерно 50 может 60 витков диаметр 0.7, поскольку там число витков не критично - эдс самоиндукции выдаст столько сколько возьмет нагрузка, а такая нагрузка резко увеличивает ток если больше 220 ровно вольт (219 ограничено резисторами 470 и 2,7 подобрано точно). * flyback есть наилучший режим с меньшими потерями (3 витка 56 и 12 первичная в 4 провода 3 по 4 =12 ампер, вторичка тоже толстым средний ток 0.1 а импульс 1/10/~20 больше 10 ампер может быть, со схемой расширения интервала 60 ампер 90-150 наносекунд 221 вольт). Сделаю еще осциллограмму - на выходе ключа, но и так видно - ограничение срабатывает и ничего не греется, возбуждение и неверная работа была из-за тонкой проволочки.если 10 ампер (средний) то кпд больше 85 процентов от 3 вольт - беру этот преобразователь для повербанка! (экспериментально - у катушки 2 половинки разделены зазором 0.4 мм 2 листа в толщину бумаги покрытой лаком, он очень сильно влияет на свойства катушки, в 2 раза лучше работает при больших токах)
* схема 34063 designs using the ratio extender circuit может быть применена. скормить можно этот текст поисковику в Интернете - первое что он найдет - an920 документ по применению dc-dc конвертера Motorola. Пока не ставил, возможно попробую, еще пару процентов к мощности и эффективности, высоковольтному диоду - сейчас КД226Г - тяжело очень придется. Его надо будет из 3 штук параллельно либо подобрать 45 наносекунд 180 ампер импульс либо 30 средний ток и металл-полупроводник то есть типа Шоттки. Но пока что диод который установлен справляется, у него допустимо порядочное превышение параметров. * схему расширения интервалов не ставлю, очень большой ток через диодик. uf600m надо вместо КД226, либо 3 диода в параллель, а транзистор CEB703AL он и с 3 вольт может запуститься не больше 10 только, 10-11 вольт на малом источнике ограничить - отпаял парочку с материнской платы, он как раз для них сделан. По цене проходит. с этим транзистором измерительный шунт к шине питания а не к земле, а если к земле то - сделать на 30 мв 100а, зашунтировать КД213 в обратном направлении, 3 - 4 кондера 105 из керамики обязательно в параллель шунту, 4 мкф достаточно, вместо проводов взять оплетку в сантиметр шириной или ленту из фольги медной и толстой, надо прямо шину на 300 ампер, все соединения от минусов батарей до шунта и истока транзистора, от стока до катушки, от катушки на плюс - чем толще тем лучше. В идеале 75 микроом шунт и пол миллиома все осальные соединения кроме первичной обмотки, 18 или 14 миллиом открытый полевик. (с ним не настраивать - не выдержит .Настраивать с КП812а или IRFz44n. Уменьшить напряжение малого источника до +7 +9 вольт если там 15 -19, проверить осциллографом выбросы напряжения на стоке сначала, а схема расширения интервала очень нужна если у дросселя одна обмотка, с 3 вольт делается 220. а в случае 2-х обмоток прибавит процентов 5 к эффективности. Один образец сделаю, обмотка на компьютерном трансформаторе из феррита, витков 30 в 2 провода 0.8, в этом варианте надо и ток чтобы был до 15 ампер при 3 вольтах, и индуктивность соответственно напряжение обратного хода большое - 400 вольт без нагрузки. Соответствующие транзисторы 2 или один на 15а 400-600в, есть от сварки.)
от 3 вольт катушка из феррита 2.2 см кв Ч48 - это напряжение на стоке и по нему примерно можно определить ток в катушке. Обратный 100 как уже измерял, накопление 2 деления по вертикали это 1 вольт пик при 0.03 ома сопротивлении открытого полевика то есть 30 ампер а средний 12-15 а. не точно - точнее 25 и 11 ампер, рассчет не может врать. (посмотрел внимательнее ноль от полутора делений вниз ) . Очень интересный эффект - вся энергия накопленная в катушке за 10 тактов - переходит в нагрузку (и часть дает затухающие колебания) очень коротким импульсом 70-90 нс, значит диодик выдерживает 2 сотни ампер, очень короткий импульс. Половину деления горизонтального, потом транзистор еще закрыт по времени 7 делений чуть меньше 1 мкс. *ВЧ помеху при накоплении тока в катушке определяет кроме всего толщина проводов, и снижается если конденсаторы по питанию у микросхемы керамика 100нф. *по-другому можно проверить какой ток - ставлю на время настройки шунт 100а 75 мв (а может и на нем измерять ардуинкой и выводить на дисплей - сейчас сделаю, амперметр пока стоит цифровой он точто так и устроен). транзюки нагреваются но не очень сильно, ток все таки 120 и до 60 в импульсах, многовато, частоту попробую поменять. *по этой осциллограмме две трети импульса ток увеличивается а еще треть - не увеличивается, может катушка до предела намагнитилась а батареи больше ток не выдают, от 2 штук проверял, тогда не совсем верно, ровная линия 60 ампер 2 деления.
Катушка из пермаллоя может выдать еще в 2-3 раза больше мощности. 2.2 тесла допустима индукция. (прикольно пересчитать по старому в гауссы - не, рельсотрон и пушку не делаем.) На ней и увидел причину, подсоединив напрямую батарею - и все запустилось. У нее только возможно потери чуть больше - работает на той же частоте (70 ) и не греется сильно. 3 витка в 2 провода первичка, кольцо 48 на 20 на 10 молибденовый пермаллой пластины. Вторичка 12 витков одним проводом - лучше домотать немножко до 35 хотя бы - будет выше кпд. * такая есть в Китайском магазине красная - а из порошка зеленая. Она по весу почти 100 грамм и 790р 11 долларов за штуку. сплавы Пермаллой очень разные - у этого работа на ВЧ и 150 всего магнитная проницаемость, большая мощность, а есть мю 500000 и частота 2 кгц всего и слаботочный - для усилителей .
Катушку из Альсифера запустил на 12 вольт 1700 ма а на 3 вольта пока не пробовал. Заработает, подобрав витки и сделав провод косичкой. 64 на 40 на 14 2 половинки. Она не греется если 7 витков и 12 вольт, на 3 попробую 3 витка и 105. домотаю к первичке. Точно понадобится снаббер. по рассчету надо 1 виток но это потери процентов 30, намотаю лучше побольше. Сопротивление вторичной и проводков куда она подключена, и их длина тоже как можно меньше. у первичной 0.007 ом и 2 -4 -7.6 мю. наименьшие потери если правильно витки подобрать. 80 ма при проверке мощности на выходе 204 вольта. * получилось, перемотав ее и замерив что 1 виток 0.8 микрогенри всего, а сердечник с проницаемостью 50 высокочастотный. C=300 I=4 windings 4x0.8 , II 120 0.7 (III 12 +5 5v arduino 17v mosfet gate griver + 34063). c этой катушкой нет шума и она более высокочастотная, и самая экономичная получается. Эффективность при 20 ваттах ровно 96 процентов, только если 4 витка косичкой 4 по 0.8 и вся цепь меньше 0.01 ома , вторичка 115 и доматываю 5 витков, в 2 провода мгтф 0.6 . на 3 витка ток 18 ампер, насыщается, если 4 витка при 3 вольтах 7.4 ампер выход 219в 100 ма. * еще обязательно ставлю резистор для защиты по рассчету 0.014 ома, делаю в 2 провода по 40 см и колечками 0.01 ома . При импульсном токе больше 30 ампер он отключит микросхему, на нем будет 0.3 вольта. поскольку напряжения 3 вольта и 16 -17 резистор включен в цепь эмиттер база КТ361 - и через 330 ом чтобы транзистор не погорел если ток будет 200 ампер. (и еще на нем можно померять ток и вывести на восьмерки с Ардуино. Раньше делали трансформатор тока, сейчас попробую на LM324 усилить чтобы линейность была и подать на аналоговый вход. *подаю напрямую через 2 резистора 10к, так не надо линейный усилитель.)
* из всех катушек ферритовая самая не дорогая (390 - 1200 - 600р за 2) но самая большая. транзистор один КП812а1 если IRFZ44n то напрашивается 2 и соединить у них одинаковые лапы - можно один - средний ток по времени работы 9-11а кпд 75 - 85 процентов как сделал короткие и толстые провода. феррит 13.6 уже было, альсиферовая 2 кольца 7.9 мкг мо-пермаллой 4 витка 7.3 от 3 вольт ток 9а может чуть лучше кпд. По рассчету надо на 70 кгц больше 2 мкГн. может еще подойти Желтое кольцо 35 на 10 на 8 - более доступное. Но греется то ли я витки не подобрал. 2 и 3 маловато, 4 надо наверно, но тогда вторичку 120.. 150 0.7 толще не войдет.
* можно сделать 2 - 3 штуки на одну нагрузку. это уже долго и сложно. самый правильный вариант зато - как на материнской плате, только наоборот. 3 а то и 6 фаз там называется, там наоборот. 12 вольт на вход, 1.1 вольт на процессоре и 120 ампер. 20 ампер на каждой катушке и 2-х транзисторах, это намонго проще чем 120а на одной катушке. (размером была бы с процессор и косичка в палец толщиной). по испытанию Ч48 выдает 158 ма при 3.4в на входе и 209 вольт выход - подключил 2 светодиода это 32 ватта и это похоже почти предел для 3 вольт и одного транзистора с этой катушкой - C=600, 44-40 кгц , треск и щелчки в катушке могут быть при регулировке, но не свист. I=3.5 II 56 (70 по подобранной формуле витки на вольт первички * 3 ) III= 4 или 5 вольтодобавка 13 -14 вольт для открывания затвора полевика. Первичная косичкой в 3 провода 0.8, чуть меньше 0.01 ома . Вторичная 0.7 мм. Индуктивности выше - первичку не разбирал а посчитал, 3 витка с половиной 12 мкГ. Энергия считается Эл Ай квадрат пополам - индуктивность это один а ток это в квадрате. Сила тока с 0 до 27 ампер, средняя 13 (Vsat насыщение полевика при таком токе 0.3 макс 0.6 в у импортного 0.28, потери в катушке - считается первичка, и считать надо 0.2 , а при обратном токе 1 вольт. Vsat на микросхеме остаетс 1.5 вольта, выходной импульс от 12 до 2 вольт). Да, я поставил Rsc 0.22 ома но только на драйвер затвора, микросхему, силовая цепь на 3 вольта от аккумуляторов на катушку и плюс кондера, и с катушки на полевик и минусы толстенными проводами 2.5 мм кв . и короткими меньше 10 см и даже без выключателя. (если не используется вынимать батарейки.)
на катушке из альсифера - половину мощности пока сделал, 63ма. Чуть сложновато - может 2 кольца сложить. Пересчитаю еще - первичная 2 витка косичкой, вторичная 80. может лучше 3 витка и 85-90 , на транзисторе полевом будет не максимум 25 - 28 вольт . Сейчас 63 витка, просто больше не влазит. сильно греется, на этой частоте не очень хочет, а феррит работает. Есть вариант и с одним витком, и готовая катушка от измерителя тока, бочонок из 4 колец ферритовых. Простой рассчет - с подбором, если на первичке 3 витка установилось 26 вольт то вторичную надо в 70 витков, 210 вольт, ну 74. Отношение 1 к 3 с половиной, почему сразу не скажу, с этим сердечником связано,энергию передает импульс обратного хода (а его отдача - как у автомата Калашникова - подзаряжает обратно батарею импульсом 60 ампер) * энергия которая накоплена в катушке идет по пути наименьшего сопротивления - через диод на выход, поэтому если нагрузку (лучше диод - конденсатор не лопнет) отключить то импульс за 600 вольт, его только обратный ток диода ограничит и шипение конденсатора на 450 вольт, а по отношению витков - коэффициент трансформации - было бы 70 вольт. Для феррита меньше витков надо. сейчас по осциллограммам посмотрю. Надо считать по энергии накопления и на 0.9 (0.8) есть потери на перемагничивание. Подбор пока получился для самой большой чашки из феррита, она сильно с запасом. ( ставится в авто усилитель на 4 динамика по 20-30 ватт реальных, то есть ватт 150 на 48 килогерц передает, там еще катушечки из отожженной медной проволоки большие.) Желтая катушка - выравнивающий тр-р тоже немножко не подходит, греется, 4 витка надо. Еще вариант - 4 витка и 119 - и 5 и 150 , с 3-мя не хватает мощности почему то. (померил- индуктивность! 50 всего мю, 3 витка косички 1.4 мкГн всего. на 13 вольт 7 витков, надо 2 мкГн на 18 ампер - 18 а - это получался перебор по индукции, амперам на метр, рабочий режим при 3в 4 витка.). * уже написал что получилось - самая тихая катушка и самая экономичная, надо было увеличить витков, очень малая индуктивность мю 50 проницаемость . Проверка мощности дает 100 ма от 3 вольт но при 7 амперах на входе всего - кпд больше 90 процентов. Да, частоту увеличил C=300 и можно и еще увеличить хоть до 200 килогерц. пусковой 19 ампер это почти работа на К.З. зарядка емкости 120 мкф 400 в за 0.2 сек. * считается тау эр си и коэффициент 2 .. 4. смотря до какой степени заряд или разряд. * осциллограмма почти такая же как с Ч48 страницей выше, но частота в 2 -3 раза выше. литиевая на проверке LiitoKala 4 штуки типа HG2 , с них 60-80 ампер снимается без перегрева , до 20а с одной батарейки. и конденсатор 6800 мкф 25в Samhwa Провереный из Кореи. * при отключении диода может повредиться изоляция вторички или с нее будет искорка разряда, получится разряд в воздух и прямо катушка Теслы, напряжение не ограничено ничем. * рассчет этой катушки 4 и 119 Ct=300pf 90-100khz, 1100ns toff, / I = 0-21a Rsc 0.014 Ohm li^2 /2 = 0.56 II 0.22 --> 6a 150ns -___ t off /7 II = 300 /~~3 = 109 (119 turns 0.7) ; I=4 turns 0.8 x 7 3 обмотка в обратном тоже 7 витков, вольтодобавка на микросхему и полевик до 16 вольт. При 16 вольтах сопротивление открытого полевика 0.02 ома - для советского. А при 7 вольтах он только начинает открываться. Емкость электролит по 3 вольтам 6800 мкф минимум, и сверху на выводах 100нф керамика, можно 1 мкф.
транс от БП 450 немножко не подходит - там обмотки в 7 проводов 4 windings 0.6 или 0.5, это одна 5 вольт а две на 12. Разобрал его и перемотаю - так подойдет. это египетская работа - нагревать его газом до 150 200 градусов - только сердечник, обмотку намочит водой. потом аккуратно расшевелить ножиком. он из феррита 2500 специально для силовых трансов. вторичка 2 по 34 то есть 68 витков и 3 turns на 3 вольта. Он рассчитан правильно - то есть и я частично подобрал и посчитал то же соотношение для обмоток. Силовой дроссель это а не транс, он по обратному ходу работает, полумостовая то есть на обмотку подается по - очереди 150 и -150 вольт, на выходах +12 и с другой половины обмотки +12 - два диода, и по 5 вольтам так же.
*транс Ascot asus I 2.1 II 336 считаем витки 3 витка косичка и .. 0.83мкГ 1 виток вторичка получается 20 витков (L=332) (материал неизвестен, с виду феррит но очень черный, мю проницаемость не высокая 150-200, 20 витков было на 150 вольт полумост) ; 1 к 10 прямой и обратный ход много, надо бы к 1 к 3. То есть мотаю 60 витков, и оставляю косичку в 3 витка, по рассчету индуктивность 2.4 микрогенри для средней мощности и не меньше 1.1 для 30 ватт, токи 11 и 19 ампер, рассчет не совсем верно считает напряжения насыщения на транзисторах или падение на полевике 0.4 .. 0.7 вольт если 50а. Это нехорошо, может быть перегрев. (собираю без зазора, может 0.3 0.5 мм надо если феррит).
* с большим (средним) трансформатором от БП ibm 400 получается тоже, еще одна работающая катушка . I 3.5 II 70 0.6 (III 9 0.6 вольтодобавка) 3.3 вольта 20 ватт 219 вольт. C=940 = 470+470 pf. первичная обмотка с него же на виток меньше чем была на 5 вольт, косичка в 9 проводов 0.5 расправлена плоско и 3 витка - как раз 1 слой обмотки. Места остается много, один слой вторички снят, первичку я перемотал потолще 0.6 , 2 слоя получилось . потери чуть больше чем на катушке Ч-48 но трансформатор меньше раза в полтора. проверка мощности 129 ма 210в 2 кристалла по 20 ватт - в катушку добавил зазор из 2 листиков бумаги офисной, всего 0.4 -0.5 мм - ток 131 ма 26 ватт - катушка подобрана и намотана правильно . Еще неплохо на повышеной частоте работает, феррит для источников питания 2500НМС, снял одну емкость и оставил 330пф, 70кгц. Ток тоже 129ма. Замер тока потребления еще будет при всех 3-х вариантах. 19.5v вольтодобавка 15.3а от 3 вольт. 18.9 в 17.1а 3.4 вольта если емкость 600 пф 40кгц - оптимально для этого феррита. кпд 60 при макс. токе а в рабочем режиме и добавлю возможно снаббер - не меньше 80. Зазор 0.5 мм - 0.4. (основная причина разобрать). * а без зазора а точнее меньше 0.1 мм ток от источника снизился с 13 до 11 ампер, напряжение 3.2 вольта. Потери почти 30 процентов из-за тонковатых проводов. Сделал проще - к аккумуляторам, их коробочке от повер банка припаял по 4 провода толстых 2.5 мм кв. и многожильных, они есть в авто магазине и на рынке. На пружинках и контактах полвольта теряется.
по драйверу затвора (на fb фото ) ( вместо ir21844s ) LM78S40 с внутренним диодом и на выходе транзистор КТ816 p-n-p - неплохо 350 и 200 наносекунд, это управление 2-мя транзисторами там емкость затворов больше 3500пф. кт630 - 0.2а, 2а имп. 40-80в 50 мгц, или меньше 250нс выключение (импортная пара bc817 bc807 в плоском корпусе sot23) + кт505, 2т228. КТ837 неплохо работает в связке с MC34063. 6 ампер и структуры p-n-p. Gate transformer мотать не надо, можно конечно взять от компьютерного блока, только он намотан для tl494 и работает от 25 вольт. И выходы там на биполярный транзистор, 1.6 вольта вроде. 2t6821 болгарский их много от эвм _КТ817_ но лучше всего КТ315Б и КТ816Б, схема эмиттерного повторителя. Не хуже чем драйвер с 2-мя полевиками внутри на кристалле, От 6- амперного импульса 2 мощных полевика закрываются моментально, меньше 150 наносекунд и это при емкости 4000 пф даже больше, а время открывания - ток идет с плюс 12 через коллектор КТ315 и его эмиттер на затворы, 90 наносекунд если 2 полевика. Почти не искаженный прямоугольник, если на осциллографе не включать деление 5 мегагерц. Меньше нагрев при переключении. Просадка в 2 вольта это не страшно, в описании микросхемы называется напряжение насыщения, транзистор его повторяет, то есть импульс на затворе от +12 .. + 16 вольт до +2 в. *результат - 20 ватт на выходе, с катушкой Ч48 и полевики с маленьким радиатором холодные +23, хоть через них импульсный ток с 18 до 24 ампер от 4 до 3 вольт, индуктивность первички 12 мкГ . * может до 30 ватт работать, первичка 3 витка 0.8 в 6 проводов, сейчас в 4 провода.*сделал нагрузочный 220 вместо 36 для 34063, вполне достаточно.
чуть ниже 5-й вариант, пришло китайское кольцо типа Альсифер, заработало на 200 килогерц, без зазора, полная тишина и все холодное, да еще дроссель самый маленький 3 на полтора сантиметра с проводами. (даже в налобник пойдет). немножко греется, по габариту мощность 180 или 100 ватт на 100 кгц, на практике ватт до 25 будет работать, магнитная индукция 0.18 а материал похоже феррит все таки, а это на пределе без зазора.
на фото работа драйвера - вот такой сигнал нужен чтобы снизить нагрев . ( и рассчет не учитывает что обмотка в 1 виток на кольце особенно это неравномерность магнитного поля. ) все сигналы с ферритовой катушкой Ч48 первичка 3 витка с половиной 12.7 мкГ, рассчет что первичная может быть 2,5 мкГн неверен, для альсифер кольца надо на первичную обмотку не 4, а 6 и лучше 7 витков а вторичную прямо до заполнения и 0.7 не тоньше витков 200 . напряжение на стоках снято при токе 180 ма 38 ватт на выходе, 221 вольт, на батареях 3.4 вольта 15 - 17 ампер примерно.
* есть предположение что режим непрерывного тока в катушке если больше 3.1 вольт питание это значит за время выключения полевика не переходит вся энергия в нагрузку. Комментарий к видео - работают сразу 2 регулятора на lm358 и ограничивающий ток шунт включен. Его не очень четко замерил - на нем импульс 200 мв - в виде вч колебания а постоянное меньше 8 мв , ставил резистор из рассчета 9 милливольт - 91 ом и 33к, он слишком ограничивает ток. (Обсчитался - по тестеру 0.08 это 80 милливольт а не 8 ). Но это увеличивает в 2 раза время работы и 70 миллиампер в нагрузке вместо 100 и соответственно 217 вольт. Ферритовая катушка работает с емкостью 800 пф , а полную мощность при тех же обмотках выдаст при 1500 пф, 30 килогерц, но больше звучит, а так только шуршит слегка. Транзистор катушка радиатор и батареи холодные после часа работы (яркость процентов 80 -90). Что то надо делать с вч генерацией из - за индуктивности шунта похоже. Задублирую еще косичкой и поставлю емкость керамическую в параллель, снаббер пробовал но очень сильно греется 1000пф и 50 ом от компьютерного бп. Колебания 1900 кгц и еще выше частотой затухающие, если с ними не бороться то кроме срабатывания датчика тока не страшно. Телефон не глушит. Без регуляторов катушка выдает 35 ватт и запросто больше 400 вольт, без нагрузки не включать. Диод на 1000 вольт. Схема ограничения тока на mc34063 работает только если резистор 3 ома, поэтому светодиод в регуляторе тока включен через 50 ом. В схеме драйвера как нагрузка стоял резистор 33 ома, вместо него поставил 230 ом, время закрывания полевика больше чем на 10нс не увеличилось. Драйвер это 34063 КТ315 КТ816 , открывание полевика 100 нс и запирание 90 даже меньше, схема стартера выдает 14 вольт, вольтодобавка держит 12. При 2.7 вольтах сигнал более ровный и ограничитель тока не срабатывает - есть вариант домотать виток на катушку, 3 витка на ч-48 по рассчету подходит а на практике переходит в насыщение при 4 вольтах (уточню). Еще - на lm358 по питанию емкость и 12 а лучше 10 вольт ограничить стабилитроном через 100 ом. У TL431 резисторы 330 (можно 100) 1000 и 3000 ом к земле - ровно 3.3 вольта.
линия не вытягивается насыщения нет, пол деления при 0.009 ома это 20 ампер ну 22 максимум. при 40 ваттах на выходе почти это я короткий импульс растянул - на затворы 2-х полевиков 3800пф, между точками 100 нс большой квадратик 2 мгц . то есть 90 и 110 срез. Два советских транзистора 1968 года разработки работают не хуже чем драйвер затвора за 20 долларов, ток у КТ816 можно 6 ампер и 3 мегагерца, а КТ315 вообще один из лучших транзисторов, первый в мире цифровой сделан в 1967 вроде на заводе в МО, не на военном, работает до 300 мгц и ток в импульсе 3 ампера можно, еще и усиление 200-500. Тогда наши на переднем крае а американцы брали как образец..
получается феррит эффективнее хоть и на чуть меньшую частоту работает - не свистит все таки 40 килогерц но не 80-100.И не греется. и транзистор тоже холодный если не насыщается катушка и нет сильных вч колебаний. сделаю на чашках 42-48 витки те же 3 ими) примерная схемы здесь была выше.
маленькая катушка на кольце 25 х8 х7 тоже работает, но не так хорошо. первая 3 витка 3 по 1 мм 2 мкГн, вторая 2600 мкГн 109 витков 0.5 Материал с индуктивностью 0.47 на виток - похоже феррит 500, продается как металлопорошок cool mu, с емкостью у 34063 150пф -работает, на выходе 220 вольт, на ключе меньше напряжение, вольт 20, можно немножко отмотать витков. Транзисторы сильно греются, напряжение на стоке осциллограма - прямо вверх линия заворачивается, катушка почти входит в насыщение, ток с половины линии растет резко с 10 в начале 20 в середине, до 50 ампер скорее всего . На более высокой частоте - 150 пф 130кгц, этот загиб конечно меньше. * не только в катушке - разбираюсь сейчас, тут по этой схеме прямо gdt надо..
3 разных катушки дросселя - рассчет по обратноходовому преобразователю. Программа есть и на сайте, использованы версии для компьютера. У сердечника есть габаритная мощность, если выбрать без зазора феррит (с зазором все таки 0.3мм) то подходит Ч48 , от усилителя в машину 180 ватт или от блока питания эвм 1980 года 400 ватт 5 вольт, от мощного концертного усилителя +-60 вольт блок питания импульсный 10 ампер на канал . Это пример откуда катушки, а вот попробую на колечке намотать 3 см - на 4-см получилось для часов, там только от 12 вольт питание до 2 ампер, выходы 600в 0.7 ма, 180в 100ма то же, 5 вольт 0.3а, там только ключ на 200 вольт 35а КП813Б. программа говорит получится - на желтом китайском или черном силовом кольце (в китае индуктор 250 мю 12 ампер 32 витка 1 мм написано альсифер но по замерам феррит НН).
примеры рассчета (сложность в том что не учитывается индуктивность проводов и просадка напряжения на катушке, на транзисторе учитывается, пример 0.08 ома КП813 на 3 вольта вообще не пойдет, а 0.018 ома КП812 пойдет, при 50 амперах тока импульса потеряется 0.9 вольта, и на обмотку подключится 2.1 всего, в конце накопления индукции катушки, линейно ток возрастает от 0 до 35 ампер и при 2.8 вольтах на входе до 50а). *оставлю 3 витка в 3 провода, индуктивность считается по калькулятору 34063 тоже.
есть готовое изделие, почти полностью повторяет этот преобразователь, но - на 12 вольт - блок поджига ксенона из авто электрики. если переставить катушки на 3 вольта то можно переделать. Только все дело в бобине.
** обратить внимание на строчку Мощность потерь в магнитопроводе . Феррит не греется не потому что большой, а что в нем 200 миливатт теряется, 5 ватт из 20 это совсем не подходит, если металлический сердечник, схема от батарей работает.
кольцо без зазора - поскольку есть обратный импульс который его перемагничивает , можно взять этот рассчет , по половине обмоток, вторую половину не надо. 183 витка влезает но только одна обмотка и 0.5 мм.
(возможно изменение свойств при длительной работе!)
лучше всего работает с емкостью 300 это около 120 кгц, можно до 200. греется порядочно только, на 120 кгц нагрев 2 ватта при 20 вт на выходе. 3.3 вольта 7.9 ампер шунт 75 мв 50а с гирляндой прямо штук 10 керамических 104 105. И при этом нижний по схеме транзистор драйвера напрямую коллектор на исток полевика, не на землю. Очень большая импульсная помеха, до вольта на шунте в минус а еще провода , может приоткрывать полевик. 2 полевика если irfz44n, по резистору 1 ом 2 ватта к затворам от драйвера. На вольтодобавке 11.4 вольта нельзя больше, с полевиком КП812а можно 18 - 20 вольт. В разнос не идет, радиатор полевиков 60 градусов через 5 минут работы, катушечка 45. ток при запуске 33 ампера а импульсы все 80, поэтому 2 транзистора, либо надо более мощный не на 50 а на 120а.
ферритовая катушка холодная, но может потрескивать при регулировке, частота работы 40 - 45 килогерц, меньше 30 нельзя а то будет свистеть.
. .добавил рассчет здесь https://yahobby.ru/wordpress/calc/ внизу странички . Не считает только индукцию и габаритную мощность катушки. для 20 ватт рассчет от 3 вольт - 1 виток 119 витков 31а импульс, в 7 - 12 проводов косичкой. (один виток делаю полтора или 2 на катушке от БП, сердечник 2500НМС, на кольце альсифер 250 черное из НРК делаю 3 витка 3 по 1 мм равномерно и 140 0.5, это самая маленькая работающая катушка, на фото)
рассчет сколько может в наилучших условиях выдать dc dc 3 -вольтовый с одним полевиком - это если советский, импортный который на схеме на 50 ампер тоже подойдет, они примерно одинаковы, на импортном напряжение минимальное на 1 вольт меньше, 6 с половиной а не 7.5. Катушку на 60 ватт не считал.. 3 сердечника сложить от БП 500 или может 2 достаточно. yahobby.ru/wordpress/calc/
это будет работать только с "расширением интервалов on-off" - включенное состояние 11 мкс , выключенное 100 нс, диод ufr600 или 3 -4 параллельно КД226. Средний ток 31А. (Технически сложновато но нет невозможного - в 5 проводов 1мм I обмотка 4 витка и II 80 0.7 а вот сердечники в 2 раза сложить кроме альсифер кольца - 47 мм из двух половинок - подойдет, это 60 ватт 220в от 3 вольт). Выключенное состояние если будет 900 нс - работать будет и без этой схемки, немножко меньше мощность на 5 -10 процентов.
30 ватт от батарейки не игрушка даже - это вот - радар не считая механики- http://bastion-opk.ru/fara-pv/ , отражательный клистрон лампа от Туполева боевого 75 ватт, на десятки километров 'светит'.
катушка Ч-48 и провода поменял, все кроме 2-мм тонкие.
читаем вот эту статью https://habr.com/ru/post/388313/ . согласен на 90 процентов, 2 пункта под сомнением, ну может что у автора больше теория а не практика, но теория правильная.
*Будет ли вся запасенная энергия потрачена во время цикла разряда или же часть останется в магнитопроводе к началу следующего цикла заряда, определяет режим работы обратноходового преобразователя - непрерывный или прерывистый режимы работы.* про это есть в статье про 6-ваттный фонарик.
https://www.power-electronics.info/flyback.html формулы рассчета. Я сделал несколько упрощений , вот еще страницы с рассчетом online - у меня - https://yahobby.ru/wordpress/calc/ и есть еще номограммы у американца который делал часы на ГРИ, и к ним блок питания от 12 вольт. По номограммам считать вообще не надо, приложить 2 линейки к листику и будет результат. Только не все будет в рабочем режиме. Индуктивность 5 микрогенри сила тока катушки 9 ампер размер ферритового сердечника 55 на 35 на 20 мм , провод в 3 жилки 120 витков 0.7, полевик на 400 вольт 12 ампер (двойное напряжение требуется), 20 ватт 100 миллиампер 220 вольт выход, 12 вольт вход. Это по номограмме - в желтой зоне, а в красной - 20 микрогенри - очень малая частота, там помечен рабочийрежим не совсем верно. если совсем точно это изделие не трансформатор а дроссель с двумя обмотками. с одной обмоткой проще конечно только надо полевик IRF840 (на пределе а значит с радиатором хорошим) и большой транс кубик из феррита , чашка Ч48 тоже подойдет. От 12 вольт только с одной обмоткой, от 3 вольт придется мотать в 15 проводов 0.6 мм, 120 витков это 7 метров провода и размер катушки минимум 50 на 70 мм, полкило меди. точная схема есть выше - телевизор в машину.
70 намного легче мотать - обмотать лакотканью слегка первичку и связать сначала ниткой. транс от БП может передать 3в 15а то есть 40 ватт а не 450 как от 220 вольт или 110 (не проверял пробую .. проверил на 20 ватт работает). Чашки 7 и 10 ампер - 21 и 30 ватт на пределе - 20 ватт отлично - кпд больше 70 у чашки только один недостаток - жесткость механическая и сильные звуки при регулировке - обложить поролоном а то орет, свист исключен если частота больше 20 килогерц , он есть но слышат его только летучие мыши.. повидимому оглушит их и ослепит .
* катушка сделана и работает, выбрал ту что работает от 3 до 4 вольт с лучшим КПД.
*https://www.poweresim.com/index2.jsp?LoadRecommendSystem=0 интересный калькулятор и подсказал вот что - 1 виток в 58 проводов на чашке .. 42 мм а вторичка 91 виток - это конечно по коэффициенту трансформации 3 вольта на виток. а на образце не совсем так, это обратноходовой преобразователь, надо наилучшее соотношение, чтобы меньше потерь было. Толщина провода , индуктивность, зависит от квадрата числа витков аш и би - намагниченность, мю ноль, максимум аш индукции ампер на метр (0.2 0.4 или 1.7 теслы - последняя цифра сталь или мо-пермаллой).
все порошковые сердечники греются, есть черный - Альсифер как с китайского прочитал, у него 250 примерно проницаемость, он не так греется. 4 ватта потерь при работе от батарей это нехорошо совсем, кпд будет 60 процентов. Надо хотя бы 80-85 при такой мощности.
рассчет. задано что 600в может быть на ключе или диоде, поэтому программа выдала 140 витков на 450 вольт по упрощенной формуле. если 60 вольт то 153 витка. Ток транзистора и еще ток потребления - очень точно, с поправкой на соединительные провода по 7 - 10см и толстенные 2 по 2.5 квадрата, ток потребления 12-13а при3 вольтах и 11а при 3.4, мощность максимальная 22 ватта. Режима неразрывного тока лучше не допускать. Намотать равномерно по 1 витку - 13 раз и их параллельно включить, надо попробовать что получится. ( на чашке ч48 получилось, только 2 или 3 витка, у 3 витков 12 микрогенри, у 2-х 7 с чем то ). 13 проводов это с запасом, в 7 проводов можно, ток импульсный примерно треть по времени 20 ампер, в 4 провода даже можно только больше напряжения потеряется. пересчитаю вторичку на 48 .. 50 витков - может лучше 2 витка и 100. 13 проводов в первичке по плотности тока. 6 ампер на каждый, это импульс но лучше меньше. При равномерном распределении намоток - получается запас по индукции в 4 раза, и это для феррита без зазора, а кольцо альсифер -у него потери намного меньше, не греется ничего, если феррит то греется транзистор как чуть поработает, а если металлопорошок желтое кольцо так оно греется, даже не обмотки. МП150 еще пробовал - рычит - но работает хорошо, нагрев немножко будет. * повтор Alsife ussr 1956 48 кольцо из 2 половинок 10 *2 50 мю0 - 4 -120 ; ferrite 2500 ibm pc 40 28 10 ш-образный Без зазора (можно с зазором 0.5 мм стабильнее работает но чуть меньше мощность) 1.5 витка 6 по 0.7 и 52 витка 0.7 можно домотать до 70. Ток транзистора действительно до 60 ампер может доходить, если напряжение падает до 2.9, средний по амперметру 26а. на 4 вольтах получше режим, при потреблении тока 9 ампер до 18 импульсный. * для исключения перегрева если радиатор без обдува сделаю замер тока только не с помощью перехода p-n-p транзистора, это 0.3 вольта теряется и шунт надо 0.014 ома, а на шунте 75 милливольт 100 ампер. Он не тяжелый - пусть будет в конструкции, в схеме есть опорное напряжение 3.2 вольта с tl341 и 2=х резисторов , рассчет здесь, и 100 милливольт замеряется . отлично работает lm358 с одним питанием и напряжение сравнивается с опорным с помощью делителя - с 0.1в, а с шунта 0.04 вольта будет относительно земли, то есть 50 ампер примерно, третий светодиод перегрузка. На форуме написали бредятину не проверив и не подумавши, и схемы откуда то перерисовали от усилителей а здесь Компаратор только из усилителя, сложнее выходная схема . Уже два - красный напряжение меньше 3,2 вольта - сели аккумуляторы, синий - режим стабилизации тока 100 ма то есть 20 ватт, это нормальная работа, красный что защита по току полевика срабатывает.
Лом - ето город в Болгарии, а не инструмент юстировки електроники.
это еще замена предохранителя в щите 220-380..
3 (с половиной) и 129 витков, на этой катушке (то ли 140 намотал, замер индуктивности подскажет) - по рассчету она правильная и с индукцией 0.15, а на деле повышаю частоту до 140 килогерц. сигнал осциллограммы показывает что в импульсе ток доходит до 25 как и надо ампер а потом резче до 90 что совсем не надо, магнитный материал входит в насыщение не резко но почти, с 0.18 тл индукции. Не, шеньжень пока не может советский альсифер скопировать. Емкость 150 пф, LM87s40. Делаю ограничитель тока на каждый импульс, это цепочка к входу Ipk 14 лапа или 7 - MC34063. Резистор от питания 13 или 6 лапа минимум 2 ома как выяснилось на практике, нагрузку перед транзисторами драйвера уменьшил с 36 до 240 ом. Питание вольтодобавка 10 - 12 вольт плюс конечно. Минус на операционники если с шунта сигнал 12 мв - не надо. Как ток через шунт достигает 40а (поставил конденсатор 36 пикофарад после резистора 4к7, там еще паразитная генерация на 1900 -2400 килогерц, амплитуды тока 120 ампер второй импульс 70 потом 25 и затухла!) сигнал с операционника - через транзистор включает светодиод, на 14 лапе напряжение уменьшается на 0.3 вольта, срабатывает защита. Видно что прожектор на чуть-чуть уменьшает яркость, транзисторы не перегреваются несмотря на такую катушку. Получается но очень на пределе, буду ставить 40 мм а не 23.
катушка рассчитана правильно и намотана почти верно, еще 8 витков обмотка вольтодобавки будет. почему 8 - обратный импульс 230 на 129 витках это примерно 2в на виток. после диодика fr302 на кондере будет 15 вольт. На ардуинке тоже, там линейный стабилизатор, снижаю установив 2 стабилитрона КС147 и резистор конечно. Ардуино лучше включить не с вольтодобавки а с отдельного DC-DC , с этим справится на отлично еще одна 34063, ток вместе с экраном 300ма при 5в. Когда на затворе напряжение (с транзисторов драйвера) 15 вольт, то полевики меньше греются. Советский полевик КП812а1 заменяют 2 штуки IRFZ44n у них площади кристаллов меньше, и напряжение на затворе 15 вольт максимально, зато работают от 5 с половиной а не от 8. С максимальным током при зарядке емкости 55а справляются. Время заряда 120мкф 400в до 230 в около 0.2с. За 1 импульс в нагрузку передается 0.3 мДж уже здесь считал, неразрывного тока быть не должно, если диод ufr600 либо 2 в параллель КД226Г. Время заряда выходного кондера это меньше чем состояние закрытых транзисторов ключа, при частоте 100 кгц это 250нс и 1000нс. На делителе из двух резисторов смотрю, это очень важная часть схемы, скоростной fast диод с обратным не меньше 615 вольт. Вольтодобавка 10 витков оказалась, вторая обмотка 140. Схема не греется при работе на 200 килогерц, не проверил резистор в нагрузке с выхода 34063.
можно поставить в параллель шунту емкость 105 керамику. Лучше большую советскую 1 мкф - это такая оранжевая с ноготь но толстая, современный кондер коричневый маленький smd. Ток через этот кондер может оказаться 300 ампер и частота 2 мегагерца примерно, большой вроде как выдержит а про маленький сомневаюсь . Напряжение всего 0.1 вольта. Подключить лентой медной или косичкой от экрана меньше 0.5 миллиома. ставлю 36пф после резистора так больше кпд.
диод ставлю на 1000 вольт. и в обратную через диод тоже - неонку с резистором 56к. Замерял размах при регулировке и мощности 22 ватта 670 - 690 вольт, то есть прямое 230 на светодиодной сборке а обратное 450 даже больше. Ниже у американцев еще вариант, наверно так не получится сделать, надо 2 обмотки.
* катушка вообще ни при чем. Она как рассчитана так и работает, и китайцы не обманули. Материал интересный, проницаемость 125 по измерению, ток в обмотке около 18а максимальный, защита по току в нагрузке вспыхивает, то есть 100 ма и 20 ватт ограничивается.. Размотал ее там есть маркировка , Тайваньская фабрика. 125 написано на Али, перевели косячники конечно, мю ноль то есть начальная магитная проницаемость 125. Получается самая маленькая катушечка на 20 ватт и с 3 вольт от источника. Дело было в резисторе, который по схеме ниже 1.8 килоом, замерил он 12к. Он должен быть 120 ом, за ним комплементарная пара , не совсем, верхний транзистор КТ315 а нижний КТ816, он p-n-p на 6 ампер . Питание 12 вольт до 15 с вольтодобавки, а вместе они драйвер затвора. Вместо верхнего можно использовать скоростной диод который в микросхеме LM78S40, но почему то по осциллограмме немножко хуже. Да, это еще первое кольцо которое на полную мощность запускается на частоте 200 килогерц почти. (это считается довольно много для таких силовых преобразователей, в основном ставится феррит, поскольку кольцо не греется то у него потери меньше 1 ватта, а транзисторы тоже холодные - 5 минут проверяю даже без вольтодобавки, на 7 вольт от первой микросхемы.) Больше на 5 процентов мощность с емкостью 300 а не 150, 125 - 95 килогерц. * 2 ватта по рассчету на перемагничивание, меньше только у феррита. Слегка греется только светодиодная сборка, то есть нагрузка. Без вольтодобавки можно - с ней почему то еще 5 ватт, 10 вольт пол ампера. и блок включает защиту, катушка получилась на 21 ватт а не на 25. Загораются сразу 2 лампочки которые контролируют ток в транзисторе (45-40а!) и напряжение батарей 3.3 , без осциллографа видно что у катушки ненормальный режим, насыщение, полевики моментально нагреваются, батарейки до 3 вольт садятся. Ищу куда уходит такой ток, на макетке 2 преобразователя 34063 было кроме схемы запуска и еще Ардуино с экраном 1602а - делаю проще, ставлю второй преобразователь с 3 на 9 вольт, в подмогу первому, через диодики 1n5819 shottky, а то первый еле еле 6 вольт выдавал.Нормально если ток 9 вольт 0.2 ампера, 12в 0.22, в драйвере полевиков подбирал резистор. С одной микросхемой - пускачем нормально работает, в нагрузке 20 ватт частота 110, емкость 300. На второй микросхеме 7 -8 вольт, у микросхемы 34063 первой - она с резистором обязательно 0.22 ома, температура 80 градусов, допускается но больше не надо. Все силовые сделал толстенными. Перенес коллектор транзистора после шунта, то есть прямо на исток полевика, 35а только при запуске а так 7.8а, было открывание транзистора из за помехи.
* если поставить ферритовую чашку вместо этой малышки то ее надо собрать с зазором - 2 листа бумаги 0.4 мм, уменьшить частоту со 120до 45 кгц - емкость допаять 1нф 1000пф параллельно 300 пф которые уже припаяны. и может потрескивать при регулировке. Феррит рассеивает полватта а не 2, не греется совсем, это колечко маленькое чуть греется, только такой недостаток. Ток с ферритовой чашкой 3 витка тоже 8 мкГн 7 ампер, с этой по видимому альсифер 150 или cool mu, по наилучшей частоте 120-180 кгц, ток от батарей 7.8 ампер. вот эти 2 ватта разница. замер тока от 3.8 вольт, от 3 ровно 12 а средний и 23а импульс - вот почему не всегда рассчет по *программе калькулятору совпадает, по формулам из Мотороловского описания и онлайн рассчету - он здесь есть, более похоже на правду. 1 Тесла или 10000 гаусс если 3 витка на катушке, да еще неравномерность а еще 30 -50 мв на шунте теряется и 200 - 600 мв на полевике если КП812.. сделал шунт 20мв 50а и 2 полевика irfz44n - irl3205 . потери тогда меньше, можно посчитать - 28 мОм при 10в или 18 мОм при 17в - советский, у Инфинеон 15 мОм а у второго 75а 6.5 мОм., он как 2 кристалла.
сетевой блок на 45 ватт (для американской сети 115 у нас надо число витков на 2 умножить и входную емкость на 400 вольт, резистор питания микросхемы 30к из 2 по 15к по 2 ватта) на 78s40 . Здесь ферритовая катушка большая 40мм с зазором 0.6 0,7 мм . Зазор уменьшает мю ноль но увеличивает аш до насыщения.. почти как у трансформаторной стали с 0,3 теслы до 0,7 смело можно а если больше смотреть осциллографом и по токам от источника. Интерес к формулам рассчета, это заводское описание Texas Instruments, считали как там есть пример а получилось как и у меня чуть больше витка на вольт, и 140 на первичке. (у меня 4 и 135 на вторичной , 4 и 119 с альсифер катушкой) . Бифилярная намотка - у первички не обязательно, снижение обратного импульса, у вторички удобнее, одинаковое число витков, разделить концы и к разным полюсам источника. к зазору катушки при работе ничего железного и алюминиевого не приближать. (книжка напечатана в 1993г . сейчас компоненты несколько другие можно подобрать, больше применяется mc34063 + 1n5919 + lm358 + tl431 + pc817, irf840, irfz44n и это даже дешевле чем 78s40) * еще в этой схеме более правильный вариант защиты по току, для силового транзистора, который может быть переделан под шунт 75 милливольт вместо 0.24 ома, защита будет на 100 ампер если 3 вольта. для токов больше 20 ампер надо еще усилить сигнал, лучше усилитель lm358. уменьшить падение напряжения с 0.3 вольта до 0.07, меньше потеря мощности.
Еще дополнительно - ограничитель тока . Сейчас регулировка идет только по напряжению, 213 и 221 вольт, такие резисторы оказались на проверочных образцах, да и напряжение 1.25 вольта на микросхеме 34063 не всегда точное. Можно ставить 78s40 - это та же самая микросхема с вч диодом и операционником, только в 10 раз дороже - 6 долларов, что не очень хорошо. Это не совсем правильно, с одним светодиодом - 20-ваттной сборкой на керамической пластинке в результате мощность 23 и 13 ватт , а ток 99 и 58 ма. Добавляю еще ограничитель тока на lm393 или lm358 (или lm324 - используется 1 операционник из 4, можно оставшиеся 3 подключить к светодиодам и показывать как в повер банке насколько сели батареи, сравнивать напряжение с 3 вольтами) примерная схемы здесь была выше.
очень советую для светодиодов - сделать ограничение тока , тогда они подольше будут работать. на LM358 схема проверена, работает, как только на резисторе напряжение достигает 100 милливольт - срабатывает сравниватель напряжений, он настройку только один раз требует, подобрать резисторы. Компаратор переключается, на выходе появляется напряжение, включается синий светодиод - это сигнал что мощность максимальная, на 5 вывод MC34063 подается через диодик и через 1 - 2 килоома напряжение, микросхема снижает выходное напряжение, включая транзистор реже. чтобы уменьшить щелчки переключения в катушке если они есть, можно в цепь внести задержку, поставив резистор 47к и конденсатор 0.1мкф.
еще можно с датчика тока считывать сигнал через аналоговый вход Ардуино, и показывать на экранчике. 100 мА 50 30, это 100 милливольт или 50 и пересчитать в ватты разделив на 5. пример есть в конструкции ниже. вместо того экрана который в примере, можно поставить светодиодные восьмерки - семисегментный индикатор с запятой.
shunt ammeter arduino module Power LED light - lamp with mobile charging function. 3 volt 20 - 30 watt dc-dc converter 70 - 80 percent effectivity even more.
https://oshwlab.com/santosha.psx/mosfet-gate-driver схема только без выключения. выключить кнопкой замкнув питание и резистор 4к7 к 5 выводу микросхемы. А лучше отсоединив диод вольтодобавки - я поставил выключатель маленький, снимается питание со 2-й микросхемы.
техника пайки - к середине донышка батарейки - 18650 HG2 - поднести провод многожильный 2 мм кв , капнуть флюсом . Состав флюса - можно канифоль в спирте а лучше добавить хлористый аммоний и я напишу 2 реактива (в Москве - Русхим) диэтиламин гидрохлорид, триэтаноламин 5 10 и 5 грамм, 20 грамм канифоль, 100 мл чистого спирта в коричневой обязательно баночке с хорошей пробкой можно из аптеки. В магазине спросят для чего, взять паспорт или права, 18+ возраст проверят.
Батареи советуют сваривать точечной сваркой или можно купить сразу с привареными ленточками, можно разобрать батарею готовую например от ноутбука. При пайке держать контакт особенно донышко кверху , нанести каплю припоя и потереть медным многожильным проводом. Не больше 5 секунд, температура паяльника 350 градусов. Если не получилось - больше по времени не греть, дать остыть минут 15.
Если батарея случайно замкнет - как у меня ленточка замкнула на корпус и проплавила его как сваркой, на улицу ее или в ведро с песком. Тушить можно и водой но из шланга и на расстоянии. Второй снимает на видео - фейерверк будет знатный. Зажигательные бомбы девушки тушили в войну прямо на крыше, взяв их щипцами или лопатой и в бочку с песком.
А как же Ардуино и OLED измеритель - смотрим американскую конструкцию ниже. Будет! но перенастраивать его (можно кстати) подав частоту выше 16 мегагерц только на отдельный вход а дальше шим . Свяжу его с блоком управления MC34063 по току - лучше используя 7 лапу но можно и 3 -ю , отключать чип подавая через диод и через 10к +5 вольт. По 7 управление - резистор 0.22 от 7 лапы отсоединяется, соединяется 200 ом к нему и к 7 лапе - внутри микросхемы б-э переход, он чувствительный к 0.3 вольтам - информация у нас называется для служебного пользования - пользователи не знают а спецы в курсе, но не секрет. И очень чувствительный к помехам, тут от катушки и всех проводов до 15 мегагерц помеха, поэтому провода как можно короче, по питанию емкости а управлять транзистором кт315 npn и через 470 ом к коллектору и к 7 лапе, эмиттер земля, вход от ардуины через 4к7 к базе. Транзистор прямо рядом с микросхемой. Не пробовал, попробую как заработает, должна получиться регулировка яркости - примерно как с помощью ШИМ можно управлять pt4115 это дальше.
pwm шим управляет mc34063 - по входу регулировки 5 а еще можно по входу ограничения импульсного тока 7 - dim pwm сигнал подается на r5 и на 5 лапу, если на входе 5 больше 1.25 вольта то микросхема отключает выход в следующий такт.
на этой схеме чуть выше - R4 3.6 ома-на нем замеряется ток светодиодов - у меня лампа берет ровно 100ма от 219 вольт, ставлю резистор 1 ом . На нем получается что напряжение как только будет больше 0.1 вольта - схема ограничивает ток. 10к и 67к для диммера - еще буду подбирать (возможно R2 47k R5 10k R3 47k). Получается что питание на операционник ( lm358) и опорное напряжение и питание Ардуино 5 вольт - все будет со второго преобразователя, а мощный сможет совсем отключаться. Как в первом фонаре - там режим малой яркости еше , но при включении мощного преобразователя второй здесь не отключается, обмотка вольтодобавки не понадобится на мощной катушке, но нужен будет отвод у маленькой катушечки для 5 вольт на ардуинку. Ардуино соответственно вместо микроконтроллера на схеме а сигнал регулирвки с выхода lm358 - 1 или 7 и на r2. туда же идет цепь обратной связи ограничивающая 219 вольт на выходе. Это 470k и 2k7 делитель из 3 сопротивлений , чтобы все работало вместе его придется включить напрямую, он точно подобран по напряжению к микросхеме, 1.24 вольта, а все эти резисторы схемы диммера через диодик.
Где то надо взять опорное напряжение. Батареи за полчаса садятся с 4.2 до 3 вольт * будут работать час на максимуме - ставлю 8 штук. 18 вольт на MC34063 и там внутри есть опорное напряжение 1.25. Придется ставить tl431 или просто стабилитрон на 3 вольта, а от него делитель, нужно сравнивать напряжение с 0.1 вольта на резисторе. Второй усилитель в корпусе LM358 можно включить как индикатор разряда батарей до 3.1 вольта - схема есть выше. (прожектор будет работать до 2.8 вольта, только заметно сядет, а с вольтодобавкой почти незаметно, надо лампочку - разряд батарей, на схеме есть. ) * на 20 ватт после устранения всех ляпов и снижения нагрева полевиков - полтора часа от 4 батареек, до зажигания красного светодиода и еще может минут 10 дотянет с 3.3 до 2.9 вольт, со сниженной на треть яркостью.
Потенциометр - просто резистор переменный на керамике - 4и7 десятых килоома, подключен движком к аналоговому входу (Ардуино нано) один вывод на землю и другой к питанию +5в. От этого будет зависеть частота или наполнение сигнала ШИМ (или ЧИМ как в примере кода для Ардуино выше, где напрямую управление драйвером).
Более подробно будет на схеме. Опорное напряжение есть на lm78s40 но я его заменяю на mc34063, диод КД226Д опереционник lm358 из 2-ч усилителей в корпусе 8 ножек dip, и еще стабилитрон управляемый tl431 - или обычный КС147 - будет точное напряжение 4.7 вольта. Не отключаю источник 2 ватта и 18 вольт от 3 - он нужен для всех частей схемы, включая Ардуино и управлением мощным полевиком. В схеме 6-ваттного фонаря он дает режим 3 ватта и отключается при работе мощного преобразователя, а здесь наоборот 20-ваттный может отключаться, поэтому напряжение вольтодобавки с мощной катушки не снимается. Отдельная обмоточка на питание микроконтроллера, от маленькой катушки, подберу витки и полярность диода - лучше без 78l05 , он очень ненадежный и сильно греется.
В схеме с операционным усилителем делитель напряжения будет точный, с подстроечным сопротивлением (осталось с полсотни от дохлых лазеров с игровых приставок. маленький резистор 100 ом или килоом с движочком из колечка в 2 мм. они конечно продаются. При работе не сдвинется, а можно капнуть капельку лака или клея из пистолета.) В часах на светящихся неоновых лампах он есть и им выставляется в такой же схеме повышающего ровно 180 вольт. Кстати в больших часах мощность преобразователя, подающего 10 миллиампер на каждую из 6 ламп ИН1 чтобы их прожечь, и еще через резисторы - тоже 20 ватт. Там мотал катушку изолированым 0.6 мгтф 190 витков, первичка 6 по 7 проводов, но там 12 вольт это проще, кольцо желтое от блока питания подошло, от компьютерного. * в серийном не обязательно, довольно точно подбирается на резисторах, ток нагрузки в результате 101 ма а опорное на tl431 прямо по калькулятору 3,3 вольта. Обратное напряжение для питания операционника не надо, если датчики тока будут от 14 с шунта и от 100 милливольт. (надо обязательно если для шунта будет меньше 12 мв, операционник с одним питанием выдаст на выходе не понятно что если на входе будет меньше 10 мв примерно). На 14 мв прекрасно работает, загорается зеленый светодиод и через резистор 50 ом на MC34063 вход защиты по току 7 лапа, ток через светодиод 200 ма в импульсе, взял потом белый 0.1 ватта. *можно уменьшить ток если 1 вывод напрямую с питанием - на 6 соединить а не 7, на 8 подключено питание через 120-180 ом, по заводской схеме, это пред-выходной транзистор.
вторая схема - отличается сердечником трансформатора, пока временно делаю на феррите , он хорошо работает но на такой мощности хорошо звучит, свиста чтобы не было надо повысить частоту, я слышу до 24 килогерц это сильно зависит кто будет проверять, ребенка говорит до 29 слышит писк. Треск при регулировке тока все равно останется, чи=тобы его уменьшить надо альсифер или металлопорошок для сердечника. Эффект называется мегнитострикция. разобрал от 450 ватт источника от компьютера . и убрал подстроечники у lm358 подобрал резисторы. у заводского дросселя 18+18 витков 0.7 мм (155в) потом экран из фольги, убираю он чтобы в сеть меньше помех было, потом бифилярная в 2 провода - всего 4, 0.7 мм 4 витка, это 12-вольтовая, потом в 3 провода 3 витка, косичка выводится с другой стороны, и еще 3 витка обе 5 вольт и 3 с них же делается. Обмотки проложены лакотканью и лавсановой лентой. Средняя точка земля а обе обмотки к двойному диоду на 45 ампер. Можно было не разбирать транс - дроссель, а попробовать подключить одну обмотку из 3 витков, выходное снять с 2-х обмоток последовательно.. снизу за экраном опять 18 витков половина от 310 вольт то есть 150в = 36 витков, в блоке ibm сетевое делится пополам. *конечно катушку склеить а то трещит при включении регулировки, после наладки только. Металлопорошок как выясняется теряет до 5 ватт на перемагничивание. феррит для сравнения 0.2 ватта, рассчет есть в программе.
проверено в работе - катушка см выше, частоты ее работы (44 или 70 кгц). Точно работает светодиод, и его ограничитель напряжения. При первом включении лучше вместо него резистор 30 ватт 2200 ом - собрать из нескольких, есть такие 1 килоом 10 или 50 ватт покрытые стеклом зеленым или из керамики. Все остальное пока не проверено. Батарейки и провода к ним надо мощные, ток запуска 40 ампер и при работе 11-15, как получится сделать катушку. Рассчет был больше часа работы на максимуме от 8 батареек . На проверочном LiitoKalaHG2 они по 18 ампер выдают при напряжении 3.4в .
управляемый стабилитрон включен через 180 ом - на выходе 3.3 вольта. Для чего - вторая половинка lm358 включена как измеритель напряжения, сравнивает напряжение батареи с 3,3 вольтами и если батареи садятся - загорается красный светодиод (можно поменять плюс и минус усилителя, который работает как компаратор, а светодиод на зеленый). Значит аккумуляторы пора менять .. если запасных нет то снижать по максимуму яркость.
смотреть сверху ножки у микросхемы не видны их закрывает корпус, они снизу. Чертежник приколист. С катода снимается 3,3 вольта, анод на землю, резисторы задают напряжение стабилизации, если R1 замкнуть то будет 2,4 2.5 вольта. на страничке вычислений правильно - комментарии там дурные.
синий светодиод через 4k7 показывает сигнал регулировки тока. на 5 вывод 34063 приходят сразу 3 управляющих сигнала. Превышение напряжения в случае если отсоединилась нагрузка например - делитель 2k7 470k, подобрано 2k68, регулятор тока через диод и сигнал pwm c ардуино - работает как dimmer . Яркость устанавливается обычным переменным резистором, ардуино больше для красоты, считывает напряжение по аналоговому входу, выдает нужную ширину и частоту импульса и передает в виде сигнала управления через 67k резистор.
Проверил работает. Достаточно точно, ток в нагрузке регулируется ровно 101 мА, а напряжение когда загорается красный светодиод - 3.3 вольта. Схему поменял, убрав подстроечные - они ни к чему. 33 килоома и 1 килоом - и с точным опорным напряжением от tl431 - ровно 0.1 вольта. и микросхема такое напряжение прекрасно сравнивает, с одним питанием ОУ, еще одна мелочь которая не мелочь совсем - керамический конденсатор по питанию 104 100нФ недалеко от микросхемы и прямо на выводах 470 мкф 25в электролита. Домотал 1 виток, под нагрузкой 7 вольт с малого источника и 19-21в на MC34063, на полевике импульс 200нс и фронт и срез, 20 вольт что допустимо. (внимание уже провереная схема). * катушку основную еще смотрю не надо ли снаббер и не меняются ли у нее свойства магнитные- ток по китайскому измерителю с шунтом конечно от 14 до 23а постоянный а это 60 ватт на входе и ровно 20 на выходе, совсем непорядок - только что было меньше 8 ампер. Оставлю на минут 10 поработать и посмотрю что греется. похоже что надо виток домотать и еще добавить проводов в косичку. И что реагирует кроме операционника на щуп осциллы 30 пикофарад 1 мегаом.. *шунт серийный 75 милливольт 100 ампер под стрелочный амперметр. На резисторе 0.014 ома теряется не 75 милливольт а 300 примерно, от 0.3 вольт открывается переход транзистора. ** не сделайте мою ошибку - все к чему подсоединен шунт это исток мощного полевика, измерительный резистор 4к7 к операционнику и минус кондера 6800 на 6 вольт и керамический - плюс на батарею аккумуляторов, это не земля! Все, остальные элементы подключаются к земле особенно измерительный резистор 1 ом 2 ватта от светодиодов, начало шунта это земля, минус операционника, минус всех 34063, 4 кондера минус - это земля. По схеме звездочка, все провода в одну точку и туда же минус батареи ленточками или толстенными проводами. Тогда не будет наводок больших и правильно все напряжения замеряются. * к операционнику сигнал сглаживается - после шунта резистор 4к7 и маленькая емкость 39 пф, без него защита срабатывает на импульсах тока с частотой около 2 мгц и больше 50а - вот эта вч гармоника на осциллографе. Если купить шунт 75 милливольт 100а от амперметра стрелочного - и наш есть и китайский, эта паразитная индуктивность будет меньше, а та что в катушке никуда не денется конечно. Шина земли , питания, и на силовой транзистор, если 5 см и не больше, как можно короче, то лента 1 - 2 см 0.5 мм из меди, у меня фольга толстая и облужена еще. * как выяснилось если шунт 20 милливольт а не 75 то еще лучше работает, драйвер включен после шунта, обратный импульс полтора вольта и 1 вольт.. никакой рассчет не предполагал что обратный ток в момент разряда энергии из катушки на выходной кондер , через диод в полевике и первичную обмотку, может превышать 200 - 300а а по времени 90 .. 150 наносекунд. Шунтирую конденсаторами и еще ставлю диод КД213, 0.9в в обратном в параллель шунту. сразу напряжение помехи меньше вольта. Нано технология блин, мобильник монитор и компьютер на помеху рядом не реагируют, радио связь не должен нарушать , немножко может с 1600 до 2800 кгц, дв.. кв.. если есть помеха то слабая.
*DC-DC step up 3v 20a input, 220v 100 - 180 ma 20-35w output, current limiter for led floodlight. 75mv 100a current sensor , Arduino atmega328p control .
ищем 9 отличий в схемах. Наш диодик КД226Г не выдержал экспериментов с током 150ма и при 220 на выходе. И еще пробовал расширение интервалов, там нагрузка на диодик получается еще в 8 раз больше. Посмотрел сигнал на полевике и дотронулся до него - потом дул на палец. Насколько плохо работает драйвер .. нет, отпаялся диодик у затвора и транзистор только приоткрывается, и на амперметр посмотрел - 28 ампер. Теперь 11 и светит ну очень сильно , горит синий светодиод регулировки, от 3 вольт ровно, 2.92 - не сильно слабее яркость, горит красный что сели батареи, ардуинка моргает лампочками. Чем толще земляные провода и короче и питание на полевик и от катушки и на кондер - тем меньше ток и ярче светит. На маленьком источнике поменял тоже катушку - причина - от 3 вольт на выходе 9 а от 4.5 все 20. проверил прямо цифровым тестером обратное на диоде 570 вольт, то есть обязательно диод на 600 и подпаял СГ301 - больше 300 вольт от земли в обратку не будет .Интересно, но в нем разряда нет при нормальной работе. На неонке от обратного напряжения, то есть по _прямому ходу_ через диод и 56к вольт 150 есть, она вспыхивает. * газовый стабилитрон рассчитан на 0.5ма, это не защита от обрыва нагрузки, можно бы поставить синюю таблетку позистор 271, саппрессор цинковый то есть ,только у него утечка и емкость не сильно подходящая, снаббер 1000 пф 1кв 50 ом на такой частоте берет все 2 ватта, резистор горяченный, достаточно снаббера 39пф 10 ом - помеха от паразитной индуктивности 2 мегагерца - около того. (2 диода в параллель КД226Д или UF600 один 1кв 150нс, наши диоды тоже работают при 20 ваттах нормально, на 600 вольт и на 800 можно / с нашими диодами импульс разряда в конденсатор 90 нс а с импортным 150, хоть по документации наоборот.. ) на втором образце не будет вольтодобавки и постоянно включена вторая микросхема. Все таки 16 вольт от 4в питания, и 8 сделал при просадке до 2.9. Для транзистора допустимо 20 вольт (для советского). Импортный под нагрузкой не сильно хорошо себя ведет, поэтому ставлю 2 наших, соединяю одинаковые выводы, сток без прокладки на маленький радиатор - алюминиевый теплоотвод от БП . А вот корпус от блока питания великоват, чуть меньше надо. Поставлю все таки резистор , ограничивающий ток через MC34063 , он очень нужен несмотря на падение напряжения в 0.3 вольта. Магнитный материял особенно феррит при сильном нагреве теряет свойства. Транзистор при нагреве выше 80 (120 наш) резко увеличивает сопротивление прямо до 0.8 ома с 0.03, у нашего 0.038 и 0.05 при 120 градусах. При таком токе это ведет к еще большему нагреву. Можно по температуре 60 градусов сделать ограничение, но лучше поставить резистор. Это - есть табличка ниже - полметра провода 0.8 навить по диаметру сантиметров 5 - будет 3-4 витка и 0.015 ома Rsc=0.014 Ohm. На нем потеряется не больше 3.5 ватт и то если ток достигнет 25 ампер, микросхема выключится и ничего не сгорит. Даже еще меньше можно, 20 сантиметров провода, транзистор 50 ампер выдержит если он не поврежден и не бракованый. * Смотрю ток в катушке по осциллографу, и в результате добавил снаббер - подходит от 115 вольт обмотки IBM PC это 47 ом 2 ватта и 1000 пф 1 Кв. Напряжение на открытом полевом транзисторе достигает 1 вольта перед закрыванием, и он сильно греется - не выдержал экспериментов с катушками, меняю ставлю наш. Ток ожидается при нормальной работе 0 - 23 ампер - может все таки приспособить 75 милливольт шунт серийный на 100 ампер? снизит все таки общие потери, 70 милливольт это не 300, 10 процентов емкости батарей экономия, на входе 3 вольта. * сделал шунт 50а fl-2 0.5 класса точности , 50 ампер с большими 5 мм винтами и медной полосой с прорезью, 1 см и 0.7 мм в толщину примерно, сантиметра 4. Китайский с Али он написано с сертификатом, используется со стрелочной головкой 75 мв -получается 50 ампер амперметр ( ammeter 50A shunt 75mv ).
Что то не так с токами через полевик. Обратный через встроеный диод может не по рассчету? С перемагничиванием катушки что то? Поставил снаббер для проверки, не сильно влияет. По закону ома на полевике потеряется никак не больше 5 ватт. 10 ампер средний ток и 0.02 ома. 2 ватта. и Получается прогрев почему то , ток увеличивается , пусть 50 ампер и те же 0.02 ома , вольт ровно падение. а это уже 50 ватт и на выходе меньше 20, катушка то получается на 2 вольта работает а не на 3. А то и еще увеличивается сопротивление перехода. Проверяю еще раз, поменяв катушку и проверяю ток через амперметр с шунтом . Вот такой - https://youtu.be/ymbDB77QI_k
он есть в китайском магазине за 10 единичек. Похоже с катушкой дросселем что то, ставить радиатор большой с обдувом или два полевика не интересно.
Смотрю осциллографом еще и на шунте тоже. Индуктивности по рассчету маловато похоже, 2,8 микрогенри, да и катушка при уменьшенном напряжении больше не прибавляет энергию, насыщается, скачка тока не происходит, (батареи больше не выдают) если посмотреть на импульсы внимательно он есть. 75 если не 90 ампер - почему то плавное нарастание как и должно быть в нормальном режиме, а не скачком. По длинному импульсу - открывание транзистора, через две трети по времени, напряжение открытого транзистора не падает до 0.4 0.5 вольта а растет наоборот. *частоту может поднять если сердечник ВЧ, он лучше работает если 100 килогерц и больше, но не сильно, передний и задний фронт на затворе полевика тоже очень влияют на нагрев. Пересчитываю энергию импульса 0.6 на 50000 в секунду делить на 1000, сходится, пока транзюк не перегрелся, 30 ватт ровно. А на выходе одна восьмая по времени, то есть 0.1 ампера помножить на 8 , при энергии 0.2 миллиджоуля по рассчету - если учесть что ток высоковольтного импульса больше 0.8 ампера то тоже сходится - 1.6 - 2 ампера примерно и длительность 300 наносекунд (провод не очень толстый, не как у дросселя с одной обмоткой) 50000 на 0.4 это 20 ватт. * получается что 10 ватт теряется в катушке ну да она горячая, и это не насыщение вроде а энергия перемагничивания. . Откладываю альсиферовое кольцо в сторонку, может на 200 килогерц попробовать ? (0,15 по времени накопления энергии в катушке и на 200000 вроде как 30 ватт и что передается на выход? диод более быстрый придется ставить , uf600m). Проблема решилась с подзарядом аккумуляторов, они до 3 вольт разрядились. Красный индикатор горит! А при 2.9 схема еще работает, а индикатор гаснет, не хватает напряжения с малого источника. С большого цепь вольтодобавки отключаю, там и стоит выключатель второй. Первый только включает как стартер а выключается снимая напряжение вольтодобавки отключая диодик. Если установлены 2 силовых транзистора то драйвер затвора КТ816 он на 3 ампера, а если один то достаточно КТ361. Да еще - поставил LM78S40 это та же MC34063 только с диодиком и операционным усилителем сразу, и еще есть выход опорного 1.5 вольта, чтобы заработало правильно его надо соединить с 8 лапы на 9, емкость с 12 лапы на землю 11 - 300 пф или 470 пф. Для полевиков все таки радиатор побольше, на нагрев уходит 3 - 5 ватт, напрашивается на еще больший ток подобрать. * перепаял драйвер на КТ315 КТ816 и еще поставил СГ302 для проверки - вместе с 3-мя стабилитронами КС147 на затвор - не превышает ли обратное у диода 600 вольт? сколько на обмотке когда она не работает и напряжение обратное, а на кондере 228 вольт? Стабилитрон газовый это старинная деталь, если голубой огонек вспыхнет то там больше 320 вольт что надо что то делать (вторичку намотать бифилярной и начало на землю а конец через еще один диод в нагрузку ). * Проблема может быть , МН3 через диод - и сопротивление 47к - вспыхивает. 618 вольт переменки по тестеру. Смотрю осциллоскопом - делитель 330к и 22к, и не пойму - вольты там меньше, 15 вольт на делителе то есть 230 на кондере вроде как так и есть, 224 вольта, может всплески какие. как перепаял драйвер - транзистор не греется а как поднял на нем напряжение до 9 - 10 вольт - вообще холодный, срабатывает регулировка, то есть мощность ограничивается максимальная, зря в тепло энергия не уходит. СГ301 не загорается - в обратке да и в прямом намного меньше 300 вольт.
схема номер 3 а изделие еще одно. После установки в драйвер затвора КТ315 и КТ816 можно спокойно ставить 2 транзистора, но оставил один IRFZ44N, светодиод один 20 ватт 220в . Нагрева сильного нет. Одно важное отличие, более капризная деталька. поэтому ставлю стабилитрон от затвора на исток на 15 вольт, как в звуковой катушке Теслы (там как поставил КП813 и такой же стабилитрон так работает по 10 часов в любом режиме, не сгорает транзистор. Там 60-80 вольт и ток до ампера класс е усилитель, резонанс и самая длинная искра 5 см при 1720 кгц). От эмиттеров транзисторов до затвора полевика резистор 2 ома 2 ватта - больше 6 ампер никак не надо, особенно для кт315. Фронт и срез импульса не поменялись, греться сильнее не стал. Да , первичная у катушки 12 мирогенри , третья обмотка 2 витка можно 3 только стабилитрон обязательно. Этот трансформатор хочет превратиться в генератор на 8 мегагерц, сделаю как можно короче провода. На 30 ватт проверял, с задающей частоту емкостью 470 + 330 это 800 пф 44 кгц примерно, выдает до 180ма при 220 вольтах. первая обмотка 3 витка с половиной косичка, вторая 0.7 в 1 провод 56 еще меряю индуктивность 13.5 и 2950. Третья вольтодобавка 3 витка в соответствии со второй где 220 вольт, почти 5 вольт на виток эдс самоиндукции обратный ход, на первой в 5 раз меньше это прямой 3 вольта. Поставил транс от блока питания 450 - проблема с перегревом транзисторов решилась с домоткой косички - хорошо взял на 12 вольт, там было полтора витка а сделал 3 . Вопрос какой там материал - у большого дросселя от блока 450 ватт Асус вроде, по виду феррит, но у него 1 виток 1.2 микрогенри, проницаемость материала не больше 150. Рассчет по программе выдает не совсем то, 1 виток и ток 60 ампер, а рассчет по калькулятору 34063 как раз правильно определил 2 микрогенри и до 24 ампер ток. На практике 1 виток и 1.2 работает но сильно греется транзистор, линия на осциллографе прямо вверх загибается значит ток за 80 ампер, а если 3 витка то не греется, хоть вторичка осталась витков 30 , как была из двух частей обмотка 150 вольт сетевая( 49 делал) . Чашка Ч48 сильно трещит, при регулировке импульсы не звуковой частоты а десятки герц, а она механически не такая прочная вибрирует. Оба трансформатора выдают большую часть мощности в нагрузку, регулировка работает, ток 98ма, напряжение 224 вольта. Напряжение на пусковом блоке 9 вольт, на вольтодобавке сейчас подберу +14 +12в. Треск убрал почти склеив ее клеем момент. ( Эпоксидкой залить ).
* стабилитрон вполне достаточный гирлянда из 3 штук кс147, то есть 15 вольт тонкой частью на землю и сток силового полевика, толстой плюс - там нарисован диодик он не в рабочем состоянии а в обратном, то есть на катод подается плюс и пробой одного стабилитрона при 4.7 вольта, толстый вывод напрямую на затвор. От всплеска больше 15 вольт или наводок он защитит. Диодик от маленького блока усилил - fr302.
* подходит 3-вольтовый транзистор ceb703al от материнской платы. 40 ампер только при включении, охлаждение - кусок платы из стеклопластика и фольга с двух сторон сантиметров 5 на 8 и можно алюминиевый радиатор приложить с термопастой. Транзистор нагревается до +40 не больше, при работе ток до 13 ампер - если больше -что то с катушкой не так. Обязательно с защитным резистором - эта деталька совсем хрупкая. Проверять только схему и полюсовку обмоток только с КП812 и диодами КД226 Д, эти детали выдерживают 5-кратную перегрузку только недолго.
маленький источник - поменял резисторы для увеличения напряжения 16 к и 2к0 теперь 16к и 1к8, емкость 270 катушка зеленая фильтр 2 обмотки подряд витков 70 кольцо 2,5 на 4 на 8 мм, 95 мкГ. Надо 16-18 вольт, ограничение конденсатор 6800 на 16 вольт и затвор полевика , там не больше 15 на советский 20 по описанию, это максимум. Ток потребления малого источника - он выдает 13 .. 16 вольт для питания схемы, не включая основной свет, при 3 вольтах на входе пол ампера а 4 вольта - 0,3а При наладке без нагрузки включать не надо, 2 светодиода с резисторами по 100 ом достаточно для проверки, обязательно смотреть ток потребления и нагрев микросхемы, Rsc = 0.22 ома или можно 5 по 1 ому параллельно . Одна микросхема без поддержки внешним транзистором и при питании всего 3 вольта может передать на выход (схема повышения напряжения) почти 4 ватта. В первом фонарике включал основной свет на половину яркости, но это уже лучше внешний транзистор. КТ837 Е или КТ854 если обратной полярности, чтобы схема заработала его сопротивление от базы до эмиттера должно быть от 6 до 10 ом, такая физика или второй вариант - на транзистор подавать управление с еще одной катушки, чтобы транзистор закрылся на частоте 300 килогерц, импульс на базу минус относительно эмиттера (плюс если pnp) в -2 вольта а в плюс для открывания 0.7 - 1.4 вольта, почти как gtd транс для теслы, только обмотка на 2-3 ампера.
* от малого источника зависит напряжение на драйвере затвора (затворов ) если оно ниже чем 9 вольт то будет перегрев полевиков. Сделал 10 вольт усилив катушку - тостым проводом 0.7 на зеленом кольце 15 ампер индуктор 43 микрогенри - по рассчету при нагрузке 200 ма 12 вольт надо почти 2 ампера, ограничение тока микросхемы на полтора. в о втором прожекторе где нет вольтодобавки может проще поставить 2 штуки dc-dc одинаковых, чем усиливать транзистором, что не работает при входе 3 вольта. (работает с кт854, 6 ом б-з и от 2 лапы, но сильный перегрев и транзистора и микросхемы и кпд 40 - 50 процентов, в этом случае лучше 2 микросхемы). * исправил чуть ниже
Номиналы деталей в схеме преобразователя:
Ct=315 пФ
Ipk=940 мA
Rsc=0.319 Ом
Lmin=17 мкГн
Co=0 мкФ
R=180 Ohm
R1=13k; R2=91k (10В) увеличил Ct катушечка из феррита (зеленое кольцо не салатовое у наших юго восточных соседей.) 35 витков 0.7 мм
Добавил стабилизатор на 2-х КС147 для операционника - питание будет 10 вольт 9.4 если точнее, и туда же можно Ардуину подключать, резистор 50 ом тогда к вольтодобавке и к выходу этого малого источника (без ардуинки 100 ом). Увеличил в драйвере затвора резистор с 36 до 220 ом - на работу сильно не повлияло а ток потребления с 200 ма снизился до 90, спокойно без перегрузки запускается от 3 вольт - на выходе 9-10 вольт, и подхватывает вольтодобавка 12 вольт ровно. (перекинуть начало и конец обмотки, если не заводится проверить все диоды. Осторожно с замыканиями у полевика - особенно с радиатора и стока транзистора на землю, плавкой вставки нет (можно поставить на 50 ампер от авто электрики).
вторая схема (четвертая если не пятая) основное отличие шунт к земляному проводу и напряжение на нем меряет ардуинка, малый источник работает хитро - 3 вольта на выход сразу и 8 к ним добавляются, lm358 tl431 как на втором изделии, синий светодиод это 100 ма в нагрузке, режим ограничения тока. СГ301 ограничивает обратное на диоде. (катушка перемотана с меньшим соотношением напряжения обратного хода, чуть больше 4 а не 7).
вот решение если надо измерять очень маленькие напряжения около нуля - меньше 5 - 7 милливольт. 75 и 100 и даже 12 милливольт он нуля отличает прекрасно и с однополярным питанием!
Была задача сделать амперметр 0-50А с шунтом 50А 75мВ, из китайского цифрового вольтметра 0-100В.
Собрал вот такую схемку из книги Хоровиц П, Хилл У. Искусство схемотехники. Изменил входной делитель вольтметра
поправочка - заземлить минус источника а не минус нагрузки. на 50а будет 75 мв а работать начнет примерно с напряжения смещения, около 5 мв то есть измерять будет от 5 ампер. если так устраивает то на плюс с шунта а на минус с делителя , опорное не надо.
Появилось два вопроса.
1. R8 как понял устанавливает ноль на выходе, когда ноль на входе. У меня получилось, что при регулировке, U на выходе падает до 2,8мВ ( минимум), затем опять растет,нуля нет. Почему так?
2. При минимальном токе 1А и ниже, начинается небольшая погрешность, чем меньше ток , тем сильнее погрешность. Дело в ОУ LM358?
подать на минус операционника отрицательное относительно земли ( с обмотки вольтодобавки через диод в обратном направлении и стабилитрон с резистором 200 ом - стабилитрон зеркально то есть чтобы он стабилизировал минус 5 - 9 вольт. Тогда можно замерять меньше 10 милливольт на входе относительно земли.
* по схеме выше получается что самое отрицательное напряжение это минус источника, и идет на минус вход lm358, на плюс входе чуть больше, через r3 + 62 мв если переменный резистор 10k + 0 до 75 мв если ток 50а. Логичнее не заземлять минус нагрузки а заземлить минус источника, и операционник и всю схему туда же, а входы плюс и минус оставить как есть и не менять. При определенном условии ( ток будет не меньше 6 ампер) никакой установки нуля не надо, ( убрать r9 r8 ), от 10 милливольт нелинейность у lm358 не очень большая. Смещение можно подать от tl431, уже есть для определения разряда батарей ниже 3.2 вольта. В описании операционника сказано про смещение 2 мв а больше 7мв работает нормально. и не сильное усложнение подать минус 3 -5 вольт на минус питания операционника. Если он другого типа не lm324 lm358 то это обязательно. (настолько малые напряжения что земляной провод надо толще или большим куском фольги, а по питанию обязательно керамические конденсаторы и несколько электролитических, снизить помехи а то будет одна помеха на выходе.)
шунт по току включается (и в китайских амперметрах и в наших одинаково, если они цифровые, а для стрелочного все равно от фонаря .. ) минус источника на шунт а второй болт от шунта на землю. Эту точку считать землей и все измерительные и силовые провода туда, и минусы емкостей обязательно. По рассчету емкость по 3 вольтам если ток 30 ампер должна быть не меньше 50000 мкф, я ставлю 6800 это достаточно если батареи силовые HG2.
Я понимаю так: При Uвх 67mV вольтметр показъвает 1В т.е. Если необходимо показать 20А то на входе должно бъть 1,34В А шунт дает нам 0,075/20А т.е. усиление нужно 1,34 / 0,075 =17,8(6)
Телекот писал(а):
надо усилитель напряжения с шунта с коэффициентом усиления 17,8(6).
Кстати, может и LM358 потянет (скорее всего), PS: а может и не потянет. У 358 минималное напряжение на въходе 5 до 20mV. T.e. уже пол ампера (грубо) лжет.
_________________
Лом - ето город в Болгарии, а не инструмент юстировки електроники. (с форума Радиокот)
LM358 проверен - работает , но как раз от 5-7 мв , если надо маленький ток тоже мерить, то на минус операционника надо отрицательное - немножко хотя бы 3 - 5 вольт минус.
r6 подключить на tl431 - есть уже в конструкции , в маленьком китайском вольтметре стоит усилитель с шунта OPA1612, но там надо смотреть схему или описание, рабочее напряжение от 2 вольт на входе считая от минуса питания, от 300мв сильное искажение , вход у LM358 немножко другой, можно от 12 милливольт от минуса питания входной сигнал, от 7 милливольт будет работать.
можно вот задействовать 4 ножки в LM78s40 - операционник (у компаратора еще лучше характеристики но он внутри и такой же на MC34063)
здесь определяет точность параметр input offset voltage 7мв LM358 и 5-15 мв у операционника внутри LM78s40.
Вот - схема проверена и работает , у меня только нижний по схеме операционник, нагрузка это весь преобразователь, заземление здесь правильное.
A very reasonable op amp for this application is the OP177, which is still available. Vos is 10 (typ) uV (equivalent to about 0.013 amps) and TC is about 0.3 uV/C max. Of course, it's horribly slow, with a GBWP of less than 1 MHz, but you can't have everything. It should do for the frequency range you're (apparently) interested in.
The input RCs will reject common mode frequencies above about 100 Hz, so the op amp will be able to deal with the remainder, and pulse response is about .25 msec.
Note that, for accuracies even approaching 0.1 A, you'll need to use 0.1% resistors, and you'll be well advised to match your input caps. The 0.1 uF should be ceramics.
ищу отчего электроника выходит на нерабочий режим - то есть идет вразнос, с перегревом полевика до 100 градусов и превышением на диоде обратного за 618 вольт. Через минут 10 работы. Плохой полевик сразу не версия, он советский еще, работает в нескольких макетках, до выхода из строя не довел. 125 ватт рассеяния с радиатором - можно. ( сразу отключаю как идет вразнос) Остается - просадка напряжения у малого источника - он на пределе, добавлю ему мощности. Не проседает - 9 вольт вместо 12, на корпусе Моторолы 90 градусов - до 120 не рванет, резистор 0.22 как по Талмуду заводскому. Что то с магнитными свойствами катушки - проверяю другую .. вроде с другим трансом явление не повторяется. Добавить зазор? похоже не в зазоре дело, другая катушка работает уже 15 минут и перегрева нет. Смотрю за работой, звуки конечно от транса ужасные шелест потрескивание, чуть со свистом , склеить надо поможет. Не громко, для макетки скрутил изолентой. На китайском заводе заливают эпоксидкой - только стыки и каркас катушки приклеивают, поэтому чтобы разобрат грею до 250 градусов газом, есть маленькая горелка, можно и на кухонной аккуратно. Меряю цифровым тестером на шунте , можно посмотреть и осциллой, поставив предел 0.2 вольта на деление, там отличный усилитель, и режим переменного напряжения, сигнал пойдет через конденсатор. На резисторе 1 ом 89 милливольт, он не идеально точный, 900 миллиом. На шунте 6 милливольт. Шунт это сильно сказано, 2 провода по 2 мм в диаметре по 12 см куски и 2 по полтора квадрата проводки от электрики, все в параллель и будет это 0.0005 ома навскидку. (с двух сторон кондеры 2200 мкф и зашунтированы керамикой 0.1 мкф) .. что это получается 11 - 12 ампер по закону ома, с другой почти такой же катушкой было 20 милливольт то есть 24 ампера, в чем фокус? Сполохи неона на лампе МН3 как то не сильно, с первой катушкой горит ярче. индуктивность 8 и 11, по 3 витка , транс от БП и зазора нет, меньше 0.1 мм вторичка 70 в 2 провода 0.5 - а у первого .. 45 - а если посмотреть тестером на диоде - с обмотки прямо, у первого 618 вольт, а диод на 600! а у второго 497- 501 вольт. А на стоке чуть больше - 35 ..19 вольт а у первого 25.. 15. В соотношении витков дело, вот так. (можно не доматывать, поставить 2 диода последовательно и зашунтировать их по 470к резисторами, можно поставить на 800 вольт. Но лучше замерить соотношение числа витков и индуктивность - позже напишу точнее. еще заземление намного толще сделал и все силовые провода. (еще и обмотка вольтодобавки брала пол ампера от 12 вольт - уменьшил ток отключив третью микросхему, была для проверки, и ардуино и экранчик остается). Схемаа с драйвером потребляет 1.6 ватта. Не 5 как было.
* явление уже изучено ну прямо как эксперимент в Филадельфии - там походу включили мощный радар и как микроволновка получилась, на судне всем досталось, и людям и технике. на еще большую мощность - например на 30 ватт - надо сильно уменьшать шунт, толще его и короче. А правильнее даже поменять его подключение - на 3 вольта и вывод верхний по схеме катушки не к плюсу а к шунту ( усилитель тоже, ардуинка измеряет с шагом 5 мв почти). в полевике внутри есть диод, через него идет обратное напряжение. - может двумя диодами на 40 ампер зашунтировать шунт - для отрицательного импульса - вот так ? еще и сопротивление провода от батарей минуса и до шунта и от шунта до истока транзистора - сколько там? шунт 0.75 миллиом, а на проводах может 10 миллиом? соединяю вместе с этими проводами полоски фольги по 2 см в ширину, можно экран типа оплетку и пропаять , облудить еще. Обратный импульс достигает 200а - если кондер высоковольтный заряжается током 5а и умножить на 50 примерно - коэффициент трансформации называется, 3 витка и 50 то получится все 300а. На осциллографе он выглядит как скачок напряжения в отрицательную сторону ... 2 вольта. Конечно провода толще. На всех кондерах электролитах и микросхемах, и в параллель шунту емкость керамическая или пленочная что хуже 1 мкф 50в. Если полевик импортный - вообще получается прострел - он ухитряется открыться от 4 вольт, одновременно этот отрицательный импульс, то есть на истоке -2в а на затворе +2в - транзистор драйвера открыт но на нем тоже помеха и насыщение нижнего p-n-p транзистора, до 2 вольт. К транзисторам тоже толстый провод, покороче и ближе к земляной шине! Как провода широкие и толстые - уменьшились эти выбросы , почти вольт все равно,хоть не 2. Потребление от источника - батарей - с 30а сразу до 8 снизилось, на радиаторе полевика не 100 градусов. Расход батарей 3.5 на 8 = 28 ватт, в нагрузке 21 ватт. Сойдет для сельской местности . Можно шунт убрать после настройки или перенести к плюсу, что не так критично для схемы управления. В катушке Теслы с этим справляется GDT еще можно драйвер вместо земли подключить к -1.5 вольтам. Советский транзистор в этом случае надежнее - он от 7 вольт открывается а не от 4 , КП812а1 55а 18мОм 60в 200а имп, 200а обратн имп., 125ватт на радиаторе. ниже еще раз расписал, 3.9 в 6.5 а при полной мощности , на драйвере 13 вольт. Если на драйвере 6 вольт от малого источника (IRFZ44N полевик) то 8.5 ампер. * демпфер снаббер на Низковольтной обмотке 102 100пф 1кв 50 ом 2вт, мощность на снаббере 0.3 ватта оставляю.
пока пробовал разные катушки - вот такой эффект не заметил. Рассчет gdt - тогда на падение на шунте и проводах к минусу можно не обращать внимание, из за них открывания полевика и прострела в миллионную секунды не будет - вот из за этого ток под 50 ампер, а не из за насыщения катушки. я его не делал - снизил обратный выброс навесив 4 кондера и поставил диод еще силовой, зашунтировав шунт. (да , установив gdt трансформатор управления затвором полевика можно вторую mc34063 не устанавливать. как на рисунке намотать только на черном кольце на которое я нашел спецификацию - сендаст альсифер 27 мм, второй провод соединить еще один и 20 на 3 = 60 витков еще. На затворе будет 9 вольт, управляется от 2 транзисторов npn здесь есть схема, на базы транзисторов от 2 лапы 34063, резистор 100 ом на корпус.)
вот это насыщение сердечника малая индуктивность либо неверная намотка, большая индуктивность рассеяния, например нельзя 1 виток отдельно а вторичная в другой части кольца, обмотки лучше когда связаны
Расчет и применение GDT
Опубликовано в рубрике "Высоковольтное,Источники питания", 10 сентября, 2009.
Тэги: GDT, автор: BSVi
Трансформатор управления затворами (GDT, Gate Drive Transformer) используется во всевозможных преобразователях напряжения и предназначен для гальванической изоляции управляющей схемы и силового ключа.
Эта статья поможет вам рассчитать такой трансформатор для вашей схемы.
image
Функции GDT:
Гальваническая развязка
в топологиях типа мост, полумост (и некоторых других), необходима гальваническая изоляция верхних ключей (ключей, который находятся под напряжением относительно схемы управления)
Передача управляющего сигнала
Трансформация напряжения
В некоторых схемах напряжение питания драйвера может быть ниже напряжения необходимого для надежного открывания ключа. В этих случаях применяют повышающий GDT. Возможны случаи когда, наоборот, напряжение питания драйвера больше напряжения питания ключа, для решения проблемы можно применить понижающий GDT.
Инвертирование фазы сигнала
В простых мостовых или полумостовых преобразователях часто необходимы противофазные сигналы для управления соседними ключами. GDT позволяет очень просто инвертировать фазу сигнала.
Конкуренты GDT и их недостатки.
Непосредственная связь с bootstrap питанием — требует применения специальных микросхем (IR2110, к примеру), не может зарядить затвор до напряжения ниже нуля, ограниченное быстродействие.
Оптические драйвера – относительно сложны, необходимо принимать специальные меры для зарядки затвора ниже нуля, небольшой CMR, медлительны (в последнее время появились быстрые изоляторы типа ADuM и ISO, которые решают последние две проблемы)
Недостатки GDT
Затягивание фронтов, связанное с ограниченной полосой пропускания (очень часто, это не имеет никакого значения).
У GDT существует емкость между первичной и вторичной обмотками, и, хотя она могут достигать существенных величин, ток проходящий через нее не может вызвать разрушение GDT. В крайних случаях этот ток можно подавить ферритовой бусинкой. Проблемы, вызванные межобмоточной емкостью встречаются крайне редко.
GDT работоспособен лишь в небольшом диапазоне частот около частоты на которую он рассчитан. Выше по частоте, может сказаться паразитная индуктивность, ниже сердечник может насыщаться.
Наличие паразитных параметров, от которых придется избавляться.
Какие у бывают характеристики у GDT?
Индуктивность – измеряется в генри (Гн) и квадратично зависит от количества витков на GDT.
Чем меньше индуктивность, тем больше ток намагничивания, но меньше индуктивность рассеяния. Если индуктивность сделать слишком маленькой (ток намагничивания слишком большой), то сердечник насытится. На прямую индуктивность GDT практически никогда не используют в расчетах.
Индукция насыщения — это максимальная величина магнитного поля которую еще может выдержать сердечник. Измеряется в теслах (Тл).
Когда сердечник насыщается, выходное напряжение больше не зависит от входного, а со стороны первичной обмотки происходит “короткое замыкание” – обмотка GDT перестает сопротивляться току. Выходные драйвера начинают работать на короткое замыкание, а это может вывести их из строя. За драйверами, оставшись без контроля, из строя может выйти и вся остальная конструкция.
Типичная величина индукции насыщения феррита — 300мТл
Обычно, индукцию насыщения напрямую связывают только с током намагничивания который протекает в первичной обмотке GDT, однако для трансформаторов тесла все не так просто. Индукция поля, которую создает первичная обмотка самой теслы может иметь достаточную величину, чтобы насытить находящийся недалеко от нее GDT.
Я использовал симулятор FEMM 4.2 для изучения этого вопроса. Прямоугольником обозначено сечение ГДТ, который находится прямо под первичной обмоткой DRSSTC. Обмотка высотой 10см и диаметром 28см содержит 7 витков провода, через который течет 600А
image
Как видно, поле от первички теслы в сердечнике довольно маленькое, но оно есть. В общем случае я рекомендую сделать запас по полю в 100мТл. GDT с таким запасом хорошо будет работать в теслах с током до 1000А
Если вы хотите просимулировать GDT своей теслы, то можете использовать мою модель как шаблон.
Модель GDT под теслой
Программа FEMM безплатна и взять ее можно тут — femm.info
Индуктивность рассеяния – это часть индуктивности первичной обмотки, которая не связанна со вторичной обмоткой. Индуктивность рассеяния – это паразитный параметр, который нужно всеми возможными способами уменьшать. Пример того, что будет вместо красивых прямоугольников на затворах, если индуктивность рассеяния окажется слишком велика:
crap
Индуктивность рассеяния можно уменьшить следующими методами – изменить тип намотки, уменьшить количество витков на GDT, увеличить проницаемость материала GDT.
Тип намотки. Способы намотки и коэффициенты связи обмоток приведены в таблице [1]:
Чем больше коэффициент связи, тем меньше индуктивность рассеяния и тем лучше работает GDT
Тип обмотки Коэффициент связи Фото
Раздельная 0.988379 image
Сосредоточенная 0.999456 image
Круговая 0.999803 image
Филярная ( пучком из нескольких скрученных проводов ) 0.999837 image
Проводом в экране 0.999905 image
Как видно, наилучшими характеристиками обладает ГДТ, намотанный проводом в экране, однако для практического применения хватает и филярной обмотки. Также, чем плотнее обмотка прилегает к сердечнику, тем больше коэффициент связи.
Индуктивность рассеяния также можно уменьшить, уменьшив до минимума количество витков, однако, при уменьшении количества витков возрастает ток в первичной обмотке (увеличивается нагрузка на драйвер) и увеличивается индукция магнитного поля, что может привести к насыщению сердечника (при насыщении сердечника энергия перестает передаваться во вторичную обмотку).
Минимальная рабочая частота.
Минимальная рабочая частота ограниченна индукцией насыщения сердечника. Если подать на GDT частоту ниже минимальной, то сердечник насытится.
Максимальная рабочая частота.
Ограничена только индуктивностью рассеяния (которая в свою очередь зависит от материала сердечника, количества витков итп).
Как-же выбрать количество витков?
Для этого можно применить использовать простую формулу. (Формула получена подстановкой определения индуктивности в закон Фарадея)
N – количество витков, штук.
V – максимальное напряжение которое будет присутствовать на GDT на протяжении времени t, В
t – время на которое будет подано напряжение V, сек
B – индукция насыщения сердечника, Тл
Ae – сечение сердечника, м^2
gdt
Количество витков следует округлить в большую сторону. Индукцию насыщения следует выбирать с учетом близкорасположенных источников магнитных полей.
Для упрощения расчетов, в калькулятории есть соответствующий калькулятор.
Какие материалы использовать?
Лучшими параметрами для GDT обладают тороидальные сердечники, поэтому я буду обсуждать только их. Первое, что необходимо выбрать — это рабочая частота сердечника. Задавшись рабочей частотой, можно выбрать материал. Это можно сделать, посмотрев на графики зависимости проницаемости сердечника от рабочей частоты, которые производители приводят в datasheet’ах. На рабочей частоте проницаемость не должна падать меньше 1000. Чем больше проницаемость сердечника, тем меньше паразитная индуктивность (тем лучше). Пример такого графика от фирмы EPCOS:
epcos
Лучшие доступные материалы для сердечников:
Ferroxocube: 3F35, 3F4, 3F45
Epcos: N30, N45, T57, T38
На картинке ниже справа расположены сердечники из распыленного железа — из применять ни в коем случае не стоит, слева — типичные «совковые» сердечники.
ferr
Как показала недавняя практика, совковый материал 2000НМ1 вполне неплохо работает в качестве ГДТ на частоте 80кГц, используйте на здоровье!
Каким проводом мотать GDT?
Можно написать очень много слов и формул про то, как правильно рассчитать сечение провода, однако на практике, любители используют то, что доступно. Чаще всего выбор падает на провод от сетевой витой пары.
Сразу предупрежу, что изоляция этого провода, теоретически, не должна выдерживать высоковольтную высокочастотную переменку, которая обычно присутствует в тесле. Однако, я не знаю ни одной конструкции в которой этот провод подвел бы.
image
Счастливые обитатели стран бывшего СССР могут легко приобрести провод, который называется МГТФ – это очень хороший провод, который гарантированно выдержит ту самую высокочастотную переменку. Плюс нет вероятности, что изоляция расплавится от перегрева, как это может произойти с компьютерной витой парой.
image
Перед тем, как мотать GDT, советую еще прочитать
[1] Practical GDT Designs. https://thedatastream.4hv.org
[2] Gate drive transformer https://wiki.4hv.org/index.php/GDT
* установив трансформатор gdt можно обойтись без второй микросхемы 34063 только на запуск его от 3 вольт надо довольно мощные транзисторы не полевики а обычные. типа КТ854 КТ837. в налобном фонаре есть источник с первой микросхемы и на кт837е на выходе 220 в . и 15ма режим половины яркости. недостаток - менее экономичный режим при большом токе базы насыщение открытого транзистора больше вольта и получается 3 ватта от батарей и 2 на выходе. а с запуском полевика второй микросхемой 6 ватт и 5 с половиной.
Ct=330 pF
Ipk=19078 mA
Rsc=0.016 Ohm
Lmin=1 uH
Co=37 uF .. 120uF 400v
R=180 Ohm
R1=4k7 R2=820k (219.34В) катушка если феррит то лучше с зазором, даже если от БП компьютера. Не столько из-за постоянной составляющей а из-за перемагничивания материала, меньше потери на нагрев и напряженность почти до 5000 гаусс можно 0.5тл а не 0.15. Зазор изменяет - уменьшает мю проницаемость начальную и уменьшает индуктивность.
* повтор рассчета - калькулятор считает Vsat это напряжение насыщения выходного транзистора 1 вольт, а падение на Rsc 0.3 в. ток 19 а исходя из того что на катушке остается .1.7 вольта вместо 3. На самом деле на шунте 0.075 в при импульсе тока 50а, а не насыщение у двух полевиков а сопротивление в открытом состоянии 28мОм значит 0.014 ом на 50а это 0.7 вольта . Теперь уменьшаем это в 2 раза, ток 25 ампер а не 50 и то за четверть импульса, средний чуть меньше 8а. И еще меньше сопротивление если 15 вольт сигнал у драйвера, 20 мОм. На практике 3 ватта в тепло на радиаторе полевиков, не 50 и 1 ну полтора ватта на катушке.
убрал косяки - вся земля идет толстыми проводами в одну точку прямо на батареи. Ничего не греется, шунт на 15мв 35а усилитель 15мв сравнивает с опорным с делителя, один элемент с 15мв второй с 104мв - нагрузка подсоединена через 1 ом 2 ватта резистор.(это второй образец, у первого шунт заводской 75 мв 0.15 мОм 50а , там сложнее с запуском, выше). Проработал больше часа от 4 аккумуляторов, мощность от 100 процентов до 80-90 при 2.9 вольтах на входе. Ниже 3 вольт от стартера не заведется, надо менять аккумуляторы на заряженые. Лампочка работает. светодиодная сборка с большим радиатором и термопастой больше 60 градусов не нагревается. вразнос не идет, полевик один КП812а1 температура ну 35 может до 40, можно и радиатор чуть побольше, сейчас от БП компьютера. * проблема решилась мощными проводниками по силовой цепи, прямо шина, от шунта на транзисторы и от минуса батарей на шунт. шину медную не брал конечно, не 5000 ампер, а вот ленты из фольги в 2см и в 1 см 2 штуки и облудить можно, шунт заводской очень мощный -у второй сборки 75мв, он при 50 амперах холодный, а самодельный в 2 провода медных (в 3 даже) 2 мм диаметром всего около 8 мм кв. длина 12 см получилось, 30 мв при 100а, 15 мв при 50. если шунт 20 мв - диод КД213 в обратном направлении не ставил. Достаточно оказалось толстых проводов 4 штуки 2.5 мм кв. они меньше 4 см. Достаточно 2-х емкостей 1 мкф керамику в параллель шунту и еще на измерителе после 4к7 36пф. вот этот маленький конденсатор больше повлиял и еще в параллель лапкам питания микросхемы 104 керамический 100nF. The 0.1 uF should be ceramics. 104 100нф керамические у микросхем всех и у LM358 тоже. коллектор 816 на сток силового то есть после шунта, а не н землю., обратный 300 ампер 90 нс с ферритовой катушкой, на шунте импульс тока 75мв , при работе 40мв, а обратный 0.9 вольта и даже больше. (было 2 вольта с не очень толстыми проводами, срабатывала защита из=за открывания полевика в ненужный момент)
cirquit кто повторяет устройство обязательно читает не только схему ( плата макетная) а еще и текст поясняющий, для чего надо демпфер и шунт чем зашунтирован. в мелочах отличие надежной электроники от пиротехнического устройства со звуковым и световым эффектом, с разлетом фрагментов с энергией 1800 дж. как итальянской системы Ф1 в разные стороны.
добавил видео с катушкой Ч48 - ток 90 ма и чуть больше 220 вольт на выходе. Через час работы, это полная мощность , батареи разрядились до 2.9 вольт, защита по току не загорается при низком напряжении. На радиаторе светодиода +60 н 9 на 7 см и ребристый из силумина. На радиаторе полевика - от компьютерного бп тоже алюминий 5 на 8 см, но ребрышки маленькие, градусов 40, он внутри корпуса будет. Нормально. на резистор защиты по импульсу ключа поставлю может подстроечник. 91 ом маловато, это на шунте 20 милливольт при полной мощности, а с другой катушкой 60 намерил, а увидел как 6, пропустил нолик. если делитель 33к от опорного 3.3 вольта и 91 ом то срабатывает при 9 милливольтах. Мало. (Как в Неуловимых...) если поставить 330 ом - Много. Выше есть осциллограмма, ловится именно импульс но сглаженый, в прямом направлении он до 200 милливольт кратковременно на шунте, (300а! - шунт 20мв при 30а) частота генерации (паразитной) 1700 кгц, и затухает резко, среднее значение 20 мв по тестеру. Резистор надо 190 ом. 150 поставил. То работает то горит зеленый огонь, срабатывает защита. Защита лучше чтобы в рабочем режиме не работала, коллектор КТ315, 200 ! ма ток,зеленый светодиод на 50ма постоянного, резистор 50 ом 2 ватта - взял от снаббера, он еще больше мощности теряет, все из-за того что 3 0ма Rsc, а меньше 34063 не заводится (заводится с 15-омами LM78s40 но эта микросхема на любителя, 10 штук 60-70 долларов, у нее встроеный диод до 40 вольт и операционник сразу, только один. Можно обмануть входную цепь - поставить 1 ом отвод 10 ом к 7 лапе и 1 ом к 8 и 1 лапкам, лучше 8 и 1 напрямую к питанию 6 , а резистор тогда 50 ом к 7 лапе). Добавил резистор 4к7 к шунту и емкость 39 пикофарад на корпус. Все холодное, 104 милливольта на регуляторе, 227 вольт на лампе -такая лампа, защита не срабатывает по току, была помеха. Емкость после резистора а то она должна быть с реактивной мощностью не слабой! (хоть на 0.1 вольта). 150 ом ограничит напряжение 15 милливольт а ток 29 ампер. шунт по постоянному 0.0006 ома. Два куска по 10 см 2-х миллиметрового и третий 2.5 квадрата (полтора вроде )тоже 10см от авто электрики, подгонял.При включении обе лампочки защиты срабатывают * схема защиты не уменьшает выходную мощность , синенький все равно загорается, 101 ма на выходе это регулятор тока. а зелененький срабатывает тоько при включении, когда емкость заряжается, и то на долю секунды, он ограничивает ток около 50а через полевик а не мощность.
*
google yandex search - rcd snubber calculator - не ставил - вч наводка есть но не сильная, а вот 600 вольт надо ограничивать. попробую защиту -саппрессор _позистор_ 271 кроме газового СГ301, синяя таблетка такая как в фильтре Пилот. Наверно не подойдет по емкости, Может проще намотать вторичку в 2 провода бифилярной намоткой (как есть в конструкции из an920 - уже на одном трансформаторе сделал, 0.7 и дополнительно 0.5 толстый не надо ) и добавить второй высоковольтный диод, тогда 440 вольт точно будет ограничение. На образце включил ИН3 то есть МН3 через диод и обязательно 47к 1 ватт не меньше, неоновую лампу. Еще проверяю, тестер упорно показывает 617 вольт переменки, а по осциллографу 224 и обратка ну 120 вместе никак не 600 . всплеск тонюсенький 21 вольт на первичке помножить на 3 и на 25 отношение числа витков - на вторичке не вижу его - если есть то это 2 киловольта - заметил бы.
чтобы замерить ток - достаточно просто этого самодельного резистора который используется для защиты ! не надо довольно дорогой датчик холла и датчик тока. (можно их купить и приспособить для защиты 34063, вместо цепочки из транзистора кт361 резисторов 330 и защитного 0.01 ома. Открывшийся при импульсе тока больше 35 -38 ампер .40 - я взял 2 провода 0.8 и немножко короче чем 30 см, этого хватит для защиты даже одного транзистора IRFZ44N, а у меня в силовой части 2 штуки, как на материнской плате - один не выдержал проверки при длительной работе и с током нагрузки 150ма, 30 ватт при 220вольтах, еще батарея села до 3.1 вольта. Образец с советским транзистором одним выдержал, но он нагрелся так что отпаялся вывод - больше 180 градусов. Здесь не очень надо большой радиатор, при нормальном режиме работы полевик не должен сильно греться, при понижении напряжения от батарей снижается до 6 вольт напряжение малого источника, поменял там кольцо из феррита. Сделал обмотку вольтодобавки, теперь там 16 вольт на второй микросхеме и на затворе полевиков тоже, нагрев стал намного меньше. Магнитный материал тоже нужно с запасом - феррит сильно теряет свойства если температура больше 60 градусов и токи еще возрастают. Альсифер не греется так. Еще - частота работы для Альсифера 80 - 100 килогерц меньше не надо , а для феррита 40 килогерц, соответствующие емкости у 34063 - 300 пф и 700-800 пф.
аналоговый вход ардуино - может 4 милливольта мерить, только надо чтобы не выше 5 вольт было. Включаю 2 точки - 3 вольта батарея - перед защитным резистором, и база КТ361 - то есть после резистора и на стоках силовых транзисторов. Напряжение подаю через 10-килоом резисторы. Разница при нормальной работе может быть 300 -350 милливольт, а при импульсах обратного тока чуть ли не до -2 вольт - до 200 ампер может быть , больше не прямой импульс, он плавно нарастает от 0 до 22-35а а обратный - отдача как бы - всплеск от 150 -200а уходящий обратно в емкость и в батареи, его длительность по осциллографу 90 наносекунд. (это довольно мощная силовая цепь - с каким устройством можно сравнить я написал. 20-км р адар или пп лазер 4 по 5 непрерывно, не скажу что совсем безопасно для детей, повторяющий конструкцию должен прочитать что на блоке питания написано на английско-китайском и осознать.) Для более точного замера 6 мв а шаг там 4 надо конечно линейный усилитель (есть в описании на lm324 lm358).
несколько формул для рассчета . Взято вот отсюда https://vpayaem.ru/information15.html там считается габаритная мощность с рассчетом что понижающий транс, двухтактный преобразователь и на первичной обмотке 140 вольт - на входе 300 вольт. Соответствие примерно - с 450-ваттной катушки от БП такого - от компьютера получается 30 ватт - не совсем максимум, но без перебора и насыщения катушки, при работе в однотактном и от 3 вольт до 4 от аккумуляторов соединенных в параллель. Можно посчитать от обратного - 5 вольт 25 ампер и уменьшить на треть - потери. Индукция и напряженность поля окажутся так же примерно как и в варианте сетевого блока.
<script type="text/javascript">
function lc_3(){
var p1=document.forma3.p.value;
var v1=document.forma3.v91.value;
var w1=document.forma3.w.value;
var rx1=document.forma3.rx.value;
if (p1 < 50 ){ var j = 4.5 ;}
if (p1 >= 50 & p1 < 150){ var j = 4 ;}
if (p1 >= 150 & p1 < 300){ var j = 3.26 ;}
if (p1 >= 300 & p1 < 1000){ var j = 2.75 ;}
if (p1 >= 1000){ var j = 2.5 ;}
var i = p1/v1 ;
var d = 1.13*Math.sqrt(i/j) ;
var w2 = rx1*w1*(v1*1+1)/153 ;
var w21 = parseFloat(w2.toFixed(0)) ;
var k = w21/w2 ;
var w11 = k*w1 ;
var w11 = parseFloat(w11.toFixed(0)) ;
var w2 = parseFloat(w2.toFixed(4)) ;
var d2 = d/1.414 ;.
var d3 = d/1.732 ;.
var d4 = d/2 ;.
document.forma3.res1.value=w2;
document.forma3.res2.value=parseFloat(d.toFixed(2));
document.forma3.res3.value=w11;
document.forma3.res4.value=w21;
document.forma3.res5.value=parseFloat(d2.toFixed(2));.
document.forma3.res6.value=parseFloat(d3.toFixed(2));
document.forma3.res7.value=parseFloat(d4.toFixed(2));
}
</script>
поскольку конструкция работает нормально после установки защиты - делаю проверку, за 50 минут 4 аккумулятора разрядились, электроника не сильно горячая - проверять надо транзистор радиатор диод, обе микросхемы 34063, диод вольтодобавки fr302, tl431. На радиаторе полевика градусов 45, обратный ток не маленький, а на радиаторе светодиода все 70, он на полной мощности работал, больше радиатор не надо.
еще буду проверять колечко индуктор Китайский черный с обмоткой 32 витка 1 мм он 103 мкГн. В описании Альсифер сендаст. Оставляю 9 витков от 3 до 12 вольт, вторичная 5х 4х получается 190 .. 300 витков надо - влезет ли . * получилось, это самый маленький трансформатор, грамм 10 вместе с обмотками. На 20 ватт немножко с запасом, частота 120 кгц не 40. По надписи Альсифер на китайском я сомневаюсь, проницаемость по замеру 350 мю, может никелевый феррит, больше 100 килогерц работает.. I 3x1 II 147x0.5 , больше загнать сложновато, но для обратного хода даже больше чем достаточно, III 7x0.7
2 емкости по 6800 мкф 16 вольт и от адаптеров большие 104 в параллель, 0.1 мкф керамика. Земляная шина короткая и плоская, и довольно толстая, облудить можно, к ней все емкости. после шунта к истоку транзисторов тоже фольга в 1 см не уже. Иначе сильные колебания - паразитная индуктивность. При тонких проводах собьется даже момент открывания транзисторов- наложится на вч колебание около 1800 2000кгц, током до 250а, они могут поплавиться. плюс от батарей до катушки лучше тоже шина или 4- 5 проводов многожильных 2 кв мм. Проверка еще раз, щуп осциллографа на сток полевика и на исток, на стоке не должно быть больше 45 вольт выброс, на моем осциллографе как раз 1 экран, на истоке который к шунту подключен- не больше полвольта а лучше 100 милливольт и меньше при рабочем токе ( 0 - 24а , 0 - 32а при заряде емкости 250мс то есть четверть секунды, 0 - 35 а если сели батареи до 2.8 вольта)
circuit / 4 or 8 18650 HG2 lithium (powerbank) / freq 120khz c=300 2x irfx44n ( resistors 1 ohm to driver emitters for each)/ driver collector кт816 to source directly, 5 uF ceramic parallel 5x 105 with shunt 75mv 50a / 40a imp. current limit / 100ma 20w or 30w LED current regulate with LM358, 1 ohm 100mv control / starter dc-dc off / arduino power + lcd from dc-dc 3v3 ->5v 0.5a mc34063 / PWM dimmer 50 - 100 % @ mc34063 voltage control pin 5. (optionaly) / 7.8 amperes 23.. 26 watt source 22watt output 220v 101mA . 1h 30 minutes or 3 h working at 100% power. 2000lm light visually as 300w 220v halogen tube- white LED floodlight.
настройка - отключить второй мощный источник, сняв питание с mc34063. Проверить питание на микросхеме и драйверах затвора . Включть вторую микросхему, отсоединив не нагрузку ни в коем случае а сток мощного полевика от катушки. Проверить еще раз питание, сигнал на затворе полевика, выходной диод и конденсатор, резистор измерения тока нагрузки, 1 ом 2 ватта. Подключить - только для проверки - синюю таблетку саппрессор 271 , такие есть в сетевом фильтре, это чтобы при неисправной или отключившейся нагрузке не вышел из строя трансформатор полевик и выходной конденсатор на 400 вольт. При точно работающей схеме на его месте может быть газовый стабилитрон СГ301, деталька раритетная - но ставить можно и перед вч диодом прямо к выходу обмотки и на землю (можно не ставить, тогда обязательно стабилитрон , саппрессор параллельно кондеру). Первое включение на долю секунды, напряжение на светодиодной сборке не должно быть выше 220- 228 вольт. Все цепи регулировки и по напряжению и току работают? при напряжении питания от 3.3 до 4.2 вольт срабатывает защита по току на LM358, горит синий светодиод или вспыхивает, он слегка уменьшает яркость и выходное с 223 до 220 вольт, если все резисторы подобраны правильно.Это ток нагрузки, напряжение на резисторе 1 ом 2 ватта ровно 100 милливольт, оно сравнивается с делителем 33к -1к, то есть опорное 3.3 вольта делится на 33, это минус вход операционника а плюс через 4к7 резистор к измерительному 1 ом. выход операционника через диод и 1к резистор подает напряжение на 5 лапу 34063 и зажигает синий светодиод. Операционник, второй, замеряющий ток в шунте не должен отключать схему, на 7 лапе напряжение не меньше чем на 6 mc34063, там разница при которой срабатывает защита 0.3 вольта. Зеленый (желтый) огонек вспыхивает если только в момент включения на полсекунды или когда сильно сели батареи, при 2.8 питании от них может пойти ток в 35а, загорится желтый. При падении напряжения ниже 3.2 вольт загорится красный - разряд батарей, это напряжение напрямую зависит от напряжения на управляемом стабилитроне tl431 и его обвязки - резистор 180 от 9 вольт питания, 1к и 3к задают напряжение.
при нормальной работе регулируется защита по току ключа . Схема исправлена, сопротивление от 6 на 7 вывода теперь 36 ом а не 2, а выходной транзистор микросхемы который управляет полевиком - напрямую на питание , 1 лапа. Нагрузка, чтобы драйвер затвора формировал более крутой фронт импульса, это резистор 240 ом, не 39 как было, с резистором 39 ом очень большой ток от малого источника, который повышает 3 вольта до 10-12. Напряжение после шунта усиливается относительно линейным усилителем (по схеме LM358, минус относительно земли не подаю, измерение будет от 3 ампер и тогда на шунте будет 5 мв, до 22 - 30а - настрою ограничение тока, вторым операционником lm358, в корпусе их 2. Добавил еще один, первый показывает низкое напряжение батарей и регулирует ток в нагрузке, а этот ограничивает ток ключа, на случай перегрева дросселя и изменения магнитных свойств, а также исключает перегрев транзистора если упало напряжение, ток превысит 30 ампер при падении до 2.8 вольт . Еще ток превышает 30 ампер при заряде полностью разряженого конденсатора на выходе схемы, это четверть секунды, мощность до 40 ватт. Микросхема MC34063 работает до питания 2.6 - 2.8 вольт если она включилась, при 2.7 малый источник выдает 7 вольт, что достаточно для открывания мощного полевика, но он начинает сильнее греться, больше сопротивление сток -исток.)
с импортным транзистором смотрим обратное на истоке относительно земли - минуса батарей -там теперь не провода и не фольга а шина 0.7 мм 2 см в ширину из хорошей меди и шунт 0.0015 ома из Константана 1 см и 0.6 мм в толщину (на 50 ампер 75мв -это чтобы не путать первое изделие, где фабричный шунт от стрелочного амперметра, они и наши и китайские одинаковы). Должен быть импульс меньше 1в в минус. При 200 -300а обратном 90нс точнее до 150нс растягивается, вот эта наводка на 6 -7 мегагерц даже до 2-х. На самом деле чем больше у него ток тем больше напруга в нагрузке и возврат энергии в емкость и батарею. Но он не должен открывать полевик в самый не подходящий момент, на короткое замыкание. Потребление при горящей регулировке 100ма на выходе 21 ватт всего 6.5а при установившемся режиме. Кпд 60 - 90 проц. При запуске 11 ампер 3.9 вольта - батареи заряжены . На подмогу шунту стоит диод КД213 на 100а имп 100 кгц 1 вольт. Не Шоттки и в обратном, получается последовательно диоду внутри полевика. и 2 кондера 105 по 1 мкф керамика - Советские желтые с ноготь и полсантиметра в толщину. Через них ток 300а.
Ардуино выводит на дисплей 1602a силу тока и мощность в нагрузке. С этих двух датчиков, шунта и измерительного резистора 1 ом. Еще можно замерить напряжение батарей. Просто получается вольтметр - амперметр. Регулирующий резистор включает ШИМ сигнал, который через пленочную емкость (или керамическую) 100нф регулирует яркость, через 56к сигнал идет на 5 лапу опять же. На 5 выводе mc34063 устанавливается 1.22 1.25 вольт, включается регулировка по напряжению. при отсутствии сигнала ШИМ яркость полная, примерно 220 вольт и регулируется ток, а при появлении импульсов ШИМ напряжение снижается - до 180 примерно, яркость фары уменьшается. Напряжение регулировки достигает 1.25 вольта при выходном 180-185 вольт, а не 224.
подключение выводов ардуино . A0- типа энкодер - резистор который будет задавать яркость, A1 - вход для измерения тока, амперметр, A2 - мощность в нагрузке, 100 мв соответствует 20 или 30 ваттам. питалово к ардуино и экранчику от mc34063 повышающего и на выходе ровно 5.1в - подключено на контакт 5в ардуино а не на Vin. И стоит емкость 1000 мкф 16в.
дисплей 1602a он нужен чтобы посмотреть ток и мощность и еще можно сделать - показать напряжение батарей. по другому варианту d7 d8 rs e ; полубайт d9 d10 d11 d12
вольтметр и амперметр для регулировки. 2 штуки lm358 - этот усиливает сигнал с шунта и вместо 75 мв при 50а на выходе будет 3 вольта, от 3 ампер будет показывать ток
второй и третий вход на ардуинке измеряют напряжение. 100мв это мощность лампы и 3 вольта на батареях - от 4.2 до 2.9в
рядом усилитель с шунта на LM358. Резисторы по 1 кОм от двух сторон шунта, с той стороны где сигнал 12 - 75 мв маленький конденсатор 36пф, от помехи. при работе 51к от опорного 3.3 вольта а не от питания (+12.. +14 вольт с вольтодобавки).
Программа - в соответствии с этим . Для двух изделий небольшие отличия. Разное напряжение с шунта амперметра. 10 батарей или 4 HG2.
В основном цикле - замер напряжений, преобразование и вывод на экран раз в полсекунды. Потом считывание как повернут потенциометр, и если он в пределах регулировки - выдается сигнал ШИМ, который после емкости и резистора 67к воздействует на цепь регулировки. Чем больше наполнение сигнала тем сильнее снижается яркость. Граница регулировки сначала при 224 вольтах, а если подать максимальный сигнал - 2 вольта будет и на регулировке на 0.4 вольта больше, то есть 1.25 на MC34063 установится при напряжении 170 - 175 вольт, это самая малая яркость светодиодов, почти выключится.
* схему регулировки надо менять . При достижении напряжением значения 1.25 вольт прожектор просто отключается. номинал 4к7 и 10к на вход регулятора. Подбираю резисторы, управление по высокому напряжению 820к и 4к7, этого достаточно чтобы даже при обрыве нагрузки установилось 224 вольта. Сюда же подключен диодик от схемы регулировки токка нагрузки - эта часть работает идеально, как загорается синий значит ток 100 ма, на резисторе 1 ом 100мв, выход на полевик отключается пока ток не уменьшится. Никаких морганий, емкость по высокому напряжению 120 мкф - на 400 вольт, рабочее напряжение 221 - 224 вольта, прямо как в паспорте светодиодной сборки написано. при работе от постоянного тока и с хорошим охлаждением - ребристый радиатор из силумина и размером 6 на 8 и на 4 см почти, фарфоровая подложка на термопасте, температура не превышает 50-55 градусов. *от переменного 220 написано будет снижен срок службы - может перегореть, там в полупериоде 300 вольт если не 310. попробую подобрать резисторы и уменьшить конденсатор. Надо не совсем гасить лампу а только снижать яркость в зависимости от крутилки, от трети до максимума достаточно. может придется к другой регулировке подключить - к 7 выводу там где стоит уже транзистор защиты по току полевика. * 27к 10к и емкость 103 10нф.
чего звать программиста - а если взять ардуинку то самому все можно сделать. вот я расписал как представляет себе программист задание.
включаем экран на жидких кристаллах . все это хозяйство кушает батареи 5 вольт 2 ампера. я его запитал все таки от третьей микросхемы в режиме.. до упора в ограничение 1563 чип 1.6 ампера резистор 0.2 ома - без него сгорит или перегреется. катушка на зеленом кольце - поставил из за частоты 100 кгц оно с запасом. в 5 раз но работает. 0т 3 вольт 5 в и 900ма. ардуино и экран на полную яркость. еще один источник света если батареи сели - часа 2 от 3 вольт протянет.
добавляем библиотеку lcd.
в первой строчке куда подключен экран - лапки ардуино.
поскольку силовая часть отлажена идеально - радиатор полевиков больше 50 не греется и нет помех и непонятных эффектов с перегревом то можно по температуре не отключать _ достаточно ограничения тока силового ключа. большего эффекта дало правильное распределение силовой цепи - полоски из меди и конденсаторы после шунта, и на всех электролитах и микросхемах. 14000микрофарад 25 вольт и 6800 на вольтодобавке. с адаптеров от сеги. керамические 5 и 3 мкф и штук 5 по 0.1 еще. да еще ключ управления затвором после шунта а вся цифровая часть и 78s40 на общую землю то есть до шунта.
теперь считываем положение регулятора - то есть резистора и включаем на выход 9 шим. это уменьшит яркость.
считываем все датчики. - a0 a1 a2
шунт после усилителя
напряжение батарей
ток нагрузки - чтобы не навернулась ардуинка к резистору 1 ом 10 ком маленький а от него на вход ардуино. если 1-омный перегорит вдруг хоть он 2-ваттный то ардуино не перегорит
можно еще вольтодобавку через делитель 11 или 14 вольт макс. у меня китайский еще стоит - вольт амперы 35 ампер при включении и работа не не заряженую емкость. это устройство почти как фотовспышка Шимански от аккумулятора только еще более повышает напряжение от 3 до 220 вольт, кондер там заряжается за секунду а здесь за четверть секунды мощностью до 60 ватт если 35 ампер.
можно выходное через 330к 3к3 на делителе будет 1.8 2.27 на максимуме
программист продумывает первую настройку сетап- это во всех програмках ардуино.
здесь тоько назначение лап на вход и выход , установка яркости потом
можно ардуино и экран выключить кнопкой вообще - лампа включится просто на большую яркость по клавише.
можно программно отключить и включить - добавлю еще кнопку. при включенном питании ардуино конечно. Используется еще один диодик 1n5918 5919 и резистор 4к7 - сигнал подается прямо с выхода ардуино на вход конденсатора (300 пф подобран - с этой катушкой идеально, alsife taiwan toroid 27 9 10 mm ). способ есть в описании внутренней схемы Моторола 90-х годов еще печатном.
в основном цикле считаются секунды (я взял от программы часов на индикаторах тлеющего разряда - часы для красоты, каждый студент их хочет сделать а дорого, а у всех электронщиков украшают рабочий стол)
за секуду или полсекунды в основном цикле - 3 замера https://www.instructables.com/ARDUINO-ENERGY-METER/ американцы советуют 150 измеренй и вычислить среднее, ну пусть скорость самолета так определяют а потом микроконтроллер пишет - Пилот скорость не знаю включай сос! перемножить не могу!
вывести результаты на дисплей - как там - установить курсор и напечатать . перед этим привести в соответствие - не 100 мв а 20 или 30 ватт рассчитать и напряжение шунта 75 мв это считывается с усилителя 3.8 вольта а пишется 50 ампер. Проверяю по китайскому который включен на тот же шунт и настроен правильно. шунт стандартный 75 мв можно проверить подсоединив стрелочный амперметр 50а 75 мв внешний шунт - на измерительной головке именно так написано. Только стрелочный прибор стоит 7000р если настоящий российский - советский еще. на Али 1700р.
считать кнопку - добавлю - если напряжения нет то включить - подать на секунду импульс на транзистор замыкающий кнопку запуска. (при этом переключатель вольтодобавки включен). и сняв сначала сигнал отключения.
если напряжение есть - выключить - подать логическую единичку 3-4 вольта через 4килоома и диодик на 3 лапу 34063.
// in english mojno russkimi slowami
// russish use latin Not cyrillic - burjuiska zapadna tehnika po ruski ne panimai
// ili po kitaiski chinese lang understood! niemecki mojno
// lcd lapki
int tim = 250; //delay mc
// init
#define LCD_EN 2
#define LCD_RS 3
........
#define LCD_D4 4
#define LCD_D5 5
#define LCD_D6 6
#define LCD_D7 7
// LCD pins
LiquidCrystal lcd(LCD_RS, LCD_EN, LCD_D4, LCD_D5, LCD_D6, LCD_D7);
// LiquidCrystal lcd(4, 6, 10, 11, 12, 13);
.
lcd.setCursor (8, 0);
lcd.print(Watt);
lcd.print("W ");
lcd.setCursor (0, 1);
lcd.print(Volt);
lcd.print("V ");
lcd.setCursor (8, 1);
lcd.print(Amp);
lcd.print("A ");
//begus4a stroka
.
void loop()
{
// ставим курсор в столбец 15, строку 0
lcd.setCursor(15,0);
<------>
for (int positionCounter1 = 0; positionCounter1 < 26; positionCounter1++)
{
// первая строка
lcd.scrollDisplayLeft();
lcd.print(array1[positionCounter1]);
delay(tim);
}<-><------><------><------><------><------><------><------><------><------><------><------><------><------>
lcd.clear();
<------>
// ставим курсор в столбец 15, строку 1
lcd.setCursor(15,1);
<------><------><------><------><------><------><------>
for (int positionCounter = 0; positionCounter < 26; positionCounter++)
{
// вторая строка
lcd.scrollDisplayLeft();
lcd.print(array2[positionCounter]);
delay(tim);
}
lcd.clear();
}
// zapusk pwm shim na 65khz
//* Fire up HV generator for testing *
//* Uses a feedback loop via the analogue in to make sure that we produce more or *
//* less constantly 200V, regardless of the input voltage. *
//* We achieve this by turning off the HV generator if the voltage we measure *
//* is above the required voltage, otherwise we turn it on. *
//*
//* это фонарь - уменьшаем яркость если перебор и добавляем если значение ниже *
//* установка значения (яркости или напряжения) с 2 кнопок но не больше чем 10.8 вольт 10 ватт *
//* *
//* led floodlight using mosfet + 15 ampers coil - control pin A0 - check voltage not above 10.8.
//* led lamp 209v 11w - control the same way? 390k + 4k7 resistors *
//**********************************************************************************
//**********************************************************************************
#include <avr/io.h>
//**********************************************************************************
//**********************************************************************************
//* Variables *
//**********************************************************************************
//**********************************************************************************
const int PWM_TOP_DEFAULT = 7000;
const int PWM_TOP_MIN =7; // 200;
const int PWM_TOP_MAX = 70000;
const double VOLT_MAX = 7.8; // осторожно с этим caution. resistors Vout - 10k - A0 sensor- 5k1 - gnd
const int BUTTON1 = 2;
const int BUTTON2 = 3;
unsigned long nowMillis = 0;
unsigned long lastCheckMillis = 0;
int pwmTop = PWM_TOP_DEFAULT;
double voltLed = VOLT_MAX ; // brightness , led voltage
// pin used to drive the DC-DC converter
int hvDriverPin = 9;
int tickLed = 13; //LED red - cycle done
int sensorPin = A0; // select the input pin for the potentiometer
// precalculated values for turning on and off the HV generator
// Put these in TCCR1B to turn off and on
int tccrOff;
int tccrOn;
bool debug = false; // if (debug) // works without serial connection if debug=false
//**********************************************************************************
//**********************************************************************************
//* Setup *
//**********************************************************************************
//**********************************************************************************
void setup().
{
if (Serial) debug=true;
if (debug)Serial.begin(57600); //de bug to serial Monitor port - in the right corner - press ctrl -m - serial speed 57000
pinMode(tickLed, OUTPUT);
pinMode(BUTTON1, INPUT_PULLUP);
pinMode(BUTTON2, INPUT_PULLUP);
digitalWrite(BUTTON1, HIGH);
digitalWrite(BUTTON2, HIGH);
// Set the driver pin to output
pinMode(9, OUTPUT);
cli();
TCCR1A = 0; // disable all PWM on Timer1 whilst we set it up
TCCR1B = 0; // disable all PWM on Timer1 whilst we set it up
ICR1 = pwmTop; // Our starting point for the period..
// Configure timer 1 for Fast PWM mode via ICR1, with prescaling=1
TCCR1A = (1 << WGM11);
TCCR1B = (1 << WGM13) | (1<<WGM12) | (1 << CS10);
tccrOff = TCCR1A;
..
TCCR1A |= (1 << COM1A1); // enable PWM on port PD4 in non-inverted compare mode 2
.
tccrOn = TCCR1A;
..
OCR1A = 7; // Pulse width of the on time //заполнение 150
/* enable global interrupts */
sei();
}
//**********************************************************************************
//**********************************************************************************
//* Main loop *
//**********************************************************************************
//**********************************************************************************
void loop().....
{
nowMillis = millis();
.
int rawSensorVal = analogRead(sensorPin);..
double sensorVoltage = rawSensorVal * 5.0 / 1024.0; // 1024 steps is 5v
double externalVoltage = sensorVoltage * 15.1 / 5.1; // volt divider resistors R1+R2 / R2
//comment
if (abs(nowMillis - lastCheckMillis) >= 500) {
// each half of second
if (debug) {.
Serial.print(pwmTop);
Serial.print( " napruga- ");
Serial.println(externalVoltage);
}
if (!digitalRead(BUTTON1) && digitalRead(BUTTON2))
{
if (voltLed < VOLT_MAX).
{
voltLed = voltLed + 0.1;
}
//analogWrite(LED, brightness);
Serial.println(voltLed);
....
}
else if (digitalRead(BUTTON1) && !digitalRead(BUTTON2))
{
.
за почти работающий вариант 100р - копилка на первой странице
//**********************************************************************************
//**********************************************************************************
//* Fire up HV generator for testing .. fire black paper with lens or near 5sm *
//* led lamp 20w floodlight
//* óñòàíîâêà çíà÷åíèÿ (ÿðêîñòè èëè íàïðÿæåíèÿ) ñ 2 êíîïîê íî íå áîëüøå ÷åì 10.8 âîëüò 10 âàòò *
//* *
//* led floodlight using mosfet + 15 ampers coil - control pin A0 - check voltage not above 10.8
//* led lamp 209v 11w - control the same way? 390k + 4k7 resistors *
//**********************************************************************************
//**********************************************************************************
#include <avr/io.h>
#include <LiquidCrystal.h> // ?????????? ??? ?????? ? ?? ????????
//**********************************************************************************
//**********************************************************************************
//* Variables *
//**********************************************************************************
//**********************************************************************************
const int PWM_TOP_DEFAULT = 7000;
const int PWM_TOP_MIN =7; // 200;
const int PWM_TOP_MAX = 70000;
const double VOLT_MAX = 7.8; // îñòîðîæíî ñ ýòèì caution. resistors Vout - 10k - A0 sensor- 5k1 - gnd
const int BUTTON1 = 11;
const int BUTTON2 = 12;
unsigned long nowMillis = 0;
unsigned long lastCheckMillis = 0;
int pwmTop = PWM_TOP_DEFAULT;
double voltLed = VOLT_MAX ; // brightness , led voltage
// pin used to drive the DC-DC converter
int hvDriverPin = 9;
int tickLed = 13; //LED red - cycle done
int sensorPin = A0; // select the input pin for the potentiometer
// precalculated values for turning on and off the HV generator
// Put these in TCCR1B to turn off and on
int tccrOff;
int tccrOn;
bool debug = false; // if (debug) // works without serial connection if debug=false
#define LCD_EN 3
#define LCD_RS 2
#define LCD_D4 4
#define LCD_D5 5
#define LCD_D6 6
#define LCD_D7 7
// LCD pins
LiquidCrystal lcd(LCD_RS, LCD_EN, LCD_D4, LCD_D5, LCD_D6, LCD_D7);
float input_volt = 0.0;
float input_volt1 = 0.0;
float input_volt2 = 0.0;
float Watt;
float temp=0.0; // variable resistor - 4k7 encoder
float temp1=0.0; // sensor 50a current
float temp2=0.0; // 100mv output 220v , 0.1v=22w measure output power
float r1=10000.0; //????????????? ????????? r1
float r2=100000.0; // ????????????? ????????? r2
//* Setup
void setup()
{
if (Serial) debug=true;
if (debug)Serial.begin(115200); //de bug to serial Monitor port - in the right corner - press ctrl -m - serial speed 57000
pinMode(tickLed, OUTPUT);
pinMode(BUTTON1, INPUT_PULLUP);
pinMode(BUTTON2, INPUT_PULLUP);
digitalWrite(BUTTON1, HIGH);
digitalWrite(BUTTON2, HIGH);
// Set the driver pin to output
pinMode(9, OUTPUT);
cli();
TCCR1A = 0; // disable all PWM on Timer1 whilst we set it up
TCCR1B = 0; // disable all PWM on Timer1 whilst we set it up
ICR1 = pwmTop; // Our starting point for the period
// Configure timer 1 for Fast PWM mode via ICR1, with prescaling=1
TCCR1A = (1 << WGM11);
TCCR1B = (1 << WGM13) | (1<<WGM12) | (1 << CS10);
tccrOff = TCCR1A;
TCCR1A |= (1 << COM1A1); // enable PWM on port PD4 in non-inverted compare mode 2
tccrOn = TCCR1A;
OCR1A = 150; // Pulse width of the on time //çàïîëíåíèå 150
/* enable global interrupts */
sei();
lcd.begin(16, 2); // ????????????? ????? ???????? ? ????? ????????????? ???? ?? ???????
lcd.print("DC DIGI VOLTMETER");
delay (300);
lcd.clear(); // î÷èñòèòü äèñïëåé
lcd.print("Voltage");
}
void loop()
{
nowMillis = millis();
int rawSensorVal = analogRead(sensorPin);
double sensorVoltage = rawSensorVal * 5.0 / 1024.0; // 1024 steps is 5v
double externalVoltage = sensorVoltage * 15.1 / 5.1; // volt divider resistors R1+R2 / R2
//comment
if (abs(nowMillis - lastCheckMillis) >= 500) {
// each half of second
if (debug) {
Serial.print(pwmTop);
Serial.print( " napruga- ");
Serial.println(externalVoltage);
}
if (!digitalRead(BUTTON1) && digitalRead(BUTTON2))
{
if (voltLed < VOLT_MAX)
{
voltLed = voltLed + 0.1;
}
//analogWrite(LED, brightness);
Serial.println(voltLed);
}
else if (digitalRead(BUTTON1) && !digitalRead(BUTTON2))
{
if (voltLed > 0)
{
voltLed = voltLed - 0.1;
}
//analogWrite(LED, brightness);
Serial.println(voltLed);
}
// lcd
int analogvalue = analogRead(A0);
temp = (analogvalue * 5.0) / 1024.0; // 5 volt arduino power - simply- not use bias precise 1v
//input_volt = temp / (r2/(r1+r2));
input_volt = temp; // 0-5v
int analogvalue1 = analogRead(A1);
int analogvalue2 = analogRead(A2);
temp1 = (analogvalue1 * 5.0) / 1024.0; // current overload sensor... no overload current 11f max - impulse= 23a , capacitor change 36a 200ms, 40a overload- cease work
input_volt1 = temp1 * 50;
temp2 = (analogvalue2 * 5.0) / 1024.0; // output power led 100mv=22Watt
// if (input_volt < 0.1)
// {
// input_volt=0.0;
// }
Watt = temp2 * 220;
Serial.print("v= "); //na komputer - serial
Serial.println(input_volt);
Serial.print("W= ");
Serial.println(Watt);
lcd.setCursor(0, 1);
lcd.print("V= "); // vivod na ekran4ik
lcd.print(input_volt);
lcd.setCursor(8, 1);
lcd.print("V1= "); //
lcd.print(input_volt1);
Serial.print("v1= "); // Serial.println(input_volt1);
lcd.setCursor (1, 8);
lcd.print(Watt);
lcd.print("W ");
lastCheckMillis = nowMillis;
}
// each 500ms cycle finish
// if (externalVoltage > voltLed ) {
// pwmTop++;
pwmTop =input_volt * 10000;
if (pwmTop > PWM_TOP_MAX) {
pwmTop = PWM_TOP_MAX;
}
// ICR1 = pwmTop; // Our starting point for the period
digitalWrite(tickLed,0);
// }
// else {
// pwmTop--;
if (pwmTop < PWM_TOP_MIN) {
pwmTop = PWM_TOP_MIN;
}
ICR1 = pwmTop; // Our starting point for the period
// digitalWrite(tickLed,1);
// }
// delay(300);
}
поправил программу - теперь если крутить переменник то 5 ступенек яркости. не моргает из за помех по измерению.
программа содержит измерительный прибор из Ардуино - вольты ватты амперы по напряжению на шунте.
//**********************************************************************************
//**********************************************************************************
//* Fire up HV generator for testing *
//* led lamp 20w floodlight * resistor to mc34063 pin5 =56k , 4k7 to pin9 arduino
//* capacitor to connect 56k & 4k7 100nF , volt divider 820K2w 4.6 k (4k7==47k) = 225v 100mA regulator
//*
//* Power device input 8-9a (35a start) 3.3v 4 or 8 lithium cell in parallel HG2
//* Light 5 steps = Max 2000LM - ceramic LED COB 20w 220v - big aluminium radiator 8 *6 *3.5 sm
//*
//* 5 stupenek jarkost - ne morgaet
//* *
//* *
//* //led floodlight using mosfet + 15 ampers coil - control pin A0 - check voltage not above 10.8
//* //led lamp 209v 11w - control the same way? 390k + 4k7 resistors *
//**********************************************************************************
//**********************************************************************************
#include <avr/io.h>
#include <LiquidCrystal.h> // library arduino ide connect D2 3 4 5 6 7
//**********************************************************************************
//**********************************************************************************
//* Variables *
//**********************************************************************************
//**********************************************************************************
const int PWM_TOP_DEFAULT = 9000;
const int PWM_TOP_MIN =299; // 200; //7
const int PWM_TOP_MAX = 70000;
const double VOLT_MAX = 7.8; // izmerenie na vihode caution. resistors Vout - 10k - A0 sensor- 5k1 - gnd
const int BUTTON1 = 11;
const int BUTTON2 = 12;
unsigned long nowMillis = 0;
unsigned long lastCheckMillis = 0;
int pwmTop = PWM_TOP_DEFAULT;
int pwmval;
float out_pow;
double voltLed = VOLT_MAX ; // brightness , led voltage
// pin used to drive the DC-DC converter
int hvDriverPin = 9;
int tickLed = 13; //LED red - cycle done
int sensorPin = A0; // select the input pin for the potentiometer
// precalculated values for turning on and off the HV generator
// Put these in TCCR1B to turn off and on
int tccrOff;
int tccrOn;
bool debug = false; // if (debug) // works without serial connection if debug=false
#define LCD_EN 3
#define LCD_RS 2
#define LCD_D4 4
#define LCD_D5 5
#define LCD_D6 6
#define LCD_D7 7
// LCD pins
LiquidCrystal lcd(LCD_RS, LCD_EN, LCD_D4, LCD_D5, LCD_D6, LCD_D7);
float input_volt = 0.0;
float input_volt1 = 0.0;
float input_volt2 = 0.0;
//float input_volt3 = 0.0; //bat_volt
float Watt;
float input_bright=0.0; // variable resistor - 4k7 encoder
float input_current=0.0; // sensor 50a current
float input_pow=0.0; // 100mv output 220v , 0.1v=22w measure output power
float bat_volt=0.0; //
float r1=10000.0; //divider r1
float r2=100000.0; // divider r2 now not use
int analogvalue2;
//* Setup
void setup()
{
if (Serial) debug=true;
if (debug)Serial.begin(115200); //de bug to serial Monitor port - in the right corner - press ctrl -m - serial speed 57000
pinMode(tickLed, OUTPUT);
pinMode(BUTTON1, INPUT_PULLUP);
pinMode(BUTTON2, INPUT_PULLUP);
digitalWrite(BUTTON1, HIGH);
digitalWrite(BUTTON2, HIGH);
// Set the driver pin to output
pinMode(9, OUTPUT);
cli();
TCCR1A = 0; // disable all PWM on Timer1 whilst we set it up
TCCR1B = 0; // disable all PWM on Timer1 whilst we set it up
ICR1 = pwmTop; // Our starting point for the period
// Configure timer 1 for Fast PWM mode via ICR1, with prescaling=1
TCCR1A = (1 << WGM11);
TCCR1B = (1 << WGM13) | (1<<WGM12) | (1 << CS10);
tccrOff = TCCR1A;
TCCR1A |= (1 << COM1A1); // enable PWM on port PD4 in non-inverted compare mode 2
tccrOn = TCCR1A;
OCR1A = 150; // Pulse width of the on time //çàïîëíåíèå 150 // try edit - resistor values in the header
/* enable global interrupts */
sei();
lcd.begin(16, 2); // as in instruction
lcd.print("DC DIGI VOLTMETER");
delay (300);
lcd.clear(); // o4istit ekran4ik
lcd.print("Voltage");
}
void loop()
{
nowMillis = millis();
int rawSensorVal = analogRead(sensorPin);
double sensorVoltage = rawSensorVal * 5.0 / 1024.0; // 1024 steps is 5v
double externalVoltage = sensorVoltage * 15.1 / 5.1; // volt divider resistors R1+R2 / R2
//comment
if (abs(nowMillis - lastCheckMillis) >= 500) {
// each half of second
if (debug) {
Serial.print( " pwm- ");
Serial.print(pwmTop);
Serial.print( " napruga- ");
Serial.println(externalVoltage);
}
if (!digitalRead(BUTTON1) && digitalRead(BUTTON2))
{
if (voltLed < VOLT_MAX)
{
voltLed = voltLed + 0.1;
}
//analogWrite(LED, brightness);
Serial.println(voltLed);
}
else if (digitalRead(BUTTON1) && !digitalRead(BUTTON2))
{
if (voltLed > 0)
{
voltLed = voltLed - 0.1;
}
//analogWrite(LED, brightness);
Serial.println(voltLed);
}
// lcd
int analogvalue = analogRead(A0);
input_bright = (analogvalue * 5.0) / 1024.0; // 5 volt arduino power - simply- not use bias precise 1v
//input_volt = temp / (r2/(r1+r2));
input_volt = input_bright; // 0-5v
int analogvalue1 = analogRead(A1);
analogvalue2 = analogRead(A2);
int analogvalue3 = analogRead(A3);
bat_volt = (analogvalue3 * 5.0) / 1024.0; // battery 3.0 - 4.2v
input_current = (analogvalue1 * 5.0) / 1024.0; // current overload sensor... no overload current 11f max - impulse= 23a , capacitor change 36a 200ms, 40a overload- cease work
input_volt1 = input_current * 70;
input_pow = (analogvalue2 * 5.0) / 1024.0; // output power led 100mv=22Watt
// if (input_volt < 0.1)
// {
// input_volt=0.0;
// }
Watt = input_pow * 220;
Serial.print("v= "); //na komputer - serial
Serial.println(input_volt);
Serial.print("W= ");
Serial.println(Watt);
lcd.setCursor(4, 0);
lcd.print(bat_volt); // vivod na ekran4ik
lcd.setCursor(9, 0);
lcd.print("t= "); // vivod na ekran4ik
lcd.print(pwmTop);
lcd.setCursor(9, 1); vtoraja stroka
lcd.print("I= "); //
lcd.print(input_volt1);
Serial.print("v1= "); //
Serial.println(input_volt1);
lcd.setCursor (0, 1);
lcd.print(Watt);
lcd.print("W ");
lastCheckMillis = nowMillis;
}
// each 500ms cycle finish
externalVoltage = Watt ; // 8-20 power
voltLed =input_volt ;
out_pow = (externalVoltage) / 4.1 ; // regulator value 2-5 (potentoimetr 2-5v)
pwmval = getreg();
ICR1 = pwmval; // Our starting point for the period
digitalWrite(tickLed,1);
// }
// delay(300);
}
// ************************************************************
// get voltage from variable resistor 0-5v
// ************************************************************
int getreg() {
if (out_pow < voltLed ) {
pwmTop++;
if (pwmTop > PWM_TOP_MAX) {
pwmTop = PWM_TOP_MAX;
}
// ICR1 = pwmTop; // Our starting point for the period
digitalWrite(tickLed,0);
}
else {
pwmTop--;
if (pwmTop < PWM_TOP_MIN) {
pwmTop = PWM_TOP_MIN;
}
// ICR1 = pwmTop; // Our starting point for the period
digitalWrite(tickLed,1);
}
// corrections 5 bright levels
if (voltLed < 0.5 ) pwmTop= PWM_TOP_MIN;
else if (voltLed < 2.5 ) pwmTop=400;
else if (voltLed < 4 ) pwmTop= 551;
else pwmTop=9000;
return pwmTop;
}
очень прикольно - показывает на дисплейчике сразу мощность светового потока в ваттах. 23 ватта если заряжены аккумуляторы и 8 с половиной ампер на китайском амметре - амперметр синий с красным, он работает от того же шунта. (получается в основном режиме очень хороший кпд, да и так видно, ничего не греется кроме микросхемок и немножко радиатора полевиков , их оставил 2 через 1-ом резисторы к затворам. в другом изделии советский - один тянет). исправил на схеме и на словах - что там вызывало тепловой разгон.
ардуинка от отдельного источника на 34063 вместе с экранчиком, ровно от 5 вольт, от 3 не будет нормально работать. если ее выключить кнопкой то работает без нее - на полную мощность.
/////////////////////////////////////////////////////////////////////////////////////////////////////////////////////////////////////////////////
/// taking 150 samples from sensors with a inerval of 2sec and then average the samples data collected
for(int i=0;i<150;i++)
{
sample1+=analogRead(A2); //read the voltage from the sensor
sample2+=analogRead(A3); //read the current from sensor
delay(2);
}
sample1=sample1/150;
sample2=sample2/150;
при подключении лампочки на 40 ватт 220 вольт она загорается вполнакала, срабатывает ограничение тока ключа из 2-х полевиков на 35а. 2 аккумулятора слегка подсевшие. Катушка при токе 35а достигает насыщения, то есть альсиферовый сердечник 0.7 Тл 7000 гаусс. Поэтому рассчет по программе говорит что там 1900 гаусс но по карте как говорят тоже гладко а овраги не учитываются . При 2 витках 1.5мм не хватает индуктивности, при 3 витках и рассчетной мощности идеально (23 ватта, 3.8 вольт вход 8-9а частота 120кГц, при 200 кГц от источника 11а катушечка горяченная 5 ватт по рассчету теряется а не 2).
Посколько катушка очень сильно не греется - через полчаса работы катушка 45 радиатор транзисторов 50 а светодиодный 67 градусов -сойдет для сельской местности. полевики гексфет есть смысл помощнее с более маленьким сопротивлением открытого.
Детальки.
катушка альсифер 23 мм Тайвань. 90-125 мю 0 то есть начальная проницаемость 40-125 кгц до 200 но многовато. индуктивность обмотки 100 мкГн - я ее снял и намотал 3 витка в 3 провода 1.5 мм а лучше 0.6 в 10 проводков, вторая обмотка 143 витка 0.6 мм. Ток второй до 3 - 5 ампер в импульсе. 220 вольт 100 ма средний, если проверять лампочкой то 500 ма и до 230ма спадает. Лампочкой не проверять с этой катушкой, на ней будет 2 вольта а ток по рассчету превысит 30а, на практике материал входит в насыщение и превышение тока не добавит мощности. 35а загорается зеленый светодиод от LM358 - напряжение на шунте ушло за 150 мв то есть импульс очень большой 0.075 на 2 - шунт 50а. Делитель на LM358 подобран на это напряжение, да и превышать 60 ампер для двух транзисторов IRFZ44N не надо. С советским транзистором контроль по напряжению 250 мв. Мощность до 30 ватт а больше все равно катушка не выдает, транзистор с радиатором перегревается до 90 градусов, для этого и защита. Третья обмотка зависит от высоковольтной - если там 147 витков то на третьей 11 н е больше - драйвер может подавать на транзисторы 15 вольт максимум а насыщение у 34063 1 вольт, то есть 16в питание максимум. Это вольтодобавка. если вдруг 30- 40 ватт то другая катушка
транзисторы IRFZ44N 35 мОм 45а 50в 2 штуки * выгорали при перегрузке . Замена - 1 - КП812А1 он 60в 18 миллиом при 17в но 250 ватт и 60а (200а) *ни один не погорел либо
IRF3205ZPBF 7 миллиом 55 ( 110) а можно 1 - нагрев в 2 раза меньше. и резисторы можно на 250 мв Мощность до 30 ватт.
площади кристаллов у них меньше чем у КП812, так что по 3 -5 штук на запас. 2 лучше чем один, через диод в обратном - подложку полевика импульс 300а при 30 ваттах. И диаметрах и сопротивлении обмоток как написано. емкость затвора 1800 у КП812А1 3400 у 3204 и 3800 у 2-х irfz44n .
катушка https://aliexpress.ru/item/1005003501536814.html это 40 мм сердечник а не 23, такой же 120 кгц 120 мю ноль. На 30 ватт. Его габаритная мощность 1000 ватт для инвертора 24-220 а при работе от 3 вольт (рассчет и практика показывает что 2.7 на катушке) с него снимается 40 ватт и максимум 70 при 120 кгц. Я посчитаю что 60-ваттной лампой можно проверить с двумя irl3205 и от 4 батареек HG2 liitokala. 3 вольта на катушке 300 мв на шунте (шунт еще меньше надо!) 150 мв на 2 транзисторах пока не нагрелись до 50 градусов, потом 200 мв и соответственно 2.8 вольта на катушке. !! это рассчет по кпд и мощности, индукция при 200 амперах и график намагничивания аналогично, 23 мм катушке, которая до 30 ватт передает и 130а пиковый ток. (по графику намагничивания ток уйдет в 2 раза больше и еще больше даже а энергия магнитная не изменится почти - увеличится на 10 процентов. кпд упадет с 90 до 40 процентов. Рабочий режим соответственно не больше 0.6тл 65а макс.) То есть 0.8 тесла и кольцо работает без зазора, там зазор типа в частичках материала. Это вместо рассчета габарита - то есть предельная мощность 60 ватт без перегрева. 30а имп. 65 а кпд 60 процентов 60 ватт (лампа на 220в ) вход 3в 90 ватт. 8а ( средний ток а импульс до 17 а ) кпд 94 проц. 23 ватта выход 220в 100 ма светодиодная сборка 20 на 220 2300 люмен. до 8 (16)а не насыщается и 23-мм катушка. ! то чего нет в программах рассчета по импульсным преобразователям и было только немножко у американцев ( моторола и техас инстументс) только к выбору катушек .
хорошо работает с ферритовой чашкой 1500нм Ч48 - только треск при регулировке (склеить эпоксидкой ) и у нее потери на перемагничивание 0.27 ватта всего при 45 кгц. Емкость конденсатора 1200 - 1500, 39кгц. обмотки 3 витка или 2 косичка 9 по 0.7 , вторая 120 0.7 , третья 9.
Транзисторы КТ315 Б Г, КТ361, КТ3107 , КТ3102, КТ816, КТ817 по 2 штуки (если 2 полевика то ставятся 816 817, резистор 1 ом к каждому полевику, ток 6а время запирания 90 нс при емкости 3000 пф, это лучше хар-к драйвера затвора интегрального )
Регулятор - все по пакетику - tl494 lm358 mc34063 или 1156еу5 по 3 штуки, кс168 2 штуки последовательно если ставится GTD
Шунт 75 мв 50а а еще лучше -только в программе поправить - 20 мв 100а собрать из толстых 2 мм медных проводков от обмоток, 3 или 4 штуки параллельно по 7 см.
Резисторы 0.22 Ома 2 ватта пакетик можно 1 ватт. 1 ом 2 ватта 10 шт. 1к 1к2 3к3 330 56 120 4к7 33к 100к 5к6 47к 56к 2к 3к 820к 330к 470к 10к все мелкие 0.125вт Лучше с выводами через плату, хотя паял макетку и мелкими, есть для этого пинцетик с такой как лапкой маленький, наверно хирургический.
Сердечники М2000НМ 25мм на 10 на 8 . 2 шт. на преобразователи 3 в 5 вольт 400 ма на вторую микруху и драйвер, и 300ма для ардуино с экраном.
есть и готовые преобразователи но на 34063 надежнее и сделать проще, 2 конденсатьра 2 электролита, 3 сопротивления и диодик шоттки 1n5819
Конденсаторы 6800 мкф 16в 4 штуки по 3 вольтам и 2200мкф 25в 2 шт, 120 мкф 450в
Конденсатор пленочный к73-17 1 мкф 470в
1n5819 3 шт.
КД226Д 2 штуки в параллель *можно UFR600 700 (1000) в 3 (90) а 75нс.
СГ-302 МН-3 либо саппрессоры 300в синие таблетки от БП что не так красиво смотрится. Одиночный импульс 27 миллиджоулей если маленьккя катушка, это для регулировки холостого хода. Можно подсчитать за сколько импульсов зарядится выходной кондер его энергия.. (подковырка.. 27 при токе 8а , а при перегрузке выхода 35 либо 65а смотря какая катушка , время заряда 0.05 с если ч48 ИЛИ 40-мм альсифер, и 0.3 с маленькой катушкой). Резистором нагружать не надо. Если оборвется светодиодная сборка то микросхема ограничит примерно 240 вольт на неонке, резистор 56к , измерение напряжения 820к 4к7 вроде, 1.25 вольта вход у МС34063. Чип включится и с полсекунды будет ждать разряда выходного кондера.
2 ардуинки нано, экран 1602 на жидких кристаллах. Амперметр вольтмето, показушка разряда батарей и мощности лампы. Разряд батарей видно и без него, красный светодиод к LM358. Через резистор 56к воздействует на вход 5 34063, это дает регулировку яркости до выключения совсем (шим число меньше 60) а так подобрал 4 уровня яркости, не 2 как в китайских фонарях. Китайцы кстати сделали налобник на 10-ваттном диоде, он светит конечно только пятно света - не как этот прожектор, но сравнимо по яркости на прямом направлении, тоже 3 режима , от 3 батареек 18650, 4 часа проработал. Это чуть подороже который, 30 долл.
Аккумуляторы LG HG2 либо Liitokala не меньше 4 штук - они идут как 20а для сигарет или шуруповерта. 4 аккумулятора при мощности 20 - 16ватт при разряде, это 2 часа работы максимум. 10 штук от 270р 100 штук 20т.
эта хрень .. светит белым светом - 2000 люмен а угол рассеивания 120 градусов - на рассточнии 5 метров яркость как у 150-ваттной лампы . До 200 -ваттной не дотягивает.
Отличие свет белый не как у Солнца. До яркости солнца это надо прожектор 500 ватт и на расстоянии 3 метра. Примерно соответствует ацетиленовой лампе прожектору на карбиде если там винтик открутить, у карбидки яркий свет только если она недавно заправлена и правильно работают две трубочки, те же 2000 яркость но свет как солнечный а здесь белый . Освещение предметов на расстоянии 5 метров с такой же яркостью. Да, у карбидки не 120 градусов а 240 и больше - во все стороны светит. Для фото видео-сьемки подходит.
Carbide lamp lit - self made with two 300-micron pipes, 28l of acetylene per hour. bright of 3000K flame more than 2000 lumens , 500 watt hot light.
свет от карбидки 3500 градусов люмен 2000
если измерять в новомодных CRI то у карбидной лампы 99,9 - точь в точь как Солнышко, только накал 3000 градусов а не 6000, чутьь больше красноватых и желтых цветов, но очень много и синего. На видео сьемке - горит синим огнем! По научному скажу - у огня непрерывный спектр, и он пока светодиодами не заменяется. У светодиодов пока нет такого соответствия, есть желтоватые а у этой сборки ярко белый свет. Там излучение люминофора.
2 штуки надо тогда кольцо составится. 70кгц можно 100. Их до сих пор делают и есть нового типа - выпуск 1978 не старье!
Ток потребления малого источника - он выдает 13 .. 16 вольт для питания схемы, не включая основной свет, при 3 вольтах на входе пол ампера. Одна микросхема без поддержки внешним т
0.5 диаметр косичкой в 9 штук если 3 вольта и длина обмотки 1м - это для примера, считается 0.01 ома и до 0.4 вольта потери при 3в на батарее (20а средний ток а импульс 0-40а как зубец у пилы только пологий). Частоту 40-70 килогерц можно не учитывать, если провод тоньше 1 мм.
китайский аналог (до 80 вольт ) заявляют до 600 ватт но на одном ттразисторе , даже 100 ампер - от 12 вольт может быть ампер 15 самый максимум, ну 20 если все идеально рассчитано особенно индуктор который в 4 провода на альсифер кольце как заявляют. на 600 ватт надо кольцо 75 мм на 35 и в 24 провода не меньше, лучше намного полумост. Дальше уточнение 12в до 24в 4а и если 24в то до 48 выход 4а. 80 ватт от 12 питания это заработает. на 100 ватт перегрев на 65 градусов. Схема больше похожа на адаптер зарядки ноутбука в машину, мощность та же. На 600 ватт - если надо действительно - я бы поставил tl494 и полумост соответственно , tl494 умеет выдержать dead time то есть не включит случайно транзюки на сквозной ток , работает на 44 килогерца по обычной схеме и с биполярными транзисторами, через маленький трансформатор. У нее питание 25 вольт но можно и 12. Вместо биполярных можно штук 6 irfz44 . с драйвером затвора обязательно. В инверторе стоят советские обычные биполярники - транзисторы ампер на 50 если не на 70, всего 4 штуки и схема мостовая , он с 24 вольт выдает 220 обычной частоты 50 герц, если не долго то 2 киловатта, стоит транс на 5 кило весом и дроссель такой же почти.
Может быть вход с 12 В и выход может быть отрегулирован от 12-50 В. оснащен большой емкостью 12 В литиевый аккумулятор, так что ваши книги могут идти куда угодно.5. Регулятор напряжения солнечной панели. Заряжайте аккумулятор, литиевую батарею и т. д. 6. Светодиодный индикатор высокой мощности. перевод прикольный.Модель: QS-2448CCBD-600W
Книги никуда не идут а вот кольцо с него похоже идет .. маловато немножко. куда можно поставить - зарядка станции (бесперебойника) 48 вольт днем от Солнца - от двух панелек 17-19 вольт 9 ампер. Панели последовательно. Плату на охлаждение - радиатор и обдувать маленьким вентилятором можно на 12 вольт от компьютера. Станцию подзарядит там всего 100 ампер-часов. На большую емкость надо больше аккумуляторы и 6-8 панелек и 3 или 4 таких платы. Самый дорогой элемент в солнечной энергии это акумуляторы конечно (в плане защиты от пожара - такой блок надо держать на виду и рядом авто огнетушитель). А более правильно рассчитаный холодный вообще.
не совсем правильно 2 самых горячих элемента в середине.
схема на tl494
колечко CS270060E8 27 мм порошок. греется слегка - на нагрев 2 ватта с половиной. Намагничивание до 0.5 тл. а кольцо может работать до 150кгц на 10000 гаусс =1тл.
3 и 140 витков Запускаю другую катушку с китайским кольцом на 150кгц, до 200 работает и хорошо. Греется на 150, не очень сильно - по теории потери на нагрев 3 ватта (феррит лучше 0.2 ватта но размер катушки в 3 раза больше)
2 обмотки конечно
по второй схеме irf540 исток от r2 отключить и на землю если греется. 12 вольт питание . tl494 рассчитана на 25 вольт. но и от 12 работает. 40 ватт по первой схеме не указана катушка, не меньше 45 -50 мм альсифер 50 СССР или 60 Тайвань. Или сердечник от строчника 2.5 см кв феррит НМС 2500, 40 килогерц Внимание по схеме 170 килогерц, ее не включали либо включали с большим 25 - 50 мю сердечником.
вот еще (Б-18 катушечка маловата, от 12в должна работать, Ч40, Ч48 работает до 30 ватт от 3 вольт 2 -3 и 90 -120 витков) здесь есть защита от перенапряжения при отсоединении нагрузки и установлен резистор r3 увеличивающий частоту и периоды открытого - закрытого состояния ключа до 20 - есть схема с транзистором p-n-p и диодом Шоттки до 100 соотношение. Без этого резистора работает лучше. Он влияет на задающий, если схема от 3 вольт не ставить.
есть решение без трансформатора и только с катушкой индуктивности, провереная схема и работает. это на чуть большую мощность 30 ватт от 12 вольт делается тоже 220, только детали в 2003 году в Японии немножко другие были, и катушку сейчас можно чуть поменьше сделать, чем с кулак размером и из феррита . Телевизор в машину от 12 вольт. Индуктор катушка феррит 50 на 40 на 22 ш-образный примерно 500HM может 250 и около 20 витков в 2 провода 1 мм. автор профессор из института и увлекается электроникой, обсуждал эту схему со студентами. Сейчас полевики есть на 400 вольт с сопротивлением открытого меньше чем 1.5 ома, это не будет 15 ватт впустую рассеиваться на радиаторе (можно irf840 2 штуки или КП813 0.3 ома 0.18 только он до 200 вольт, в этом случае можно подобрать экземпляр работающий до 219 но лучше намотать 2 обмотки 10 витков и 20 или попробовать сделать отвод ) .* обмотка дросселя 2 по 0.8 на чашке ч42 ч48 надо витков 60, может все таки в один провод. У трансформатора - две обмотки - вторичку можно все таки 0.6 в один провод, не надо столько ампер, 3 всего в импульсе а не 13. Но у трансформатора больше колебаний на разных высоких частотах, чтобы их уменьшить провода все таки надо толще.
вот так с трансформатором (заводская книжка по применению микросхемы 34063) красным написано если изоляция ни к чему как в этой лампочке то минусы можно объединить и проверять напряжение прямо на выходе - в этой схеме 220 вольт это 2 резистора 220 килоом и 1к2 от 5 вывода на землю.* увеличил до 1к3 и регулировка 209 вольт. начала обмоток - сверху по схеме у первички и снизу у вторички, если перепутать то при проверке выяснится - большой ток при прибавлении напряжения а на выходе напряжение есть но мало.
это без полевика до 2 ватт
полевик включается так -
здесь на 19 вольт . трансформатор L1 вторичка на землю и на d1 - от транзистора конечно отсоединить, диод КД226В-Г 400 вольт импульсный 50+ кгц 250нс. после диода +219 вольт 100 ма сверху диод COB 20w он на керамической подложке с выпрямительными диодами и около сотни светодиодов - все кристаллы последовательно. Яркость лампы 2000 lm.
разьяснение. стартер запускается при нажатии на кнопку. Второй источник - перед наладкой схемы убедиться что он выдает 12-14 вольт 0.2 ампера, если будет еще Ардуино то намотать вторую обмотку на дроссель , на 7 -8 вольт, третий dc-dc не надо , в ардуинке есть 78l05. Конденсатор и диод конечно fr302. малый источник - нижняя часть схемы - заводит верхний 20-ваттный драйвер. В большой катушке может быть вольтодобавка, а можно и без нее, только чтобы в рабочем режиме ниже 12 вольт не снижалось напряжение., даже если на входе 3.0 2.9. питание - в корпусе от повербанка 8 штук 18650. q9 = КП812а1 он дороже но четко держит обратный ток 100 ампер 90 наносекунд - он - нарисован внутренний диод - подложка кристалла, еще точно выдержит 125 ватт. Чуть выше пороговое 8 вольт и не 50 ампер а 60. поскольку питание 3 вольта провод 2.5 квадрата многожильный на исток транзистора - не больше 10 см и на катушку от батареи красный - он напрямую ни через какой выключатель не идет. Напрямую не через Rsc. чтобы отключить прожектор надо лучше отсоединить диод подающий 14 вольт со 2 обмотки на микросхему - там выключатель не нарисован. у меня 2 одинаковых кнопки - тогда проще на выключение подсоединить через 2 килоома к питанию 5 вывод - микросхема выключится. 3 варианта катушки - лучше подходит обычная ферритовая чашка Ч42. ч48 до 30 ватт. первичная обмотка 3 с половиной витка в 3 провода 0.8 вторичная не меньше 60 витков 0.7 . Время работы от батарей 2 часа ток около 13 ампер. (10 сделал - провода толще и покороче). можно батарею с платой в сумочке а фонарь сделать налобный - ну прямо как карбидку таскали - реактор на поясе. Кстати так и сделаю, на фонаре еще тросик и крючок или петельку.
для ардуино еще 3-й преобразователь с 3 на 5 вольт 0.8а - 34063 резистор 0.2 ома катушка зеленая 28 мкГн. Одна микросхема без внешних транзисторов, емкость на выходе 1500 и 1000 мкф. 5.1 вольта на ардуино и на экране при ровно 3в на входе , 5.0 при 4в.
все 3 детальки в коробочку, отражатель не обязательно для красоты а вот радиатор светодиода и за что подвесить петелька это надо.
второй вариант - настольная лампа для гаража например.
Подставка с батареями и схемой а фонарь на трубочке гнущейся как надо.
рассчет магнитопровода еще - учебник МФТИ -
По кривой намагничивания рис. 8,9, а магнитной индукции Вm=1,2 Тл соответствует напряженность магнитного поля Нcт=20 А/см. транс на 50гц 18 см кв и средняя линия 25см. на вч транс другой материал идет и можно не 25 см сделать сердечник, а меньше но и магнитная индукция 0.2 0.4 макс у феррита и 0.7 у сендаста.
Задача 8-9.
Определить намагничивающий ток трансформатора (рис. 8.9, а).
Дано: ω1= 250 витков; lcт=25 см; l0=0,01 см; Scт=18 см2; U1= 120 В; f=50 Гц. Кривая намагничивания стали магнитопровода изображена на рис. 8.9,6. Указать правильный ответ.
1) 2,4 А. 2) 1,7 А. 3) 4,2 А. 4) 1,3 А.
Решение 8-9.
Намагничивающий ток определяется с помощью закона полного тока
IстHст+H0l0=Iμw1.
Напряженность магнитного поля определяется для стали по кривой намагничивания, для воздуха—из выражения Н0= В0/μ0.
Магнитная индукция в магнитопроводе трансформатора определяется из выражения
U1=E1=4,44w1fBmSст, откуда
Вm=U1/(4,44 w1fSст)=120/(4,44∙250∙50∙18∙10-4)=1,2 Тл
По кривой намагничивания рис. 8,9, а магнитной индукции Вm=1,2 Тл соответствует напряженность магнитного поля Нcт=20 А/см.
Напряженность поля в воздушном зазоре равна
Н0=В0/μ0=1,2/1,256∙10-6=106 А/м.
Амплитуда намагничивающего тока
Iμm=(Hcтlст+H0l0)/w1=(20∙25+106∙0,01∙10-2)=2,4 A.
Намагничивающий ток равен
Iμ= Iμm/√2=2,41/1,41=1,7.A. Ответ: 2.
Задача 8-18.
Как изменится ток холостого хода и потери в магнитопроводе трансформатора, если напряжение на первичной обмотке окажется больше номинального? Указать правильный ответ.
1) I0 не изменится. 2) I0 уменьшится. 3) ∆Pст не изменится. 4) ∆Pст увеличится.
Решение 8-18.
Из выражения U≈E1=4,44fw1BmSст следует, что с увеличением напряжения в той же степени возрастает амплитуда магнитной индукции Вm. Вследствие увеличения магнитной индукции возрастает напряженность магнитного поля, а значит и намагничивающий ток трансформатора Iμ, так как по закону полного тока имеем
IстHст+H0l0=Iμw1.
Из выражения ∆Рст =Gp1,0Bmn(f/50)1/3 следует, что при увеличении магнитной индукции возрастут потери в магнитопроводе и, следовательно, активная составляющая тока холостого трансформатора Iа=∆Рст/U1. Таким образом, ток холостого хода I0 = (Iμ2 – Iа2)1/2 увеличится. Ответ: 4.
Задача 8-24.
Определить потери в стали магнитопровода трансформатора (рис. 8.24)
Дано: w1=795 витков, l=25 см,S=18 см2, U=380 В, f=50 Гц, p=3,2 Вт/кг, p=1,42 Вт/кг.
Указать правильный ответ.
1) 10,2 Вт. 2)14,3 Вт. 3)5,1 Вт. 4) 7,15 Вт.
Решение 8-24.
Амплитуда магнитной индукции в магнитопроводе трансформатора
Bm=U1/4,44w1fSст=380/4,44∙795∙50∙18∙10-4= 1,2 Тл.
Масса магнитопровода
G=lстSстγ=25∙18∙7,8=3500 г=3,5 кг.
Показатель степени
N=5,69 lg (p1,5/p1,0) = 5.69 lg (3,2/1,42) = 2.
Потери мощности в магнитопроводе
∆Pст= Gp1,0Bmn(f/50)1,3 = 3,5∙1,42∙1,22(50/50)1,3 =7,15 Вт. Ответ: 4.
Задача 8-24.
Вкаком соотношении находятся токи короткого замыкания для трех значений расстояния между первичной и вторичной обмотками трансформатора l1>l2>l3
(рис. 8.28,а)? Указать правильный ответ.
1) Ik1>I k2>I k3. 2) I k1=I k2=I k3. 3) I k1<I k2<I k3.
Решение 8-29. С увеличением расстояния между вторичной и первичной обмотками трансформатора уменьшается коэффициент связи между ними, т. е. увеличиваются потокосцепления рассеяния первичной Ψ1 и вторичной Ψ2 обмоток. При этом увеличиваются индуктивные сопротивления обмоток, так как они равны
X1 = 2πfL1 = 2πf Ψ1/I1; X2 = 2πfL2 = 2πf Ψ2/I2. Таким образом, ток короткого замыкания
Ik=U/[(r1+r2')2+(x1+x2')2]1/2
увеличением расстояния будет уменьшаться. Ответ: 3.
Задача 8-34.
Два трансформатора одинаковой конструкции, равной номинальной мощности и одинаковых первичных и вторичных напряжений выполнены так, что у первого (a)
U1/w1=1, у второго (б) U1/w1=2. У какого из трансформаторов массы проводов обмоток GM и магнитопровода Gст больше, если плотности тока и амплитуды магнитных индукций у трансформаторов равны? Указать правильный ответ.
1) Gм,а=Gм,б. 2) Gм,а<Gм,б. 3) Gст,а=Gст,б. 4) Gст,а<Gст,б.
Решение 8-34. Из выражения U≈E1=4,44fw1BmSст следует, что
U1/w1а=4,44fBmSст
Так как по условию задачи амплитуды магнитных индукций для трансформаторов одинаковы, можно записать:
для первого
U1/w1а = 1 = kSст,а; (1) для второго
U1/w1б = 2 = kSст,б. (2) Из (1) и (2) следует
Sст,б = 2Sст,а.
Таким образом, сечение и, следовательно, масса сердечника второго трансформатора больше, чек первого. Числа витков и обмоток трансформаторов равны:
для первого
w1а=U1/1=U1 (3)
для второго
w1б=U1/2=0,5U1 (4)
Из (3) и (4) следует
w1б=0,5 w1а
Число витков второго трансформатора меньше, чем первого. Поскольку трансформаторы имеют равные номинальные мощности и напряжения, номинальные токи трансформаторов
I2ном=Sном /U2ном; I1ном ≈ Sном /U1ном
будут одинаковыми. При равных плотностях токов J обмоток (по условию задачи) сечения обмоток Sм трансформаторов (соответственно первичных и вторичных) будут одинаковыми:
Sм=I/J.
Таким образом, можно утверждать, что, поскольку число витков обмоток второго трансформатора меньше, чем первого, а сечения одинаковы, масса меди обмоток второго трансформатора будет меньше, чем первого. Однако средние длины витков обмоток трансформаторов из-за различия сечений их магнитопроводов будут неодинаковыми. Отношение масс обмоток строго не будет равно 2. Обмотки трансформаторов несколько отличаются по размерам, будут неодинаковы и длины сердечников, поэтому отношение масс сердечников не будет равно точно 2. Ответ: 4.
Задача 8-40.
На рис. 8.40,6 даны зависимости I1, I2, I3, Р1, n и U2 от w2/w1 для автотрансформатора рис. 8.40, а. (Изменение w2/w1 достигается перемещением движка А.) Принять U1=200 В, rн=10 Ом. Током холостого хода пренебречь. Какой из графиков изображен неправильно?
1) I1. 2) I2. 3) I3, U2. 4) n. 5) P1.
Решение 8-40. Коэффициент трансформации равен
n=w1/w2 . (1)
Напряжение на потребителе равно
U2≈E2 = U1w1/w2=200 w1/w2 (2)
Ток нагрузки равен
I3=U2/rн= U1 w2/w1rн=10 w2/w1
Тока I1 и I2 определяем из уравнения МДС. Так Как по условию задачи Ic=0, то
İ1(w1 – w2)+ İ2w2=0. (4)
Ток I2, как это следует из первого закона Кирхгофа, равен
İ2= İ1+ İ3 Преобразуя (4), получаем, İ2w2+ İ2w2+ İ2w2+ İ2w2=0 откуда
İ1= - İ3 w2/w1 или I1= I3 w2/w1 (5)
Подставив в (5) значение тока I3 из (3), получим
I1=10( w2/w1)2.
Зависимость тока I1 от w2/w1 может быть установлена также на основании закона сохранения энергии: U2I3= U2I3, откуда
I1= U2I3/U1= U1/rн∙ (w2/w1)2=10 (w2/w1)2
Ток I2 определяется из (4):
İ2= - İ1(w1 – w2)/w2,
или
I2= I1(w1 – w2)/w2 (7)
Подставив в (7) I1 из (6), получим
I2=10 (w2/w1)2(w1 – w2)/w2 (8)
Путем простых преобразований легко показать, что ток I2 является арифметической разностью токов I3 и I1:
I2=10 [w22w1/w12w2 - w22w2/w12w2 ]=10 w2/w1 - 10 (w2/w1)2=I3 – I1.
Мощность, потребляемая из сети, равна
P1=U1I1= U1 U1/rн∙ (w2/w1)2=2000(w2/w1)2
На рис. 8-40, б построены графики зависимости искомых величин. График мощности P1 изображен неправильно, так как он не соответствует выражению (9). График Р1 должен иметь такой же вид, как и график тока I1. Ответ: 5.
во вложениях есть файл Invertor где рассчет обратноходового транса сварочного, там используются 2 транзистора IGBT 50a и 4 сердечника 3000НМС от строчника телевизора (лампового на кинескопе - книжка 2002 года). Сечение магнитопровода 8 см кв., длина средней линии 22см, изменение индукции 0.3Тл, от этих данных зависит мощность , от 300 вольт на входе она около 10 киловатт. * автор этой статьи делал импульсный БП на точно таком сердечнике в .. 1989 году. вместо полевиков 2 штуки КТ812 а потом КТ872, что уменьшило нагрев. полумост, б-э 2 ома, 500 ватт. при перегрузке феррит мог нагреваться до 100 градусов, это при длительной работе с мощностью больше 550 -600 ватт. Феррит работает градусов до 110 только. Это как пример расчета с формулами, здесь на сайте есть тоже калькулятор. Для фонаря 30 ватт минимально по размерам и чтобы влезли обмотки на 3 вольта - чашка Ч48 М2000НМ С зазором 0.3 мм , 1.9 см кв. , первая обмотка 3 с половиной в 6 проводков 0.8, вторая 56 (70) 0.8 . По кальклятору (и на практике !) для батарейного питания подходит феррит 2000, феррит 3000НМС - он же из китайских БП большой транс для компьютера 450 - 500 ватт 1.6 см кв. на пределе первая 5 витков вторая 130 0.6 мм, Epcos 87 - то же феррит, CoolMu 60 и 100 ВЧ , кольца от 32 мм больше 1 см кв. И НЕ подходит сендаст и металлопорошок, очень большие потери на перемагничивание, по рассчету до 5 ватт, на практике горячая катушка после 2 минут работы.
[download id="90317"]
Покурив даташит UC3845 набросал простенькую схемку для питалова диодика. Идея позаимствована из http://www.ly3ci.com/3W_LED_driver.html, немного поднял частоту, добавил компаратор для стаб. тока
мой комментарий - все правильно, но с 10-14 вольтами сравнивать - неверно, опорное напряжение надо. и 100нф по питанию а то светодиоды уже сгорят а емкость не зарядится. и выход 11 вольт почти на 3 вход без резистора (у 34063 - 5 лапа) - ну не совсем правильно.
Возможность нормальной работы компаратора при однополярном питании и входных напряжениях близких к 0 вызывает некоторые сомнения. Проверить бы в железе прежде чем делать начисто.
Минус можно организовать. Намотать дополнительную обмотку на L1, выпрямить и застабилизировать параметрическим стабилизатором на одном стабилитроне. Выпрямлять лучше прямой ход. Тогда возможно и стабилизатор не понадобится, напряжение будет пропорционально входному.
минус надо для операционного усилителя с двуполярным питанием, здесь не обязательно.
Расчёт импульсных трансформаторов
Автор: PLATON, dr-alex192@yandex.ru
Опубликовано 11.11.2014
Создано при помощи КотоРед.
Хочу рассказать о расчёте импульсных трансформаторов т.к. в сети очень много методик, но все они какие – то отдалённые и примерные с какими то непонятными коэффициентами, числами, откуда они взялись никто не описывает а приводит конечный результат в итоге результат получается с большим отклонением!!
Начнём с того, что мы захотели разработать некое устройство, посчитали необходимую требуемую мощность на выходе, допустим она равна 250 Вт, далее необходимо выбрать магнитопровод обеспечивающий заданую мощность.
Для этого существует реальная формула для оценки входной габаритной мощности магнитного элемента:
кф – коэффициент формы напряжения или тока: для синуса =1,11 для прямоугольника =1.
Кзс – коэффициент заполнения геометрического сечения магнитопровода материалом феромагнетика Кзс = 0,6 – 0,95 и даётся в справочной литературе на магнитный элемент.
P1 – мощность необходимая нам на выходе и принятая ранее 250 Вт.
Вторичной: (потерями пренебрежём)
При намотке трансформатора не забываем про вытеснение тока на поверхность проводника в зависимости от частоты и производим расщепление проводника (литцендрант) или используем фольгу.
Формула для расчёта расщепленного проводника:
Теперь не трудно посчитать и диаметр провода и раскладку провода!
В этой статье я хотел коротко и доступно рассказать о расчёте импульсного трансформатора, с разъяснением основных коэффициентов, что откуда берётся.
Также не забываем, что для более качественного расчёта необходимо использовать справочные данные магнитного элемента.
В итоге хотелось сказать, что использую даную методику уже несколько лет для расчёта как низкочастотных так и ВЧ трансформаторов.
Используемая литература:
Обрусник В.П. Магнитные элементы электронных устройств: Учебное пособие. - Томск: ТУСУР 2006 - 154 с.
габаритная по примерному подсчету для феррита Ч48 - 2 половинки и прокладка 0.4 мм *1100руб в Чип и дип - 560 ватт. свойства материала в хвосте формулы 0.18 * 45000 тесла * герц . Если использовать как преобразователь 3 вольта в 220 - 0.19 1900 гаусс с прокладкой обязательно , 8млн ампер на метр кв. плотность тока, для 3 витков можно (8а на мм кв). по индукции и частоте будет не 500 ватт а раза в 4 меньше. испытание показало при зарядке кондера в начале 45а то есть 120 ватт . Ограничивает мощность импульсный ток через полевики - 45 постоянный это 150а импульс это для двух полевиков на пределе, через минуту будет перегрев. 8а и 22 импульс это режим длительной работы с алюминиевым радиатором от БП компьютера, 4 на 6 на полтора см ребристый, он нагревается до 40-50 градусов. Сопротивление подводящих проводов при 3 вольтах это медная шина 1 мм шириной 2 см и короткий кусочек от батарей на транзисторы и от катушки на плюс, провода от катушки 2 см сразу на сток транзистора 3 по 1 мм. шунт 75 или 150 миллиом и такие проводники 20 миллиом, 90 миллиом катушка. при всем этом на катушке будет 1.5 вольта вместо 3 если напряжение сядет до 2.9 вольт, устройство выключится при 2 вольтах на входе. Лучше отключить раньше, совсем севшие батареи трудно зарядить.
мощность маленькой катушечки из альсифера по теории 160 ватт. на практике 35 ампер это 40 ватт не больше 1 минуты. 35а показывает прибор при заряде выходной емкости 120мкф 400в до 220в за 0.1 - 0.2сек. хвост формулы 8млн*0.7Тл*120000гц. с ограничением тока 35а лампочка 40 ватт в полнакала, без ограничения 190 ампер импульс - катушка уже в насыщении, 40 ватт не дотягивает чуть, 219 вольт. проверял 5 секунд - это не для длительной работы. если надо 40 ватт то ферритовая катушка или 40 мм альсифер.
зарядка аккумуляторов - источник ограничивает 4.2 вольта и ток - для 4 аккумуляторов 6 ампер, а для 8 штук параллельно 12 ампер. Все литиевые заряжаются током 2-часового разряда, но не больше напряжение чем 4.2 вольта. Время заряда обычно 3-4 часа, 2 часа идет большой ток, а потом он падает и аккумулятор подзаряжается маленьким.
Появился преобразователь заводской с 3 вольт до 18 ватт (от 3 вольт) - на страничке про фонарь есть такой же но самодельный и чуть по-серьезнее - фонарик хочет от 3 вольт на преобразователь 7 ампер - вариант с матрицей светодиодов 20 ватт (есть и 50) на 220 точнее 204 .. 209 вольт . Заводской может тоже подойдет но до 15 ватт. ** меньше конечно - в самодельном фонаре катушка раза в 4 больше и на зеленом кольце а не ферритовая малышка 4.7 микрогенри.. заводской может и заработает но кпд упадет сильно или перегреется.
Входные 3.5-35V преобразует в 3.5-35V Подробнее... (конечно 3 ампера а не 20, 7 a как в описании это многовато для плоской индуктивности, да и полевика)
Скоро в продажеАртикул: # 842
770 ₽
проверяю сразу 2 штуки этот и на TL494
* этот модуль пришел - он с плоской катушкой! у меня 3 вольта 3.4 от него питается драйвер полевика и чип tl494 ( вместо него приходилось ставить 2 преобразователя на mc34063 , особенность Моторолы в отсутствии полевиков и неплохой надежности, зато работает до 2.8 вольта повышая до 12 или до 5 с зеленой катушечкой. 300+300ма если 12 вольт а у этого модуля 1400 ма как минимум, до 6а от 3 в. Позволяет запустить мощный инвертор - ниже схема фонаря до 30 ватт 220 вольт, и есть пуш пулл - на tl494 - с катушкой от инвертора мю 125 40 мм делаю на 250 до 600 ватт из двух сборок. (схема практически та же и транзисторы те же что на 48в 4800 ватт, только при 3 вольтах на выходе 1500 + 1500 ма 220в а не по 12 ампер) . Это для порядочной мощности, равномернее перемагничивание катушки - не 35 и 200а в обратку а по 2 витка 16 проводков на 10 см длины катушки ток тот же.
Общие сведения
Повышающий DC-DC преобразователь (100W) — позволяет получить стабилизированное напряжение постоянного тока на выходе больше, чем напряжение постоянного тока поданное на его вход.
Характеристики
Входное напряжение: 3,5 ... 35 В постоянного тока (индикатор вольтметра работает при напряжении более 4 В).
Входной ток: до 7 А (в пиках может достигать 9 А).
Выходное напряжение: 3,5 ... 35 В (Регулируется многооборотным потенциометром).
Выходной ток: до 6 A (рекомендуется использовать при токах до 5 А).
Выходная мощность: до 100 Вт (при напряжениях на входе и выходе более 16 В).
Выходная мощность: до 75 Вт (при напряжениях на входе или выходе менее 16 В).
Эффективность преобразования: до 96,7 %.
Диапазон измерений вольтметра: 4 ... 40 В (точность ±0,1 В)
Защита от обратной полярности на входе: нет.
Защита от короткого замыкания на выходе: ограничение тока до 14 А.
Подключение
Входное напряжение питания подается на выводы +IN и -IN, либо через клеммник установленный на плате преобразователя, либо через контактные площадки с отверстиями. При подключении питания будьте внимательны, стабилизатор не имеет защиты от напряжения обратной полярности на входе.
* Есть и еще более современный вариант на микросхеме 2017 года MP3431 . На чипе есть встроеная еще повышайка Vdd и поэтому запускается от 2.7 вольт. А работает до 0.8 вольт как заявляют. Как впрочем и MC34063 котроая используя обычный биполярный транзистор (как составной ) и может от 2.8 вольта запуститься а ток 1.5 ампера. На таком низком напряжении работает и первый фонарик, только там не по Дарлингтону, а стоит усиливающий до 8 ампер ток транзистор прямой проводимости - КТ837К.
По описанию MP3431 может работать до 20 ватт от 3 вольт, импульсный ток до 20 ампер, катушка от 1.8 микрогенри только используя ВЧ материал если феррит то мю ноль 50 не больше, частота 700 килогерц.
попытка сделать понижающий dc-dc на ардуино с полевым транзистором . Без драйвера затвора поэтому больше как игрушка, до 5 ампер на выходе или меньше 25 ватт.
хотя такой же преобразователь но на uc3842 возим в машине он с 12 вольт на 5 вольт до 8 ампер - сразу 5 телефонов можно заряжать. Совсем самоделка в корпусе от маленького бп компьютера.
Понижающий преобразователь напряжения постоянного тока на Arduino
В этой статье мы рассмотрим понижающий преобразователь постоянного тока (в англоязычной литературе его называют DC-DC Buck Converter) на основе платы Arduino и N-канального MOSFET транзистора с максимальным допустимым током 6 Ампер. С помощью данного преобразователя мы будем понижать напряжение постоянного тока 12 В до любого напряжения постоянного тока в диапазоне 0-10 В. Напряжение на выходе конвертора будет управляться с помощью потенциометра.
Понижающий преобразователь (конвертер) постоянного тока (buck converter) похож на трансформатор с той лишь разницей что трансформатор понижает (или повышает) напряжение переменного тока, а buck converter понижает напряжение постоянного тока. Эффективность работы buck converter’а меньше чем эффективность работы трансформатора.
Ключевыми элементами понижающего преобразователя (конвертера) постоянного тока является mosfet-транзистор (с n-каналом или p-каналом) и генератор прямоугольных импульсов с высокой частотой (на основе микросхемы таймера, например, таймера 555 (555 Timer IC), или микроконтроллера). В этом проекте мы в качестве генератора прямоугольных импульсов с высокой частотой будем использовать плату Arduino Uno.
Необходимые компоненты
Плата Arduino Uno
MOSFET транзистор IRF540N
Катушка индуктивности 100 мкГн
Конденсатор 100 мкФ
Диод Шоттки (Schottky Diode)
Потенциометр
Резисторы 10 кОм и 100 Ом
Нагрузка
Батарея на 12 В
Работа схемы
Схема устройства представлена на следующем рисунке.
В схеме необходимо сделать следующие изменения:
Соедините один вывод катушки индуктивности с истоком MOSFET транзистора, а другой ее вывод соедините со светодиодом (последовательно которому можно включить резистор на 1 кОм). Нагрузка подключается параллельно этой части схемы.
Подключите резистор 10 кОм между затвором и истоком MOSFET транзистора.
Подключите конденсатор параллельно нагрузке.
Подключите положительный вывод батареи к стоку транзистора, а отрицательный – к конденсатору.
Подключите положительный вывод диода к отрицательному выводу батареи, а его отрицательный вывод – к истоку транзистора.
Затвор транзистора подключите к контакту платы Arduino, на котором можно задействовать широтно-импульсную модуляцию (ШИМ). В данном случае мы использовали контакт 6 платы Arduino.
Подключите контакт GND (земля) платы Arduino к истоку транзистора.
Подключите крайние клеммы потенциометра к контактам 5V и GND платы Arduino соответственно. А средний контакт потенциометра подключите к аналоговому контакту A1 платы Arduino.
Функция платы Arduino
В нашей схеме плата Arduino будет подавать прямоугольные тактовые импульсы частотой примерно 65 кГц на базу MOSFET транзистора. Это приведет к быстрым переключениям MOSFET транзистора и мы в результате получим некое усредненное значение напряжения. Чтобы лучше понять принцип действия этих импульсов при регулировке величины напряжения рекомендуем ознакомиться со следующими материалами на нашем сайте:
Mosfet транзистор в нашей схеме используется для двух целей:
Для высокоскоростного переключения выходного напряжения.
Для обеспечения большой силы тока с минимальным рассеиванием энергии.
Функция катушки индуктивности
Она используется для сглаживания выбросов напряжения которые могут повредить mosfet транзистор. Катушка индуктивности запасает энергию когда mosfet транзистор включен (on) и высвобождает накопенную энергию когда он выключен (off). Поскольку в схеме мы имеем дело с достаточно высокой частотой, то величина индуктивности должна быть достаточно малой (около 100 мкГн).
Функция диода Шоттки
Диод Шоттки в нашей схеме замыкает петлю тока которую переключает mosfet транзистор и, таким образом, обеспечивает сглаживание тока нагрузки. В отличие от обычных диодов диод Шоттки рассеивает очень мало тепла (энергии) и может работать на высоких частотах.
Функция светодиода
Яркость свечения светодиода косвенно указывает на величину напряжения на нагрузке и изменяется в зависимости от вращения ручки потенциометра.
Функция потенциометра
При вращении ручки потенциометра изменяется величина напряжения, поступающего на контакт A1 платы Arduino. Значение с выхода АЦП контакта A1 затем преобразуется в диапазон от 0 до 255 и подается на контакт 6 платы Arduino для регулировки значения ШИМ.
Конденсатор сглаживает напряжение, подаваемое на нагрузку.
Зачем резистор между стоком и истоком
Даже небольшой шум на затворе MOSFET транзистора может привести к его включению. Чтобы предотвратить этот эффект рекомендуется включать резистор большого номинала между затвором и истоком транзистора.
Объяснение работы программы для Arduino
Полный код программы для Arduino приведен в конце статьи, здесь же мы рассмотрим только его наиболее важные фрагменты.
В переменную x мы будем записывать значение, которые мы будем получать с выхода АЦП контакта A1.
x= analogRead(A1);
В переменную w мы будем записывать сопоставленное значение в диапазоне от 0 до 255. Значение с выхода АЦП платы Arduino (от 0 до 1023) преобразуется (сопоставляется) в диапазон от 0 до 255 с помощью функции map.
w= map(x,0,1023,0,255);
Обычная частота ШИМ на контакте 6 платы Arduino составляет приблизительно 1 кГц. Этого недостаточно для работы нашего понижающего преобразователя напряжения постоянного тока. Поэтому эту частоту необходимо значительно увеличить с помощью следующей строчки кода в функции void setup:
TCCR0B = TCCR0B & B11111000 | B00000001;// изменяем частоту ШИМ до величины примерно 65 кГц
Работа понижающего преобразователя напряжения постоянного тока
При подаче питания на схему mosfet транзистор будет переключаться с частотой примерно 65 кГц. Это приводит к тому, что катушка индуктивности будет сохранять энергию когда транзистор включен и отдавать запасенную энергию в нагрузку когда он выключен. Поскольку все это происходит с высокой частотой, то на нагрузке мы получим усредненное значение напряжения, зависящее от положения ручки потенциометра. При увеличении значения напряжения при помощи вращения ручки потенциометра, подаваемого на контакт A1 платы Arduino, напряжение на нагрузке будет также увеличиваться поскольку будет увеличиваться коэффициент заполнения ШИМ на контакт 6 платы Arduino.
Допустим, после преобразования
(сопоставления) значения с выхода АЦП у нас получилось значение 200.
Тогда напряжение ШИМ на контакте 6 будет равно:
[(200*5) / 255]= 3.921 Вольта
И поскольку MOSFET транзистор является зависимым от напряжения устройством, это напряжение ШИМ автоматически приведет к изменению напряжения на нагрузке.
В нашем примере мы в качестве нагрузки использовали двигатель постоянного тока (на фото ниже). Таким образом, вращая ручку потенциометра, мы управляем скоростью вращения двигателя (и яркостью свечения светодиода).
Исходный код программы
Программа для этого проекта получилась достаточно простой, все ее функции подробно объяснены в статье, но если у вас остались какие-нибудь вопросы, вы можете задать их в комментариях к данной статье.
int x; // инициализируем переменные
int w;
void setup() {
pinMode(6,OUTPUT);// ШИМ контакт 6 – в режим вывода данных
pinMode(A1,INPUT);// аналоговый контакт A1 – в режим ввода данных
TCCR0B = TCCR0B & B11111000 | B00000001;// изменяем частоту ШИМ до величины примерно 65 кГц
Serial.begin(9600);// инициализируем последовательную связь
}
void loop() {
x= analogRead(A1);
w= map(x,0,1023,0,255);
analogWrite(6,w); // генерируем ШИМ на контакте 6
Serial.print("w "); //выводим значение переменной w в окно монитора последовательной связи
Serial.println(w);
}
* дополнительно - сейчас появилось много аккумуляторов от электро велосипеда или самоката - это чтобы новые liitokala не покупать по 200р за элемент - получается по 50-100р.
* последнее китайское предупреждение - не только на морозе, но и при похолодании до +3 литиевые аккумуляторы не работают. Совсем. Для защиты от пожара предусмотреть ведро с песком, а от взрыва - не помешает щиток из оргстекла 1 см и защитные очки при работе.
как прочитать текст на Польском. Приехать в Краков или в Варшаву и там поучиться в институте или в колледже. А, кроме шуток, язык почти похож на украинский, часть слов понятна и так, надо только на латинице читать. Кто не знает - Польша до первой мировой и революции входила в состав России, и не исключено, что история повторится. И по любому мы хорошие соседи а не враги надеюсь, а по истории - в 1602 году Польское войско было в Москве, но тут Минин и Пожарский, защитили Россию, история вот.
зарядник для батареи из готовых модулей ( electroda.pl) Чешч! (Привет ! вот такая штука 🙂 * кстати готовая батарея для часов Nixie Tube
CześćPo modyfikacji akumulatorów Parkside na lepsze ogniwa, zostały mi prawie nowe ogniwa 18650 2000 mAh w ilości 25 szt. Złożyłem z nich pakiet 3S8P, 12,6 V-16 Ah, dodałem BMS i zastanawiałem się gdzie tego użyć.
Wybór padł na powerbanka z fiuczerami.
Założenia były takie, aby akumulator mógł być ładowany w różnorakie sposoby łącznie z panelem foto, aby posiadał szybką ładowarkę w standardzie QC3.0, ładowarkę indukcyjną, złącze do bezpośredniego dostępu do akumulatora, jak i wbudowaną przetwornicę MPPT dla panelu foto. Wszystko w drukowanej obudowie.Poszedłem w stronę gotowych modułów, bo tak szybciej i dużo taniej. Oczywiście sklepy z Azji.I tak zakupiłem:
Moduł ładowarki QC3.0, koszt 36,84 zł
Moduł ładowarki QI 10W, koszt 9.88 zł
Moduł ładowarki usb C 5V->3S, koszt 15.33 zł
Moduł wyzwalacza ładowarek QC, koszt 18.92 zł
Moduł wskaźnika naładowania aku 3S, koszt 8.77 zł Jak się później okazało, potrzebowałem jeszcze przetwornicy 3S->5V do zasilania ładowarki QI. Zastosowałem przetwornicę DC-DC MP1584, którą miałem w szpargałach. Do ładowania z panelu foto użyłem przetwornicy MPPT na układnie LT3652, którą to poskładałem kilka lat wcześniej.Obudowa została zaprojektowana przeze mnie i wydrukowana przez Kolegę Arczizioom z naszego forum. Polecam gościa w kwestii wydruków 3D.
Z racji dużego gabarytu obudowy, musiałem ją podzielić, aby zmieściła się na stole drukarki.
Wydrukowane elementy pasują do siebie bardzo dobrze, wszystkie moduły pasują bez rzeźbienia, po prostu obudowa "szyta" na miarę. Zapełnianie symboli i napisów inny kolorem filamentu to już specjalność kolegi Arczizioom. Wyszło super.
Na panelu przednim mam do dyspozycji dwa gniazda XT60. Jedno to bezpośrednie wejście/wyjście akumulator oczywiście przez BMS, drugie gniazdo to wejście dla panelu foto na przetwornicę MPPT.
Gniazda wyjściowe USB A i USB C ładowarki QC3.0.
Gniazda wejściowe USB C, jedno służy do ładowania pakietu ze zwykłej ładowarki 5V 2A, drugie to wejście na wyzwalacz QC.
To wejście na wyzwalacz wymaga wyjaśnienia. W założeniu ma wyzwalać ładowarkę w tryb 12 V i przez BMS ładować pakiet. Jednak chyba to zmienię i przestawię wyzwalacz na 20 V, dołożę moduł z układem Max745 i wtedy będzie tak jak należy.
Wszystkie moduły uruchomione, działają jak należy, jedynie brak mi jeszcze panelu foto.
185 Wh jeśli dobrze liczę, na kemping jak znalazł.
Szkoda, że nie ma wyprowadzonego napięcia 12 V, wtedy wystarczyłaby wtyczka z gniazdem zapalniczki i można by było używać gadżetów typu lodówka turystyczna, jakieś oświetlenie itp.
Jakie to ma wymiary i ile waży? Skoro to druk 3D, to aż prosiło się o zrobienie rączki naprzeciwko gniazd wyjściowych
Złożyłem z nich pakiet 3S8P, 12,6 V-16 Ah [...]
Na panelu przednim mam do dyspozycji dwa gniazda XT60. Jedno to bezpośrednie wejście/wyjście akumulator oczywiście przez BMS
Fajne
Może coś więcej napiszesz o zbudowanej ładowarce MPPT na układzie LT3652, bo ładowarki z prawdziwym MPPT są dość kosztowne, a chętnie bym taką zbudował.
Fajne
Może coś więcej napiszesz o zbudowanej ładowarce MPPT na układzie LT3652, bo ładowarki z prawdziwym MPPT są dość kosztowne, a chętnie bym taką zbudował.
Cóż tu pisać. Aplikacja LT3652 z karty katalogowej, witryna z której to brałem już nie istnieje. Gotowiec na LT3652 to np. "Sunny Buddy" od Sparkfun.
A jak chcesz taniej, to poszukaj czegoś na CN3722.
To jest bardziej wyjście 9-12,6 V
Czyli 3V x 3 ogniwa - 4.2V x 3 ogniwa
Tylko nie mów mi, że pod podane przez Ciebie zastosowanie liczyłeś na dodatkową przetwornicę buck/boost, żeby trzymać 12,001 V
W samochodzie rozumiem masz w gnieździe zapalniczki precyzyjne 12 V, a nie 9-14,4 V? No ja takiego wypasionego samochodu nie mam
3S ma nominalnie 10.8 V, nie wiem skąd to 12.6 V się wzięło. Drugie zdanie i już błędy. Wystarczyło zostawić samo 3S8P i by wystarczyło. Chyba że to nie jest z Li-Ion, to zwracam honor. I jeszcze ta reklama usług drukowania.
Tu akurat to 11,1 V jak już. Widać na fotkach jakie to ogniwa.
siewcu wrote:
I jeszcze ta reklama usług drukowania.
Już kolega powyżej zauważył, że to pochwalenie kolegi z forum, raczej miły gest.
W sumie konstrukcja (strach nazwać publicznie to DIY nazwą techniczną, bo się jakiś inżynier obrazi ) to nic odkrywczego, ot poskładane moduły lepiej czy gorzej, ale pomysł na wykorzystanie akumulatorów jakiś jest. Ja osobiście nie oprawiałbym gniazd USB tak głęboko, bo zdarzają się wtyczki z szerszą obudową samego wtyku i USB-A będzie ciężko docisnąć do końca. Mam taki kabel i dlatego zwróciłem uwagę. Jeżeli zastosowane są gniazda XT60 i drukowana obudowa, to dlaczego nie zaprojektowano wcięcia (frezu) pod te gniazda, by nie wystawały? Dało by to lepszy wygląd frontu. Dlaczego nie dałeś schematu połączeń?
Ode mnie plusik, dla mnie każde DIY jest dobre, choćby po to, by czerpać inspirację.
фонарь ночник на Ардуино - продолжение, это вторая конструкция * с американского сайта - это еще как использовать 3d печать. Применение драйвера затвора полевика - экономит энергию батарей и повышает кпд, можно управлять с микроконтроллера а не только со специальных микросхем как для источников питания. (tl494 mc34063 - все делались для управления обычными транзисторами, биполярными, первая для блока питания компьютера, там 25 вольт питание или 12 минимум и выходы через разделительный трансформатор. вторая - может управлять полевиком, но нужен 1 транзистор и диод Шоттки, в микросхеме один силовой транзистор только). здесь немножко проще - без драйвера- использована понижайка типа pt4115
About: I love doing hobbyist projects involving electronics, 3D printing and CNC. More About mattwach »
Note: this page focuses on building the lamp. If you want to customize the firmware, hack on the 3D models, or read about more design details, see the associated github project.
If you need light but don't have an outlet available, it's nice to have an efficient light that can accept a wide variety of batteries.
The lamp can accept a wide range of voltages - between 6 and 30V. This allows it to be used with different batteries you may have lying around, including 18650 packs, RC batteries, 12V lead acid, etc.
The lamp is designed to be very efficient and puts out very little heat, even at full power. A dimmer knob can be used to adjust the power consumption and light output. When "off" the lamp consumes less than 40 uA of power in its "sleep" state.
Voltage and current are monitored on a small OLED display. This allows you to estimate battery life at a given light level and make adjustments as needed for your situation.
The device has automatic shutoff when the battery voltage gets too low.
The device can autodetect the battery you are using with options for manual override.
Before we get too far, a disclaimer:
Using batteries carries a risk. Making mistakes can lead to batteries catching on fire. Sometimes batteries catch on fire even when everything is done correctly due to unknown issues during manufacturing or shipping. It is expected that you understand the risks associated with the battery you choose. Even though the hardware and software in on this page have been tested, you should not assume that your build and batteries will operate without problems. I take no responsibility for issues you may encounter while following this guide or using the provided software. Using a safety container for your battery is recommended.
Supplies
Needed Supplies
This is what I used. If you understand the design, you can swap out many of the parts below for alternatives.
N-Channel MOSFET. I used the BS170 most but anything with a Vdss >30V will work. (< $1)
Resistors: I used 3x 47k, 1x 10k and 1x 1k. Most of these values are not critical, ballpark will do. The one exception is the 1:5 ratio between the 47k and 10k should be similar.
M2 and M2.5 bolts if you choose to use the 3D printed housing.
Some hookup wire. I think 22 gauge silicone wire is a good fit but you can use what you have.
Optional: Connector between input PCB and main PCB. I went with 8 pin JST XH connectors but many different options can be used.
Optional: Some female pin headers will allow you to plug and unplug the OLED, Power Monitor and Arduino. This can help with troubleshooting and protects the parts when soldering.
Price Range: $60 - $150, depending on where you get components, optional parts, shipping, etc.
Needed Tools
A 3.3V FTDI programmer. The linked one is $15 but there are many cheap alternatives.
Optional: a breadboard will be useful for incremental validation.
This project also includes .stl files for a 3D printed enclosure. You can print it yourself, send the files to a service, or DIY your own case solution.
Needed Software
AVRDude for uploading firmware to the pro mini (free).
Optional: AVR GCC tools if you want to hack on the firmware or write your own. (free)
Optional: OpenSCAD if you want to hack on the 3D model files. (free)
Step 1: Main Schematic Overview
Let's start with an overview of where we are headed. The schematic shows the final circuit with everything connected. If this information looks overwhelming, feel free to skip it as we will be walking through the design in the upcoming steps:
Power comes in at the top left on J1, Pin 2. It feeds directly into the V+ port of an INA260 power meter.
The power flows through the V- port of the INA260. The INA260 will measure current that passes through V+ and V- and the voltage between V+ and GND
The V- of the INA260 connects to 2 devices
One is the LM2936 voltage regulator on the left (U2). This regulator drops the voltage down to 3.3V which is needed by the Arduino pro mini, the INA260 and the OLED. Although the pro mini has a built in 3.3V regulator, this built in regulator can not handle the 30V maximum rating on V-. The pro mini regulator also has a higher "quiescent current" which means that it is less efficient when the pro mini is in low power mode.
The other device connected to V- is a PFET (Q1). This is used to cut power to all to the PicoBuck LED drivers. The 47k pull resistor (R3) pulls the gate to V- by default meaning that the PFET is off by default.
The resistors and Q2 (NFET) are needed to switch the PFET on. The pro mini can not turn on the PFET directly because the voltage at the PFET gate is too high, thus an NFET (Q2) is used as a middle-man. The resistors R3 and R4 are used to keep the Vgs specification of the PFET in range. The R2 resistor keeps Q2 off by default. To turn on Q2, the arduino pro mini must drive D7 high. The R1 resistor consumes potential oscillations that can develop when switching Q2 on and off.
Back to Q1, the PFET either blocks (nearly all) current or allows (nearly all) current, depending on it's state. The receivers of this current are 3 PicoBuck LED drivers, which are used to drive 9 3W LEDs.
Let's focus on the pro mini's interface pins
A4 (SDA), A5 (SCL): These are used to talk to both the INA260 and OLED via I2C. I2C is a bus architecture meaning that A4 connects to SDA of both the INA260 and OLED at the same time. Same for SCL.
A0: This connects to the center leg of a potentiometer for dimming the LEDs.
D4: This connects to the voltage (right) leg of the potentiometer. You could hook this leg directly to the 3.3V supply, but then the potentiometer would burn power even when the light is off. By using D4, the pro mini can cut the power to the potentiometer when the unit is off, saving 330 uA of current draw.
D2: This connects to the "green" push button. The other side of the button is connected to GND. This configuration is called "open drain". Basically a pullup resistor internal to the pro mini keeps D2 high at 3.3V but this voltage can easily be pulled to ground by something like a button - which the pro mini will detect as a button press.
D3: Same idea as D2 but for the red button
D7: The arduino drives this pin to 3.3V to turn on Q2, which in turn turns on Q1, which turns on the LEDs. To turn off Q2, we have the choice or driving D7 to GND or re-configuring it as an input (Hi-Z) and letting R2 pull the gate to ground. The firmware takes the later choice.
D9: This pins sends out a PWM signal. It tells the PicoBucks how much to dim the LEDs. The firmware makes this decision by considering the state of the lamp (is it on? is the voltage ok?) and by reading the potentiometer value
3.3V VCC, GND: Needed to power the chip
Step 2: Input Schematic Overview
The input PCB is wired on a separate board and connected via an interface cable to the main board. You don't have to use an interface cable if you are making your own case and want everything on one board.
Every component on this board was described in the previous step. If it's not clear what is going on, the upcoming breadboard examples should help.
Step 3: Initial OLED Hookup and Firmware Test
Note: Consider all of the breadboard steps optional exercise for fun, education and part verification. If you want to skip ahead to the final build, feel free (and good luck).
For this step, we are just going connect the Arduino Pro mini to the OLED and upload firmware to the pro mini.
I recommend using a breadboard for this step.
Add the pro mini and OLED to the breadboard
The wiring to the OLED is
Pro Mini GND → OLED GND
Pro Mini VCC → OLED VCC
Pro Mini A4 → OLED SDA
Pro Mini A5 → OLED SCL
Now attach your 3.3V FTDI programmer to the Arduino Pro Mini Interface pins as shown in the photo and connect the USB cable to your PC
Now you need to upload the led_lamp.hex firmware file (link is below). This requires avrdude to be installed on your computer.
I tested this in Arch Linux and Debian Linux but avrdude works on Mac and Windows too - you will need to adjust (or omit) the -P setting to correctly point to your serial device. Here are some avrdude docs that might help with windows or mac.
You should see the error "FATAL: INA260 01". Although an error is being reported, things are going well if you see this message (as we have not added the INA260 yet).
The INA260 current monitor is used to measure the voltage and current of the LED.
For now, we can just connect it onto the breadboard (the red wires in the photo are not connected to anything)
Connect Pro Mini GND → INA260 GND
Connect Pro Mini VCC → INA260 VCC
Connect Pro Mini A4 (SDA) → INA260 SDA
Connect Pro Mini A5 (SCL) → INA260 SDL
You will notice that all of the connections above are also connected to the OLED which is fine.
Power up the unit again and you should see it asking what type of battery you have as well as telling you you have zero volts.
Step 5: Adding the Voltage Regulator
So far, the 3.3V has been provided by the FTDI programming board. For this step, we will install the voltage regulator so that we can run off arbitrary (e.g. 6-30V) input power. That allows us to see the INA260 working now and allows us to power real LEDs later.
Wiring errors here can burn up parts. One way to avoid this it to use a regulated power supply and set the maximum current low (20 mA should be enough for now). Another way is to put a small fuse in series with your battery. A third way is to verify that the 3.3V regulator is working as expected before connecting anything to it.
The basic wiring flow is as follows:
Battery + → V+ on the INA260
Battery - → GND
INA260 V- → Regulator Vin
Regulator Vout → 3.3V rail (which the pro mini, OLED and INA260 are all connected to)
Regulator GND → GND
Put the capacitors on the regulator as described by the datasheet.
The LM2936 datasheet calls for Vin → 100nF → GND and Vout → 10uF → GND
. I have confirmed with an oscilloscope that not using caps as suggested leads to unstable regulation with this part.
Your reward for getting everything correct is that the firmware will now show your voltage on startup. We still have no way to communicate with the unit but that will soon change.
Step 6: Add Buttons and the Potentiometer
Here we add buttons and the potentiometer to the breadboard. In the next step, we build an input board. If you don't have good components for the breadboard, you can skip to the next step.
The buttons and potentiometer I used in this step are not the ones I'm using in the final design, just some from the parts box. Wiring is as follows:
Pro Mini D2 → Red button (left side)
Red button (right side) → GND
Pro Mini D3 → Green button (left side)
Green button (right side) → GND
Potentiometer (left pin) → GND
Pro Mini A0 → Potentiometer (center pin)
Pro Mini D4 → Potentiometer (right pin)
Now you can control the unit. The unit will think it's controlling a real LED at this point and the controls will respond like the final design. In this design green is on, red is off and the potentiometer controls brightness.
Here I added a temporary LED and resistor (1k) between D9 and GND. D9 is the PWM output that will allow us to dim our LEDs. In the final design, D9 is just a signal to the Picobuck converters but here I use it to drive power through a small led for a direct demonstration. The oscilliscope signal shows the output of D9. As you turn the potentiometer to the right, the duty cycle of the square wave changes and is at 3.3V for more of each period. The buttons also change the state of the unit and turns the PWM on and off.
Step 7: Build the Input Board
See the schematic in step 2 for the wiring. I used a 70x30mm prototype PCB for this. If you want the input board to fit nicely into the 3D print, pay close attention to the part placement. I suggest counting the PCB holes as a reference.
I glued the potentiometer to the board with epoxy.
To connect the input board to the main board (and breadboard), I went with a male 8 pin JST XH connector (2.54 mm pin pitch). You can go with whatever connector you want, including directly soldering on the wires.
Step 8: Prepare a PicoBuck and 3 LEDs
The photo shows the PicoBuck on the 3D printed assembly but you do not need the assembly yet.
For the PicoBuck, you can short all of the PWM inputs together as shown in the photo. You can also short together the signal and LED GND on the board (assuming you go with the high-side PFET switch used in this guide. If you opt for a "low side" switch, you would not short them).
I used JST connections between the LEDs and picobuck. It's probably not necessary. As long as your wires are 3.5-4 inches (90-100mm), you should be able to use the 3D printed dome without the connectors.
Step 9: Wire Up and Test the PFET Switch
The schematic is in step 1. You basically need a power PFET, any NFET and 4 resistors. The 47k pulldown from the PFET to the PicoBuck is optional - it will allow the voltage to drop to zero when the PFET is off.
The photo shows a FemToBuck instead of a PicoBuck. They can be used interchangeably.
Note: you also have the option of omitting the PFET/NFET switch, plugging V- from the INA260 directly into the PicoBuck power input. Things will still work as the "off" position of the firmware also flatlines the PWM signal at D9. The downside is that each PicoBuck uses about 1 mA in this configuration for a total waste of 3mA, even when the unit appears off. Using the PFET avoids this 3 mA parasitic drain.
Step 10: Build Master PCB
Now we transfer the breadboard circuit to a PCB. I used a 50x70mm PCB which is also what the 3D print is designed to use. I used kicad to help layout the components (files here) before wiring up the board. Note that the kicad schematic contains 4.7k pullup resistors for SDA and SCL. The INA260 and OLED already have pullup resistors onboard and the 4.7k pullups were never needed in testing, so I did not include them in my actual wiring.
Step 11: 3D Print and Assemble Front and Base Plate
I used 0.15mm layer height in PLA. A 0.2mm height could also be used. PETG or other filaments can be used in place of PLA. I printed the front face with supports for the curved surfaces - they might not be necessary.
There is a hex nut hole in the middle of the base. It can be fitted with a 1/4-20 hex nut which will then allow the lamp to be attached to a standard tripod mount.
The front attaches to the base with M2.5 bolts. Anything between 6mm and 16mm should work. Be careful not to over-tighten the bolts or they will strip plastic.
Step 12: 3D Print the Picobuck Mount and Attach the Picobucks
The PicoBuck drivers attach with M2.5 bolts. Anything over 6mm should be ok. The bolts do not need to be very tight and tightening them too much will strip plastic.
I used both a raft and support for this print - the raft is helpful because the top of the dome has small details which do not make for a good first layer.
Before continuing with final assembly, plug the PicoBucks into the PWM ports on the main board and assert that the light works as expected
Attach the dome to the base with M2.5 bolts that are between 6mm and 16mm long. Attached below is a 3D printable dimmer knob that you can push onto the potentiometer to finalize the build.
Some notes for future designs:
The unit could be modularized into two components. One provides power, PWM and monitoring. The other is just the needed buck (or boost) converters and LEDs. This would allow for different LED modules, such as a flat/directional one. Or LEDs with different color temperatures
Other sensors could be added, such as a photo resistor or motion detector.
3d принтер это хорошая игрушка. а то идти на авиазавод и делать матрицу и пуансон .. на электроискровом. и клепать 10 тыс. термопласт это завод уже.
еще можно проще - девушка увидела у китайцев термо-ручку с 3 видами пластика. тоже как вариант, корпус сделать можно. Специально сделать фонарик не обязательно трехмерный принтер покупать. для сравнения он стоит 50 ну 30 тысяч это как швейная машина купить ее чтобы сшить кофточку за 700 рублей. Или можно конечно старый вариант с французским названием папье маше или несколько новее проволочка картонки и термоклей с пистолетом. (можно купить бутылку пластиковую и какую нибудь коробочку от электрики например) потом покрасить в сиреневый и будет непонятно из чего сделано. через прозрачную пластмасску видно вольтметр а подсветить его можно светодиодом ардуинки зеленым и красным, можно и еще светодиоды сделать - через резистор
(купил 3-мерный принтер - для таких игрушек то что надо, комплект электроники и пластина в пакетике, его стоимость очень интересная)
пико бак это pt4115 . ina260 - лучше подобрать из аналогичных чем покупать за 40 долл. - эдесь есть схема измерителя тока и напряжения с шунтом и на lm358 - так даже проще. Программу поменять соответствующе.
Универсальный блок питания для светодиодов на PT4115
Световая эффективность светодиодов намного выше, чем у ламп накаливания. К примеру, световая отдача типичного белого светодиода мощностью 1 Вт составляет 50 лм/Вт и выше, в то время как для обычной лампы мощностью 60 Вт всего лишь 15 лм/Вт. до идеального пока далеко пламя ацетилена 900 люмен на свечку или ватт.
Основной проблемой, с которой приходиться сталкиваться при использовании светодиодов, является их источник питания. В случае светодиодов малой мощности с этим проблем не возникает, поскольку светодиод питается через резистор, ограничивающий ток до безопасного значения.
Для светодиодов большой мощности использование резистора, ограничивающего ток, неэффективно, поскольку он должен иметь рассеиваемую мощность в несколько ватт и обладать значительными размерами. Так же такой резистор будет сильно нагреваться во время работы, снижая при этом энергоэффективность источника света.
Лучшее решение данной проблемы — использовать источник тока. Сила испускаемого света пропорциональна току, и поэтому производители светодиодов связывают их характеристики (интенсивности, формы луча и цвет) с силой тока, а не с прямым напряжением.
Поскольку для питания светодиодов необходим источник тока с высокой эффективностью и низкой потребляемой мощностью, то лучшим источником в этом случае является импульсный стабилизатор.
Примером такого импульсного стабилизатора является интегральная микросхема-драйвер PT4115. Это своего рода понижающий конвертер. Преимуществом использования PT4115 является высокая эффективность (КПД), достигающая 97%, небольшое количество внешних компонентов, простая регулировка выходного тока, режим диммера. Микросхема PT4115 имеет защиту от перегрева, короткого замыкания.
Напряжение питания от 6 до 30В
Выходной ток до 1,2А
Высокий КПД (до 97%)
Вход для диммирования (регулировки яркости при помощи ШИМ)
Защита от обрыва нагрузки
Малое количество внешних компонентов
Распиновка PT4115
Принципиальная схема драйвера светодиода на PT4115 показана на рисунке ниже. Его входное напряжение составляет 8…30 В. Помните, что напряжение питания модуля должно быть как минимум на 3,5 В выше, чем падение напряжения на светодиодах, включенных последовательно. Максимальное значение тока, стабилизированного PT4115, составляет около 1,2 А.
В таблице 1 приведены значения индуктивности дросселя в зависимости от необходимого тока светодиода. Ток насыщения дросселя должен быть выше номинального тока нагрузки.
Тестер транзисторов / ESR-метр / генератор
Многофункциональный прибор для проверки транзисторов, диодов, тиристоров...
Подробнее
Ток выставляется с помощью резисторов R1…R4 с сопротивлением 0,3 Ом или 0,1 Ом. Резисторы R1…R3 подключены параллельно. Резистор R4 подключен к ним последовательно. Для расчета сопротивления вы можете использовать формулу, приведенную в datasheet или использовать примеры из таблицы 2.
Яркость светодиода регулируется с помощью вывода DIM. На этот вход может подаваться постоянное напряжение в диапазоне 0,5…2,5 В, но общепринятым способом регулирования интенсивности света является ШИМ. Линейное затемнение применяется в тех устройствах, в которых изменение цвета вследствие изменения силы тока считается приемлемым.
При питании светодиодов мощностью 3 Вт и выше стоит использовать радиатор, который позволит отвести избыточное тепло от PT4115.
применение светодиодного прожектора на 4 батарейках -
Дача, гараж, загородный дом. Подсветка при работах различных, если неудобно подвести электричество или его нет.
Гримерка, примерочная. Фото и видео сьемка. светит как десяток круговых ламп для селфи или для фото подсветки. Оттенок более белый , не сиреневатый, на фотосайте одна лампа с проводом 3500р.
стоимость электроники у лампы примерно 2000р и 2500р батарея.
мощный источник света - походы, на природе, кемпинг. Не надо генератор брать для прожектора. Зарядить можно с туристической солнечной батареи раскладушки и модулем зарядки с Али.
фонарь для бега, фара для велосипеда - только на дороге осторожнее - встречку не слепить.
Исследование пещер подземелий и каменоломен - спелеология и спелестология.
переносная лампа на светодиодах - еще изучение и программирования и начальные знания по электронике, как использовать Ардуино.
посетите сайт профессора - он сделал еще красивую штуку, рассчитав ее работу. Самый интересный эффект у Катушки Теслы это ее запуск при приближении и надо поднести руки с двух сторон от верхнего тороида или как здесь - диска. Резонанс выставлен на 190 - 300 килогерц (драйвер полевиков обязательно а то и на генераторной лампе можно сделать это мощнее намного, а эта схема вообще без нежной электроники). Фокус в том что никаких эффектов нет, только видно что работает если неонку поднести на метра полтора.. 400 килогерц по частотомеру, подношу руки (лучше в специальных перчатках) и оно запустилось! Стримеры с антенны - ВЧ разряды в пару сотен киловольт и по полметра а то и больше. красиво. (а частота то настроена - резонанс на 270 например 289 у автора, без емкости рук не входит в резонанс.) 5 -киловольтный транс и искровой разряд. Купить конденсаторы и трансформатор на радиорынке, стеклянная банка с фольгой снаружи и внутри это тоже кондер.
A Classical Tesla Coil with Top Load Tuning
(or a 4th-order transformer-coupled multiple resonance network with distributed load capacitance)
After several experiments with variants of the Tesla coil circuit, as a transformerless circuit, a capacitively coupled circuit, and a 6th-order directly coupled circuit, I made this more usual version, using a transformer. My main intention was to test the modeling of inductances and mutual inductance, but I also wanted to see how this method improves the performance of these.systems, by allowing independence between the voltage gain and the energy transfer time. The schematic diagram of the system is shown below:
The circuit is a classical "Tesla coil", with the only nonusual feature being that tuning is achieved by varying the distributed capacitance of the top terminal, varying the length of the antenna above it. This is the same method that I used in my other systems.
The circuit worked very well, producing streamers and arcs to a grounded object that easily reach 25 cm (specially when the antenna is covered by a half sphere). Its performance is significantly better to what I obtain with a directly coupled system using the same elements, and more regular and insensitive to tuning, certainly due to the faster energy transfer.
C1 (5.07 nF) and L2 (28.2 mH) are the same elements used in my other systems. The neon sign transformer (5 kV, 30 mA) and the spark gap are also the same. L1 is a flat coil, made with insulated #18 solid wire, with 14.7 turns, minimum radius = 7 cm, and maximum radius = 12.5 cm. It was designed to have an inductance of 58.7 µH, and a coupling coefficient with L2 of 0.105. This results in operation in mode 9:10, as my first directly coupled system, but with 5 times bigger input energy.
Design:
This system was designed in the following way: First, the operating mode k:l was selected. This ratio of integers with odd difference (the usual is to have l = k+1) determines the ratio of the two resonance frequencies of the complete system (l/k), and the number of cycles required for complete energy transfer (l/2 cycles of the primary voltage). In this case the mode 9:10 was selected. The coupling coefficient and the element values are obtained from the equations [1]:
L1C1=L2C2=(k2+l2)/(2(w0kl)2) k12=(l2-k2)/(k2+l2)
From the parameters of L2 (L = 28.2 mH, self-capacitance = 5.55 pF) and C1 (C = 5.07 nF), and adding 5 pF, to account for the top terminal and antenna, to the total capacitance C2 (C = 10.55 pF), L1 is obtained as 58.7 µH, and w0/(2p), the base frequency that multiplies k and l to produce the two resonances, as 30.84 kHz. The two resonances are then ideally at 277.58 kHz and 308.43 kHz. The separate pairs L1-C1 and L2-C2 resonate at 291.79 kHz. The required coupling coefficient is k12 = 0.105.
The secondary coil has 32 cm of length, 4.4 cm of radius, and 1152 turns of #32 wire. The primary coil dimensions can be calculated from this version of Wheeler's formula for flat spirals:
L = 100/2.54 ((r1+r2)N)2/(60r2-28 r1) µH
where r1 is the internal radius, r2 the external radius, both in meters, and N is the number of turns. Choosing r1 = 0.07 m and r2 = 0.125 m, 14.7 turns are required. The coupling coefficient was calculated numerically by Neumann's formula, implemented in my Teslasim program. In this case the required coupling is obtained with L1 2.7 cm below L2. Since I mount L2 in a support that rises it by 3 cm, I mountedL1 over a plastic disk with a hole for the base of L2 at the center, "sewing" the wire coil over the disk with silicone string. In this way L1 would stay at approximately the correct distance, and it would be easy to adjust the distance by rising L1 or L2.
Measurements in the assembled system, after proper tuning at low power, showed that L1 ended a bit larger than calculated, with 59.8 µH, and that the coupling was also increased, to ~0.12. The resonances were measured as 289 kHz for C1-L1, and 270 kHz - 305 kHz for the whole system. The observed waveforms put the operating mode between 7:8 and 8:9. The losses caused by the tuner in the primary circuit cause some distortion in the ideal waveform, explaining the apparent inconsistency between the number of cycles before the first notch and until the second notch. A simulation including 3 ohms of resistance in the primary circuit agrees well with the observation. The increased primary inductance can be atributed to wiring inductances in the setup (it would be enough the complete the 15th turn to exceed the measured inductance). The increased coupling may be due to wiring, due to capacitive coupling (note that my capacitive transformer system has a similar structure, but in this case the capacitance between L2 and L1 is very small), or, more probably, due to the nonuniform current distribution in L2, and even due to the presence of a shorted turn caused by the top terminal, not considered in the calculations. It was easy to adjust the system for correct operation in modes 7:8 or 9:10, by moving L1 by less than1 cm. Actually, the difference in efficiency between these modes or anywhere between them is insignificant.
An interesting observation is that the effective coupling can be substantially changed if L2 is connected to one side of L1, with the other side of L1 grounded. If I connect L2 to the center of L1 and ground its outer side, the mode decreases to close to mode 6:7, and there is a visible improvement in the performance. Reversing the connections of L1 is also possible, but it decreases the effective coupling. The observed decrease was to mode 12:13. This connection is knows as "Oudin coil", and was first described in 1892. In this case, it was made with two separate coils.
An Oudin coil with inductances L1 and L2, and coupling coefficient M, can be transformed into an equivalent Tesla coil by the aplication of the "T" equivalent of a transformer twice, as shown below:
In the example, using the observed k12 = 0.12, k12' = 0.16, corresponding closely to a bit less than the observed mode 6:7. The reverse connection corresponds to a negative M, what gives k12' = 0.075, corresponding to a bit more than the observed mode 12:13.
Programs that can design and simulate the behavior of this system, and others, can be found here. Extensive materials about Tesla coils can be found in the archives of the Tesla list.
A short video with a demonstration of the device in operation in March 2006.
[1] See the papers about "multiple resonance networks" here.
Warning:
This device is powered by a power source that has enough voltage, and specially enough current, to give a fatal shock. The NST, the terminals of C1, L1, and the spark gap must not be touched in any circunstance while the system is energized. The high-voltage arcs are also not safe to touch. They may cause burns, and the current is intense enough to cause internal body damage.
конструкция не является очень дорогой. Можно сделать в небольшой мастерской. Купить табличку Ни Влизай Убье.
лейденская банка убъет наповал со страшным грохотом, 6.3 кВ транс тоже, будет гореть дуга . Это что красненьким написано, это чистая правда.
практика с меньшим напряжением и аккуратность ну просто необходима, электрик радиотехник химик и сапер если ошибаются то только один раз.
Смотрится эта штука обалденно! можно не использовать даже довольно дорогую высоковольтную технику и радиолампы ( транс на Митино 7 тысяч если не мотать самим что не просто , усилительная лампа не вч на 2 киловатта от 5000р , от радара конечно 90 тыс. 35квт, такую запитать накал 12 в 300а надо и 35квт это мощный дизель - с розетки не снять, либо за городом накинуть провода на 6.3 кв или на 380 что не разумно. и очень опасно. Такую мощную не надо , от нее еще и вч излучение крайне опасно. в армии грел руки на 800 - ваттном аппарате для медицины, он на 2-х лампах триодах. Пальцы потом с неделю не чувствовали почти ничего, нельзя ближе полметра руки подносить. к катушке Тесла можно и очень красивый эффект. Это я про вч - свч генератор который может быть и киловатты, самый распространенный - микроволновка. у нас офицер говорят ослеп и обжегся и через неделю умер, подошел к работающему прибору который всего 80 ватт.) есть на парочке транзисторов и от 40 вольт, безопасная и смотрится тоже неплохо.
я добавлю еще схему . Она вообще то относится к промышленным Инверторам, но в доме образовалась 48 вольт стойка, и еще источник на чистой энергии. Солнечной, а то у ритега неприятное свечение в темноте сине зеленое, академику Курчатову не нравилось а Черенкову наоборот, так и называется теперь. из 48 вольт надо бы сделать 220 и 5 киловатт, 2 холодильника чайник лампочки и насос - водоотлив для подземного бункера. Дожили, лучшее бомбоубежище это метро или постройка метров 30 под землей а то и 120.
на вход подается 48 вольт , китайская сборка из 320ач литий железо фосфат, их 16 штук. Можно 8 но тогда 24 вольта только и 2000 ватт , а не 5000. вход 120 ампер, выход 25 ампер как у генератора, это для длительной работы, кратковременно 5 секунд можно 200а. Можно и 3.2 вольта, мощность 600 ватт, драйвер на tl494 запитывается от 2 микросхем mc34063 либо одной с внешним транзистором, 12 вольт 500 ма схема выше. *это часть схемы для получения Постоянного напряжения 310 вольт с током 1.2 или 2 ампера - если 1 или 4 аккумулятора используется. 1 аккумулятор для компьютера, если 4 штуки то еще со второй частью - из постояннго делается переменное 220 вольт, получается инвертер или инвертор средней мощности для дома.
Снимок экрана от 2022 07 22 16 35 21
сверху схема маленького адаптера 2 варианта *12 вольт в 24 обычно или 12 в 19 для ноутбука на TL494 / для ноутбука чуть не хватает мощности, но ноут особенный он с экраном 19 дюймов и берет 120 ватт. Адаптер с 3 на 19 если на вход 13 вольт и короткими проводами 2.5 квадрата то тянет, это который новый 2021 с плоской катушкой, до 300 ватт при 24 на входе и 28 - 30 на выходе.
что умеет Ардуино - вот загородный дом а хозяева поехали на гулянку и 3 дня ходят по пещере, потом собрались уезжать , залезли в грот и будут часов 15 спать, под землей время не так идет. В доме есть солнечная батарея, аккумулятор и в пристройке дизель-генератор, электричества нет. Система зарядит днем аккумулятор, вечером включит по очереди свет в разных комнатах, фонарь на улице. в часа 3 ночи выключит все. Если на улице холодно и надо обогрев - может завести дизель. Включить насосы. Если совсем холодно - разжечь котел. Там установлен шнек и он из ящика - бункера подает дрова которые измельчены на кусочки или уголь из большого мешка. Для микроконтроллера это не сложно - повернуть на 5 оборотов обратно , сбросить золу вниз -- открыть и закрыть задвижку, загрузить новую порцию, повернуть шнек обратно - чтобы не загорелся весь мешок, поджечь топку - открыть и зажечь газ или включить мощный фен на 500 градусов. Как загорится - газ выключить а топку шевельнуть, загрузить еще топливо. Или проще - завести дизель и зарядить аккумуляторы, включить на час нагреватели. Для большинства из этого есть готовые блоки.
светики 100 штук индикатор напряжения - в том же магазине он прикольный, красные цифры вольты синие амперы с подстройкой на stm8 , драйвер схема picoBuck открытая, al8805 есть несколько похожих - драйвер светодиода 8-30в на pt4115 например, до 1 ампера с уменьшением яркости (dimmable). Есть по цепочке 2 микросхемы mc34063 c 3 вольт до 12 и драйвер pt4115 понижает до 3.4 1 ампер на 3-ваттный светодиод, яркость регулируется резистором или ШИМ, есть только на 34063 с резистором к 7 лапе на 0.33 ома - на выходе 1 ампер ограничение.
еще будет с музыкой с ламповым индикатором зеленый глазок такой как в катушечном магнитофоне был и (или) на ИН-13 это такой индикатор, лампа со светящейся полоской. * из за очень дефицита на все ГРИ делать их придется в гараже, колбочки стекло горелки вакуумный насос молибден и никель из лампочек.. слюду еще надо на изолятор. ну да купить - ИН13 и ИН1 по 2000руб а за ИН18 хотят 100 зеленых, это 7тысяч больше даже. В Ровно их делали и на МЭЛЗ который снесли, а радиолампы ни к чему и грузовики ЗиЛ тоже.
Катушка Теслы. На этом же генераторе! поднять частоту до 360 отпаяв конденсатор. На одном транзисторе, только не совсем в резонансе, а примерно подобраная, близко к резонансу частота. Нацепить на обмотку красивый венчик из толстой в 2 - 4 мм проволоки и размером в сантиметров 15. а вот IGBT транзистор - например типа КП810- подключить через драйвер - схема здесь есть. Первичная 3-4 витка, вторичка на кусочке пластиковой трубы , сплошная обмотка проводом 0.5 и сантиметров 60-70. Если 2000 витков то будет почти 300 киловольт при питании от 220 вольт. Вторичку пропитать, прямо окунуть в эпоксидку, можно попробовать и клей для пистолета, но это будет не так экономично. Клей показал что он выдерживает 60 киловольт при полутора сантиметрах толщины, не пробивается, только если не переплавлялся несколько раз. Еще много тонкостей, например надо замерить все таки резонанс. Сегодня видел Тесла шоу - это прикольно и очень красивые эффекты. Маленькая катушка умеет играть музыку.
две гирлянды на елку на адресных светодиодах . радиорынок работает до 31 точно, это не почта которая закрылась на субботы и воскресенья. Скоро будет как у немцев - прием раз в неделю с 14 до 14-30 по нечетным дням в среду или четверг.
string(61) "WordPress recognizes that the file type is [application/zip]."https://yahobby.ru/wordpress/wp-content/uploads/dlm_uploads/2021/12/lampkiM168__FUSE_xFFxDD.zip
в добавку к ним dc-dc и ноутбучная батарея 14.4 в 5 а.ч 1200р на Али.
изделие совсем новое, электроника похожа на схему инвертора но от 3 вольт и сильно высокая частота. На низкую частоту надо тяжеленные трансформаторы и дроссели. светодиодный модуль 1919 на керамике делается ну хорошо если с 2019 года, сразу на 220 вольт, и нельзя было даже за 30 долл. купить . При работе от постоянного тока и с хорошим радиатором с термопастой срок работы ограничен 50000 часов - пока люминофор не рассыплется. От перегрузки и при переходных режимах защищает схема ограничения тока.
Батареи если с привареными ленточками - и все параллельно - заряжать любой 2-амперной зарядкой на 4.2 вольта для литиевых батарей. ток заряда в миллиамперах это емкость *3000 у одного аккумулятора поделить пополам. bms не нужно, балансиры только если банки соединяются последовательно. На зарядном устройстве - поставить Li ion или 4.2 вольта и если 4 батареи то ток 6 ампер, если 8 в параллель то можно 12 ампер. От usb заряжаться будет 15 а то и 20 часов.
Зарядное устройство * в сборке все таки 7 аккумуляторов. Для них надо ток 10.5 ампер - не больше, то есть они все параллельно, ток у одного будет по времени 2- часового заряда или разряда, то есть в цифрах - половину емкости от 3000 ма.час, это значит 1500 ма . Умножает на 7 получается 10500 ма , как раз совпадает случайно со временем работы при полной мощности 20 ватт, 2 часа. И соответственно батарея из 7 штук по 3000ма.ч высокотоковых это 40 ватт часов не меньше до 60. (если 7 аккумуляторов в параллель то можно ставить и обычные, но это хуже. Намного, у них большое внутреннее сопротивление. От совсем бракованых gfe 9000 изделие проработает 10 минут, они слабоватые, может и не запуститься вообще. если их немножко раскачать то работает но с меньшей яркостью и минут 40 )
Еще вариант зарядки - обычный блок питания от компьютера, не от ноутбука. Берется канал 5 вольт, красные провода и черный, блок надо разобрать и найти резисторы которые регулируют напряжение на выходе. Крутим переменник, на выходе надо снизить напряжение с 5 до 4.2 вольт. * если переменника нет - можно его припаять либо подобрать точно 4.2 вольта постоянными резисторами делителя. Нужен конечно тестер или точный вольтметр. Блок может одновременно заряжать 14 аккумуляторов за 2 с половиной часа, все параллельно, ток у него 20 ампер. Подсоединять - подпаяв или присоединив клеммой красный и черный провод, плюс и минус, можно взять клеммы от 12-вольтового аккумулятора от бесперебойника например. Разъемное соединение - только эти 2 клеммы, все остальное и аккумуляторы припаяны (приварены ленточками ) ток большой.
https://aliexpress.ru/item/1005003779665193.html это заводской для сравнения. вот яркий луч если убрать , он от 10-ваттного кристалла и с линзой, то вот останется свет который равномерно все освещает, вот такой же от сборки 1919 на 20 ватт. На 30 метров хватает все видно, угол освещения большой 120 градусов, у фонаря для сравнения пятно света 20 градусов то есть только вот этот луч в середине.
Лампа без провода работает сама яркость как у 200-ваттной лампочки если не больше. 7 аккумуляторов 18650 лучше hg2 . заряд 3 часа средний ток 8а до 10.5 от компьютерного блока, напряжением 4.2 вольта. Работа на максимальной яркости 2 - 2,5 часа. Световой поток 2300лм по паспорту сборки 1919, температура у радиатора не больше 75 град. освещение на 50м и довольно ярко на 35м
кристалл светит напрямую без линзы, луч не сфокусирован в отличии от обычного фонаря а как у мощной лампы или прожектора, поток света под углом больше 120 градусов.
на 30 метров освещение достаточное - получше чем у обычного уличного фонаря. Кристалл по листочку заводскому при мощности 20 ватт выдает 2200 - 2400 лм, в лампе на нем как раз 22 ватта, радиатор хороший. Для сравнения у авто лампочки обычной галогенки на 55 ватт считается 900 лм, то есть как 2 фары ближнего, только они с оптикой.
Хорошо получается подсветка для фото видео просто лайтбокс. свет ярко белый, у этих кристаллов не желтый.
* освещение за 700м достаточное, что бы разглядеть, что и где находится, тропинка там или трава. Даже газету читать можно. Проверка показала, что целое озеро освещает и карьер. По яркости на самом деле, как 2 фары от машины, которые стчитаются люмен по 900.
* https://www.chipdip.ru/product/irlb3034pbf это на замену советского полевика. Радиатор тот же, можно 195а и поменьше сопротивление канала, 1.7 миллиома.
или 4468 все таки - 2.6 мОм 195а 290а не больше 0.2с
* делаю толстенные проводники из оплетки и вообще медной пластинки, и поставлю кондеры на 20 мкф керамику и 20000 электролиты, еще 4 по 6800 - с материнской платы от компьютера. У меня датчик тока показал в переходных режимах 62а и спадает до 11 а потом 8 - это нормально, если считать кпд 90 процентов. То ли еще паразитная индуктивность, открывается транзистор не в тот момент.. Частота великовата - с маленькой катушкой 200 килогерц. Если с ферритовой Ч-48 и 40 кгц - нет такого увеличения тока. 7.2 ампера от 8 аккумов в параллель 3.9 в при измерении - и это с вольтодобавкой. На светодиодной сборке 100 ма это 22 ватта.
делаю еще парочку. еще будет чуть другая схема на tl494 . Как известный китайский инвертор с 12 на 24-48 вольт либо на 220. Отличие в микросхеме основного источника , двухканальной, и двойной обмотки первичной со средней точкой. Вторая обмотка если первая 3+3 то 190 витков (может быть 4 диода мостик ufr600 или похожих, 6а 1000в 75нс.) Сердечники катушек я купил 4 штуки cs400125 у известной тайваньской фирмы - как на инвертор 600 ватт. От 3 вольт та же схема на mc34063, может с внешним транзистором - хорошо подходит КТ837е, 7 ватт от 3 вольт ровно повышение до 12в 600 ма. Для 3 вольт только Моторола, либо вариант на 2-х биполярных транзисторах, разобрать советский калькулятор и посмотреть. 2 транзистора на 60 вольт 120а либо 4 КП812а1 с драйвером кт814 кт815 *816 817, 1 Ом 2 ватта к затворам если по 2 транзистора. (irf3202 irfb7545 что не хуже кп812, даже 65 миллиом при 90а а не 120 при 15в, 3808 китайские. Не надо дорогой полевик на 250 вольт и 65а). Частота чуть ниже - у индуктора проницаемость мю ноль 125. Зато при включении не будет тока в 70а, защиту все равно надо ставить она простенькая из шунта и lm358. в коробочке 7 аккумуляторов - запаяны через 80а предохранитель , можно включать 2 кристалла по 30 ватт но лучше один. * маленькая катушка без сильного перегрева до 25 ватт , эта побольше до 70 - 100 ватт от 3 вольт, отличие от ферритовой меньше размер 4см кольцо, выше частота работы 75 - 90 кгц а если проницаемость 60 то до до 200 кгц, но чуть больше нагрев 3 ватта в тепло вместо 0.17.
если ставить на 200 ампер полевики IRFP4468 - это надо для 200-ваттной сборки а для 30 ватт подходит один кп812. замена оригинальному за 1300р есть на Али 500р за 5 штук, параметры те же, по видимому Корейский. pbf это без свинца - без свинца это дурня, свинец нужен чтобы был хороший контакт и электроника работала долго.
180а 56нс 230нс выключение - обязательно драйвер кт818 кт819 или tip41 tip42
(есть замена кп812 кп812а1 4 штуки параллельно а выводы затвора через 1 ом
и сопротивление будет 4 миллиома у открытой сборки а не 2.5)
5/21/08
www.irf.com 1
HEXFET2Power MOSFET
Benefits
Improved Gate, Avalanche and Dynamic dV/dt
Ruggedness
Fully Characterized Capacitance and Avalanche
SOA
Enhanced body diode dV/dt and dI/dt Capability
2Lead-Free
Applications
2High Efficiency Synchronous Rectification in SMPS
2Uninterruptible Power Supply
2High Speed Power Switching
2Hard Switched and High Frequency Circuits
S
D
G
G D S
Gate Drain Source
TO-247AC
S
D
G
D
h2EWUIQR
IRFP4468PbF
V DSS 100V
RDS(on) typ. 2.0mX
max. 2.6mX
I D (Silicon Limited) 290A
I D (Package Limited) 195A
Absolute Maximum Ratings
Symbol Parameter Units
I D @ T C = 25°C Continuous Drain Current, V GS @ 10V (Silicon Limited)
I D @ T C = 100°C Continuous Drain Current, V GS @ 10V (Silicon Limited)
I D @ T C = 25°C Continuous Drain Current, V GS @ 10V (Wire Bond Limited)
I DM Pulsed Drain Current
PD @T C = 25°C Maximum Power Dissipation W
Linear Derating Factor W/°C
VGS Gate-to-Source Voltage V
dv/dt Peak Diode Recovery V/ns
T J Operating Junction and
T STG Storage Temperature Range
Soldering Temperature, for 10 seconds
(1.6mm from case)
Mounting torque, 6-32 or M3 screw
Avalanche Characteristics
EAS (Thermally limited) Single Pulse Avalanche Energy mJ
I AR Avalanche Current A
EAR Repetitive Avalanche Energy mJ
Thermal Resistance
Symbol Parameter Typ. Max. Units
RθJC Junction-to-Case ––– 0.29
RθCS Case-to-Sink, Flat Greased Surface 0.24 ––– °C/W
RθJA Junction-to-Ambient ––– 40
A
°C
300
740
See Fig. 14, 15, 22a, 22b,
520
10
Max.
290
200
1120
195
-55 to + 175
± 20
3.4
10lb in (1.1N m)
spRRTVp
2 www.irf.com
xX
2Calculated continuous current based on maximum allowable junction
temperature. Bond wire current limit is 195A. Note that current
limitations arising from heating of the device leads may occur with
some lead mounting arrangements. @2 2exEIIRHA
2Repetitive rating; pulse width limited by max. junction
temperature.
Limited by T Jmax , starting T J = 25°C, L = 0.045mH
RG = 25Ω, I AS = 180A, V GS =10V. Part not recommended for use
above this value .
S
D
G
I SD ≤ 180A, di/dt ≤ 600A/μs, V DD ≤ V (BR)DSS , T J ≤ 175°C.
Pulse width ≤ 400μs; duty cycle ≤ 2%.
Coss eff. (TR) is a fixed capacitance that gives the same charging time
as C oss while V DS is rising from 0 to 80% V DSS .
C oss eff. (ER) is a fixed capacitance that gives the same energy as
C oss while V DS is rising from 0 to 80% V DSS .
When mounted on 1" square PCB (FR-4 or G-10 Material). For recom
mended footprint and soldering techniques refer to application note #AN-994.
2θ2222t2 2WHg
Static @ TJ = 25°C (unless otherwise specified)
Symbol Parameter Min. Typ. Max. Units
V(BR)DSS Drain-to-Source Breakdown Voltage 100 ––– ––– V
ΔV(BR)DSS/ΔT J Breakdown Voltage Temp. Coefficient ––– 0.09 ––– V/°C
RDS(on) Static Drain-to-Source On-Resistance ––– 2.0 2.6 mΩ
VGS(th) Gate Threshold Voltage 2.0 ––– 4.0 V
I DSS Drain-to-Source Leakage Current ––– ––– 20 μA
––– ––– 250
I GSS Gate-to-Source Forward Leakage ––– ––– 100 nA
Gate-to-Source Reverse Leakage ––– ––– -100
RG Internal Gate Resistance ––– 0.8 ––– Ω
Dynamic @ TJ = 25°C (unless otherwise specified)
Symbol Parameter Min. Typ. Max. Units
gfs Forward Transconductance 310 ––– ––– S
Qg Total Gate Charge ––– 360 540 nC
Qgs Gate-to-Source Charge ––– 81 –––
Qgd Gate-to-Drain ("Miller") Charge ––– 89
Qsync Total Gate Charge Sync. (Qg - Qgd ) ––– 270 –––
t d(on) Turn-On Delay Time ––– 52 ––– ns
t r Rise Time ––– 230 –––
t d(off) Turn-Off Delay Time ––– 160 –––
t f Fall Time ––– 260 –––
Ciss Input Capacitance ––– 19860 ––– pF
Coss Output Capacitance ––– 1360 –––
Crss Reverse Transfer Capacitance ––– 540 –––
Coss eff. (ER) Effective Output Capacitance (Energy Related) ––– 1550 –––
Coss eff. (TR) Effective Output Capacitance (Time Related) ––– 900 –––
Diode Characteristics
Symbol Parameter Min. Typ. Max. Units
I S Continuous Source Current ––– ––– 290 A
(Body Diode)
I SM Pulsed Source Current ––– ––– 1120 A
(Body Diode)
VSD Diode Forward Voltage ––– ––– 1.3 V
t rr Reverse Recovery Time ––– 100 ns T J = 25°C VR = 85V,
––– 110 T J = 125°C I F = 180A
Qrr Reverse Recovery Charge ––– 370 nC T J = 25°C di/dt = 100A/μs
––– 420 T J = 125°C
I RRM Reverse Recovery Current ––– 6.9 ––– A T J = 25°C
t on Forward Turn-On Time Intrinsic turn-on time is negligible (turn-on is dominated by LS+LD)
I D = 180A
RG = 2.7Ω
VGS = 10V
VDD = 65V
I D = 180A, VDS =0V, VGS = 10V
T J = 25°C, I S = 180A, VGS = 0V
integral reverse
p-n junction diode.
Conditions
VGS = 0V, I D = 250μA
Reference to 25°C, I D = 5mA
VGS = 10V, I D = 180A
VDS = VGS, I D = 250μA
VDS = 100V, VGS = 0V
VDS = 80V, VGS = 0V, T J = 125°C
MOSFET symbol
showing the
VDS =50V
Conditions
VGS = 10V
VGS = 0V
VDS = 50V
ƒ = 100 kHz, See Fig. 5
VGS = 0V, VDS = 0V to 80V , See Fig. 11
VGS = 0V, VDS = 0V to 80V
Conditions
VDS = 50V, I D = 180A
I D = 180A
VGS = 20V
VGS = -20V
spRRTVp
www.irf.com 3
Fig 1. Typical Output Characteristics
Fig 3. Typical Transfer Characteristics Fig 4. Normalized On-Resistance vs. Temperature
Fig 2. Typical Output Characteristics
Fig 6. Typical Gate Charge vs. Gate-to-Source VoltageFig 5. Typical Capacitance vs. Drain-to-Source Voltage
0.01 0.1 1 10 100
VDS, Drain-to-Source Voltage (V)
1
10
100
1000
ID, Drain-to-Source Current (A)
≤ 60μs PULSE WIDTH
Tj = 25°C
4.0V
VGS
TOP 15V
10V
8.0V
6.0V
5.5V
5.0V
4.5V
BOTTOM 4.0V
2.0 3.0 4.0 5.0 6.0 7.0
VGS, Gate-to-Source Voltage (V)
1
10
100
1000
ID, Drain-to-Source Current(Α)
VDS = 25V
≤ 60μs PULSE WIDTH
TJ = 25°C
TJ = 175°C
-60 -40 -20 0 20 40 60 80 100 120 140 160 180
TJ , Junction Temperature (°C)
0.5
1.0
1.5
2.0
2.5
RDS(on) , Drain-to-Source On Resistance
(Normalized)
ID = 180A
VGS = 10V
0 50 100 150 200 250 300 350 400 450
QG Total Gate Charge (nC)
0
4
8
12
16
VGS, Gate-to-Source Voltage (V) VDS= 80V
VDS= 50V
VDS= 20V
ID= 180A
0.1 1 10 100
VDS, Drain-to-Source Voltage (V)
10
100
1000
ID, Drain-to-Source Current (A)
≤ 60μs PULSE WIDTH
Tj = 175°C
4.0V
VGS
TOP 15V
10V
8.0V
6.0V
5.5V
5.0V
4.5V
BOTTOM 4.0V
1 10 100
VDS, Drain-to-Source Voltage (V)
0
5000
10000
15000
20000
25000
30000
35000
C, Capacitance (pF)
Coss
Crss
Ciss
VGS = 0V, f = 100 kHz
Ciss = Cgs + Cgd, Cds SHORTED
Crss = Cgd
Coss = Cds + Cgd
spRRTVp
4 www.irf.com
Fig 8. Maximum Safe Operating Area
Fig 10. Drain-to-Source Breakdown Voltage
Fig 7. Typical Source-Drain Diode
Forward Voltage
Fig 11. Typical COSS Stored Energy
Fig 9. Maximum Drain Current vs.
Case Temperature
Fig 12. Maximum Avalanche Energy Vs. DrainCurrent
0.2 0.4 0.6 0.8 1.0 1.2 1.4 1.6 1.8 2.0
VSD, Source-to-Drain Voltage (V)
0.1
1
10
100
1000
ISD, Reverse Drain Current (A)
TJ = 25°C
TJ = 175°C
VGS = 0V
25 50 75 100 125 150 175
Starting TJ, Junction Temperature (°C)
0
500
1000
1500
2000
2500
3000
EAS, Single Pulse Avalanche Energy (mJ)
I D
TOP 30A
41A
BOTTOM 180A
-60 -40 -20 0 20 40 60 80 100 120 140 160 180
TJ , Junction Temperature (°C)
90
100
110
120
V(BR)DSS , Drain-to-Source Breakdown Voltage
ID = 5mA
0 20 40 60 80 100
VDS, Drain-to-Source Voltage (V)
0.0
1.0
2.0
3.0
4.0
5.0
6.0
7.0
Energy (μJ)
25 50 75 100 125 150 175
TC , Case Temperature (°C)
0
50
100
150
200
250
300
ID , Drain Current (A)
LIMITED BY PACKAGE
0.1 1 10 100
VDS, Drain-toSource Voltage (V)
0.1
1
10
100
1000
10000
ID, Drain-to-Source Current (A)
Tc = 25°C
Tj = 175°C
Single Pulse
1msec
10msec
OPERATION IN THIS AREA
LIMITED BY R DS(on)
100μsec
DC
LIMITED BY PACKAGE
насколько безопасно паять и надо ли заземляться а то детей не будет. Если сделать 5 прививок от короны то детей не будет, если заболеть то полгода не будет, выбор за каждым.. Если током e(_*&_& заземленного то увезут вперед ногами, а если не заземленного - кроме шуток шансов больше, левую руку спрятать если больше 300 вольт! Я не заземляюсь, но перед работой протираю стол, и паяльная станция заземлена токопроводящим шлангом вокруг провода к паяльнику, через него очень большой ток не пойдет , дернет но не убьет если что. Паяю на дощечке, коврик резиновый на полу есть.
Наверняка, всем известно, что свинец не самым лучшим образом влияет на здоровье человека. Не смотря на то, что при пайке припой не нагревается до точки испарения свинца, часть его всеравно взлетает вверх вместе с парами канифоли (которая тоже не самый лучший подарок для ваших легких!). А если вы используете агрессивный флюс, то остается только надеяться, чтобы туда не намешали какой-нибуть ядовитой гадости! Свинец ядовит. Раствор в уксусе например. А пары свинца не так ядовиты Так же как ртуть , отравиться парами можно, будет болеть голова и металлический вкус во рту. А сам металл совсем не ядовитый. Если вдруг нахвататься - к врачу, и есть у химиков или в аптеке соль ЭДТА , но это уже самолечение. Воздушный фильтр и вытяжка на заводе, если целый день паять и с кислотой например или с нашатырем, нашатырь не ядовит но можно учихаться. Проветривания вполне достаточно, не наклоняться к месту пайки на 10см.
Сколько места надо для радиомастерской ? Гараж, а то и балкон или может дачный чердак? Есть вообще уникальный пример - голубятня недалеко от электрической будки! Москва и довольно оживленный район. Кружок Умелые руки, где то заброшеный цех даже. Склад на работе, это проще, у электрика там чего только нет ( паяльника нет провода нет кусачек..) фотки в студию.
дачная теплоцентраль и станция отопления дома и гаража автоматическая - на недорогом угле крошке опилках и пеллетах . Газ тоже используется, для запуска. пример конструкции вот ( радиокот ). реальная конструкция теплостанции дополнена бункером со шнеком, и киловаттным моторчиком с редуктором (он же волговский или тракторный стартер от 12 вольт 200а) запускается реле стартера и основным реле на моторе, аккумулятор 12в 320ач с подзарядкой. еще одна ардуинка, подает 5 импульсов по секунде и запускает розжиг. крошка подается сбоку что защитит от пожара, бункер прикрыт сверху листом 6 мм. Жечь газ не сильно дешево, а с такой конструкцией мешок за 17т р . расходуется за 2 месяца. И 2 баллона с газом всего - а не 20 по 1200р в месяц. Отопление дома это до трети от его стоимости, если дачники умеют делать сами то не млн а в 2 а то и 3 раза дешевлле. котел водогрейка из Кирова но есть и в М.О. по образцу латвийского , горелка добавлена газовая и вот такая со шнеком , просто газовых несколько вариантов .
ремонт = для lm358 сделал все таки платку - она в корпусе sop8 и лапки не очень прочные. (это для 20 - 30 ваттной сборки 3-220вольт , там усилитель с шунта и индикатор разряда батарей на lm358 и еще индикатор жки с Ардуинкой - ток напряжение скважность шим, мощность на светодиодном прожекторе). Без усилителя lm358 как отпаял - на выходе у второго изделия 225 вольт и 30 ватт, ограничение на резисторах только и 1.25 вольта у mc34063. Транзисторы сразу в перегрев и катушка тоже, но секунд 10 безопасно, для светодиодов тоже, больше не надо.
8 аккумуляторов Liitokala в параллель держат заряд без саморазряда уже месяца 3 - они подключены на сток полевиков 2-х штук через индуктор постоянно. полевики с их выводами за предохранитель если ток постоянный 150 ампер то переплавится вывод. а кроме этого шунт 75 миллиом 100 ампер- самое высооокоомное звено цепи, 20 миллиом примерно 3 витка на индукторе и меньше 15 - миллиметровой толщины медная пластинка на аккуумуляторы, у них выводы - ленточка приварена. Держать в ящике с песком оказалось не надо, сборка аккуратная не замыкает ничего.
*следущий образец на 3 вольта 200 ампер - хочу сделать на катушках cs400125 и альсифере вч 50 - тоже 4 сантиметра сердечник, запаяю готовые модули или один даже на tl494 с алиэкспресс. Из за санкций сбой по оплате картой - можно через Киви или перевожу в шеньжень цифровую денежку и оплатят там, знакомые. схема повышающего 8 - 35 вольт 300 ватт, только транзисторы меняю по паре через 1 ом 2 ватта к затворам (всего 8 штук) корейский с али 50 вольт 7 миллиом при 12 на затворе. Он на 240 ампер, что уменьшит число транзисторов по сравнению с КП812. (этих надо 20 штук на 2 инвертера). частота 120 кгц и провод можно 0.8 в 16 проводков, вторичка 4 витка которые 2 +2 соотвествует 180 витков 0.6 мм - можно в 1 провод поскольку полтора ампера с одной катушки и столько же со второй. Сердечники на 0.9 Тл, импульс 400 А и не 1500 как по однотактной схеме, на 11 или 9 см магнитопровода их два. (600 ватт это не фонарь и не 20 прожекторов а комп мощный с монитором 22 дюйма и еще колонки. бесперебойник или инвертер только 3 - вольтовая батарея из 120 аккумуляторов на час работы, будет 2 по 320 а.ч) * более равномерное перемагничивание сердечника а схема не сильно сложнее , можно собрать используя очень ходовой китайский преобразователь dc dc tl494 купив катушку от инвертера. Прочитать про драйвер затвора, 2 резистора 2 ватта 1 ом к параллельно включенным полевикам, емкость затвора 30000 пф, ток в транзисторах драйвера pnp 18a imp npn 16a, кт817 кт816 h21э больше 150, 49 кгц.
датчик движения не инфракрасный. как использовать понятно. (кое кто достал просто - привяжу вспышку ифк2000 и она ночью включается от освещения. ослепший противник не опасен )
Простой детектор приближения (емкостное реле)
Всех приветствую. Вот очень простая и вместе с тем эффективная схема детектора приближения при условии, что в качестве датчика используется пластина приличных размеров. Принципиальная схема представлена на рисунке.
Схема простого детектора приближения, или просто емкостное реле
Да, работает наоборот. В режиме постоянной генерации
Схема выполнена на транзисторах TR1 NPN BC107 (или подходящей эквивалент), он работает в качестве генератора и управляющего транзистора TR2 NPN BC517, используемого для управления реле на 12 В.
Принцип работы схемы очень простой, транзистор TR1 представляет собой ВЧ-генератор, частота которого определяется дросселем Dr1 и паразитной емкостью металлической пластины, соединенной с его коллектором. Образующийся ВЧ снимается с генератора снимается через конденсатор С3 емкостью 680 пФ и подается на детектор, выполненный на двух кремниевых диодах DS1 и DS2, которые, выпрямляя этот сигнал, обеспечивают положительное постоянное напряжение.
Это напряжение подается на базу транзистора TR2, который тем самым приводит к срабатыванию реле, включенного в цепь его коллектора. Поскольку генератор работает близко к своей критической точке, как только человек приближается или касается пластины, служащей датчиком, генерация срывается, и транзистор TR2 больше не получает положительное напряжение, чтобы находится в открытом состоянии, он закрывается, что приводит к отключению реле.
Для перевода генератора в критическую рабочую точку между коллектором и эмиттером транзистора TR1 установлен регулируемый конденсатор C1 емкостью 10-60 пФ. Светодиод DL1, параллельно обмотке реле, выключается каждый раз, когда реле находится в отключенном состоянии.
Дроссель Dr1 имея индуктивность в 1 mH, мы получаем частоту около 500 кГц. Изменяя значение этого дросселя, схема прекрасно работает и на других частотах. Для изготовления датчика можно взять прямоугольник печатной платы (или просто металлический лист, например из алюминия) размером 10 х 20 см (меньше будет проблематично привести к срыву генерации).
вот где точно нужен фонарь .
применение тепловизоров Raytheon в автомобиле .. без снайперки время скоро будет мирное. Если кто не встречал - китайская видеокамера , копия наверно Panasonic - там нет фильтра на ик излучение, если напрпвить на костер например то сразу зелено белая засветка. И у нее объектив 30 мм. Короче я ее пробовал в лесу и поле, в полной темноте есть немножко картинка, но метров на 20. Кошку чуть чуть видно, она горячая, а вот если огонек зажечь то хорошо видно в зеленом цвете как у тепловизора . Подсветка есть инфракрасная, парочка светодиодов с большой черной пластиной из специального темного стекла. С подсветкой видно как днем на метров 10, да ее многие видели, это у дорогого дверного глазка и домофона есть. Тепловизор без охлаждения делают Крас ногорск Москва, без паспорта не продадут надо сказать что охотник, стоит в 5 раз дороже китайского. Это знаменитый завод где Зенит Зоркий.
купил в Китае 3 - мерный принтер в виде комплекта сделай сам за 104 доллара. корпус делать буду из abs то есть полистирола ударопрочного. можно что то придумать из оргстекла - очень интересный материал, например это иллюминатор самолета и выдерживает -60 жуткий мороз. по прочности - ставил стерженьки на удочки для зимней рыбалки. его можно только размягчить при 160 градусах но зато прекрасно растворяется в дихлорэтане (не дышать этой отравой). у восточных соседей продается Acrylic. или найти в городе оргстекло со стола. еще забытый материал - сырая резина с наполнителем и серой (от резины до эбонита как прочная пластмасса).
Что делать, если литиевые сели в ноль - там образуется прослойка жидкого металла и получается замыкание накоротко. Обычной зарядкой восстановить не получится.
Безопаснее, конечно, заменить аккумуляторы.
Но, можно попробовать восстановить.
( взять щиток из оргстекла, для безопасности. Лучше из советского листа 50 мм, он держит осколки гранаты лимонки ф-1 , со слов военных, выдерживает даже не бронебойный патрон. Боковые стеклышки и колпак у самолета. Приготовить ящик с песком, на него лист железа, на нем все делать.)
просьба написать в комментариях, если получилось. Оставшимся в живых, конечно.
Сложнее всего восстановить высокотоковые - lg hg2 и Liitokala. при этом первые еще сложнее - у них ток 30 ампер рабочий, у других 25. Все делаются нв Китайском заводе сейчас. На аккумуляторах Корейской компании - еще и ленточки бывают приварены - более тонкие. .. через эти ленточки не пробовать соединять - они сразу докрасна нагреются.
Берем две большие плоские отвертки, лучше даже ударную из cr-mo толщиной миллиметров 8 - 10. Или - кусочки медной шины - еще, наверно лучше, но, успешно восстановил отвертками.
Берем два полностью заряженых аккумулятора - Liitokala hg2. спаиваем их вместе, лучше не ленточками, а взять кусочек многожильного провода 2.5 мм кв. При пайке - держать аккумулятор вертикально, паять сверху, не дольше 10 секунд, взять паяльник помощнее, ватт 60. Посыпать тертой канифоли щепотку и паять припоем пос - 60 - любым со свинцом. Температура 300 - если станцией с регулятором.
Прикрываясь щитком, кладем рядом с ними неисправный - севший в ноль, и наконечниками отверток замыкаем контакты. Замкнуть надо несколько раз по пол - секунды, потом по секунде, повторить раз 10. Аккумулятор нагреется так, что может поплавиться пленка. У меня не рванули. Полярность не путать, конечно, минус к минусу плюс к плюсу. Ток больше 300 ампер, конечно, внутри что то поплавит, емкость потом будет ниже.
Припаять сразу к нему провода, перед второй попыткой выждать пол - минуты и повторить. Аккумулятор охлаждать - подуть на него. если сильное искрение прекратится - подпаять провода, и замерить напряжение, должно быть не меньше 3 вольт. Подключить сразу источник с напряжением 3.5 вольта, что бы исправные не разрядились.
Да, потом только в фонарик. Емкость будетт 200 ма в лучшем случае, вроде потом увеличивается.
есть второй способ восстановления. неделю подержать подав ток 5 ампер на элемент. - у меня не очень получилось, но, до 1 вольта подзарядились. Потом, присоединить втрой аккум на секунду. Дальше, поставить на обычную зарядку. Успех такой же, 50 процентов а то и меньше.
из 8 штук, разрядившихся до нуля, восстановилось 3. С порядочной потерей емкости.
на одном видео есть, как протыкают проволокой мембрану - под шляпкой плюсового вывода у высоко токового аккумулятора. Делая это - вы вытаскиваете кольцо от гранаты, и кладете ее рядом. Через часа два а то и сутки - в аккумулятор проникнет воздух, он начнет нагреваться и гореть, и взорвется. Так что, смотря всякие видео из интернета, не надо это повторяать.
(купил 2 батареи от электро велосипеда - 30 вольт 12 ампер часов. Стоят они ну нее копейки но похоже. И там есть bms настоящий. Да тест драйв Китайских плат BMS на 40 ампер. Разобрать их на полевики, вот для фонарей, и выкинуть. Оставив на неделю на солнечной батарее, все аккумуляторы выкинул, штук 10 восстановил только . Все разрядилось. Когда стояла BQ американская от батареи ноутбука - не было такого.)
** плата защиты должна ограничивать 4.2 вольта на каждом элементе при заряде. Или 3.58 на больших банках 150 .. 90 .. 320 ач.
** плата защиты отключает нагрузку - при разряде Любой банки до 2.9 вольта. А еще лучше - до 3 вольт. В крайнем случае - можно сделать - как в этом фонаре, поставить доп. питание от mc34063. При напряжении ниже 2.8 - взять питание с банки - отключается генерация и (или) дополнительное питание. При 3 вольтах микросхема опять запускается.
** еще одно условие - немедленное отключение в любом режиме - если температура достигает + 50 градусов. И отключать зарядку - если ниже +10 градусов.
с любыми литиевыми батареями надо обращаться как с горючим или взр..вчаткой. Смотрите в телеге или в вк видео как горит электробус. Неизвестно что безопаснее - литиевый аккумулятор или баллон с газом. Тикать или убежать в первом случае больше шансов разве что.
в производство. У американцев раньше не появится, проект только что добавили, обгоним однозначно. штангенциркуль миллиметровый..
Крымская поездка 2004 еще в Украину. Турецкие 3 или 4 экскурсии за несколько лет. Черногория Будва. Записи интересные, у нас хорошая техника видеокамера с приближением в 140 раз, зеркалка фото - одна правда навернулась в пещере. Россия и Украина, еще если найду Болгарские экскурсии с 2002 - 2003. Вот в этом клипе который здесь есть восхождение на гору аю-даг по южной тропинке, и небольшой привал уже на северной стороне. С видом на поселок Гурзуф и лагерь Артек. Посмотрите что это возможно, хоть там очень крутой склон, больше 45 градусов и высокий 530 метров. А сейчас все в мобильник только забираются а лагерь Артек подключается по удаленке.. неа, одна прорвалась туда. Доступ на личный раздел на первой страничке.
крым 1996 .. я в опасностях не сильно участвовал, чувиха мий поехала (и крышей тоже) а я смотрел видео только. Как разбирали Ретэг и тащили на веревке полутонную бомбу, хохлы однако. Ни, нах.. пуст лучше теперя кляти москаль, не , просто Москаль. Да ну, уже Москвич и Русский. Это с их слов. Уже скоро 30 лет как.
[624/637] Extracting highway-1.0.7: 100%
[625/637] Upgrading gpu-firmware-intel-kmod-kabylake from 20230210_1 to 20230625...
[625/637] Extracting gpu-firmware-intel-kmod-kabylake-20230625: 100%
[626/637] Upgrading colord-gtk from 0.3.0_1 to 0.3.0_2...
[626/637] Extracting colord-gtk-0.3.0_2: 100%
[627/637] Reinstalling avr-binutils-2.40_4,1...
[627/637] Extracting avr-binutils-2.40_4,1: 100%
[628/637] Upgrading gpu-firmware-amd-kmod-vega12 from 20230210 to 20230625...
[628/637] Extracting gpu-firmware-amd-kmod-vega12-20230625: 100%
[629/637] Upgrading gtkmm30 from 3.24.2_3 to 3.24.2_4...
[629/637] Extracting gtkmm30-3.24.2_4: 100%
[630/637] Upgrading gnome-connections from 42.1.2_2 to 42.1.2_3...
[630/637] Extracting gnome-connections-42.1.2_3: 100%
[631/637] Upgrading php81-tokenizer from 8.1.20 to 8.1.27...
[631/637] Extracting php81-tokenizer-8.1.27: 100%
[632/637] Upgrading qt5-networkauth from 5.15.8p0 to 5.15.12p0...
[632/637] Extracting qt5-networkauth-5.15.12p0: 100%
[633/637] Upgrading p5-File-Listing from 6.15 to 6.16...
[633/637] Extracting p5-File-Listing-6.16: 100%
[634/637] Upgrading ruby31-gems from 3.4.13 to 3.4.20...
[634/637] Extracting ruby31-gems-3.4.20: 100%
[635/637] Upgrading orca from 43.1_2 to 43.1_3...
[635/637] Extracting orca-43.1_3: 100%
[636/637] Upgrading fluidsynth from 2.3.3 to 2.3.4...
[636/637] Extracting fluidsynth-2.3.4: 100%
==> Running trigger: gdk-pixbuf-query-loaders.ucl
Generating gdk-pixbuf modules cache
==> Running trigger: glib-schemas.ucl
Compiling glib schemas
==> Running trigger: gtk-update-icon-cache.ucl
Generating GTK icon cache for /usr/local/share/icons/HighContrast
Generating GTK icon cache for /usr/local/share/icons/hicolor
Generating GTK icon cache for /usr/local/share/icons/Adwaita
==> Running trigger: desktop-file-utils.ucl
Building cache database of MIME types
==> Running trigger: fontconfig.ucl
Running fc-cache to build fontconfig cache...
==> Running trigger: gio-modules.ucl
Generating GIO modules cache
==> Running trigger: shared-mime-info.ucl
Building the Shared MIME-Info database cache
You may need to manually remove /usr/local/etc/php-fpm.conf if it is no longer needed.
=====
Message from php81-8.1.27:
--
===> NOTICE:
This port is deprecated; you may wish to reconsider installing it:
Upstream EOL reaches on 2024-11-25.
It is scheduled to be removed on or after 2024-11-26.
=====
Message from postgresql15-client-15.5:
--
The PostgreSQL port has a collection of "side orders":
postgresql-docs
For all of the html documentation
p5-Pg
A perl5 API for client access to PostgreSQL databases.
postgresql-tcltk
If you want tcl/tk client support.
postgresql-jdbc
For Java JDBC support.
postgresql-odbc
For client access from unix applications using ODBC as access
method. Not needed to access unix PostgreSQL servers from Win32
using ODBC. See below.
ruby-postgres, py-psycopg2
For client access to PostgreSQL databases using the ruby & python
languages.
postgresql-plperl, postgresql-pltcl & postgresql-plruby
For using perl5, tcl & ruby as procedural languages.
postgresql-contrib
Lots of contributed utilities, postgresql functions and
datatypes. There you find pg_standby, pgcrypto and many other cool
things.
etc...
=====
Message from alsa-plugins-1.2.7.1:
--
===> NOTICE:
The alsa-plugins port currently does not have a maintainer. As a result, it is
more likely to have unresolved issues, not be up-to-date, or even be removed in
the future. To volunteer to maintain this port, please create an issue at:
https://bugs.freebsd.org/bugzilla
More information about port maintainership is available at:
https://docs.freebsd.org/en/articles/contributing/#ports-contributing
=====
Message from php81-zlib-8.1.27:
--
===> NOTICE:
This port is deprecated; you may wish to reconsider installing it:
Upstream EOL reaches on 2024-11-25.
It is scheduled to be removed on or after 2024-11-26.
=====
Message from php81-mbstring-8.1.27:
--
===> NOTICE:
This port is deprecated; you may wish to reconsider installing it:
Upstream EOL reaches on 2024-11-25.
It is scheduled to be removed on or after 2024-11-26.
=====
Message from php81-bz2-8.1.27:
--
===> NOTICE:
This port is deprecated; you may wish to reconsider installing it:
Upstream EOL reaches on 2024-11-25.
It is scheduled to be removed on or after 2024-11-26.
=====
Message from php81-gd-8.1.27:
--
===> NOTICE:
This port is deprecated; you may wish to reconsider installing it:
Upstream EOL reaches on 2024-11-25.
It is scheduled to be removed on or after 2024-11-26.
=====
Message from php81-xml-8.1.27:
--
===> NOTICE:
This port is deprecated; you may wish to reconsider installing it:
Upstream EOL reaches on 2024-11-25.
It is scheduled to be removed on or after 2024-11-26.
=====
Message from php81-iconv-8.1.27:
--
===> NOTICE:
This port is deprecated; you may wish to reconsider installing it:
Upstream EOL reaches on 2024-11-25.
It is scheduled to be removed on or after 2024-11-26.
You may need to manually remove /usr/local/etc/freetds/freetds.conf if it is no longer needed.
=====
Message from php81-zip-8.1.27:
--
===> NOTICE:
This port is deprecated; you may wish to reconsider installing it:
Upstream EOL reaches on 2024-11-25.
It is scheduled to be removed on or after 2024-11-26.
=====
Message from php81-mysqli-8.1.27:
--
===> NOTICE:
This port is deprecated; you may wish to reconsider installing it:
Upstream EOL reaches on 2024-11-25.
It is scheduled to be removed on or after 2024-11-26.
=====
Message from py39-urllib3-1.26.18,1:
--
Since version 1.25 HTTPS connections are now verified by default which is done
via "cert_reqs = 'CERT_REQUIRED'". While certificate verification can be
disabled via "cert_reqs = 'CERT_NONE'", it's highly recommended to leave it on.
Various consumers of net/py-urllib3 already have implemented routines that
either explicitly enable or disable HTTPS certificate verification (e.g. via
configuration settings, CLI arguments, etc.).
Yet it may happen that there are still some consumers which don't explicitly
enable/disable certificate verification for HTTPS connections which could then
lead to errors (as is often the case with self-signed certificates).
In case of an error one should try first to temporarily disable certificate
verification of the problematic urllib3 consumer to see if that approach will
remedy the issue.
=====
Message from py27-cython-0.29.37:
--
===> NOTICE:
This port is deprecated; you may wish to reconsider installing it:
Uses Python 2.7 which is EOLed upstream.
=====
Message from php81-curl-8.1.27:
--
===> NOTICE:
This port is deprecated; you may wish to reconsider installing it:
Upstream EOL reaches on 2024-11-25.
It is scheduled to be removed on or after 2024-11-26.
=====
Message from php81-opcache-8.1.27:
--
===> NOTICE:
This port is deprecated; you may wish to reconsider installing it:
Upstream EOL reaches on 2024-11-25.
It is scheduled to be removed on or after 2024-11-26.
=====
Message from php81-ftp-8.1.27:
--
===> NOTICE:
This port is deprecated; you may wish to reconsider installing it:
Upstream EOL reaches on 2024-11-25.
It is scheduled to be removed on or after 2024-11-26.
=====
Message from imlib2-1.7.0_1,2:
--
===> NOTICE:
The imlib2 port currently does not have a maintainer. As a result, it is
more likely to have unresolved issues, not be up-to-date, or even be removed in
the future. To volunteer to maintain this port, please create an issue at:
https://bugs.freebsd.org/bugzilla
More information about port maintainership is available at:
https://docs.freebsd.org/en/articles/contributing/#ports-contributing
You may need to manually remove /usr/local/etc/kyua/kyua.conf if it is no longer needed.
=====
Message from libbs2b-3.1.0_8:
--
===> NOTICE:
The libbs2b port currently does not have a maintainer. As a result, it is
more likely to have unresolved issues, not be up-to-date, or even be removed in
the future. To volunteer to maintain this port, please create an issue at:
https://bugs.freebsd.org/bugzilla
More information about port maintainership is available at:
https://docs.freebsd.org/en/articles/contributing/#ports-contributing
=====
Message from lilv-0.24.22:
--
===> NOTICE:
The lilv port currently does not have a maintainer. As a result, it is
more likely to have unresolved issues, not be up-to-date, or even be removed in
the future. To volunteer to maintain this port, please create an issue at:
https://bugs.freebsd.org/bugzilla
More information about port maintainership is available at:
https://docs.freebsd.org/en/articles/contributing/#ports-contributing
You may need to manually remove /usr/local/www/phpMyAdmin/config.inc.php if it is no longer needed.
=====
Message from php81-fileinfo-8.1.27:
--
===> NOTICE:
This port is deprecated; you may wish to reconsider installing it:
Upstream EOL reaches on 2024-11-25.
It is scheduled to be removed on or after 2024-11-26.
=====
Message from php81-sodium-8.1.27:
--
===> NOTICE:
This port is deprecated; you may wish to reconsider installing it:
Upstream EOL reaches on 2024-11-25.
It is scheduled to be removed on or after 2024-11-26.
=====
Message from py27-tkinter-2.7.18_7:
--
===> NOTICE:
This port is deprecated; you may wish to reconsider installing it:
Uses Python 2.7 which is EOLed upstream.
=====
Message from openvpn-2.6.8_1:
--
Note that OpenVPN now configures a separate user and group "openvpn",
which should be used instead of the NFS user "nobody"
when an unprivileged user account is desired.
It is advisable to review existing configuration files and
to consider adding/changing user openvpn and group openvpn.
=====
Message from monero-cli-0.18.3.1_1:
--
===> NOTICE:
The monero-cli port currently does not have a maintainer. As a result, it is
more likely to have unresolved issues, not be up-to-date, or even be removed in
the future. To volunteer to maintain this port, please create an issue at:
https://bugs.freebsd.org/bugzilla
More information about port maintainership is available at:
https://docs.freebsd.org/en/articles/contributing/#ports-contributing
=====
Message from sekrit-twc-zimg-3.0.5:
--
===> NOTICE:
The sekrit-twc-zimg port currently does not have a maintainer. As a result, it is
more likely to have unresolved issues, not be up-to-date, or even be removed in
the future. To volunteer to maintain this port, please create an issue at:
https://bugs.freebsd.org/bugzilla
More information about port maintainership is available at:
https://docs.freebsd.org/en/articles/contributing/#ports-contributing
You may need to manually remove /usr/local/etc/nginx/fastcgi_params if it is no longer needed.
You may need to manually remove /usr/local/etc/nginx/mime.types if it is no longer needed.
You may need to manually remove /usr/local/etc/nginx/nginx.conf if it is no longer needed.
=====
Message from gsm-1.0.22:
--
===> NOTICE:
The gsm port currently does not have a maintainer. As a result, it is
more likely to have unresolved issues, not be up-to-date, or even be removed in
the future. To volunteer to maintain this port, please create an issue at:
https://bugs.freebsd.org/bugzilla
More information about port maintainership is available at:
https://docs.freebsd.org/en/articles/contributing/#ports-contributing
=====
Message from php81-exif-8.1.27:
--
===> NOTICE:
This port is deprecated; you may wish to reconsider installing it:
Upstream EOL reaches on 2024-11-25.
It is scheduled to be removed on or after 2024-11-26.
=====
Message from php81-tokenizer-8.1.27:
--
===> NOTICE:
This port is deprecated; you may wish to reconsider installing it:
Upstream EOL reaches on 2024-11-25.
It is scheduled to be removed on or after 2024-11-26.
root@pc1ibm:~ #
графика. вычисления - opencl . веб сервер с php redis mysql engine x .. криптовалюта monero в пакетах и портах для системы freebsd
переход на 14 версию с января 2024.
система запускается сразу в графический интерфейс, новые пакеты gnome4 xwayland ? сервер управляется дистанционно по Microsoft протоколу удаленного доступа,
то есть без дополнительных программ можно с Windows 11 ноутбука.
поддерживает серверные платы на одном - или более - процессорах Xeon. вот эта сборка работает на 32 ядерном и 3200 - 3800 частотой процессоре, сделаном в Воронеже,
а может в Рязани. Можно теперь не говорить - что это на Тайване собрали, а то секрет пока .. был. (конечно, Китайский в 3 раза дешевле пока, но - в нем тоньше золотые ниточки и он легче на пол грамма)
Операционная система применяется в банках, операторах платежей и в крипте тоже, и даже военными. Надежность позволяет.
Первые варианты - Berkeley Unix были еще в 1980-х
если Вы это видите - значит чиним, что то сломалось.
Сайт в Интернете можно сравнить даже не с домом - его построил и заходи, а с космическим кораблем.
Надо сделать, заправить, зарядить и запустить. Да еще куда надо, а не в лужу. И тогда он запускается и выходит на связь!
по крипте - всем завести кошелек - у кого еще нет - тоже. это сделать не сложно. сейчас обещают раздать по 1 bitcoin каждому, а мног это или мало - смотрим курсы валют.
Да, работает наоборот. В режиме постоянной генерации